还剩12页未读,
继续阅读
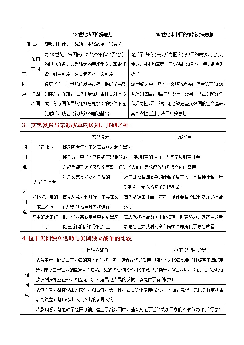
高中历史专题四 世界史(1)-2021年高考历史二轮复习知识表格比较
展开
这是一份高中历史专题四 世界史(1)-2021年高考历史二轮复习知识表格比较,共15页。试卷主要包含了比较文艺复兴和启蒙运动,美国独立战争和南北战争的比较等内容,欢迎下载使用。
相关试卷
高中历史2024届高考热点专题突破(中国史+世界史):
这是一份高中历史2024届高考热点专题突破(中国史+世界史),共8页。试卷主要包含了春秋战国时期的社会转型,明清时期的机遇与挑战,甲午后至五四前,社会主义过渡时期,改革开放以来的中国等内容,欢迎下载使用。
世界史 选择专练--2023届高考统编版历史二轮复习世界史 选择专练:
这是一份世界史 选择专练--2023届高考统编版历史二轮复习世界史 选择专练,共8页。
高中历史专题一 中国古代史-2021年高考历史二轮复习知识表格比较:
这是一份高中历史专题一 中国古代史-2021年高考历史二轮复习知识表格比较,共14页。试卷主要包含了先秦时期,秦汉时期,三国,隋唐,五代,明清等内容,欢迎下载使用。

