高中历史解密06 资本主义世界市场的形成与发展(分层训练)-【高频考点解密】2021年高考历史二轮复习讲义+分层训练(山东专版)(原卷版)
展开
这是一份高中历史解密06 资本主义世界市场的形成与发展(分层训练)-【高频考点解密】2021年高考历史二轮复习讲义+分层训练(山东专版)(原卷版),共5页。试卷主要包含了改变世界的工业革命等内容,欢迎下载使用。
考向一 新航路的开辟、欧洲的殖民扩张和掠夺
1.(2021·重庆高三零模)从16世纪开始,种植园经济的发展改变了非洲、美洲、欧洲以及亚洲的面貌。它取代了古老的丝绸贸易,并将日渐具有活力的世界经济中心向西推进到了大西洋沿岸。这反映的主要历史现象是
A.亚洲经济在这一时期陷入衰退
B.种植园经济模式推广到了全球
C.丝绸贸易刺激了种植园经济发展
D.种植园经济推动近代资本主义世界市场的发展
2.(2020·林芝市高级中学高三月考)马克思在对新航路开辟后出现的某一历史现象分析时指出:“一方面是工资和地租跌价,另一方面是工业利润增多。”这一历史现象对西欧产生的主要影响是
A.增强了各地区间的联系B.使世界市场和贸易扩大
C.加速了欧洲社会的转型D.使商路及商业中心转移
3.(2021·广东高三零模)意大利历史学家卡洛·奇波拉提出,17世纪对西班牙、意大利和德意志而言,是一个黑暗的世纪,对法国至少也是灰暗的,但对荷兰来说却是黄金时代。该学者区分“黑暗的世纪”和“黄金时代”的标准是
A.自治城市的数量B.工厂制度的普及程度
C.海外殖民的程度D.商业贸易的发展水平
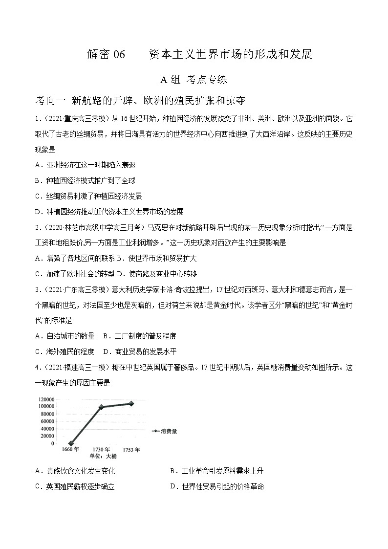
4.(2021·福建高三一模)糖在中世纪英国属于奢侈品。17世纪中期以后,英国糖消费量变动如图所示。这一现象产生的原因主要是
A.贵族饮食文化发生变化B.工业革命引发原料需求上升
C.英国殖民霸权逐步确立D.世界性贸易引起的价格革命
5.(2019·江西高三模拟)17世纪初的西班牙劣币狂行,一夜之间黄金白银都不知流到哪里去了,市场上充斥着劣质的铜币,用这些铜币去抢购粮食,会累坏体质虚弱的无产者,因为一口袋粮食恐怕需要一口袋铜币。不无夸张的是买一支蜡烛要付出二倍的铜币。造成这种现象的原因是
A.罗马天主教会的盘剥 B.金银价值下降物价猛涨
C.资本主义发展水平低 D.欧洲商贸中心的转移
考向二 改变世界的工业革命
1.(2020·济南市·山东省实验中学高三二模)根据下面的表格可推知,这一时期的英国
A.人民生活水平普遍提升B.工业革命发展的条件更加成熟
C.殖民扩张助推农业发展D.人地矛盾促使精耕细作的发展
2.(2020·漠河县高级中学高三月考)1870年美国几乎没有电气设备工业,9年以后,电气设备工厂生产了价值190万美元的产品,到1890年,电气产品的价值高达2180万美元。据此可知,这一时期的美国
A.电气工业是经济的支柱B.电力取代了蒸汽动力
C.新能源的发展速度较快D.工业产值居世界第一
3.(2021·安徽合肥市·高三期末)工业革命以来,英国以营利为目的的流行书籍和报纸大量增加,1816-1838年报纸的销量增长了33% ,1836-1856年又增长了70% ,而1856-1882年的增长率高达600%。商业性的职业体育比赛也成为人们日常生活中的重要消遣活动。据此可知工业革命
A.推动了休闲方式的商业化B.降低了人们工作的积极性
C.促进了印刷技术的近代化D.提升了英国国民的识字率
4.(2021·贵州六盘水市·高三一模)19世纪下半叶,德国出现了重大体制创新:一是教育与研究的结合,研究生教育、研究型大学开始出现;二是科学与产业的结合,产业实验室开始出现。随之,德国成为世界科技中心。这反映了
A.高等教育发展是科技中心形成的前提B.科技教育与工业的互动助推科技进步
C.垄断组织为科技发展提供了资金保障D.不同学科之间出现互相渗透的新特点
5.(2020·陕西汉中市·高三一模)1845年,恩格斯在《英国工人阶级状况》中指出:“在工业中,人——个人,仅仅被看作一种资本……在任何地方,一方面是不近人情的冷淡和铁石心肠的利己主义,另一方面是无法形容的贫穷。”该观点
A.揭露了工业革命的弊端B.主张废除资本主义制度
C.发展了马克思主义思想D.宣告空想社会主义破灭
B组 专题综合练
1.(2021·陕西渭南市·高三一模)1493~1496年,哥伦布率西班牙船队第二次航渡美洲时,船对随行人员除了水手和军士,还有农夫、工匠等,他们携带了各种农具、生产装备,并带上了欧洲的各种农作物种子和藤条、秧苗、葡萄藤、甘蔗苗等。这反映出新航路开辟
A.推动了世界市场的形成B.推动了新大陆的经济开发
C.丰富了欧洲的经济生活D.导致大量印第安人被屠杀
2.(2021·安徽合肥市·高三期末)“一般看来,这一变化对欧洲人是有利的,但对其他地方的人则意味着灾难,如由于欧洲传来的天花等疾病,美洲人口大量减少;非洲出现跨大西洋的奴隶贸易,远至澳大利亚,则是长期存在的文化和语言的毁灭”。“这一变化”
A.使东方完全从属于西方B.加强了世界各地的联系
C.阻断了人类文明的进程D.摧毁了亚非拉美的传统
3.(2021·甘肃定西市·高三一模)15-17世纪新航路开辟后,海上运输业获利颇丰,但也面临着海洋风暴和海盗的威胁,为此荷兰商人们最先创造了“入伙”的股份制度,股东通过“分红”收益。这一制度
A.规避了海上航行的风险B.创新了商业模式发展的机制
C.标志利益共享时代的到来D.推动全民皆商潮流风行
4.(2020·全国高三一模)1663年英国颁布《主要商品法案》,规定一切从欧洲输入英国北美殖民地的主要商品(只有少数例外),必须首先在英国靠岸卸下,由英国政府征税,然后再装船运走。此举的目的是
A.打击荷兰,促进航海和工商业发展B.确立世界海上霸主地位
C.扩大海外贸易,成为世界市场中心D.保障其稳定的销售市场
5.(2020·隆德县中学高三月考)奴隶贸易严重地破坏了非洲社会的发展。部族之间相互猎取对方人口,引起部落间冤冤相报的战争,导致部落和民族之间原有的社会联系被破坏。一些中世纪建立的国家消失了,新的民族国家的形成过程被中断。这说明奴隶贸易
A.阻滞了非洲原有的社会发展历程B.打破了相对平衡的多元文明格局
C.加速了西方国家的资本原始积累D.推动了资本主义世界市场的形成
6.(2020·元氏县第四中学高二期末)19世纪以前,教育主要是少数精英和富有阶级的特权。然而到了20世纪初,绝大多数欧洲国家都建立起义务教育体系,所有6—12岁的儿童都要上学。上述变化主要是由于
A.工业革命对技术工人的巨大需求 B.民主政治对特权阶级的巨大冲击
C.无产阶级对资产阶级的反抗斗争 D.人文主义对个人素质的高度关注
7.(2021·辽宁高三零模)1860年以后,农业机械迅速在美国推广使用,粮食播种机、粮食收割机、打谷机、谷捆搬运机、割草机等相继出现,主要农业作物产量大幅增加。到19世纪末,农业劳动人口已从世纪初的约占80%降到约占30%。这一结果
A.有利于工业化发展B.削弱了农业基础地位
C.开启了城市化进程D.导致工业品市场萎缩
8.(2021·福建高三一模)19世纪末,德国出现的“回归乡土运动”主张村庄绝不能模仿城市,反对出于美观考虑而移除古老树木,或出于其他考虑而弃除旧田梗。这体现了
A.工业革命时代的浪漫情怀B.城市规划中对历史传统的延续
C.对乡村工业化振兴的期盼D.工业化进程中价值观念的冲突
9.(2020·商河县第一中学高二月考)1833年英国议会通过法案,禁止除丝织工业之外纺织工业雇佣9岁以下的童工;从1835年起又规定:13岁以下的童工每日工作不得超过9小时,禁止童工做夜工等。英国议会通过以上法案的主要目的是
A.保护童工利益B.缓和社会矛盾
C.促进工业革命开展D.引导社会进步
10.(2021·安徽黄山市·高三一模)1780年,传教士、出版商雷克斯在英格兰的格洛斯特郡出资创办了星期日学校(亦称主日学校),这是一种在星期日为在工厂做工的青少年进行识字教育和宗教教育的免费学校,引起社会广泛关注。其后,主日学校在各地陆续设立。它兴起的主要原因是
A.弥补平民教育的缺失B.发挥宗教的教化作用
C.防范社会秩序的混乱D.适应机器生产的需要
11.(2020·河北邯郸市·高三一模)阅读材料,回答问题。
材料 10月11日,圣萨尔瓦多岛为了伟大的友谊……我给了他们一些红帽子、玻璃珠子……他们……给我们带来了鹦鹉、棉线团、投枪……他们不知武器为何物,我把剑给他们看时,由于无知,他们用手握刃而伤了自己。他们不知道铁。
10月14日,圣萨尔瓦多岛我沿着岛屿探查岛情……以便能向陛下提供一份完整的报告,并确定在哪里修筑炮台……尽管这在我看来没有必要,因为当地人不谙军事……只要派遣50个人来就可以征服他们所有人。
10月16日,费尔南迪纳岛我以陛下的名字将其命名为“费尔南迪纳”岛……我并没有在这儿辨认出任何已知的宗教,但我相信,凭他们的聪慧天资,很快就能皈依基督教。
10月22日,伊莎贝拉岛他们相信,我们从天上来,他们用他们所有的东西来换我们的任何破烂。我想如果他们有黄金和香料的话,也会这么做。
12月11日,伊斯帕尼奥拉岛加尼巴尔人就是大可汗(一位中国以前统治者的称呼)的子民,他们必定就在附近。
12月18日,西班牙岛当地国王给了我两片打制得很薄的金片,看来,当地黄金并不多,尽管离产金之地很近。
——摘编自《哥伦布航海日记》
提取材料信息,说明上述材料对研究近代早期西方的海外探索有哪些史料价值。
一英亩土地平均养活人数变化表
年份
1700
1800
数量(人)
0.18
0.26
一个农业生产者平均养活人数变化表
年份
1700
1800
数量(人)
1.7
2.5
相关试卷
这是一份高中历史解密02 古代中国的经济(分层训练)-【高频考点解密】2021年高考历史二轮复习讲义+分层训练(山东专版)(原卷版),共9页。试卷主要包含了中国古代的手工业,中国古代的商业,中国古代的经济政策等内容,欢迎下载使用。
这是一份高中历史解密07 欧美代议制的确立与发展(分层训练)(解析版)-【高频考点解密】2021年高考历史二轮复习讲义+分层训练(山东专版),共10页。试卷主要包含了美国共和制的确立等内容,欢迎下载使用。
这是一份高中历史解密06 资本主义世界市场的形成与发展(讲义)-【高频考点解密】2021年高考历史二轮复习讲义+分层训练(山东专版),共6页。

