资料中包含下列文件,点击文件名可预览资料内容
还剩5页未读,
继续阅读
所属成套资源:2023张掖高一上学期适应性模拟考试及答案(九科)
成套系列资料,整套一键下载
- 2023张掖高一上学期适应性模拟考试英语试题 试卷 0 次下载
- 2023张掖高一上学期适应性模拟考试数学试题 试卷 0 次下载
- 2023张掖高一上学期适应性模拟考试地理试题 试卷 0 次下载
- 2023张掖高一上学期适应性模拟考试历史试题 试卷 0 次下载
- 2023张掖高一上学期适应性模拟考试生物试题 试卷 0 次下载
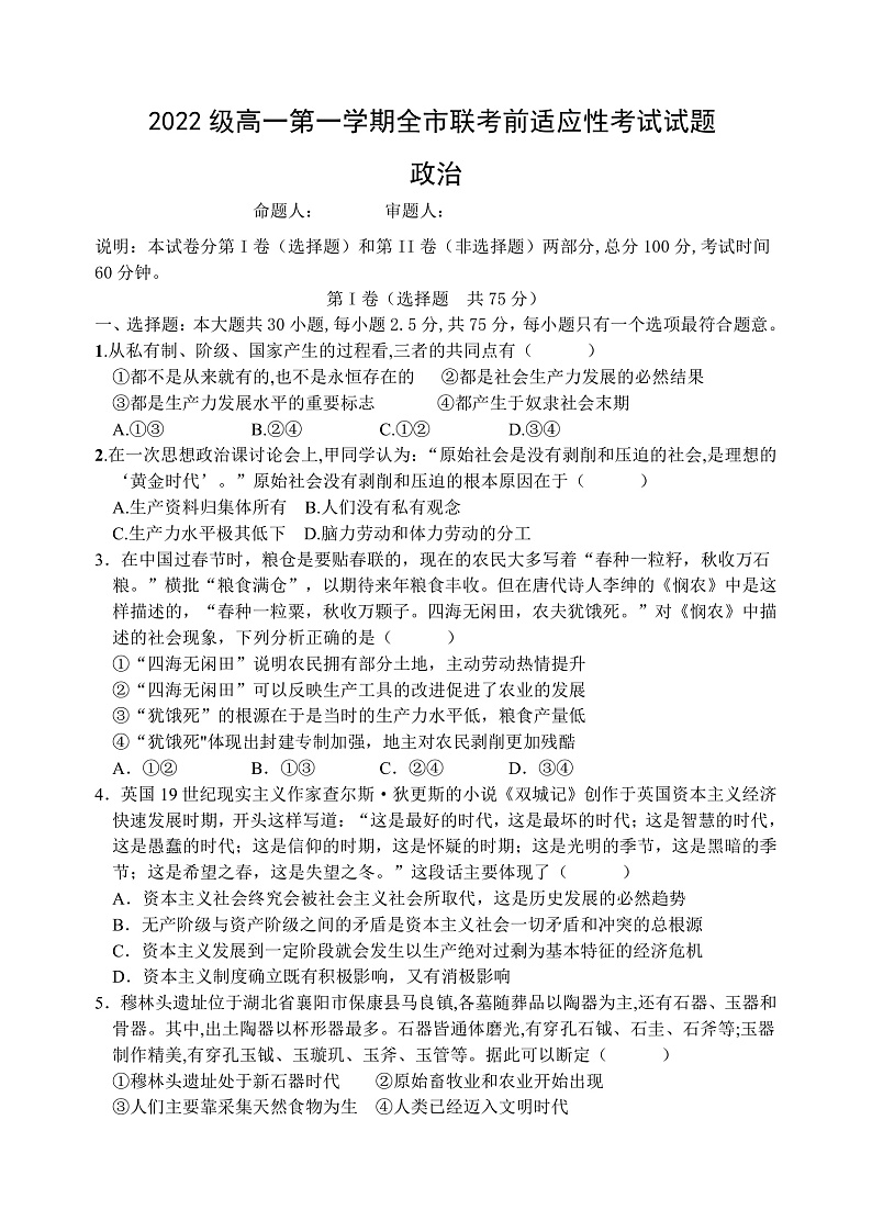
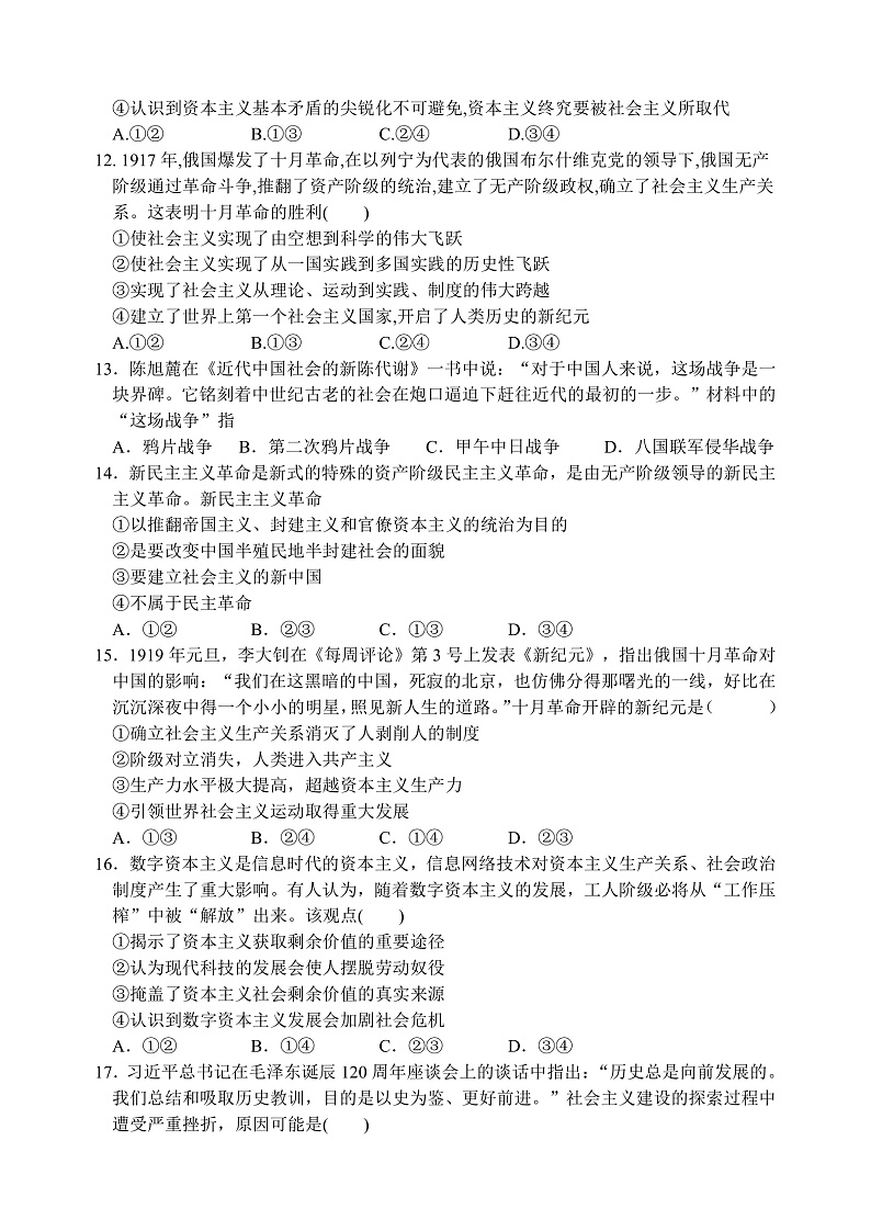
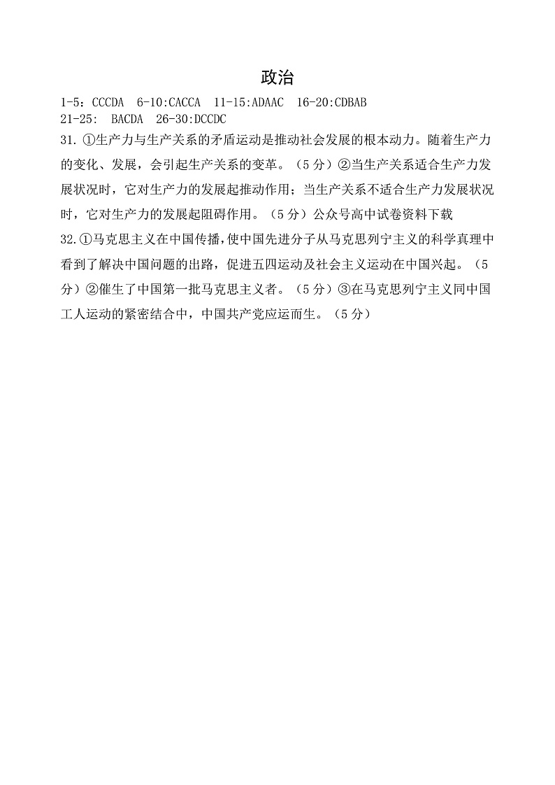
2023张掖高一上学期适应性模拟考试政治试题
展开
这是一份2023张掖高一上学期适应性模拟考试政治试题
相关试卷
2024张掖某重点校高一上学期9月月考政治试题含解析:
这是一份2024张掖某重点校高一上学期9月月考政治试题含解析,文件包含甘肃省张掖市某重点校2023-2024学年高一上学期9月月考政治试题含解析docx、甘肃省张掖市某重点校2023-2024学年高一上学期9月月考政治试题无答案docx等2份试卷配套教学资源,其中试卷共26页, 欢迎下载使用。
2023届湖南省郴州市高三适应性模拟考试政治试题含解析:
这是一份2023届湖南省郴州市高三适应性模拟考试政治试题含解析,文件包含2023届湖南省郴州市高三适应性模拟考试政治试题解析版docx、daandocx等2份试卷配套教学资源,其中试卷共13页, 欢迎下载使用。
湖南省郴州市2023届高三适应性模拟考试政治试题:
这是一份湖南省郴州市2023届高三适应性模拟考试政治试题,共9页。试卷主要包含了本试题卷共7页,共20个小题,作答时,请将答案写在答题卡上,习近平总书记指出等内容,欢迎下载使用。

