山东省淄博市张店区第九中学2022-2023学年八年级上学期期末物理试卷(含答案)
展开2022-2023学年山东省淄博市张店区第九中学八年级(上)期末物理试卷
一.选择题(共20小题)
1. 质量是5×104g的物体可能是( )
A. 一头大象 B. 一个鸡蛋 C. 一瓶纯净水 D. 一名中学生
2. 诗词是我国五千年灿烂文化的精髓,诗词中蕴含着许多物理知识,下列解释正确的是( )
A. “两岸青山相对出,孤帆一片日边来”,“青山相对出”是以青山为参照物的
B. “姑苏城外寒山寺,夜半钟声到客船”,“钟声”是根据音调来判别的
C. “花气袭人知骤暖,鹊声穿树喜新晴”,“鹊声”是根据音色来判别的
D. “绿树阴浓夏日长,楼台倒影人池塘”,“楼台倒影”是光沿直线传播形成的
3. 下列设备与应用到的物理知识解释,其中错误的是( )
A. 声呐--利用次声波测绘海底地形 B. B超--利用超声波获得人体内部的信息
C. 验钞器--紫外线使钞票上的荧光物质发光 D. 遥控器--靠红外线来实现对电视机的控制
4. 以下与声现象有关的几个实验中,能说明声音产生原因的是( )
实验:①放在钟罩内的闹钟正在响铃,在抽取钟罩内的空气的过程中,铃声逐渐减小;
②将正在发声的音叉轻轻插入水里,看到水花飞溅;
③吹笛子时,手指按住不同的孔会发出不同的声音;
④在吊着的大钟上固定一支细小的笔,把钟敲响后,用纸在笔尖上迅速拖过,可以在纸上画出一条来回弯曲的细线。
A. ①② B. ②④ C. ③④ D. ①③
5. “像”是我们日常生活中常见的光现象的应用,为我们留下了很多美好的记忆,以下有关“像”与光学知识对应关系不正确的是( )
A. 小孔成像--光的直线传播 B. 平面镜成像--光的反射
C. 照相--光的折射 D. 投影仪成像--光的直线传播
6. 李老师步行速度是1.2m/s,他从家步行到学校,总路程是0.72km,则步行所用的时间是( )
A. 5min B. 10min C. 0.1h D. 0.6h
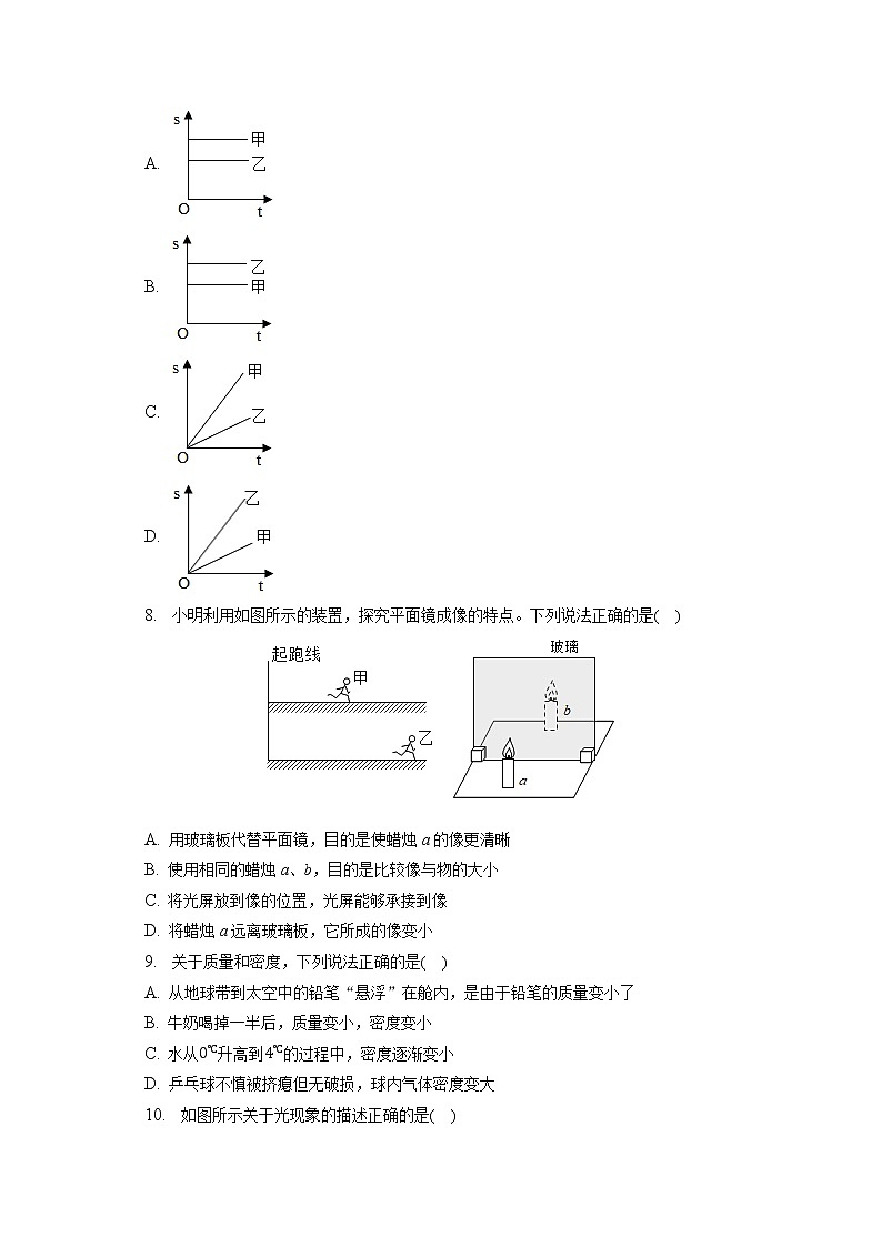
7. 甲、乙两人同时从同一起跑线出发,同向做匀速直线运动,某时刻他们的位置如图所示,图中能正确反映两人运动距离与时间关系的是( )
A.
B.
C.
D.
8. 小明利用如图所示的装置,探究平面镜成像的特点。下列说法正确的是( )
A. 用玻璃板代替平面镜,目的是使蜡烛a的像更清晰
B. 使用相同的蜡烛a、b,目的是比较像与物的大小
C. 将光屏放到像的位置,光屏能够承接到像
D. 将蜡烛a远离玻璃板,它所成的像变小
9. 关于质量和密度,下列说法正确的是( )
A. 从地球带到太空中的铅笔“悬浮”在舱内,是由于铅笔的质量变小了
B. 牛奶喝掉一半后,质量变小,密度变小
C. 水从0℃升高到4℃的过程中,密度逐渐变小
D. 乒乓球不慎被挤瘪但无破损,球内气体密度变大
10. 如图所示关于光现象的描述正确的是( )
A. 如图:是表示矫正近视眼的光路示意图
B. 如图:凸透镜只对平行于主光轴的光有会聚作用
C. 如图:用放大镜看远处的物体时,像是缩小、倒立的
D. 如图:把纸板NOF向后折,在纸板上能看到反射光
11. 不允许在森林里随地丢弃瓶子,因为雨水进入透明的瓶子后,在阳光照射下就可能会引发火灾,能说明此现象发生原因的选项是( )
A. B.
C. D.
12. “祝融号”火星车运用了比铝还轻的新型复合材料,满足了火星车轻量化的要求。“比铝还轻”反映了这种材料( )
A. 质量小 B. 体积小 C. 密度小 D. 硬度大
13. 三个完全相同的烧杯装有质量相等的水、浓盐水和酒精(ρ浓盐水>ρ水>ρ酒精),如图所示,则( )
A. 甲装的是酒精,乙装的是浓盐水,丙装的是水
B. 甲装的是水,乙装的是酒精,丙装的是浓盐水
C. 甲装的是浓盐水,乙装的是酒精,丙装的是水
D. 甲装的是酒精,乙装的是水,丙装的是浓盐水
14. 在“测量金属块密度”的实验中,已知金属块质量分布均匀且不渗水,量筒内已装有60mL的水。把天平放在水平桌面上,调节好天平后,在测量金属块质量的过程中,发现天平指针如图甲所示,采取恰当操作后,天平恢复平衡时砝码质量和游码在标尺上的位置如图乙所示,测量金属块体积时量筒示数如图丙所示。下列操作或说法正确的是( )
A. 图甲中,要使横梁平衡,应将平衡螺母向右调节
B. 图乙中,金属块的质量为54g
C. 金属块的密度是2.72×103kg/m3
D. 将金属块截去一半,剩余金属块密度减半
15. 在探究凸透镜成像规律的实验中,小欢同学将点燃的蜡烛放在凸透镜前某一位置时,恰好在凸透镜后30cm处的光屏上出现一个与蜡烛等大倒立的像;若将此蜡烛移至凸透镜前12cm处时,则( )
A. 光屏上出现倒立放大的实像
B. 光屏上出现倒立缩小的实像
C. 无论怎样移动光屏,光屏上均不会出现实像
D. 将光屏远离凸透镜方向移动一段距离,光屏上才会出现倒立放大的实像
16. 购物支付已进入“刷脸”时代,如图所示,消费者结账时只需面对摄像头(相当于一个凸透镜),经系统自动拍照、扫描等,确认相关信息后,即可迅速完成交易。下列有关说法正确的是( )
A. 光经过摄像头成像利用的是光的反射
B. 摄像头成像特点与投影仪相同
C. “刷脸”时,面部应位于摄像头两倍焦距之外
D. “刷脸”时,面部经摄像头成正立缩小的实像
17. 如图所示是甲和乙两种物质的质量与体积关系图象,下列说法正确的是( )
A. 甲物质的密度随体积增大而增大 B. 当甲和乙体积相同时,甲物质的质量较大
C. 当甲和乙质量相同时,甲物质的体积较大 D. 体积为10cm3的乙物质,质量为40g
18. 把一个铁球浸没在盛满酒精的杯子中时,从杯中溢出80g酒精(ρ酒精=0.8×103kg/m3);若将该铁球浸没在盛满水的杯中时,从杯中溢出水的质量是( )
A. 80g B. 100g C. 120g D. 64g
19. 关于物质的密度,下列说法正确的是( )
A. 一罐氧气用掉部分后,罐内氧气的质量变小,密度不变
B. 一只气球受热膨胀后,球内气体的质量不变,密度变大
C. 一支粉笔用掉部分后,它的体积变小,密度变小
D. 一块冰熔化成水后,它的体积变小,密度变大
20. 如图所示为运动员掷铅球时的情景,能正确表示此时铅球受力示意图的是(忽略空气阻力)( )
A. B. C. D.
二.填空题(共3小题)
21. 一个空瓶质量是300g,装满水后总质量是800g。将水全部倒出,在该瓶中装满某种液体后总质量是750g。则这个瓶子的容积______mL;该液体的密度是______kg/m3。
22. 如图是《题老人饮驴图》中有两句诗“岸上蹄踏蹄,水中嘴对嘴”。其中“蹄踏蹄”的情境是因为光沿直线传播形成的______(选填“影子”或“像”);“嘴对嘴”的情境是因为光的______形成的;溪底看起来比实际的浅,是因为光的______形成的。
23. 如图所示,光线经过平面镜反射后射向凹透镜,请画出射向平面镜的入射光线和经过凹透镜后的折射光线,并在图中标出入射角的度数。
三.实验探究题(共2小题)
24. 小明在做“探究凸透镜成像规律”的实验中:
(1)如图甲,一束平行于凸透镜主光轴的光线经过凸透镜后,在光屏上形成了一个最小、最亮的光斑,则该凸透镜的焦距为______cm。
(2)当蜡烛、凸透镜、光屏三者的位置如图乙所示时,光屏上恰好得到了一个清晰的像,此像的性质是______(从“倒立/正立”“放大/缩小/等大”“实像/虚像”中选择)。若此时只将蜡烛、光屏的位置互换,没有移动凸透镜,则光屏上______(选填“会”或“不会”)得到一个清晰的像,理由是______,生活中______就是利用这个原理工作的。
(3)当烛焰逐渐远离凸透镜时,应将光屏______(选填“远离”或“靠近”)凸透镜,光屏上才会重新出现清晰的像,烛焰的实像将______(选填“变大”或“变小”)。
(4)若烛焰已在光屏上成清晰的像,此时用挡板遮住凸透镜的下半部分,则所成的烛焰的像是______
A.不完整的像
B.亮度相同的完整像
C.亮度稍暗的完整的像
25. 小明测量某种液体密度的实验过程如图所示。
(1)将天平放在水平桌面上,游码移动到标尺左边的______处,发现天平平衡时指针如图甲所示,要使天平在水平位置平衡,应将平衡螺母向______(选填“左”或“右”)端调节。
(2)小明先将适量被测液体倒入量筒中测量其体积,如图乙所示,则被测液体的体积为______ mL。
(3)再测出空烧杯的质量为30g,然后将量筒中的液体倒入烧杯中放到天平测量,当天平再次平衡时,右盘中的砝码和游码的位置如图丙所示,则被测液体的质量为______ g。
(4)通过以上实验数据,可计算出液体的密度为______kg/m3。
(5)用以上方法测得液体的密度会______(选填“偏大”或“偏小”)。
(6)小明整理实验器材时,发现50g的砝码上粘了一点橡皮泥,这样使得测出的液体质量______(选填“偏大”“偏小”或“不变”)。
四.计算题(共1小题)
26. 一个铁球的质量是39.5kg,体积是10dm3,求:
(1)这个铁球是空心的还是实心的;
(2)若是空心的,在空心部分注满水后的总质量。(ρ铁=7.9×103kg/m3)
答案和解析
1.【答案】D
【解析】解:5×104g=50kg,与一个鸡蛋的质量接近。
故ABC错误,D正确。
故选:D。
对物体的质量有所了解,知道质量单位间的换算关系:1t=103kg=106g=109mg=1012μg;可解答。
常识性了解物体的质量,可解答此题。
2.【答案】C
【解析】解:
A、“两岸青山相对出”,研究的对象是“青山”,运动状态是“出”,青山是运动的,相对于船来说的,是以船为参照物,故A错误。
BC、不同物体的材料和结构不同,物体振动发出声音时音色也不同;诗人能够分辨出“钟声”和“鹊声”是根据音色来判别的,故B错误,C正确。
D、“楼台倒影入池塘”中的“倒影”属于平面镜成像,是光的反射形成的虚像,故D错误。
故选:C。
(1)判断物体运动还是静止,就是看研究的物体和参照物之间位置是否发生了变化。
(2)音色反映的是声音的品质与特色,它跟发声体的材料和结构有关。
(3)当光照射到物体界面上时,有一部分光被反射回来的现象是光的反射,例如:平面镜成像、水中倒影都是由光的反射形成的。
此题借助诗句描述的现象考查了运动和静止的判断、声音的特性、光的反射,在学习过程中要善于利用所学知识解释有关现象,达到学以致用的目的。
3.【答案】A
【解析】解:A、声呐是利用超声波测绘海底地形的,不是次声波,故A错误,符合题意;
B、B超是利用超声波获得人体内部信息的,故B正确,不符合题意;
C、验钞器利用了紫外线使钞票上的荧光物质发光的性质,故C正确,不符合题意;
D、遥控器是靠红外线来实现对电视机控制的,故D正确,不符合题意。
故选A。
(1)超声的穿透能力强,人们可以利用超声来进行探测。
(2)验钞机是通过紫外线来进行工作的。
(3)遥控器是通过红外线来对电视进行控制的。
本题考查了学生对超声、红外线、紫外线在生活中的应用的了解,属基础知识。
4.【答案】B
【解析】解:①放在钟罩内的闹钟正在响铃,抽去钟罩内的空气,铃声逐渐减小。说明声音的传播需要介质来传播,声音在真空中不能传播;
②使正在发声的音叉轻轻插入水里,水面溅起水花,说明声音是由物体振动产生的;
③吹笛子时,手指按住不同的孔会发出声音的音调不同,说明音调与频率有关,说明音的音调与声源振动的快慢(频率)有关;
④在吊着的大钟上固定一支细小的笔,把钟敲响后,让笔尖在纸上迅速滑过,可以在纸上画出一条来回弯曲的细线,说明声音是由物体振动产生的。
故②④符合题意,①③不合题意。
故选:B。
解决此题要知道声音是由物体的振动产生的,声音需要介质来传播,声音在真空中不能传播,声音的音调是由频率决定的。
解决此类问题要结合声音产生和传播条件进行解答,比较简单,属于基础题。
5.【答案】D
【解析】解:A、小孔成像是光的直线传播形成的,故本选项正确,但不符合题意;
B、平面镜成像的原理是光的反射,故本选项正确,但不符合题意;
C、照相是利用凸透镜成倒立、缩小、实像,透镜是光的折射原理,故本选项正确,但不符合题意;
D、投影仪成像,利用凸透镜成倒立、放大、实像,透镜是光的折射原理,故本选项错误,但符合题意。
故选:D。
本题要把小孔成像、平面镜成像、照相、投影仪成像的道理弄清,知道其光学原理。利用光的直线传播、光的反射、光的折射解释这几种“像”形成的原因。
影子、日月食、小孔成像都是光的直线传播原理;倒影、照镜子、潜望镜都是光的反射原理;透镜、看水下的物体等都是光的折射原理,此题是一道光学的综合题,也是物理中考的一个热点知识。
6.【答案】B
【解析】解:由v=st可得步行所用的时间:
t=sv=720m1.2m/s=600s=10min,
故选:B。
已知路程和速度,利用速度公式v=st计算出步行所用的时间。
本题考查速度公式的应用,属于基础问题。
7.【答案】D
【解析】解:由题意可知:乙比甲运动的速度大。
AB、两图的图象表示,随着时间的增长,运动的路程是不变的,表示甲乙是静止的,故AB错误;
C、在横轴上找一点,表示时间相等,做纵轴的平行线,可以发现甲的运动路程长,说明了甲运动快,故C错误;
D、运用上面的方法,可以发现:在相同的时间内,乙的运动路程长,速度大,故D正确。
故选:D。
物体做匀速直线运动时,路程和时间的图象就是一条过原点的直线,由此可知A和B都是错误的;由题干中的图可知:甲乙同时同向运动,相同的时间内,甲运动的路程长,甲的运动速度就大;我们可以在C和D的图象中,由甲先到达终点,找出相同的时间,看谁运动的路程长,从而得出正确图象。
此题考查的是我们对于图象的分析能力,尤其是路程与时间图象中物体速度的判断,这是一个难点,需要突破。
8.【答案】B
【解析】解:
A、用透明的玻璃板代替平面镜,在蜡烛A一侧能看到蜡烛a的像,同时还能看到蜡烛B,便于确定像的位置,故A错误;
B、选择大小相同的蜡烛a、b,是为了比较像与物的大小关系,故B正确;
C、因为光屏只能接收实像,不能接收虚像,所以移去蜡烛b,并在其所在位置上放一光屏,光屏不能接收到的烛焰的像,从而说明平面镜成的像是虚像,故C错误;
D、像与物大小相等,蜡烛a远离玻璃板,它所成的像将不变,故D错误。
故选:B。
(1)探究平面镜成像实验中,要用透明的玻璃板代替平面镜,虽然成像不太清晰,但是在物体一侧能看到物体的像,同时还能看到代替物体的像另一个物体,便于确定像的位置,便于比较物像大小关系;
(2)选择大小相等的蜡烛A、B便于比较像与物的大小关系;
(3)虚像不会出现在光屏上;
(4)像与物大小相等。
探究平面镜成像特点的实验是中考出题的一个热点,本题围绕这个探究过程可能遇到的问题,解决办法,合理的思考和解释来考查同学的。
9.【答案】D
【解析】解:A、从地球带到太空中的铅笔,只是位置发生了变化,组成铅笔的物质多少没有变化,所以质量不变,“悬浮”是因为铅笔处于失重状态,故A错误;
B、牛奶喝掉一半,质量和体积减半,物质种类、状态没有变化,所以密度不变,故B错误;
C、水从0℃上升到4℃时,其体积变小,由ρ=mV可知,水的质量不变,体积减小,则密度增大,故C错误;
D、乒乓球不慎被挤瘪但无破损,球内气体质量不变,体积变小,故密度变大,故D正确。
故选:D。
(1)物体所含物质的多少叫质量,质量是物体本身的一种属性,与物体的形状、状态、位置和温度都无关系;
(2)密度是物质本身的一种特性,决定于物质的种类、状态和温度,与质量、体积无关;
(3)首先明确从0℃上升到4℃的过程中水的体积变化情况,然后根据水的质量不变,利用密度公式分析密度大小变化情况;
(4)质量一定的气体,密度与体积成反比。
本题考查了质量的物理意义及密度公式的应用,正确、深入理解概念和公式是解答的关键。
10.【答案】C
【解析】解:A、如图:佩戴凸透镜进行矫正,是表示矫正远视眼的光路示意图,故A错误;
B、平行于主光轴的光线经凸透镜折射后将过焦点,凸透镜并非只对平行于主光轴的光有会聚作用,故B错误;
C、放大镜是凸透镜,看远处的物体时,物体位于2倍焦距外,像是倒立、缩小的实像,故C正确;
D、入射光线与反射光线在同一平面内,把纸板NOF向后折,在纸板上不能看到反射光,不是反射光消失了,故D错误。
故选:C。
(1)近视眼是晶状体会聚能力增强,像成在视网膜的前方,应佩戴凹透镜矫正;远视眼是晶状体会聚能力减弱,使像成在了视网膜的后面,需要佩戴凸透镜进行矫正。
(2)凸透镜对光线有会聚作用,平行于主光轴的光线经凸透镜折射后将过焦点;
(3)当物距小于1倍焦距时,则成正立、放大的虚像,此时像距大于物距,像比物大,物像同侧,应用于放大镜;当物距大于2倍焦距时,则像距在1倍焦距和2倍焦距之间,成倒立、缩小的实像;
(4)由光的反射定律可知:入射光线与反射光线在同一平面内,若把法线右边的纸板向后或向前折,则在纸板上将不能看到反射光线。
本题考查远视眼及其矫正、凸透镜的会聚作用、凸透镜的成像规律、光的反射规律,是对基础知识的考查。
11.【答案】B
【解析】解:在森林里随地丢弃瓶子,雨水进入透明的瓶子后,形成水凸透镜,水凸透镜对光线有会聚作用,能使太阳光会聚于一点,这点的温度很高,会把枯叶点燃,导致森林火灾。
A、蜡烛发出的光线经过小孔射到光屏上,是小孔成像,小孔成像是光的直线传播形成的,与题干的原理不同。
B、平行于主光轴的光线经凸透镜折射后会聚成一点,这点是凸透镜的焦点,图示反映了凸透镜对光线有会聚作用,与题干的原理相同。
C、平面镜成像,属于光的反射现象,与题干的原理不同。
D、太阳光通过三棱镜后,分解成红、橙、黄、绿、蓝、靛、紫七种色光,是光的色散现象,与题干的原理不同。
故选:B。
玻璃凸透镜、水凸透镜、冰凸透镜等凸透镜都对光线有会聚作用。
此题考查了对凸透镜的认识及其作用,会利用凸透镜的特点解释一些自然现象。
12.【答案】C
【解析】解:“比铝还轻”反映了这种材料在相同体积时,质量小,即单位体积的质量小,即密度小。
故选:C。
单位体积某种物质的质量叫做这种物质的密度。
本题以祝融号火星车为内容,考查了材料密度的应用,难度不大。
13.【答案】A
【解析】解:
已知:ρ浓盐水>ρ水>ρ酒精,
由密度公式可得:V=mρ,
因为三者质量相等,故V酒精>V水>V浓盐水,
根据图片中三种液体的体积可知,甲是酒精,乙是浓盐水,丙是水。
故选:A。
根据密度公式的变形公式V=mρ可知,质量相等时,密度越大的液体、体积越小,密度越小的液体、体积越大,据此分析判断。
本题考查了密度公式变形的灵活运用,要学会利用题目所给数据准确分析问题,属于基础题目。
14.【答案】AB
【解析】解:A、图甲中指针偏左,应将平衡螺母向右调节,使横梁平衡;故A正确;
B、图乙中,金属块的质量为m=50g+4g=54g;故B正确;
C、图丙中,量筒的示数为80mL,则金属块的体积为V=80mL-60mL=20mL=20cm3,则金属块的密度:ρ=mV=54g20cm3=2.7g/cm3=2.7×103kg/m3,故C错误;
D、将金属块截去一半,则质量会变为原来的12,体积也会变为原来的12;但是物质的种类没有发生变化,因此密度保持不变;故D错误。
故选:AB。
(1)使用天平测量物体质量之前要进行调平,先将游码移至标尺左端的零刻度线,然后再调节平衡螺母,平衡螺母相对于指针的调节规律是“左偏右调,右偏左调”;
(2)用天平测量物体质量时,物体质量等于砝码总质量和游码所对刻度值之和。读取游码所对刻度值时,要读游码左侧所对的刻度值,明确标尺的分度值;
(3)用量筒测量液体体积时,先明确量筒的分度值,读数时视线与液面最凹处相平;已知金属块的质量和体积,用ρ=mV计算金属块密度;
(4)密度是物质的一种特性,跟物质种类、状态和温度有关,跟质量和体积无关。
本实验考查了天平的调节,天平读数,量筒的读数和密度的计算,知道密度跟物质种类、状态和温度有关,跟质量和体积无关。
15.【答案】C
【解析】解:距离凸透镜30cm的光屏上得到一个清晰的与物体等大的像,此时物距等于像距等于二倍焦距,所以凸透镜焦距:f=12v=12×30cm=15cm;
若现将物体移至透镜前12cm处时,物距:u=12cm,满足u
物距大于二倍焦距成倒立、缩小的实像。像距大于一倍焦距小于二倍焦距。
物距大于一倍焦距小于二倍焦距成倒立、放大的实像,像距大于二倍焦距。
物距等于二倍焦距成倒立、等大实像,像距等于二倍焦距。
物距小于焦距成正立、放大的虚像。
本题主要考查的是凸透镜成像规律的应用,关键是记熟成像规律,并搞清成像特点与物距之间的关系。
16.【答案】C
【解析】解:A、摄像头相当于一个凸透镜,光经过摄像头成像利用的是光的折射,故A错误;
B、光通过摄像头成倒立、缩小的实像,与照相机的成像特点相同,故B错误;
CD、当u>2f时,成倒立、缩小的实像,所以,“刷脸”时,面部应位于摄像头两倍焦距之外,故C正确,D错误。
故选:C。
本题考查了凸透镜的成像特点和应用,要掌握凸透镜成像的规律,搞清每种情况下的应用。在学习过程中要善于总结、寻找规律,学着将所学知识与生活实际联系起来。
17.【答案】B
【解析】解:A.密度是物质的一种特性,其大小与物体的质量和体积无关,故A错误;
B.由图像可知,当甲和乙两物质的体积相同时(如质量都为2cm3),甲物质的质量较大,故B正确;
C.由图像可知,当甲和乙两物质的质量相同时(如质量都为2g),乙物质的体积较大,故C错误;
D.由图像可知,当乙物质的质量m乙=2g时,V乙=4cm3,则ρ乙=m乙V乙=2g4cm3=0.5g/cm3,
所以体积为V乙'=10cm3的乙物质的质量:m乙'=ρ乙V乙'=0.5g/cm3×10cm3=5g,故D错误。
故选:B。
(1)密度是物质的一种特性,其大小与物体的质量和体积无关。
(2)分析图像,得出相同体积的甲和乙两种物质的质量大小关系。
(3)分析图像,得出相同质量的甲和乙两种物质的体积大小关系。
(4)根据图像求出乙物质的密度,然后利用密度公式求解。
本题考查了密度公式的应用以及对密度特性的理解,分析图像得出相关信息是关键。
18.【答案】B
【解析】解:酒精的密度:ρ酒精=0.8×103kg/m3=0.8g/cm3,
根据ρ=mV可得,溢出的酒精体积:
V溢酒精=m溢酒精ρ酒精=80g0.8g/cm3=100cm3,
因铁球全部浸没在酒精中,则V铁球=V溢酒精=100cm3,
若把这个铁球放入盛满水的杯子里,因为铁球全部浸在水中,则V溢水=V铁球=100cm3,
则m溢水=ρ水V溢水=1g/cm3×100cm3=100g,
所以若将该铁球浸没在盛满水的杯中时,从杯中溢出水的质量一定等于100g。
故选:B。
将铁球放入盛满酒精的杯子中时,已知溢出酒精的质量,可利用密度公式求出溢出的酒精待测体积,即可得铁球体积,若把这个铁球放入盛满水的杯子里,溢出的水体积与铁球的体积相等,则利用m=ρV即可求出溢出水的质量。
本题主要考查了学生对密度公式的灵活应用,解本题的关键是溢出的液体体积与物体的体积相等这一特点,同时要认真审题,看清杯子中的水和酒精到底是否盛满。
19.【答案】D
【解析】
【分析】
本题考查了密度公式的应用,以及对密度特性的理解,属于基础题目。
密度是物质的一种特性,其大小等于质量与体积之比;对于固体和液体,密度大小与质量、体积无关;对于气体,在质量一定时,体积越大,密度越小;在体积一定时,质量越大,密度越大。
【解答】
A、一罐氧气用掉部分后,罐内氧气的质量变小,但体积不变,由ρ=mV可知密度变小,故A错误;
B、一只气球受热膨胀后,球内气体的质量不变,体积变大,由ρ=mV可知密度变小,故B错误;
C、一支粉笔用掉部分后,它的体积变小、质量成倍的变小,由ρ=mV可知密度不变,故C错误;
D、一块冰熔化成水后,它的体积变小、质量不变,由ρ=mV可知密度变大,故D正确。
故选:D。
20.【答案】B
【解析】解:不计空气阻力,抛出去的铅球在空中运动时只受到重力的作用;重力的作用点在重心,方向是竖直向下的;过球心作竖直向下的力,即重力G,如图所示:
故选:B。
不计空气阻力,抛出去的铅球在空中运动时只受到重力的作用,作用点在重心,方向是竖直向下的。
会对物体进行正确的受力分析,会用力的示意图表示出力的作用点和方向,牢记重力的方向总是竖直向下的。
21.【答案】5000.9×103
【解析】解:
(1)水的质量为m水=m总1-m0=800g-300g=500g;
由ρ=mV可得瓶子的容积:
V=V水=m水ρ水=500g1g/cm3=500cm3=5×10-4m3=500mL;
(2)液体的质量:
m液=m总2-m0=750g-300g=450g=0.45kg,
液体的体积V液=V=5×10-4m3;
液体的密度:
ρ液=m液V液=0.45kg5×10-4m3=0.9×103kg/m3。
故答案为:500; 0.9×103。
(1)已知空瓶子的质量和装满水的质量,求出水的质量;又知道水的密度,利用密度公式求水的体积,即瓶子的容积;
(2)已知瓶子的质量和装满某种液体的质量,求出液体的质量;液体的体积等于瓶子的容积;再利用密度公式ρ=mV求某种液体的密度。
此题考查的是密度计算公式的应用,需要注意:瓶子装满后液体的体积等于瓶子的容积。
22.【答案】影子 反射 折射
【解析】解:(1)光射到不透明的物体上,在物体的背光面会形成暗区,这就是“影子”,诗中“蹄踏蹄”的情境就是因为光沿直线传播形成的影子;
(2)驴在岸边饮水,水面上就会出现驴子的像,这是光的反射形成的虚像,与平面镜成像原理是相同的,因此会形成“嘴对嘴”的情境;
(3)溪底看起来比实际浅,是因为光从水中射向空气中时发生了折射。
故答案为:影子;反射;折射。
光在自然界中存在三种光现象:
(1)光在同种均匀物质中沿直线传播,在日常生活中,小孔成像和影子的形成等都表明光在同一种均匀介质中是沿直线传播的;
(2)当光照射到物体表面上时,有一部分光被反射回来,例如:平面镜成像、水中倒影等;
(3)当光从一种介质斜射入另一种介质时,传播方向会偏折,发生折射现象,如:看水里的鱼比实际位置浅等。
本题题考查光的直线传播的具体生活实例,需要利用生活和物理之间的联系进行判断;能否区分三种光现象:光的直线传播、光的反射、光的折射,是本题的解题关键。
23.【答案】
【解析】解:
(1)因为反射光线与镜面的夹角为60∘,则反射角为90∘-60∘=30∘,则入射角也为30∘,根据入射角等于30∘在法线上侧作出入射光线,并标出入射角的度数30∘;
(2)延长线过另一侧焦点的光线经凹透镜折射后将平行于主光轴;如图所示:
先求出反射角、入射角,再根据反射角等于入射角画出入射光线。根据“延长线过另一侧焦点的光线经凹透镜折射后将平行于主光轴”作出折射光线。
(1)凹透镜三条特殊光线的作图:①延长线过另一侧焦点的光线经凹透镜折射后将平行于主光轴。②平行于主光轴的光线经凹透镜折射后,其折射光线的反向延长线过焦点。③过光心的光线经凹透镜折射后传播方向不改变;
(2)熟记反射定律的内容:反射光线、入射光线、法线在同一个平面内,反射光线与入射光线分居法线两侧,反射角等于入射角,并会作图。
24.【答案】11 倒立放大实像 会 光折射时光路可逆 照相机 靠近 变小 C
【解析】解:(1)平行光经凸透镜折射后会聚于一点,此点为透镜焦点,焦点到光心的距离为焦距,如图甲,一束平行于凸透镜主光轴的光线经过凸透镜后,在光屏上形成了一个最小、最亮的光斑,则该凸透镜的焦距为41cm-30cm=11cm;
(2)当蜡烛、凸透镜、光屏三者的位置如图乙所示时,光屏上恰好得到了一个清晰的像,此时物距大于一倍焦距小于二倍焦距成倒立放大实像;折射现象中光路可逆,只将蜡烛、光屏的位置互换,没有移动凸透镜,则物距大于二倍焦距成倒立缩小实像,像距大于一倍焦距小于二倍焦距,生活中照相机就是依据此原理制成的;
(3)凸透镜成实像时有物近像远像变大的特点,当烛焰逐渐远离凸透镜时,应将光屏靠近凸透镜,光屏上才会重新出现清晰的像,烛焰的实像将变小;
(4)若烛焰已在光屏上成清晰的像,此时用挡板遮住凸透镜的下半部分,凸透镜被遮挡一半时,仍会有光线透过透镜成像,像是完整的,只是透过的光线减少,像变暗,故选C;
故答案为:(1)11;(2)倒立放大实像;会; 光折射时光路可逆; 照相机;(3)靠近; 变小;(4)C。
(1)平行光经凸透镜折射后会聚于一点,此点为透镜焦点,焦点到光心的距离为焦距;
(2)物距大于一倍焦距小于二倍焦距成倒立放大实像,像距大于二倍焦距;折射现象中光路可逆;
(3)凸透镜成实像时有物近像远像变大的特点;
(4)凸透镜被遮挡一半时,仍会有光线透过透镜成像,像是完整的,只是透过的光线减少,像变暗;
本题考查探究凸透镜成像规律实验,解题关键是将实验操作要求及结论熟练掌握,认真审题分析。
25.【答案】零刻度线 右 40320.8×103 偏小 偏小
【解析】解:(1)将天平放在水平桌面上,把游码移动到标尺左边的零刻度线处,测量前,发现指针静止时指在分度盘中央刻度线的左侧,要使横梁平衡,应将平衡螺母向右调节;
(2)如图乙所示,量筒中液体的体积为40cmL=40cm3;
(3)杯子及杯内液体的总质量:
m总=50g+10g+2g=62g,
量筒内液体的质量m=62g-30g=32g;
(4)液体的密度为:
ρ=mV=32g40cm3=0.8g/cm3=0.8×103kg/m3;
(5)由于将量筒中的液体全部倒入烧杯中时会有部分液体残留在量筒内壁,所以测得液体的质量偏小,由密度公式ρ=mV知,所测密度偏小;
(5)砝码上粘了一点橡皮泥会使砝码的质量偏大,这样测量烧杯和液体的总质量偏小,使得量筒中液体的质量偏小,根据密度公式ρ=mV知测量密度偏小。
故答案为:(1)零刻度线;右;(2)40;(3)32;(4)0.8×103;(5)偏小;(6)偏小。
(1)将天平放在水平桌面上,把游码移动到标尺左边的零刻度线处,调节横梁左右两端的平衡螺母时,遵循“左偏右调”的原则;
(2)在进行量筒的读数时,注意量筒的分度值;
(3)天平平衡时物体的质量等于砝码的质量加游码在标尺上所对的刻度值;
(4)根据公式ρ=mV进行计算液体的密度;
(5)根据公式,分别分析质量和体积的偏差,即可得出结论;
(6)砝码上粘了一点橡皮泥会使砝码的质量偏大,根据密度公式判断出测量密度的偏差。
本题考查了液体密度测量的基本技能,包括天平、量筒的读数,运用密度的公式进行计算等,属于中等题。
26.【答案】解:(1)由ρ=mV可得,铁球中实际铁的体积:
V实=m球ρ铁=39.5kg7.9×103kg/m3=5×10-3m3=5dm3,
由V实
V水=V空=V球-V实=10dm3-5dm3=5dm3=5×10-3m3,
水的质量:
m水=ρ水V水=1.0×103kg/m3×5×10-3m3=5kg,
在空心部分注满水后的总质量:
m总=m球+m水=39.5kg+5kg=44.5kg。
答:(1)这个铁球是空心的;
(2)在空心部分注满水后的总质量为44.5kg。
【解析】(1)知道铁球的质量和铁的密度,根据V=mρ求出铁球中实际铁的体积,然后与铁球的体积相比较判断其是否空心
(2)铁球空心部分的体积等于铁球的体积减去实际铁的体积,也是在空心部分注满水后水的体积,根据m=ρV求出水的质量,然后求出在空心部分注满水后的总质量。
本题考查了有关空心问题的计算,要注意在空心部分注满水后水的体积等于空心部分的体积。
山东省淄博市张店区2023-2024学年八年级下学期7月期末物理试题: 这是一份山东省淄博市张店区2023-2024学年八年级下学期7月期末物理试题,共10页。
山东省淄博市张店区实验中学2023-2024学年八年级上学期开学物理试题: 这是一份山东省淄博市张店区实验中学2023-2024学年八年级上学期开学物理试题,共4页。试卷主要包含了单项选择题,填空题,实验探究题,计算题等内容,欢迎下载使用。
山东省淄博市张店区2023-2024学年八年级上学期期中物理试卷: 这是一份山东省淄博市张店区2023-2024学年八年级上学期期中物理试卷,共33页。试卷主要包含了单项选择题,多项选择题,理解与应用,实验与探究,分析与计算,附加题等内容,欢迎下载使用。

