2023临沂兰陵县四中高一12月线上月考历史试题含解析
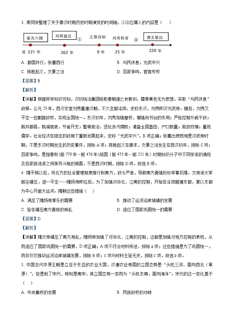
展开2022-2023学年山东省临沂市兰陵县高一上学期12月线上阶段性检测历史试题(Word版): 这是一份2022-2023学年山东省临沂市兰陵县高一上学期12月线上阶段性检测历史试题(Word版),共8页。试卷主要包含了下图反映的中国古代政治制度是,《明会典》卷二《皇明祖训》等内容,欢迎下载使用。
山东省临沂市兰陵县2022-2023学年高一上学期12月线上阶段性检测历史试题(PDF版含答案): 这是一份山东省临沂市兰陵县2022-2023学年高一上学期12月线上阶段性检测历史试题(PDF版含答案),文件包含山东省临沂市兰陵县2022-2023学年高一上学期12月线上阶段性检测历史试题pdf、历史答案pdf等2份试卷配套教学资源,其中试卷共7页, 欢迎下载使用。
山东省临沂市兰陵县第四中学2022-2023学年高二上学期线上期末考试历史试题: 这是一份山东省临沂市兰陵县第四中学2022-2023学年高二上学期线上期末考试历史试题,文件包含2022-2023学年度高中历史期末考试卷docx、期末考试参考答案docx、2022--2023学年度高中历史期末测试卷答题卡docx等3份试卷配套教学资源,其中试卷共26页, 欢迎下载使用。

