2023石家庄正定中学高三上学期12月月考试题生物含答案
展开河北正定中学2022-2023学年(上)第三次月考
高三生物
(试卷总分:100分 考试时间:90分钟 )
注意事项:
1.答题时,务必将自己的姓名、班级、准考证号填写在答题卡规定的位置上。
2.答选择题时,用2B铅笔将答题卡上对应的答案标号涂黑。如需改动,用橡皮擦干净后,再选涂其他答案标号。
3.答非选择题时,必须使用0.5毫米黑色黑色签字笔把答案写在答题卡规定的位置上。答案如需改正,请先划掉原来的答案,再写上新答案,不准使用涂改液、胶带纸、修正带。
4.考试结束后,只将答题卡交回。
一、选择题:(本题共20小题,每题3分,共60分.在每小题给出的四个选项中,只有一项是符合题目要求的).
1.红心火龙果不仅甜度高,而且含有具有解毒作用的粘胶状植物性蛋白,对人体有保健功效。下列有关叙述错误的是( )
A.粘胶状植物性蛋白在核糖体中合成
B.切开时流出的红色果浆与液泡中的色素有关
C.红心火龙果甜度高与果肉细胞叶绿体合成的糖类有关
D.丰富的膳食纤维主要来自细胞壁
2.淡水水域污染后富营养化,导致蓝细菌和绿藻等大量繁殖会形成水华影响水质和水生动物的生活。下列有关蓝细菌和绿藻的叙述,正确的是( )
A.绿藻有以核膜为界限的细胞核,蓝细菌没有
B.绿藻有吸收和转化光能的叶绿素,蓝细菌没有
C.绿藻细胞内有DNA和RNA两种核酸,蓝细菌没有
D.绿藻有细胞壁保护细胞内部结构,蓝细菌没有
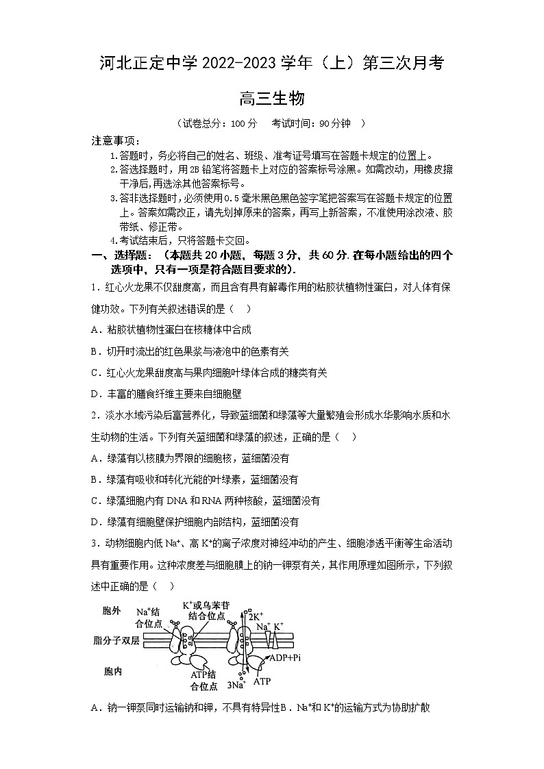
3.动物细胞内低Na+、高K+的离子浓度对神经冲动的产生、细胞渗透平衡等生命活动具有重要作用。这种浓度差与细胞膜上的钠一钾泵有关,其作用原理如图所示,下列叙述中正确的是( )
A.钠一钾泵同时运输钠和钾,不具有特异性 B.Na+和K+的运输方式为协助扩散
C.与该运输过程相关的细胞器只有线粒体 D.在细胞培养液中加入乌苯苷会影响K+的运输
4.下列与呼吸作用和光合作用有关的实验叙述中,错误的是( )
A.澄清石灰水、溴麝香草酚蓝水溶液都可用于检测CO2的产生情况
B.密闭发酵时,酵母菌为防止杂菌污染,将有机物转化为酒精
C.鲁宾和卡门用同位素标记法证明了光合作用释放的氧气来自于水
D.恩格尔曼用水绵进行实验证明了叶绿体是光合作用的场所
5.下列实验试剂或材料与其实验名称不相符合的是( )
A.甲基绿吡罗红——观察DNA和RNA在细胞中的分布
B.澄清石灰水——探究酵母菌细胞呼吸的方式
C.斐林试剂——探究温度对唾液淀粉酶活性的影响
D.溴麝香草酚蓝水溶液——检测呼吸作用产生CO2的多少
6.下列关于DNA分子结构和复制、转录、翻译的叙述,正确的是( )
A.减数分裂过程中发生交叉互换,一定会导致其基因分子结构改变
B.DNA分子独特的双螺旋结构使其具有特异性
C.转录时,解旋酶利用细胞中的能量打开氢键
D.翻译过程中涉及到的RNA有三种
7.下列关于传统发酵技术的叙述错误的是( )
A.用装置甲进行酿酒时,要注意瓶内要预留1/3的空间关闭阀a和阀b
B.用装置甲进行果醋发酵时,需同时打开阀a、b
C.在制作果酒、果醋和腐乳的过程中,果醋所需要的最适温度最低
D.果酒、果醋和腐乳制作过程中所用的菌种不全是原核生物
8.科学家们用长穗偃麦草(二倍体)与普通小麦(六倍体)杂交培养小麦新品种——小偃麦。现有一个蓝粒小偃麦变异株,籽粒变为白粒。若蓝粒小偃麦染色体组成为40W+2E,40W表示来自普通小麦的染色体,2E表示携带有控制蓝色色素合成基因的一对长穗偃麦草染色体。下列相关叙述错误的是( )
A.若该白粒变异株是显性突变而来,则第三代才能选育出能稳定遗传的纯合白粒小偃麦
B.某株蓝粒小偃麦丢失了长穗偃麦草的一个E,这种变异属于染色体变异
C.蓝粒单体小偃麦(40W+1E)自交,仅考虑染色体,会产生两种配子,后代可获得白粒小偃麦
D.若某小偃麦植株发生了易位,则易位将改变配子内基因的结构从而会导致配子异常
9.如图表示某植物的非绿色器官在氧浓度为a、b、c、d时,CO2释放量和O2吸收量的变化,全科免费下载公众号《高中僧课堂》下列说法正确的是( )
A.氧浓度为a时,最适于贮藏该植物的非绿色器官
B.氧浓度为b时,厌氧呼吸消耗的葡萄糖占呼吸总量的5/6
C.氧浓度为c时,需氧呼吸与厌氧呼吸释放的CO2量相等
D.氧浓度为d时,需氧呼吸与厌氧呼吸分解的葡萄糖量相等
10.生物体内的各项生命活动都离不开水。下列有关生物体内水的叙述,错误的是( )
A.自由水是细胞内的良好溶剂
B.水在细胞中以结合水和自由水的形式存在
C.衰老细胞的特征之一是细胞内含水量减少
D.入冬后的农作物细胞内自由水的相对含量增多
11.细胞分化过程中不会出现的是( )
A.细胞表面结构改变
B.细胞器的种类和数量的改变
C.蛋白质种类和数量的改变
D.细胞核遗传物质的种类会发生改变
12.下列关于细胞分化的叙述,不正确的是( )
A.是基因选择性表达的结果
B.是生物界中普遍存在的现象
C.有利于提高多细胞生物体各种生理功能的效率
D.由于细胞分化肌细胞中已经不存在血红蛋白基因了
13.下列有关生物学实验的叙述,正确的是( )
A.将紫色洋葱鳞片叶内表皮细胞置于0.3g/mL蔗糖溶液中,可观察质壁分离和复原现象
B.滴加苏丹Ⅲ染液检测脂肪中,需要滴1~2滴50%的盐酸洗去浮色
C.探究酵母菌细胞呼吸方式,观察植物细胞有丝分裂两实验中细胞必须始终保持活性
D.用纸层析法分离绿叶中的色素时,溶解度越大的色素在滤纸条上扩散的距离越远
14.下列关于遗传信息的叙述不确切的是
A.核酸是生物遗传信息的携带者
B.遗传信息即生物体所表现出来的遗传性状,一个DNA分子可以体现许多性状
C.不同DNA分子中,可能储存有相同的遗传信息,不同组织细胞中,可能有相同的基因进行表达
D.遗传信息的传递主要是通过染色体上的基因传递的,在生物的传宗接代中,染色体的行为决定着DNA和基因的行为
15.研究表明细胞在分裂的过程中,由于外界环境或内部因素的原因,影响细胞的正常分裂而发生变异。下列叙述错误的是( )
A.父母均为正常,生出一个XXY的色盲男孩的原因是母亲减数分裂Ⅱ过程中出现了差错
B.用秋水仙素处理幼苗时,抑制纺锤体形成使着丝粒不能分开从而形成多倍体
C.豌豆细胞在细胞分裂间期,淀粉分支酶基因插入了一段DNA序列导致基因突变
D.若父母一方减数分裂Ⅰ后期21号同源染色体没分开,有可能使其子女患21三体综合征
16.关于细胞分裂的叙述,正确的是
A.细胞分裂是细胞分化的基础,与衰老、癌变共同组成细胞的完整生命历程
B.有丝分裂有一个细胞周期,减数分裂有两个细胞周期
C.有丝分裂中期是观察染色体形态和数目的最好时期,此时期染色体:染色单体:核DNA=1:2::2
D.每种分裂后期都会出现着丝点分裂,染色体加倍
17.某植物有白花和红花两种性状,由等位基因A/a、R/r控制,已知基因R控制红色素的合成,基因A会抑制基因R的表达。某白花植株自交,F1中白花﹕红花=5﹕1;再让F1中的红花植株自交,后代中红花﹕白花=2﹕1。下列有关叙述错误的是( )
A.基因A/a与Rr独立遗传 B.基因R纯合的个体会致死
C.F1中白花植株的基因型有7种 D.亲代白花植株的基因型为AaRr
18.下列关于蛋白质代谢的叙述,错误的是( )
A.肺炎双球菌利用人体细胞的核糖体合成自身的蛋白质
B.噬菌体利用细菌的酶合成自身的蛋白质
C.绿色植物可以合成自身的蛋白质
D.tRNA、rRNA、mRNA都参与蛋白质的合成
19.下图为皱粒豌豆形成的原因和囊性纤维病的病因图解。下列叙述正确的是( )
A.两个实例都说明基因和性状是一一对应的关系
B.用光学显微镜可观察到淀粉分支酶基因发生的变化
C.图中CFTR基因和淀粉分支酶基因都发生了改变
D.CFTR基因结构异常后无法进行转录和翻译
20.图一表示基因型为AaBb的某动物细胞处于细胞分裂不同时期的图像;图二表示该动物细胞分裂的不同时期染色体数与核DNA数比值的变化关系,叙述正确的是( )
A.②④为次级精母细胞,②中A和a形成的原因只能是基因突变
B.图一中①②③⑤都含有两个染色体组
C.图一细胞中处于图二CD段的有①④⑤
D.若该动物产生一个Aab的配子,则发生分裂异常的时段应为图二的DF段
二、综合题:40分
21.智能温室无土栽培作物,易于管理,优质高产。该技术广泛应用于现代农业。
(1)无土栽培所用营养液中的无机盐在植物体内的作用是_______________和________________。植物因种类和生长发育阶段不同对无机盐的需求也不同,所以应视具体情况调整___________________,供作物____性吸收无机盐离子。
(2)营养液中某些无机盐离子浓度比根细胞内的低,植物仍可通过____方式吸收。若栽培池内较长时间通气不畅,作物根部可能出现的症状是____,其生理原因是___________。
(3)下图表示温室内光照强度(E)与作物光合速率(v)的关系。在温度、水分和无机盐均适宜的条件下,当E<B时,增大光合速率的主要措施是_________________;当B<E<C时,限制作物增产的主要因素是________________;当E>C时,可采取___________________措施,保证作物的最大光合速率,如遇连阴天,温室需补光,选用_______________光最有效。
(4)增施农家肥可以提高光合效率的原因是(至少写2点):_____________________________。
22.植物能通过光合作用合成有机物,图甲表示夏季某天上午10时记录的柳树某枝条上不同位置叶片的净光合速率,同时通过一定的仪器测定该枝条一昼夜的氧气释放速率并将其绘制成图乙。回答下列问题:
(1)柳树能够通过存在于______上的光合色素来吸收光能,若利用______法将色素进行分离,则处在滤纸条最底端的色素颜色为______,其主要吸收的是可见光中的______。
(2)分析图甲,此时第5片叶片的真正光合速率相比较于第15片叶片______填“大”“小”“相等”或“无法确定”),若突然乌云密布,则短时间内该叶片的三碳糖含量将______(填“增加”“减少”或“不变”),原因是光反应为暗反应提供的______减少。
(3)据图乙可知,白天12时到14时左右氧气释放速率减小,主要是蒸腾作用加快导致叶片部分气孔关闭,其直接影响光合作用中的______阶段,该枝条有机物积累最多的点为______点(填字母)。现要研究该枝条某时间段的氧气产生速率,则需增设一个实验组,对该组的处理是______。
23.某二倍体植物宽叶(M)对窄叶(m)为显性,高茎(H)对矮茎(h)为显性,红花(R)对白花(r)为显性,基因M、m与基因R、r在2号染色体上,基因H、h在4号染色体上。
(1)基因M、R编码各自蛋白质前3个氨基酸的DNA序列如上图,起始密码子均为AUG。若基因M的b链中箭头所指碱基C突变为A,其对应的密码子将由___________变为___________。正常情况下,基因M在细胞中最多有___________个。
(2)用基因型为MMHH和mmhh的植株为亲本杂交获得F1,F1自交获得F2,用隐性亲本与F2中宽叶高茎植株测交,后代中宽叶高茎与窄叶矮茎植株的比例为_____________。
(3)基因型为Hh的植株减数分裂时,出现了一部分处于减数第二次分裂中期的Hh型细胞,出现该现象最可能的原因是___________;缺失一条4号染色体的高茎植株减数分裂时,偶然出现一个HH型配子,出现该现象最可能的原因是___________。
(4)现有一宽叶红花突变体,推测其体细胞内与该表现型相对应的基因组成为图甲、乙、丙中的一种,其他同源染色体数目及结构正常。现有缺失一条2号染色体的各种不同表现型的植株可供选择进行杂交实验,为探究该突变体的基因组成是哪一种,请你完善实验设计,并进行结果分析(注:各型配子活力相同;控制某一性状的基因都缺失时,幼胚死亡)。
实验步骤:第一步:_________________________________;
第二步:观察、统计后代表现型及比例。
结果分析:若出现______________________的结果,则说明该宽叶红花突变体的基因组成为图丙所示。
24.水稻是湖北主要的粮食作物,改善水稻的遗传性状是育种工作者不断努力的目标,如图表示水稻育种的一些途径,请回答下列问题。
(1)以矮秆易感病(ddrr)和高秆抗病(DDRR)水稻为亲本进行杂交,得到F1,F1自交产生F2,F2中不能稳定遗传的占_______,选F2中的矮秆抗病的水稻植株进行自交,子代中ddRR和ddRr的比例是_______。
(2)若要在较短时间内获得上述新品种水稻,可选图中_______(用数字和箭头填空)途径所用的方法。其中⑦途径的常用方法是_______。
(3)科学工作者欲培育能产生人体蛋白的水稻新品种,应该选择图中_______(用数字和箭头填空)表示的途径。
(4)图中_______(用数字和箭头填空)所表示的育种途径具有典型的不定向性。
25.就H&M 宣称拒绝使用新疆棉花产品的言论在华引发广泛声讨和抵制浪潮一事,外交部发言人华春莹3月25日表示,新疆地区的棉花是世界上最好的棉花之一,不用是相关企业的损失;……。新疆生产建设兵团农八师一四八团是首个彩棉实验基地,申请并获批“中国彩棉之乡”称号。 棉花的花色由两对完全显性遗传的等位基因(分别用A、a 和B、b 表示)控制,进一步研究发现其花色遗传机制如下:
(1)棉花花色的遗传遵循孟德尔的______________定律。
(2)亲本基因型为AaBb 的植株自花授粉产生子一代,则子一代的白色个体基因型为_______;子一代的表型及比例为______________。
(3)一株开红花棉花的基因型有________种可能性。现有一株开白花棉花,如果要通过一次杂交实验判断其基因型,可利用种群中基因型为______________的纯合子与之杂交。
(4)棉花等植物杂交实验过程的基本环节:去雄→_________→_______→_________。
(5)不是所有植物都需要去雄这一环节,例如喷瓜有雄性(G)、两性(g)、 雌性(g-)三种性别,三个等位基因的显隐性关系为G>g>g-,例如:Gg 是雄株,gg-是两性植株,g-g-是雌株。在喷瓜的群体中雄株的基因型有_____________种。若让基因型为gg-的两性植株进行自交,则后代的表型及其比例为______________________。雄株Gg 与雌株g-g-杂交子代中雄株所占比例为______________。
参考答案
1.C 2.A 3.D 4.B 5.C 6.D 7.C 8.D 9.B 10.D 11.D 12.D 13.D 14.B 15.B 16.C 17.C 18.A 19.C 20.C
21.(1) 细胞的组成成分 调节(维持)生命活动 营养液中无机盐的组成种类和比例 选择
(2) 主动运输 根变黑、腐烂##烂根 根进行无氧呼吸,积累酒精
(3) 增大光照强度 CO2浓度 遮光##遮阴 红光、蓝紫光
(4)农家肥被微生物分解后为农作物提供CO2;提供矿质元素;促进土壤微生物的活动,提高土壤的通气性,促进植物对矿质元素的吸收
22.(1) 类囊体膜(光合膜) 纸层析 黄绿色 红光和蓝紫光
(2) 无法确定 增加 ATP和NADPH
(3) 碳反应 G点 其他条件相同下遮光处理
23.(1) GUC UUC 4
(2)4:1
(3) (减数第一次分裂时的)交叉互换 减数第二次分裂时染色体未分离
(4) 用该突变体与缺失一条2号染色体的窄叶白花植株杂交 宽叶红花与窄叶白花植株的比例为2:1
24.(1) 3/4 3:2
(2) ⑤→⑦→⑧ 花药离体培养
(3)③→④
(4)①→②
25.(1)自由组合
(2) aaBB、aaBb、aabb 紫花:白花:红花=9:4:3
(3) 2 AAbb
(4) 套袋 (人工)授粉 (再)套袋
(5) 2 两性植株:雌株=3:1 1/2
2024江苏省海安高级中学高三上学期12月月考试题生物含答案: 这是一份2024江苏省海安高级中学高三上学期12月月考试题生物含答案,共11页。
2024宜春宜丰中学高三上学期12月月考试题生物PDF版含答案: 这是一份2024宜春宜丰中学高三上学期12月月考试题生物PDF版含答案,文件包含江西省宜春市宜丰中学2024届高三上学期12月月考生物答案pdf、江西省宜春市宜丰中学2024届高三上学期12月月考生物pdf等2份试卷配套教学资源,其中试卷共40页, 欢迎下载使用。
2023石家庄正定中学高一上学期12月月考试题生物含答案: 这是一份2023石家庄正定中学高一上学期12月月考试题生物含答案,共13页。试卷主要包含了答非选择题时,必须使用0,考试结束后,只将答题卡交回等内容,欢迎下载使用。

