所属成套资源:2023重庆沙坪坝区重点中学高三上学期期末复习试题及答案(九科)
2023重庆沙坪坝区重点中学高三上学期期末复习试题(一)生物含解析
展开
这是一份2023重庆沙坪坝区重点中学高三上学期期末复习试题(一)生物含解析,文件包含重庆市沙坪坝区重点中学2022-2023学年高三上期期末复习题一生物试题含解析docx、重庆市沙坪坝区重点中学2022-2023学年高三上期期末复习题一生物试题无答案docx等2份试卷配套教学资源,其中试卷共32页, 欢迎下载使用。
重庆市沙坪坝区重点中学2022-2023学年高三上期期末复习题
生物(一)
一、选择题
1. 支原体肺炎是一种常见的传染病,其病原体是一种称为肺炎支原体的单细胞生物,下列有关支原体的叙述正确的是( )
A. 支原体的细胞壁成分是肽聚糖
B 支原体能独立完成生命活动
C. 支原体与动物细胞都有细胞膜、细胞质和染色体
D. 支原体细胞膜构成了支原体细胞的生物膜系统
【答案】B
【解析】
【分析】原核细胞与真核细胞相比,无成形的细胞核,无核膜、核仁、染色体,只有DNA和唯一的细胞器(核糖体);原核细胞和真核细胞都含有DNA和RNA,遗传物质为DNA。
【详解】A、支原体没有细胞壁,A错误;
B、支原体具有细胞结构,能独立完成生命活动,B正确;
C、支原体是原核生物,无染色体,C错误;
D、支原体是一种原核单细胞生物,没有生物膜系统,D错误。
故选B。
2. 在真菌细胞壁、甲壳类动物和昆虫的外骨骼中存在一种多糖称为几丁质。下列相关叙述正确的是( )
A. 糖原、脂肪、脱氧核糖与几丁质组成元素相同
B. 蘑菇、虾壳中的几丁质能被人体细胞直接吸收
C. 几丁质等各种糖类都是生命活动的能源物质
D. 若干个相连的碳原子构成的碳链是几丁质的基本骨架
【答案】D
【解析】
【分析】糖类的组成元素一般为C、H、O,糖类分为单糖、二糖和多糖,二糖包括麦芽糖、蔗糖、乳糖,麦芽糖是由2分子葡萄糖形成的,蔗糖是由1分子葡萄糖和1分子果糖形成的,乳糖是由1分子葡萄糖和1分子半乳糖形成的;多糖包括淀粉、纤维素和糖原,淀粉是植物细胞的储能物质,糖原是动物细胞的储能物质,纤维素是植物细胞壁的组成成分。
【详解】A、糖原、脂肪的元素组成为C、H、O,多糖几丁质组成元素(C、H、O、N)不同,A错误;
B、多糖几丁质是生物大分子,不能被人体细胞直接吸收,B错误;
C、几丁质、纤维素和五碳糖组成细胞结构,不为生命活动提供能量,C错误;
D、多糖几丁质是生物大分子,生物大分子都以碳链为基本骨架,D正确。
故选D。
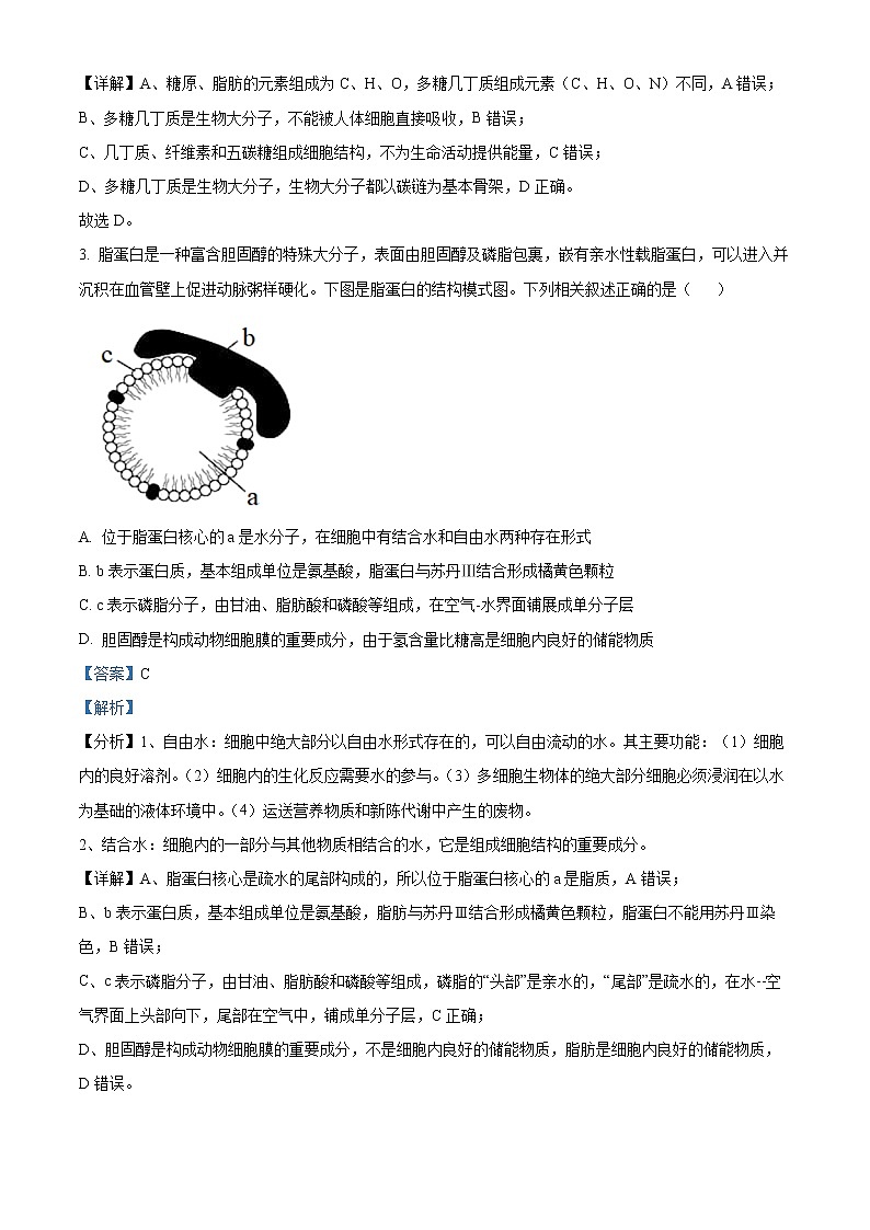
3. 脂蛋白是一种富含胆固醇的特殊大分子,表面由胆固醇及磷脂包裹,嵌有亲水性载脂蛋白,可以进入并沉积在血管壁上促进动脉粥样硬化。下图是脂蛋白的结构模式图。下列相关叙述正确的是( )
A. 位于脂蛋白核心的a是水分子,在细胞中有结合水和自由水两种存在形式
B. b表示蛋白质,基本组成单位是氨基酸,脂蛋白与苏丹Ⅲ结合形成橘黄色颗粒
C. c表示磷脂分子,由甘油、脂肪酸和磷酸等组成,在空气-水界面铺展成单分子层
D. 胆固醇是构成动物细胞膜的重要成分,由于氢含量比糖高是细胞内良好的储能物质
【答案】C
【解析】
【分析】1、自由水:细胞中绝大部分以自由水形式存在的,可以自由流动的水。其主要功能:(1)细胞内的良好溶剂。(2)细胞内的生化反应需要水的参与。(3)多细胞生物体的绝大部分细胞必须浸润在以水为基础的液体环境中。(4)运送营养物质和新陈代谢中产生的废物。
2、结合水:细胞内的一部分与其他物质相结合的水,它是组成细胞结构的重要成分。
【详解】A、脂蛋白核心是疏水的尾部构成的,所以位于脂蛋白核心的a是脂质,A错误;
B、b表示蛋白质,基本组成单位是氨基酸,脂肪与苏丹Ⅲ结合形成橘黄色颗粒,脂蛋白不能用苏丹Ⅲ染色,B错误;
C、c表示磷脂分子,由甘油、脂肪酸和磷酸等组成,磷脂的“头部”是亲水的,“尾部”是疏水的,在水--空气界面上头部向下,尾部在空气中,铺成单分子层,C正确;
D、胆固醇是构成动物细胞膜的重要成分,不是细胞内良好的储能物质,脂肪是细胞内良好的储能物质,D错误。
故选C。
4. 气孔开放的无机离子吸收学说认为:保卫细胞可逆浓度梯度将H+运出细胞,从而驱动无机离子进入细胞,使细胞液渗透压升高,细胞吸水,气孔张开。用电子探针微量分析仪测量证明,K+在开放或关闭的气孔中流动。下列叙述正确的是( )
A. H+运出保卫细胞需要细胞代谢供能
B. 把保卫细胞放入高于细胞液浓度的外界溶液中会导致气孔张开
C. 在蔗糖等渗溶液中无水分子进出保卫细胞,气孔开放度不变
D. 抑制K+进入保卫细胞会降低植物对干旱环境的适应能力
【答案】A
【解析】
【分析】自由扩散的方向是从高浓度向低浓度,不需要载体和能量,常见的有CO2、O2、甘油、苯、酒精等;协助扩散的方向是从高浓度向低浓度,需要载体,不需要能量,如红细胞吸收葡萄糖;主动运输的方向是从低浓度向高浓度,需要载体和能量,常见的如小肠绒毛上皮细胞吸收氨基酸、葡萄糖,K+等。
【详解】A、题意显示,保卫细胞可逆浓度梯度将H+运出细胞,显然H+运出细胞的方式是主动运输,该过程需要细胞代谢供能,A正确;
B、把保卫细胞放入高于细胞液浓度的外界溶液中细胞会失水,导致气孔关闭,B错误;
C、在蔗搪等渗溶液中水分子进出细胞的量应该是相等的,由此推测保卫细胞的渗透压几乎无变化,因此气孔开放度变化不大,C错误;
D、抑制K+进入保卫细胞会使保卫细胞的渗透压下降,不利于保卫细胞吸水,气孔关闭,则会增强植物对干旱环境的适应能力,D错误。
故选A。
5. 近期中国科学家完成了二氧化碳合成淀粉的研究。其中,人工设计的新酶——甲醛聚合酶,打通了在生物体外无机碳到有机碳的关键通路。下面有关甲醛聚合酶的推断错误的是( )
A. 甲醛聚合酶因为能降低化学反应的活化能所以有高效性
B. 酶反应前后化学性质不变
C. 甲醛聚合酶凭借特殊的空间结构与底物结合
D. 可以通过对照实验摸索新酶作用的适宜条件
【答案】A
【解析】
【分析】酶是由活细胞产生的、对其底物具有高度特异性和高度催化效能的蛋白质或RNA。酶的催化作用有赖于酶分子的一级结构及空间结构的完整。若酶分子变性或亚基解聚均可导致酶活性丧失。
【详解】A、甲醛聚合酶能高效催化甲醛的聚合反应,是降低化学反应的活化能比无机催化剂更多,A错误;
B、酶反应前后化学性质不变,B正确;
C、酶专一性的原理就是酶的活性中心结构和底物空间结构的契合,因此,人工设计酶要精确了解酶的空间结构,以保证酶和底物结合的专一性,C正确;
D、通过对照试验,探究pH,温度等条件,D正确。
故选A。
6. 2022年某科学家进行了生物学实验是得出生物学结论和定论的重要手段,以下关于经典实验的说法,错误的是( )
A. 伞藻的细胞核移植实验中缺少对照,设计不严谨
B. 噬菌体侵染细菌的实验不能证明蛋白质不是遗传物质
C. 摩尔根运用了假说演绎法证明了基因在染色体上呈线性排列
D. 梅塞尔森和斯塔尔通过实验证实了DNA的半保留复制方式
【答案】C
【解析】
【分析】1958 年, 美国生物学家梅塞尔森和斯塔尔以大肠杆菌为实验材料,运用同位素标记技术和密度梯度离心的方法,证明了DNA的复制是以半保留的方式进行的。
【详解】A、伞藻细胞核移植实验中,只将菊花形帽伞藻的细胞核移植到去帽的伞形帽藻中,未进行对照实验,还应将伞形帽伞藻的细胞核移植到去帽的菊花形帽伞藻中,设计不严谨,A 正确;
B、噬菌体侵染细菌的实验只能证明DNA 是遗传物质,不能证明蛋白质不是遗传物质,因为蛋白质在本实验中没有进入宿主细胞,没有直接观察到蛋白质若进入细胞是否会有遗传物质的作用,B 正确;
C、摩尔根运用假说演绎法证明了基因在染色体上,但未利用该方法证明基因在染色体上呈线性排列,C 错误;
D、梅塞尔森和斯塔尔利用同位素标记法和密度梯度离心的方法,通过实验证实了DNA的半保留复制方式,D正确。
故选C。
7. 将某种澳大利亚蚂蚁(2n=2)的一个精原细胞中的DNA全部用15N标记,其染色体上有基因R和r。然后将此精原细胞培养在含14N的环境中连续分裂两次,产生四个子细胞,分裂过程中无基因突变和染色 体畸变发生。下列叙述中正确的是( )
A. 若四个子细胞中均含1条染色体,则有一半子细胞含有r基因
B. 若四个子细胞中均含2条染色体,则每个子细胞中均含2个R基因
C. 若每个子细胞中的核DNA均含15N,则每个子细胞均含2条染色体
D. 若每个子细胞中有一半核DNA含15N,则每个子细胞均含1条染色体
【答案】A
【解析】
【分析】减数分裂与有丝分裂的区别:有丝分裂可连续进行,有丝分裂复制一次,细胞分裂一次, 产生与亲代细胞一样的两个子细胞;减数分裂复制一次,细胞连续分裂两次,产生的子细胞中核DNA和染色体是亲代细胞的一半。
【详解】A、若四个子细胞中均含1条染色体(染色体数目是体细胞的一半) ,则说明精原细胞进行的减数分裂,等位基因会发生分离,形成4个精细胞两两相同,故有一半子细胞含有r基因,A正确;
B、若四个子细胞中均含2条染色体(染色体数目与体细胞相同) ,则精原细胞进行的是有丝分裂,子细胞的基因型与体细胞相同,则每个子细胞中均只含有1个R基因和1个r基因,B错误;
C、若四个子细胞中的核DNA均含15N,说明DNA只复制一次,则精原细胞进行的是减数分裂,产生的四个子细胞为精细胞,染色体数目是体细胞的一半,因此每个子细胞均含1条染色体,C错误;
D、若四个子细胞中有一半核DNA含15N,说明DNA不止复制一次,则细胞进行的是有丝分裂,所以每个子细胞均含2条染色体,D错误。
故选A。
8. 细胞质中有一类被称为“分子伴侣”的蛋白,常位于信号肽(引导新合成的肽链向分泌通路转移的短肽链)与成熟多肽之间,能够识别并结合不完整折叠或装配的肽链,帮助这些多肽正确折叠、转运,但本身不参与最终产物的形成过程。下列说法正确的是( )
A. “分子伴侣”释放到细胞外时需要载体蛋白的协助和消耗ATP
B. “分子伴侣”结合不完整折叠或装配的肽链依赖于碱基互补配对原则
C. 若信号肽相关基因表达异常,则新合成的肽链可能无法进入内质网
D. “分子伴侣”从成熟蛋白质上脱落需要限制酶的参与
【答案】C
【解析】
【分析】“分子伴侣”能够识别并结合不完整折叠或装配的肽链,帮助这些多肽正确折叠、转运,说明其在细胞内发挥作用。
信号肽可引导新合成的肽链向分泌通路转移的短肽链,若信号肽异常时,肽链向分泌通路会受到相应的影响。
【详解】A、“分子伴侣”能够识别并结合不完整折叠或装配的肽链,帮助这些多肽正确折叠、转运,但本身不参与最终产物的形成过程,在细胞内发挥作用,A错误;
B、“分子伴侣”与其他肽链通过肽键结合,依赖于脱水缩合作用,B错误;
C、信号肽可引导新合成的肽链向分泌通路转移的短肽链,若信号肽相关基因表达异常,则新合成的肽链可能无法进入内质网,C正确;
D、“分子伴侣”从成熟蛋白质上脱落需要经水解作用将肽键断裂,限制酶用于切合核酸特定片段,D错误。
故选C。
9. 研究发现,果蝇X染色体上16A区段的数目,可影响果蝇眼睛的形状,果蝇16A区段数目与眼形的关系见下表,相关叙述正确的是( )
类型
a
b
c
d
e
f
g
染色体结构表示16A区段
表型
正常眼
棒眼
棒眼
正常眼
棒眼
重棒眼
重棒眼
A. 据表可知,果蝇眼形的变异属于基因突变
B. 果蝇眼形性状随X染色体上16A区段的数目改变而改变
C. 若想根据果蝇眼形就能判断出子代性别,应选用类型b、e果蝇为亲本进行杂交
D. 果蝇c形成配子时可发生同源染色体之间的不对等交换,与果蝇d杂交后可产生正常眼
【答案】D
【解析】
【分析】1、决定性别的基因位于性染色体上,但性染色体上的基因不都决定性别,性染色体上的遗传方式都与性别相关联,称为伴性遗传。
2、染色体变异包括染色体结构变异和染色体数目变异,染色体结构变异包括染色体片段的重复、缺失、易位和倒位。
【详解】A、据表可知,果蝇眼形的变异属于染色体结构变异中的重复,A错误;
B、据表可知,b和c中16A区段分别是3个和4个,但都是棒眼,B错误;
C、若想根据果蝇眼形就能判断出子代性别,那么应选用隐性雌果蝇和显性雄果蝇进行交配,所以应选用a、e果蝇进行杂交,C错误;
D、雌果蝇c与雄果蝇d杂交,一般情况下子代全为棒状眼,若出现正常眼,是由于亲本雌果蝇在减数分裂时发生不等交换,产生了含3个16A区段和含1个16A区段的配子,D正确。
故选D。
10. 唐代苏敬的《新修本草》云:“凡作酒醴须曲,而蒲桃(即葡萄)、蜜等酒独不用曲”。葡萄不仅可以酿造果酒,还可以酿造果醋。下列分析错误的是( )
A. 蒲桃酒不用曲是因为在果皮上有野生酵母菌
B. 装瓶前需要将发酵瓶、榨汁机、葡萄等先洗净并消毒
C. 乙醇既是酒精发酵的产物,也是醋酸发酵的底物,还可以抑制杂菌繁殖
D. 制酒过程中适宜的温度为18~30℃,制醋过程中适宜的温度为30~35℃
【答案】B
【解析】
【分析】1、果酒的制作离不开酵母菌,酵母菌是兼性厌氧微生物,在有氧条件下,酵母菌进行有氧呼吸,大量繁殖,把糖分解成二氧化碳和水;在无氧条件下,酵母菌能进行酒精发酵。故果酒的制作原理是酵母菌无氧呼吸产生酒精,酵母菌最适宜生长繁殖的温度范围是18~30℃;反应中是否有酒精的产生,可用酸性重铬酸钾来检验,该物质与酒精反应呈现灰绿色。
2、果醋制作中起到主要作用的微生物是醋酸菌,醋酸菌是一种好氧细菌,只有当氧气充足时,才能进行旺盛的生理活动,其代谢类型属于异养需氧型。当氧气、糖源都充足时,醋酸菌将葡萄汁中的糖分解为醋酸;当缺少糖源时,醋酸菌将乙醇变为乙醛,再将乙醛变为醋酸。醋酸菌的最适生长温度为30~35℃。
【详解】A、“蒲桃、蛋等酒独不用曲”说明葡萄酿制果酒不需要额外添加微生物,利用的是附着在葡萄皮上的野生酵母菌,A正确;
B、制作果酒、果醋时,取新鲜葡萄都应是先冲洗,后去梗,这是因为果皮受损,可能导致杂菌污染,使制作失败,葡萄不能消毒,B错误;
C、酵母菌发酵产生的乙醇可在醋酸杆菌的作用下生成乙醛,再生成醋酸,同时乙醇也可以抑制杂菌繁殖,C正确;
D、酵母菌最适宜生长繁殖的温度范围是18~30℃,所以制酒过程中适宜的温度为18~30℃,醋酸菌的最适生长温度为30~35℃,所以制醋过程中适宜的温度为30~35℃,D正确。
故选B。
11. 在甲状腺激素的分泌过程中存在分级调节和反馈调节,以下叙述正确的是( )
A. 甲状腺激素作为脂质分子会与靶细胞内部的受体结合
B. 甲状腺激素随血液循环定向运输到靶细胞处进行调节
C. 甲状腺激素含量高低可作为检测个体代谢强度的指标之一
D. 当机体甲状腺激素低于正常范围时通过负反馈调节促进下丘脑和垂体的活动
【答案】C
【解析】
【分析】下丘脑可分泌促甲状腺激素释放激素TRH,TRH作用于垂体,促进垂体分泌促甲状腺释放激素TSH,TSH促甲状腺激素作用于甲状腺,促进甲状腺分泌甲状腺激素,当甲状腺激素含量增多到一定程度,可负反馈调节下丘脑和垂体的功能,抑制下丘脑和垂体分泌TRH和TSH的作用,该过程包括分级调节机制和负反馈调节机制。
【详解】A、甲状腺激素的本质是氨基酸类衍生物,A错误;
B、激素产生后弥散到体液中,随体液运输到全身,B错误;
C、甲状腺激素可促进细胞代谢,故可以作为检测代谢强度的指标,C正确;
D、当机体甲状腺激素低于正常范围时会通过负反馈调节作用于下丘脑和垂体,此时表现为抑制作用减弱,但不是促进作用,D错误。
故选C。
12. 远离毒品,珍爱生命。毒品可卡因是最强的天然中枢兴奋剂,吸毒者把可卡因称作“快乐客”。正常情况下,多巴胺发挥作用后会被突触前膜上的多巴胺转运蛋白从突触间隙回收,而可卡因能与多巴胺转运蛋白结合,使多巴胺转运蛋白失去回收多巴胺的功能,多巴胺在突触间隙持续发挥作用,导致突触后膜上的多巴胺受体减少,从而使吸食者的精神的兴奋对可卡因产生依赖,使其上瘾。据此判断以下叙述正确的是( )
A. 突触前膜释放多巴胺的方式与突出前膜回收多巴胺的方式相同
B. 可卡因与多巴胺转运蛋白结合,阻碍了多巴胺的回收,延长了多巴胺对大脑的刺激,产生快感
C. 吸食可卡因容易上瘾的原因是可卡因不断作用于突触后膜,使突触后膜持续兴奋
D. “瘾君子”吸食毒品后,表现出健谈现象与其大脑皮层言语中枢H区兴奋性过高有关
【答案】B
【解析】
【分析】兴奋以电流的形式传导到轴突末梢时,突触小泡释放神经递质(化学信号),神经递质作用于突触后膜,引起突触后膜产生膜电位(电信号),从而将兴奋传递到下一个神经元,引起下一个神经元膜电位变化。
【详解】A、多巴胺作为神经递质,是由突触前膜通过胞吐方式释放的,而多巴胺被突出前膜回收是通过协助扩散方式进行的,A错误;
B、可卡因与多巴胺转运蛋白结合,阻碍了多巴胺的回收,是多巴胺持续作用于突触后膜上的受体,引起突触后膜持续性兴奋,即延长了多巴胺对大脑的刺激,产生快感,B正确;
C、吸食可卡因容易上瘾的原因是可卡因与多巴胺转运载体结合,使多巴胺不能转运回突触前膜,导致多巴胺不断作用于突触后膜,使突触后膜持续兴奋,C错误;
D、“瘾君子”吸食毒品后,表现出健谈现象与其大脑皮层言语中枢S区兴奋性过高有关,H区是听性语音中枢,与健谈表现无关,D错误。
故选B。
13. 植物激素通过相互作用调节植物的生长发育和适应环境,下列说法错误的是( )
A. 调节种子萌发的激素是赤霉素和油菜素内酯,二者表现出协同作用
B. 赤霉素与脱落酸的比值较高时有利于黄瓜雌花的形成
C. 各种植物激素在植物的生长发育过程中往往表现一定的顺序性
D. 生长素的含量升高到一定值时会促进乙烯的合成,有利于调节植物的生长
【答案】B
【解析】
【分析】各种植物激素的作用:
(1)赤霉素的作用是促进细胞伸长、引起植株增高,促进种子萌发和果实成熟;
(2)细胞分裂素促进细胞分裂(分布在根尖);
(3)脱落酸抑制细胞分裂,促进衰老脱落(分布在根冠和萎蔫的叶片);
(4)乙烯促进果实成熟;
(5)生长素最明显的作用是促进植物生长,但对茎、芽、根生长的促进作用因浓度而异,即生长素具有两重性。
【详解】A、赤霉素和油菜素内酯都能促进种子萌发,二者表现出协同作用,A正确;
B、黄瓜茎端的赤霉素与脱落酸的比值较高时有利于黄瓜雄花的形成,比值低时,有利于分化形成雌花,B错误;
C、在植物的生长发育过程中,各种植物激素往往表现一定的顺序性,C正确;
D、生长素的含量升高到一定值时会促进乙烯的合成,乙烯含量升高又会抑制生长素的合成,有利于调节植物的生长,D正确。
故选B。
14. 获取纯净的微生物培养物是发酵工程的基础。下列叙述错误的是( )
A. 获取纯净的微生物培养物的关键是防止杂菌污染
B. 稀释涂布平板法和显微镜计数法是测定微生物数量的常用方法
C. 平板划线法和稀释涂布平板法是实验室中进行微生物分离和纯化的常用方法
D. 接种于培养基内,在合适条件下形成的含特定种类微生物的群体称为纯培养物
【答案】D
【解析】
【分析】将接种于培养基内,在合适条件下形成的含有特定种类微生物的群体称为培养物。由单一个体繁殖所获得的微生物群体称为纯培养物,获得纯培养物的过程就是纯培养。
【详解】A、获得纯净培养物的关键是无菌技术,即防止外来杂菌的入侵,A正确;
B、测定微生物数量的常用方法有活菌计数法和显微镜直接计数法,故稀释涂布平板法和显微镜计数法是测定微生物数量的常用方法,B正确;
C、实验室中进行微生物分离和纯化最常用的接种方法是平板划线法和稀释涂布平板法,C正确;
D、纯培养物是由单一个体繁殖所获得的微生物群体,特定种类微生物的群体不一定是由单一个体繁殖而来,D错误。
故选D。
15. 某研究发现,向尚未完成免疫系统发育的新生白色品系小鼠输入同种黑色品系的脾细胞,受者免疫系统会将该脾细胞表面的非己抗原视为自身。科研人员利用同种黑色、白色和灰色品系小鼠进行实验,其实验结果如下图所示。下列叙述错误的是( )
A. 6周后该白色品系小鼠体内的免疫系统已发育成熟
B. 该白色品系小鼠可特异性识别所有移植的皮肤细胞并产生排斥反应
C. 该白色品系小鼠对灰色小鼠皮肤移植物有排斥反应,主要是由细胞免疫起作用
D. 非己抗原转化为自身的关键是非己的成分要接触未成熟的免疫系统
【答案】B
【解析】
【分析】免疫系统的组成:免疫器官(骨髓、胸腺、脾、淋巴结、扁桃体等)、免疫细胞(吞噬细胞和淋巴细胞)和免疫活性物质(抗体、细胞因子、溶菌酶)。
【详解】A、实验结果表明,6周后的白色品系对移植到身体上的灰色皮肤排斥,而由于新生时输入黑色品系的脾细胞在6周后再移植黑色皮肤不排斥,说明6周后体内的免疫系统成熟,之前移植入的脾细胞中的淋巴细胞成为自体的一部分,A正确;
B、白色品系小鼠能特异性地识别移植的皮肤细胞,新生白色品系小鼠输入黑色品系的脾细胞在6周后再移植黑色皮肤不排斥,B错误;
C、该白色品系小鼠对灰色皮肤移植物有排斥反应,主要是靠细胞免疫发挥作用,由细胞毒性T细胞将移植的皮肤细胞裂解,C正确;
D、由于新生白色品系小鼠免疫系统未成熟,输入了黑色品系的脾细胞后,这些细胞就转化为自身的成分,D正确。
故选B。
16. 影响昆虫种群数量的因素有很多,其中像食物、空间等因素对种群数量的影响随种群密度的大小而改变,称为密度制约因素;而寒冷、干旱等因素对种群数量的影响与种群密度无关,称为非密度制约因素。下列相关分析错误的是( )
A. 密度制约因素对种群数量变化的影响可通过反馈调节实现
B. 若昆虫的种群数量超过K值,非密度制约因素作用会增强
C. 天敌和流行性疾病都属于密度制约因素
D. 非密度制约因素可通过影响出生率和死亡率影响种群密度
【答案】B
【解析】
【分析】影响种群数量变化的因素分两类,一类是密度制约因素,即影响程度与种群密度有密切关系的因素,如食物、流行性传染病等;另一类是非密度制约因素,即影响程度与种群密度无关的因素,气候、季节、降水等的变化,影响程度与种群密度没有关系,属于非密度制约因素。
【详解】A、密度制约因素即影响程度与种群密度有密切关系的因素,如食物、流行性传染病等,对种群数量变化的影响可通过反馈调节实现,A正确;
B、密度制约因素影响程度与种群密度有密切关系,若昆虫的种群数量超过K值,密度制约因素作用会增强,B错误;
C、天敌和流行性疾病对种群数量的影响随种群密度的大小而改变,属于密度制约因素,C正确;
D、密度制约因素和非密度制约因素都是通过影响种群的出生率、死亡率或迁移率来控制种群数量,D正确。
故选B。
17. 野生猴面花有粉色(粉龙头)和红色(红龙头)两种。它们起源于同一祖先种,分布区域有重叠,粉龙头由黄蜂授粉,红龙头由蜂鸟授粉。利用一定工程技术改变两种猴面花的花色,统计传粉者访花率,数据如下表。叙述错误的是( )
黄蜂访花率
蜂鸟访花率
野生粉龙头(开粉花)
15.40
0.02
变异粉龙头(开红花)
2.63
1.44
野生红龙头(开红花)
0.15
189
变异红龙头(开粉花)
10.90
168
注:访花率是指单位时间每朵花传粉者的到访次数
A. 黄蜂与蜂鸟的访花采蜜行为是长期自然选择的结果
B. 猴面花和与之传粉的动物之间存在协同进化
C. 野生粉龙头和红龙头可能存在生殖隔离
D. 吸引黄蜂或蜂鸟传粉的只是猴面花的花色
【答案】D
【解析】
【分析】1、分析题意和题表可知,利用工程技术改变两种猴面花的花色后,变异粉龙头(开红花)的蜂鸟访花率明显增大,变异红龙头(开粉花)的黄蜂访花率明显增大。授粉动物的类型会影响野生猴面花的繁衍。
2、生态位分化指在同一地区内,生物的种类越丰富,物种间为了共同食物、生活空间或其他资源而出现的竞争是越激烈的,这样会导致某一特定物种占有的实际生态位就可能越来越小。
【详解】A、黄蜂与蜂鸟取食同种食物而存在竞争,为了降低竞争激烈程度,两者的访花采蜜行为存在差异,发生生态位分化,数长期自然选择的结果,A正确;
B、协同进化是指不同物种之间,生物与无机环境之间在相互影响中不断进化和发展,猴面花与授粉动物之间存在协同进化,B正确;
C、野生粉龙头和红龙头的授粉动物分别是黄蜂和蜂鸟,不同动物采蜜行为有差异,因此野生粉龙头和红龙头可能存在生殖隔离,C正确;
D、吸引黄蜂或蜂鸟传粉的信息包括猴面花的花色、花香等,D错误。
故选D。
18. 麋鹿的行为可分为采食、发情、分娩、育幼等类型。对其行为的研究常采用焦点取样法:随机选定某一个体作为观察对象(焦点),对其行为进行连续观察并记录,直到“焦点”从视野中消失为止。下列相关说法正确的是( )
A. 麋鹿的所有行为不都局限在个体水平
B. 焦点取样法可用于调查麋鹿的种群数量
C. 动物的特殊行为可向无机环境传递信息
D. 焦点麋鹿的性别、年龄等信息不需要记录
【答案】A
【解析】
【分析】生态系统的信息分为物理信息、化学信息和行为信息。生态系统的光、声、温度、湿度、磁力等,通过物理过程传递的信息,称为物理信息。生物在生命活动过程中,产生一些可以传递信息的化学物质,诸如植物的生物碱、有机酸等代谢产物,以及动物的性外激素等,这就是化学信息。动物的特殊行为,对于同种和异种也能够传递某种信息,即生物的行为特征可以体现为行为信息。
【详解】A、麋鹿的所有行为不都局限在个体水平,如竞争,A正确;
B、焦点取样法可用于麋鹿的行为进行研究,B错误;
C、动物的行为不能向无机环境传递信息,但无机环境可像某些植物传递信息,如光,C错误;
D、焦点麋鹿的性别、年龄等信息都需要记录,D错误。
故选A。
19. 做好“碳达峰、碳中和”工作是我国政府应对全球气候变化问题而对全世界做出的郑重承诺,体现了大国担当;国家“十四五”规划也将加快推动绿色低碳发展列入其中。下列关于碳循环平衡受破坏原因及采取的措施,叙述错误的是( )
A. 碳循环平衡受破坏的主要原因是人类化石燃料的大量燃烧
B. “碳中和”就是通过植树造林、节能减排等措施,使碳实现零排放
C. 相比于自驾,骑行或乘坐公交出行更符合“绿色低碳”生活
D. 减少碳排放,增加碳储存是实现碳达峰和碳中和的重要举措
【答案】B
【解析】
【分析】要如期实现2030年前碳达峰2060年前碳中和的目标,国家要以资源环境承载能力为基础,合理开发利用自然资源,坚持节约资源和保护环境的基本国策,坚持创新协调绿色开放共享的发展理念,要走绿色发展道路,处理好经济发展与生态环境的关系,坚持绿色富国,让人民群众切实感受到经济发展带来的环境效益要大力倡导节能环保低碳文明的绿色生产生活方式。
【详解】A、人类过多工业活动如:人类化石燃料的大量燃烧和水泥的生产,产生大量的二氧化碳,打破了碳循环的平衡,A正确;
B、“碳中和”是指国家企业产品活动或个人在一定时间内直接或间接产生的二氧化碳或温室气体排放总量,通过植树造林节能减排等形式,以抵消自身产生的二氧化碳或温室气体排放量,实现正负抵消,达到一定时间以前的水平,即达到相对“零排放”,B错误;
C、骑行或乘坐公交出行更符合“绿色低碳”生活的理念,C正确;
D、从全球碳循环的主要途径来看,增加碳储存、减少碳排放量是实现碳达峰和碳中和的重要举措,D正确。
故选B。
20. 制备敲除小鼠需要将编辑过的敲除基因转入小鼠胚胎干细胞,移植至正常小鼠的早期胚胎中,植入代孕母鼠子宫。出生的F1小鼠发育成熟后互相交配,鉴定F2代小鼠基因型,筛选得到纯合的基因敲除小鼠。下列相关说法不正确的是( )
A. 实验中F1代小鼠体细胞中均含有敲除基因
B. 利用胚胎分割技术可以获得更多的子代个体
C. 早期胚胎的体外培养需要无菌、无毒的环境
D. 检测代孕小鼠激素水平的变化可确定胚胎移植是否成功
【答案】A
【解析】
【分析】早期胚胎通常培养至桑椹胚或囊胚阶段进行胚胎移植,胚胎移植是胚胎工程中的最后一道工序。
【详解】A、实验中F1代小鼠是通过将编辑过的敲除基因转入小鼠胚胎干细胞,移植至正常小鼠的早期胚胎中,植入代孕母鼠子宫,出生后发育成熟的,是一种嵌合体小鼠,此代小鼠体细胞有的含有敲除基因,有的体细胞不含有敲除基因,A错误;
B、胚胎分割借助显微操作技术或徒手操作方法切割早期胚胎成二、四或多等份再移植给受体,从而获得同卵双胎或多胎生物学新技术,故利用胚胎分割技术可以获得更多的子代个体,B正确;
C、早期胚胎的体外培养需要无菌、无毒的环境,对培养液和培养用具进行灭菌处理以及在无菌环境下进行操作, C正确;
D、代孕小鼠胚胎植入后激素水平的变化,通常意味着胚胎植入成功,D正确。
故选A。
二、非选择题
21. 科研人员发现植物的细胞呼吸除具有与动物细胞相同的途径外,还包含另一条借助交替氧化酶(AOX)的途径。请回答下列相关问题。
(1)交替氧化酶(AOX)分布在植物细胞线粒体内膜上,它可以催化O2与[H]生成______,并使细胞呼吸释放的能量更多以热能形式散失。在寒冷早春,某些植物的花细胞中AOX基因的表达会________,利于提高花序温度,吸引昆虫传粉。这种现象是长期进化过程中植物形成的_______寒冷环境的一种方式。
(2)进一步研究表明,AOX途径可能与光合作用有关,科研人员对此进行深入研究。
①光合作用过程中,________能被分布于叶绿体类囊体膜上的光合色素吸收,并转变为______________中的活跃的化学能,经过暗反应,能量最终被储存在__________中。一般情况下,植物叶片的光合作用随光照强度的增强而增强,但光照强度过高时,光合作用减弱。
②科研人员将正常光照下发育的叶片分为4组,用AOX途径抑制剂处理A组和C组叶片的左侧,然后将4组叶片离体,叶柄插入盛满水的试管中,左侧置于正常光照下,右侧置于正常光照或高光下(图1),40分钟后测量叶片左侧光合色素的光能捕获效率(图2)。
③实验中的自变量是______________________。
④据实验结果推测,AOX途径能___________光合色素光能捕获效率。
⑤由实验结果可知,AOX途径对光合作用的影响在高光下更显著,结合四组实验结果的关系,写出判断依据_________________________(用计算式表示)。
【答案】(1) ①. H2O ②. 升高(增加) ③. 适应
(2) ①. 光##太阳# ②. ATP、NADPH/ [H] ③. 淀粉/糖类等有机物中 ④. 是否高光(光照强度)和是否有AOX途径抑制剂 ⑤. 促进 ⑥. (d -c)>(b-a)
【解析】
【分析】细胞呼吸过程中有机物被氧化分解,释放的能量大部分以热能的形式散失,一部分转化为ATP中活跃的化学能;根据题意,交替氧化酶(AOX)催化有氧呼吸第三阶段,并使细胞呼吸释放的能量更多地转化为热能,导致生成ATP所占的比例下降。
小问1详解】
根据题意,交替氧化酶(AOX)参与有氧呼吸的第三阶段催化O2与[H]生成水。在寒冷早春,植物提高花序温度需要更多的热能,则花细胞中AOX基因的表达增加,从而使有机物氧化分解的能量更多的以热能形式散失,使植物适应寒冷环境。
【小问2详解】
①叶绿体类囊体薄膜上的光合色素吸收光能,并转变为ATP与NADPH中的活跃化学能,再经过暗反应,最终转化为储存在淀粉等有机物中的稳定的化学能。
③根据图1分析可知,实验中的自变量是是否高光(正常光或高光)和是否有AOX途径抑制剂。
④根据图2柱形图分析,在光照强度相同的条件下,用AOX途径抑制剂处理A组和C组叶片的左侧,其光合色素的光能捕获效率分别低于B组和D组,可以推测AOX途径能提高光合色素光能捕获效率。
⑤A组和B组的光合色素光能捕获差值(b-a)明显低于C组和D组的光合色素捕获差值(d-c),由此说明AOX途径对光合作用的影响在高光下更显著。
22. 糖尿病是一种严重危害人体健康的常见病,主要表现为高血糖和尿糖可导致多种器官功能损害。糖尿病有Ⅰ型和Ⅱ型之分,Ⅰ型由胰岛β细胞受损,胰岛素分泌不足所数。II型胰岛β细胞并未受损,能正常分泌胰岛素。Ⅱ型糖尿病的成因和治疗是近年的研究热点。
(1)胰岛素是唯一降低血糖的激素,血糖调节中,胰岛素的分泌决定于________其直接作用于胰岛。胰岛也受神经支配________神经促进胰岛素的分泌。
(2)由于Ⅱ型糖尿病患者常常较肥胖,有人提出Ⅱ型糖尿病是一种肠道疾病,是因高糖高脂饮食,导致肠道内的一些分泌细胞及其分泌的激素发生变化,为研究其成因,某研究组对大鼠进行高糖高脂饮食等诱导制造糖尿病模型鼠并检测其体内的一种肠源性激素(GLP—1)的水平。GLP—1作用机理如下图所示:GLP—1分泌后,一方面可以________另一方面可以促进肝细胞分泌FGF21。抑制________来维持血糖含量的相对稳定。通过该调节过程中的激素作用分析,FGF21与GPL—1表现为________。
(3)另有研究表明,口服葡萄糖比静脉注射葡萄糖引起更多的胰岛素分泌;回肠切除术的大鼠表面的葡萄糖转运蛋白的表达量明显下降。据此,有人提出假说,认为小肠后端的内分泌细胞及其分泌的GLP—1对血糖的控制至关重要。为验证该假说,研究者选择生理状况良好的同种大鼠若干,随机平均分为5组,检测血糖变化,其中部分进行高糖高脂饮食等诱导制成糖尿病模型大鼠。部分实验方案如下。
组别
对照组
实验组
编号
1
2
3
4
5
大鼠种类及处理
正常大鼠
____
正常大鼠+假手术
正常大鼠+切回肠术
______
请将上述实验方案补充完整,2:____;5:____。
若以上五组小鼠的餐后血糖水平大小顺序为2>4>5>3=1则________(填“支持”或“不支持”)该假说。
【答案】(1) ①. 血糖浓度 ②. 副交感
(2) ①. 促进胰岛素分泌、抑制胰高血糖素分泌(写全) ②. 非糖物质转化为葡萄糖 ③. 协同
(3) ①. 糖尿病模型大鼠 ②. 正常大鼠+切回肠术+GLP—1 ③. 支持
【解析】
【分析】体内血糖的产生和利用,受胰岛素和胰高血糖素等激素的调节。胰岛素由胰岛β细胞分泌,它一方面能促进血糖合成糖原,加速血糖的氧化分解并促进血糖转变成脂肪等非糖物质:另一方面又能抑制肝糖原的分解和非糖物质转化为葡萄糖。通过这两个方面的作用,使血糖含量降低。胰高血糖素由胰岛α细胞分泌,主要作用于肝脏,促进肝糖原分解进入血液,促进脂肪酸和氨基酸等非糖物质转化成葡萄糖,最终使血糖含量升高。正常的机体的血糖含量主要是这两种激素的协调作用下维持相对稳定的状态。
【小问1详解】
高浓度的血糖作用于胰岛β细胞,使其分泌胰岛素,使血糖下降;副交感神经可以作用于胰岛,使其分泌胰岛素。
【小问2详解】
图中+表示促进,-表示抑制,可以看出GLP—1分泌后,可以促进胰岛素的分泌,抑制胰高血糖素的分泌;FGF21会抑制非糖物质转化为葡萄糖,从而阻止血糖上升,维持血糖稳定;两者的作用都是降低血糖,因此具有协同作用。
【小问3详解】
回肠切除术的大鼠表面的葡萄糖转运蛋白的表达量明显下降,因此4的血糖较正常大鼠高而比糖尿病小鼠低,作为对照,应该有正常大鼠、糖尿病模型大鼠、正常大鼠+假手术;小肠后端的内分泌细胞及其分泌的GLP—1对血糖的控制至关重要,要验证这一假说,第5组应设置为正常大鼠+切回肠术+GLP—1,且血糖应较4组低;若假说正确,GLP—1有降低血糖的作用,则血糖浓度为2>4>5>3=1。
23. 果蝇的红眼和白眼分别由X染色体上的等位基因B、b控制。果蝇的长翅(D)对残翅(d)为显性,后胸正常(E)对后胸变形(e)为显性,且D、d基因位于常染色体上。现将长翅红眼后胸正常雌蝇与残翅白眼后胸变形雄蝇杂交,F1表现型及数量如下表。请回答下列相关问题:
P
长翅红眼后胸正常雌蝇
残翅白眼后胸变形雄蝇
F1
长翅红眼后胸正常
长翅红眼后胸变形
♀515、♂508
♀507、♂510
(1)果蝇的长翅和残翅是一对相对性状,相对性状是指________。F1随机交配,若只考虑果蝇的翅型,F2长翅果蝇中杂合子占________。
(2)只考虑果蝇的眼色,F1随机交配,F2表现型及比例是________。该结果既能证明果蝇眼色的遗传遵循分离定律,又能证实果蝇眼色遗传与性别相关联。
(3)若只考虑后胸形状,亲本后胸正常果蝇的基因型为________。若想选择后胸形状不同的果蝇,通过一次杂交实验确定E、e基因是位于常染色体上还是X染色体上,则应从果蝇种群中(假设全为纯合子)选择表现型为________进行杂交,观察后代表现型及比例。
①若后代雌雄果蝇均为后胸正常,则E、e基因位于常染色体上;
②若后代________,则E、e基因位于X染色体上。
(4)在该果蝇种群中随机选取多只红眼雌蝇与一只白眼雄蝇杂交,后代中白眼个体所占的比例理论上取决于________。
(5)果蝇的红眼和白眼,长翅和残翅这两对相对性状的遗传遵循基因的________定律。
【答案】(1) ①. 一种生物的同一性状的不同表现类型 ②. 2/3
(2)红眼雌蝇︰红眼雄蝇︰白眼雄蝇=2︰1︰1
(3) ①. Ee或XEXe ②. 后胸变形雌蝇和后胸正常雄蝇 ③. 雌性个体全为后胸正常,雄性个体全为后胸变形
(4)所选取雌性个体中杂合子的比例
(5)自由组合
【解析】
【分析】果蝇的红眼和白眼分别由X染色体上的等位基因B、b控制。果蝇的长翅(D)对残翅(d)为显性,后胸正常(E)对后胸变形(e)为显性,且D、d基因位于常染色体上。由表格中数据可知,亲代中长翅红眼与残翅白眼杂交,后代全为长翅红眼,说明亲代基因型为DDXBXB与ddXbY,F1的基因型为DdXBXb,DdXBY。
【小问1详解】
相对性状是指一种生物的同一性状的不同表现类型。若只考虑果蝇的翅型,亲本为长翅和残翅,杂交后代均为长翅,故亲本基因型为DD×dd,子一代基因型为Dd,F1随机交配,F2长翅果蝇(A-)中杂合子占2/3。
【小问2详解】
只考虑果蝇的眼色,亲本为红眼和白眼,子一代均为红眼,则亲本基因型为XBXB×XbY,F1基因型为XBXb、XBY,随机交配,F2表现型及比例是红眼雌蝇(XBXb、XBXB)︰红眼雄蝇(XBY)︰白眼雄蝇(XbY)=2︰1︰1。
【小问3详解】
亲本后胸正常雌蝇与后胸变形雄蝇杂交,后代无论雌雄都是后胸正常∶后胸变形≈1∶1,则只考虑后胸形状,亲本后胸正常果蝇的基因型为Ee或XEXe。若通过一次杂交实验确定Ee基因是位于常染色体上还是X染色体上,可选择后胸变形的雌性与纯合后胸正常的雄性杂交,若基因位于常染色体上,则亲本为ee×EE,子一代基因型为Ee,无论雌雄都表现后胸正常;若基因位于X染色体上,则亲本基因型为XeXe×XEY,子一代基因型为XEXe、XeY,雌性个体全为后胸正常,雄性个体全为后胸变形。
【小问4详解】
由于红眼和白眼分别由X染色体上的等位基因B、b控制,在该果蝇种群中随机选取多只红眼雌蝇与一只白眼雄蝇杂交,由于纯合红眼雌性个体只能产生XB的雌配子,后代均为红眼,而只有红眼雌性中的杂合子才能产生白眼的子代,因此后代中白眼个体所占的比例理论上取决于所选取雌性个体中杂合子的比例,杂合子越多,白色个体越多。
【小问5详解】
果蝇的红眼和白眼,长翅和残翅位于非同源染色体上,因此这两对相对性状的遗传遵循基因的自由组合定律。
24. 神经纤毛蛋白1(NRP1)能在肿瘤细胞内表达,是血管内皮生长因子的新型受体,通过参与多种信号转导来促进肿瘤血管的生成。研究人员从肿瘤细胞中扩增出NRP1基因并将其导入大肠杆菌体内进行发酵培养,分离提纯相应NRP1,并将其免疫小鼠,为靶向治疗乳腺癌(MCF7)提供抗NRP1的单克隆抗体(NRP1MAb)。
(1)利用PCR技术可以从肿瘤细胞的基因组中分离扩增得到完整的NRP1基因,其原因是使用_____的引物可以从模板DNA中扩增出该基因。该技术可用于基因工程四个基本步骤中的_____步骤。
(2)NRP1基因表达载体的构建如图1所示。表达载体上除了标注的DNA片段外,在NRP1基因上游还必须拥有的DNA片段(箭头所示)是_____,其作用是_____。
(3)研究人员将分离提纯的NRP1免疫小鼠后,取其脾脏中B淋巴细胞与骨髓瘤细胞融合,用特定的选择培养基进行筛选,选取检测抗体阳性的杂交瘤细胞进行体外培养时需要的气体环境是_____。
(4)研究发现,NRP1在MCF7细胞中高表达。将MCF7细胞制成单细胞悬液,等量注入4组裸鼠右前腋下,接种后3天开始给药NRP1MAb(低剂量1 mg/kg;中剂量5 mg/kg;高剂量10 mg/kg),共给药7次。每隔5天测算一次肿瘤的体积,如图2所示。分析上图可得出的结论是_____。
(5)由题中信息推测NRP1MAb抑制肿瘤的作用机理是:NRP1MAb与NRP1特异性结合,阻断了_____,抑制了肿瘤血管生成,进而降低了肿瘤的体积。
【答案】(1) ①. 与NRP1基因两端特异性结合 ②. 获取目的基因和目的基因的检测与鉴定
(2) ①. 启动子 ②. RNA聚合酶识别和结合的位点,启动转录
(3)95%的空气和5%的CO2
(4)NRP1MAb能有效降低肿瘤的体积,中、高剂量抗体的降低效果比低剂量的更显著
(5)血管内皮生长因子与NRP1的结合
【解析】
【分析】基因工程技术的基本步骤:(1)目的基因的获取:方法有从基因文库中获取、利用PCR技术扩增和人工合成。(2)基因表达载体的构建:是基因工程的核心步骤,基因表达载体包括目的基因、启动子、终止子和标记基因等。(3)将目的基因导入受体细胞:根据受体细胞不同,导入的方法也不一样。将目的基因导入植物细胞的方法有农杆菌转化法、基因枪法和花粉管通道法;将目的基因导入动物细胞最有效的方法是显微注射法;将目的基因导入微生物细胞的方法是感受态细胞法。(4)目的基因的检测与鉴定:分子水平上的检测:①检测转基因生物染色体的DNA是否插入目的基因--DNA分子杂交技术;②检测目的基因是否转录出了mRNA--分子杂交技术;③检测目的基因是否翻译成蛋白质--抗原-抗体杂交技术。个体水平上的鉴定:抗虫鉴定、抗病鉴定、活性鉴定等。
【小问1详解】
利用PCR技术可以获取目的基因,所以利用PCR技术可以从肿瘤细胞的基因组中分离扩增得到完整的NRP-1基因,其原因是使用与NRP-1基因两端特异性结合的引物可以从模板DNA中扩增出该基因。在检测与鉴定中,鉴定是否成功插入和转录需要提取出转基因生物的基因组DNA与探针进行杂交,而探针可以利用PCR技术扩增出来,所以PCR技术可用于基因工程四个基本步骤中的获取目的基因和目的基因的检测与鉴定。
【小问2详解】
表达载体上需要启动子、终止子、目的基因和标记基因,所以除了标注的DNA片段外,在NRP-1基因上游还必须拥有的DNA片段是启动子,其作用是RNA聚合酶识别和结合的位点,启动基因的转录。
【小问3详解】
将分离提纯的NRP-1免疫小鼠后,取其脾脏中B淋巴细胞与骨髓瘤细胞融合,用特定的选择培养基进行筛选,在该培养基上不能存活的是未融合的亲本细胞和融合的具有同种核的细胞。选取检测抗体阳性的杂交瘤细胞进行体外培养时需要的气体环境是95%的空气和5%的CO2,CO2用于调节pH。
【小问4详解】
注射不同剂量NRP-1Mab,在33天后,剥离肿瘤组织称重,根据图2的实验数据可知,NRP-1Mab比对照组的肿瘤体积小得多,且剂量越高,减小肿瘤体积的作用越明显,所以说明其能够有效地降低肿瘤组织的重量,中、高剂量抗体的降低效果比低剂量的更显著。
【小问5详解】
由题中信息可知,NRP-1是血管内皮生长因子的新型受体并促进肿瘤血管的生成,所以NRP-1Mab抑制肿瘤的作用机理是:NRP-1Mab与NRP-1特异性结合,阻断了血管内皮生长因子与NRP-1的结合,抑制了肿瘤血管生成,进而降低了肿瘤的体积。
相关试卷
这是一份2022-2023学年重庆市沙坪坝区重点中学高二上学期期末复习(一)生物试题 (解析版),共21页。试卷主要包含了选择题,非选择题等内容,欢迎下载使用。
这是一份重庆市沙坪坝区重点中学2022-2023学年高三上期期末复习题(一)生物试题Word版含解析,共22页。试卷主要包含了选择题等内容,欢迎下载使用。
这是一份2023重庆沙坪坝区重点中学高一上学期期末复习(二)生物试题含解析,共9页。试卷主要包含了选择题,非选择题等内容,欢迎下载使用。

