【寒假自学】2023年人教版生物八年级-第09讲《用药与急救和增进健康》寒假精品讲学案
展开1.区别处方药和非处方药;概述安全用药的常识;能说出一些常用药物的名称、作用和使用方法;学会熟练运用一些急救的方法。
2.说出健康生活方式的内容,认同并选择健康的生活方式。
【基础知识】
1安全用药:是指根据病人的病情、体质和药物的作用适当选择药物的品种,以适当的方法、剂量和服用时间准确用药,充分发挥药物的最佳效果,尽量避免药物对人体的不良反应或危害。
2、药物可分为处方药和非处方药。处方药必须凭执业医师或执业助理医师的处方才可以购买,并按医嘱服用的药物。非处方药不需要凭医师处方即可购买,按所附说明服用的药物,它适于消费者容易自我诊断、自我治疗的小伤小病,简称OTC。
3、无论是处方药还是非处方药,在使用之前,首先要仔细阅读使用说明,了解药物的名称、主要成分、作用与用途(功能与主治)、适应症、禁忌、用法与用量、药品规格、注意事项、生产日期、有效期等,以确保用药的安全。中药的有效成分主要是从动植物或矿物质中提取的,西药的有效成分主要是由化学物质合成的。药物保存的基本要求是干燥,遮光,密封保存。
配备家庭小药箱除了备有某些家庭成员特殊需要的药物外,还有一些常用药物。
4、“是药三分毒”的含义:凡是药物都带有一定的毒性和副作用。
5、当某人遇险时,一定要尽快拨打120急救电话,当人因意外事故停止呼吸时,可以用人工呼吸的方法进行急救,最常用的是口对口吹气法。抢救时,使病人仰卧、头后仰,将病人的衣领解开,腰带放松。清除病人口鼻内的异物和污物,保持呼吸道通畅。每分钟吹气次数为15-20次。
如果病人同时心跳停止,应同时做胸外心脏按压。按压时,救护者站在患者右侧,双手叠放在一起,有节奏的、带有冲击性的用力向下按压患者胸骨下端,使其下陷至少5厘米。一般先做30次心脏挤压,再做2次人工呼吸。
抢救有效的标志:患者出现自主呼吸,颈动脉有搏动,并且脸色逐渐转为红润。
6、出血一般分为内出血和外出血,内出血是指体内器官的出血。外出血是指体表的出血。外出血可以分为毛细血管出血、静脉出血和动脉出血三种。
7、如果用止血带止血,要在止血带部位写上开始时间,若超过1小时,应每隔20—30分钟松绑1-2分钟,让少量血液流出以防远端肢体缺血坏死。止血带止血时间最长不超过3小时。(毒蛇咬伤后扎紧尽心端)
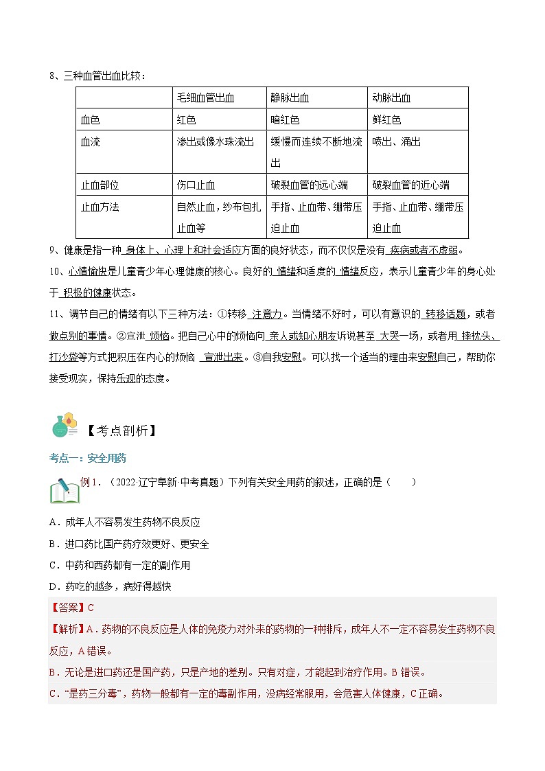
8、三种血管出血比较:
9、健康是指一种 身体上、心理上和社会适应方面的良好状态,而不仅仅是没有 疾病或者不虚弱。
10、心情愉快是儿童青少年心理健康的核心。良好的 情绪和适度的 情绪反应,表示儿童青少年的身心处于 积极的健康状态。
11、调节自己的情绪有以下三种方法:①转移 注意力。当情绪不好时,可以有意识的 转移话题,或者 做点别的事情。②宣泄 烦恼。把自己心中的烦恼向 亲人或知心朋友诉说甚至 大哭一场,或者用 摔枕头、打沙袋等方式把积压在内心的烦恼 宣泄出来。③自我安慰。可以找一个适当的理由来安慰自己,帮助你接受现实,保持乐观的态度。
【考点剖析】
考点一:安全用药
例1.(2022·辽宁阜新·中考真题)下列有关安全用药的叙述,正确的是( )
A.成年人不容易发生药物不良反应
B.进口药比国产药疗效更好、更安全
C.中药和西药都有一定的副作用
D.药吃的越多,病好得越快
【答案】C
【解析】A.药物的不良反应是人体的免疫力对外来的药物的一种排斥,成年人不一定不容易发生药物不良反应,A错误。
B.无论是进口药还是国产药,只是产地的差别。只有对症,才能起到治疗作用。B错误。
C.“是药三分毒”,药物一般都有一定的毒副作用,没病经常服用,会危害人体健康,C正确。
D.是药三分毒,对症下药,才能起到治疗作用,并不是药吃得越多,病好得越快,D错误。
故选C。
考点二:急救
例2.【2022重庆】人工呼吸属于一种紧急的急救措施,是用人为的方法,帮助呼吸停止的患者进行被动呼吸的过程,正确的操作顺序是( )
A. ①②③B. ③①②C. ③②①D. ②①③
【答案】C
【解析】人工呼吸的操作步骤是:③首先要将被救者放在空气清新的场所,让被救者仰卧;②如果口鼻内有泥土、血块等,必须先清除干净,使病人保持呼吸道的畅通。①再捏住被救者鼻孔,然后进行口对口的吹气。当人停止呼吸,同时心跳也停止时,我们应该紧急实施人工呼吸的同时实施胸外心脏挤压。
故选C。
考点三、健康的生活方式
例3.【2022黑龙江齐齐哈尔】人们的生活方式与健康有着密切的关系,下列做法对健康不利的是( )
A. 远离烟酒,拒绝毒品B. 经常食用油炸食品
C. 积极参加体育锻炼D. 合理安排上网时间
【答案】B
【解析】远离烟酒,拒绝毒品; 积极参加体育锻炼;合理安排上网时间,有利于预防各种疾病,而且有利于提高人们的健康水平,提高生活质量,属于健康生活方式。而油炸食品对人体有害,属于不健康生活方式,B符合题意。
故选B。
【真题演练】
1. 【2022江西】下列家庭小药箱中的药物,可以用来处理手臂擦伤的是( )
A. 碘伏B. 眼药水C. 风油精D. 藿香正气水
【答案】A
【解析】A.碘伏可用来消毒,故表皮轻微擦伤涂碘伏可防止感染。所以,碘伏可以用来处理手臂擦伤,A正确。
B.眼药水是眼科疾病最常用的药物剂型之一,对于许多眼病,眼药水都有直接、快捷的治疗作用,B错误。
C.风油精,清凉,止痛,驱风,止痒。用于蚊虫叮咬及伤风感冒引起的头痛,头晕,晕车不适,C错误。
D.藿香正气水,中成药名,用于外感风寒、内伤湿滞或夏伤暑湿所致的感冒,症见头痛昏重、胸膈痞闷、脘腹胀痛、呕吐泄泻等,D错误。
故选A。
2.(2022·辽宁铁岭·中考真题)小红切水果的时候不小心切破了手指,看到流出了好多鲜红色血,她判断受伤的血管是( )
A.静脉B.动脉C.毛细血管D.无法判断
【答案】B
【解析】动脉出血的特点,颜色鲜红,血流较快,常呈喷射状,静脉出血的特点是静脉血色暗红,血流较缓,毛细血管出血,血液缓慢渗出。小红切水果的时候不小心切破了手指,看到流出了好多鲜红色血,她判断受伤的血管是动脉,因此A、C、D错误,B正确。
故选B。
3.(2022·湖南长沙·中考真题)在公共场所遇到有人突然晕倒时,立即拨打120急救电话。不需要告知急救中心的是( )
A.事发地点B.联系方式C.基本症状D.家庭情况
【答案】D
【解析】拨打120急救电话是的注意事项如下:①拨打120电话时,切勿惊慌,保持镇静,讲话清晰、简练易懂。②讲清病人所在的详细地址。如“××区××路××号××室”。③说清病人的主要病情或伤情,使救护人员能做好相应的急救准备。④提供畅通的联系方式,一旦救护人员找不到病人时,可与呼救人继续联系。⑤若是成批伤员或中毒病人,必须报告事故缘由,比如楼房倒塌、毒气泄漏、食物农药中毒等,并报告罹患人员的大致数目。⑥挂断电话后,应有人在有明显标志处的社区、住宅门口或农村交叉路口等候,并引导救护车的出入。综上所述,拨打120电话时,必须讲清楚的是:地址、姓名、病人症状。所以,“家庭情况”不需要告知急救中心。
故选D。
4. 【2022吉林】下列急救措施中错误的是( )
A. 对心跳骤停的病人进行胸外心脏按压
B. 如果遇到有人触电要立刻用手将其拉开
C. 遇到有人突然晕倒,先判断其有无呼吸和意识后,立即拨打120急救电话
D. 外伤出血时,如伤口较小、 出血不多,可以贴上创可贴
【答案】B
【解析】A.当人停止呼吸,同时心跳也停止时,我们应该紧急实施人工呼吸的同时实施胸外心脏挤压。先做30次胸外心脏按压,井保持气道通畅,再做2次人工呼吸,如此反复交替反复进行,A正确。
B.如果遇到有人触电,不能立刻用手将其拉开,以防自己触电,B错误。
C.当人出现意外事故时,我们首先应拨打“120”急救电话,同时正确的实施一定的急救措施。当你遇到某人突然晕倒或溺水等情况时,应首先尽快拨打120急救电话,同时采取人工呼吸等科学有效的措施实施抢救,以挽救患者的生命,C正确。
D.外伤出血时,如伤口较小、出血不多,判断是毛细血管出血,可以自行凝固,贴上创可贴即可,D正确。
故选B。
5.【2022辽宁盘锦】 健康是幸福生活的重要指标,下列做法有利于身心健康的是( )
A. 遇到挫折不与人交流B. 熬夜学习,晚睡晚起
C. 不积极参加体育运动D. 远离毒品,拒绝吸烟和酗酒
【答案】D
【解析】A.青少年的阅历较少,因此在生活中遇到挫折,应该主动与老师或家长交流,寻求帮助,而是不是“遇到挫折不与人交流”,A错误。
B.经常熬夜会占用睡眠时间,导致白天打瞌睡、精神不集中,影响正常生活和学习,不利于身体健康,B错误。
C.经常参加体育锻炼,可以增强呼吸肌的力量,有利于肺组织的生长发育和肺的扩张,还能够使心脏功能增强,C错误。
D.结合分析可知,“远离毒品,拒绝吸烟和酗酒”有利于身心健康,D正确。
故选D。
6. 【2022云南】小红患感冒时,她的做法不符合安全用药的是( )
A. 按照医嘱服用药物B. 用药前注意生产日期和有效期
C. 按说明书用量的双倍服用,加快疗效D. 用药出现不良反应,立即就医
【答案】C
【解析】A.要在医生的指导下合理用药。即使是非处方药,也不能随便用,A不符合题意。
B.药品过期可能导致药效降低或有其他副作用,用药前注意生产日期和有效期,B不符合题意。
C.用药量应该谨遵医嘱,或者按药物说明书用量服用,C符合题意。
D.当用药出现不良反应,应立即停药并就医,D不符合题意。
故选C。
7.(2022·黑龙江牡丹江·中考真题)关于吸毒对人体影响的叙述不正确的是( )
A.损害神经系统B.少量吸食不影响健康
C.降低免疫功能D.导致心脏功能异常
【答案】B
【解析】吸毒危害极大,对本人、他人、家庭、社会都会造成很大的危害。毒品对中枢神经系统和周围神经系统都有很大的损害,可产生异常的兴奋、抑制等作用,出现一系列神经、精神症状,如失眠、烦躁、惊厥、麻痹、记忆力下降、主动性降低、性格孤僻、意志消沉、周围神经炎等。吸毒能使心肺受损,对心血管系统、呼吸系统、消化系统和生殖系统等都会造成严重的危害。还危害免疫系统,降低免疫功能,毒品具有很强的成瘾性,一旦沾染,很难戒除,严重危害人体身心健康,危害他人和社会。可见A、C、D正确,B错误。
故选B。
8.(2022·江苏宿迁·中考真题)俗话说“是药三分毒”,凡是药物都有一定的毒副作用。因此,必须注意科学用药,否则会导致不良的后果。有关安全用药的叙述,正确的是( )
A.服药后病情未见好转,可加倍服药
B.吃药时不要干咽,要用温开水服用
C.通常以茶配合服药,来协助药物的吸收
D.非处方药标志为“OTC”,可以自行购买,随意服用
【答案】B
【解析】A.“是药三分毒”,药物一般都有一定的毒副作用,多吃会危害人体健康,不可随意加倍服用,病情不见好转,应将药物带着再次就医,A不符合题意。
B.吃药最好不要干吞,可能会影响药效,还会伤食管,也容易导致误吸、恶心、呕吐等症状,要使用温开水送服,温度过高会影响药效,水温过低会引起胃肠不适,B符合题意。
C.口服药一般要用温开水送服,茶水含有茶碱等成分,可能会破坏药物的成分,C不符合题意。
D.OTC是非处方药,可以根据病情自行购买,并按照说明书,按时按量服药,不可随意服用,D不符合题意。
故选B。
9. 【2022山西晋中】人难免会生病,也难免有烦恼。以下几人在生病或烦恼时的做法,正确的是( )
A. 小王只要一感冒,就立即服用抗生素
B. 小李为早点治好病,把用药量加倍
C. 小赵用药前,详细阅读药品标签和说明书
D. 小张为摆脱烦恼,服用摇头丸
【答案】C
【解析】A.抗生素是一类能够杀死细菌的物质,是当前治疗人和动物细菌感染的常用药。使用抗生素时,致病菌和包括有益菌在内的多种细菌被一起杀死,但抗生素对病毒引起的感冒等疾病不起作用,A错误。
B.要根据病情需要,正确选择药物的剂量和服用时间等,以充分发挥最佳效果;不能随意增减药量和服药次数,B错误。
C.结合分析可知,“小赵用药前,详细阅读药品标签和说明书”的做法是正确的,C正确。
D.摇头丸是毒品,毒品具有很强的成瘾性,一旦沾染,很难戒除,严重危害人体身心健康,危害社会。因此,青少年应远离、拒绝毒品,D错误。
故选C。
10.(2022·辽宁铁岭·中考真题)生命和健康是我们的宝贵财富,关爱生命从生活做起. 下列生活习惯中需要调整的是( )
A.购买食品时,要注意查看保质期
B.用餐时,尽管喜欢吃牛肉,但也要吃青菜
C.遇到好玩的网络游戏时,要废寝忘食去攻关
D.在公共场所发现有人吸烟时,要善意提醒“禁止吸烟”
【答案】C
【解析】A.平时生活中要关注食品的安全,在购买食品时,要注意查看保质期,检验合格等,A不符合题意。
B.在用餐时,“吃得营养,吃出健康”要注意营养物质的均衡搭配,要合理膳食,B不符合题意。
C.不要沉迷网络游戏,合理安排时间,C符合题意。
D.吸烟有害健康,因此,在公共场所发现有人吸烟时,要善意提醒“禁止吸烟”,D不符合题意。
故选C。
11.【2022湖南益阳】在探究烟草浸出液对水蚤心率的影响活动中,以下几位同学的做法,不恰当的是( )
A.甲同学:选取个体大小和年龄一致的水蚤,随机分组
B.乙同学:设置清水与不同浓度烟草浸出液进行对照实验
C.丙同学:在显微镜下观察,记录水蚤10s的心跳次数
D.丁同学:实验结果不支持假设,修改实验数据
【答案】D
【解答】解:A、对照实验必须保证单一变量原则,除了这种条件不同之外,其他条件都相同。所以选取个体大小和年龄一致的水蚤,随机分组,A正确。
B、探究“烟草浸出液对水蚤心率的影响”的实验是对照实验,必须配制几种不同浓度的溶液,以便形成对照,所以实验中需要设置清水与不同浓度烟草浸出液进行对照实验,B正确。
C、由于水蚤的心跳很快,每分钟在200﹣300次左右,因此水蚤心跳很快,实验中可以计数10秒内水蚤的心跳次数,C正确。
D、在进行科学实验时,若实验结果与实验预期不相符则应该重新提出假设后再进行实验,再进一步进行探究,从而得出正确的结论,不能修改实验数据,D错误。
故选:D。
12. 【2022江西】下列关于免疫的叙述,正确的是( )
A. 免疫都是对人体有益的
B. 抗体是淋巴细胞受到抗原刺激后产生的
C. 传染病都可以通过接种疫苗进行预防
D. 特异性免疫和非特异性免疫都是人生来就有的
【答案】B
【解析】A.人体的免疫功能1、免疫具有三方面的功能:①防御功能:抵抗抗原的侵入、防止疾病的产生。②自我稳定:清除体内衰老、死亡和损伤的细胞。③免疫监视:监视、识别和清除体内产生的异常细胞。特别提醒:过敏反应:当人体抵抗抗原侵入的功能过强时,在过敏原(引起过敏反应的物质,如某些食物、药物)的刺激下,人体就会发生过敏反应。2、免疫功能的双重性:人体通过免疫可以减少疾病的产生,维持人体的健康,这是对人体有利的,但是免疫的有些功能有时对人体是不利的。如对人体移植器官的排异反应,使移植的器官难以存活;抵抗抗原的功能过强,可使人体产生过敏反应等,A错误。
B.病原体侵入人体后,刺激了淋巴细胞,使其产生了一种抵抗该病原体的特殊蛋白质,叫抗体。抗体存在于血液、淋巴和组织液中,B正确。
C.传染病:由病原体(如细菌、病毒、寄生虫等)引起,能在人与人之间或人与动物之间传播的疾病。如蛔虫病(寄生虫性传染病)、肺结核(细菌性传染病)、艾滋病(病毒性传染病)等。并不是所有传染病都有疫苗可以预防,比如艾滋病,C错误。
D.特异性免疫(又称后天性免疫):出生后才产生的,只针对某一特定的病原体或异物起作用。通过注射疫苗获得的免疫力属于特异性免疫。非特异性免疫(又称先天性免疫):人人生来就有的,不针对某一特定的病原体,而是对多种病原体都有防御作用。所以,非特异性免疫是人生来就有的,特异性免疫不是,D错误。
故选B。
13. 【2022四川乐山】不良的嗜好和生活习惯往往会危害人体的健康。下列行为与危害的对应关系错误的是( )
【答案】D
【解析】A.不能随地吐痰,因为痰中的尘埃颗粒、细菌等,可能传播传染病,A正确。
B.吸烟使产生的烟雾里有40多种致癌物质,还有十余种会促进癌症发展的物质,其中对人体危害最大的是尼古丁、一氧化碳、焦油和多种其它金属化合物,会诱发气管炎、肺气肿等呼吸系统疾病,B正确。
C.吃饭时不宜大声说笑,防止会厌软骨来不及盖住喉口,食物误入气管,C正确。
D.高声尖叫,会导致声带受损,并不会诱发肺癌,D错误。
故选D。
14.【2022湖南郴州】掌握一定的正确用药和急救常识非常必要,下列做法正确的是( )
A. 做心肺复苏时,先做30次心脏按压,再做2次人工呼吸,如此交替反复进行
B. 感冒药是家庭常备药,这样的药打开没吃完,过期2周没关系,还可以照常服用
C. 打120电话时,必须要说明家庭住址,但没必要说明病情
D. 静脉出血时,要在近心端压迫止血
【答案】A
【解析】解:A.进行心肺复苏时,先做30次心脏按压,保持气道畅通,再做2次人工呼吸,如此交替进行,A正确;
B.药品都有一定的有效期,要在有效期内服药,超过有效期药性会发生变化,不能服用,B错误;
C.打120电话时,必须要说明家庭住址,说清病人的主要病情或伤情,提供畅通的联系方式,C错误;
D.静脉大出血,应立即拨打120急救电话,同时在远心端用指压法或止血带止血法止血,D错误。
故选:A。
15. 【2022四川凉山】“防溺水”和“意外事故”的安全教育不容忽视。如图①②是某校模拟救护演练所采用的救护措施,下列叙述不正确的是( )
A. 等①抢救结束后才拨打120电话呼救
B. 进行①时,应先使患者呼吸道畅通
C. ①的抢救措施为口对口吹气法
D. ②为b处动脉出血,应按a位置止血
【答案】A
【解析】A.当人出现意外事故时,我们首先应拨打“120”急救电话,同时正确的实施一定的急救措施,A错误。
B.人工呼吸常用于抢救呼吸暂停的病人,做人工呼吸时,如果口腔内有泥土、血块等,必须先清除干净,使病人保持呼吸道的畅通,所以①在进行急救前,应注意先使病人呼吸道畅通,B正确。
C、采用①的抢救措施为口对口人工呼吸的方法,C正确。
D.动脉是血液从心脏流向全身各处去的血管,压力大,血流速度快,动脉出血呈喷射状或溅出,血色鲜红,因此应该在近心端止血。如图②中,b处外出血时,血液鲜红色,从伤口喷出,应该是动脉出血,应该在近心端止血,即伤口的上方指压止血,D正确。
故选A。
【过关检测】
1.当遇到某人突然晕倒或溺水等情况时,一定要尽快拨打急救电话,寻求紧急救助,以挽救患者的生命。急救电话号码是( )
A.110B.120C.10086D.114
【答案】B
【解析】A.110 是我国的公安报警电话,负责受理紧急性的刑事和治安案件报案,并接受群众突遇的或个人无力解决的紧急危难求助等。110 公安报警电话属于特殊号码,拨打和接听均不收取任何费用,A不符合题意。
B.“120”为中国大陆医疗急救电话号码,是全国统一的急救号码。该号码属于特殊号码,不收取任何费用。拨打120时,要向120接警人员讲清地址;说明伤患的主要症状;留下呼救人的联系方式等,B符合题意。
C.10086是中国移动客户服务热线电话,C不符合题意。
D.114是指为用户提供号码信息服务,传统业务有优先报号、语音报号、品牌查询、查询转接、临时报号、企业冠名、列名查询、排序报号、媒体延伸,D不符合题意。
故选B。
2.如果我们患了普通感冒,我们可以自行购买的药物是( )
A.有OTC标识的B.青霉素C.吗啡D.麻黄素
【答案】A
【解析】A .当我们患感冒时,有时自己去药店购买标识有“OTC”的药物,这种药物属于非处方药,A正确。
B.普通感冒最常见的就是上呼吸道的病毒感染,青霉素可杀死细菌,对病毒不起作用,B错误。
C.吗啡属于毒品,可以促使精神兴奋,具有成瘾性,决不能沾染,C错误。
D.麻黄素又称为麻黄碱,在临床的应用可以提高人体的兴奋,也可以升高血压。可用于治疗以下疾病:支气管哮喘,也可以预防支气管哮喘。因中枢神经所引起的低血压以及缓慢的低血压。各种原因引起的鼻黏膜的充血、肿胀、鼻塞等等,D错误。
故选A。
3.日常生活中,掌握一些常用的急救方法很有必要。以下急救方法不正确的是( )
A.遇到有病人需要急救时,应及时拨打120急救电话
B.如果患者出现呼吸、心跳骤停时,需要对患者进行心肺复苏
C.若意外导致动脉出血,应立即在伤口的远心端压迫止血
D.当发现煤气中毒病人后,应迅速将病人转移到通风的地方进行抢救
【答案】C
【解析】A.遇到有病人需要急救时,应及时拨打“120”急救电话,赢得救助时间,A正确。
B.如果患者心跳停止,应立即进行胸外心脏按压和人工呼吸进行急救,B正确。
C.若意外导致动脉出血,应立即在伤口的近心端压迫止血,静脉出血才在伤口的远心端压迫止血,C错误。
D.发现有人煤气中毒,迅速关紧煤气阀,打开门窗通风,降低空气中的一氧化碳浓度,快速将病人移到通风处,再救治,D正确。
故选C。
4.当你发现有人在门窗紧闭的室内因煤气泄漏发生一氧化碳中毒时,首先采取的措施是( )
A.清除口鼻异物B.用水把他泼醒
C.迅速开窗通风D.留在室内陪伴
【答案】C
【解析】一氧化碳引起中毒是一氧化碳与人体血液中的血红蛋白结合导致氧气不能与血红蛋白结合而缺氧。因此当你发现有人在门窗紧闭的室内因煤气泄漏发生一氧化碳中毒时,首先采取的措施是迅速开窗通气,补充室内的氧气。
故选C。
5.下列做法,属于健康的生活方式的是( )
A.中餐经常吃方便面B.经常在路边摊买油炸食品吃
C.经常长时间上网、玩手机D.每天锻炼一小时
【答案】D
【解析】健康的生活方式有:作息有规律、保证均衡营养、一日三餐按时就餐、异性同学间应建立真诚友谊、积极参加文娱活动和体育运动、不吸烟、不酗酒、拒绝毒品等。青少年思想发育不成熟,生活经验少,有了心理矛盾,及时向老师、家长请教,不能闷在心理,否则会影响身体健康。中餐经常吃方便面、经常在路边摊买油炸食品吃、经常长时间上网都属于不健康的生活方式。由此可得,D不符合题意。
故选D。
6.某人因外伤出血,暗红色的血液从伤口处缓慢而连续不断地流出。出血的类型和正确的止血部位分别是( )
A.静脉出血,近心端止血B.动脉出血,近心端止血
C.静脉出血,远心端止血D.动脉出血,远心端止血
【答案】C
【解析】在一次交通事故中,某位伤者手臂伤口处缓慢流出暗红色的血液,因此判断是静脉出血。故应立即用手指按住破裂血管的远心端,用止血带压迫手臂止血,立即送医院抢救,故选C。
7.下列关于安全用药的说法,正确的是( )
A.俗话说“便宜无好药”
B.处方药是指患重病时,到医院购买的药物
C.处方药和非处方药在使用之前都应仔细阅读使用说明,以确保用药安全
D.家庭小药箱由常用药物和手术器械组成
【答案】C
【解析】A.用药并非越贵越好,要针对病情,能起到好的治疗效果,就是好药,A错误。
B.处方药是必须凭执业医师或执业执助理医师的处方才可以购买,并按医嘱服用的药物,B错误。
C.处方药和非处方药在使用之前都应仔细阅读药品使用说明,了解药物名称、主要成分、作用与用途、适应症、禁忌症、不良反应、注意事项、用法与用量、制剂与规格、生产日期和有效期等,以确保用药安全,C正确。
D.家庭小药箱除了备有某些家庭成员特殊需要的药物外,还有一些常用药物,不包括手术器械,D错误。
故选C。
8.夏天游泳时,发现有人溺水,情况危急。下列措施不正确的是( )
A.对溺水者进行口对口吸气法的人工呼吸抢救
B.先判断溺水者无呼吸或无意识后,立即拨打120急救电话
C.在急救车到达前,确认溺水者和救护者处于安全的环境
D.在急救车到达前,需要对溺水者进行心肺复苏操作
【答案】A
【解析】A.发现有人溺水,立即将溺水者救上岸,先清除口鼻内的异物和污物,保证呼吸道的畅通,再用人工呼吸等方法进行急救,A符合题意。
B.当人出现意外事故时,我们首先应拨打“120”急救电话,同时正确的实施一定的急救措施,以挽救患者的生命,B不符合题意。
C.在急救车到达前,首先,确认伤病员和救护者处于安全的环境中,同时还需要对患者进行心肺复苏,C不符合题意。
D.在急救车到达前,需要对患者进行心肺复苏,以挽救患者的生命,D不符合题意。
故选A。
9.中小学开展阳光体育,每天锻炼一小时,健康生活一辈子,下列叙述错误的是( )
A.运动能使肌肉收缩、协调能力增加B.骨骼长得更牢固
C.关节更灵活和牢固D.会浪费时间,影响学习
【答案】D
【解析】A.体育锻炼,能促进血液循环,加强骨骼肌的营养,使肌细胞获得更多的营养,使肌细胞变粗,体积增大。因此锻炼能使肌肉收缩、协调能力增加,故不符合题意。
B.人体长期从事体育锻炼,通过改善骨的血液循环,加强骨的营养;加强骨的新陈代谢,使骨径增粗,肌质增厚,骨质的排列规则、整齐,并随着骨形态结构的良好变化,骨的抗折、抗弯、抗压缩等方面的能力有较大提高。因此,锻炼能使骨骼长得更牢固,故不符合题意。
C.科学、系统的体育锻炼,即可以提高关节的稳定性,又可以增加关节的灵活性和运动幅度。体育锻炼可以增加关节面软骨和骨密质的厚度,并可使关节周围的肌肉发达、力量增强、关节囊和韧带增厚,因而可使关节的稳固性加强。在增加关节稳固性的同时,由于关节囊、韧带和关节周围肌肉的弹性和伸展性提高,关节的运动幅度和灵活性也大大增加。因此,锻炼能使关节更灵活和牢固,故不符合题意。
D.经常进行体育锻炼的人,能改善脑的营养,大脑皮质神经细胞的兴奋性、灵活性和耐久力都会得到提高,使人的思维和记忆力得到发展,体育锻炼、能改善神经系统的调节机能,对于学生们学习能力的提高,以及工作效率的提高,都起着积极作用。因此,体育锻炼不会浪费时间,影响学习,故符合题意。
故选D。
10.下图是抢救伤员时,医护人员所用的一些急救措施。以下叙述不正确的是( )
A.甲图表示病人心跳、呼吸突然停止后救护者采取的急救方法
B.乙图某人a处外伤出血时,血液鲜红色,从伤口喷出,应在远心端止血
C.甲图在进行急救前,应注意先使病人呼吸道畅通
D.如果A型血患者急需输血,应首选输A型血
【答案】B
【解析】A.甲图表示病人心跳、呼吸突然同时停止后救护者采取的急救方法,A正确。
B.动脉是血液从心脏流向全身各处去的血管,压力大,血流速度快,动脉出血呈喷射状或溅出,血色鲜红,因此应该在近心端止血。如图乙中,a处外出血时,血液鲜红色,从伤口喷出,应该是动脉出血,应该在近心端止血,即伤口的上方止血,B错误。
C.呼吸系统由呼吸道和肺组成。呼吸道由鼻腔、咽、喉、气管、支气管组成。是气体进出肺的通道。人工呼吸常用于抢救呼吸暂停的病人,做人工呼吸时,如果口腔内有泥土、血块等,必须先清除干净,使病人保持呼吸道的畅通。然后再进行口对口的吹气,C正确。
D.输血应该以输同型血为原则。因此如果A型血患者急需输血,应首选输A型血,D正确。
故选B。
11.下列关于毒品的说法不正确的是( )
A.远离毒品,不尝试B.学习、生活压力大,少量吸食
C.毒品使人精神颓废、意志消沉D.毒品能使人成瘾,一旦染上难以戒除
【答案】B
【解析】A.毒品犹如毒蛇,是人类共同的敌人。吸毒的危害:会摧毁一个人的身体和意志,破坏家庭的幸福,危害他人的人身和财产安全,败坏社会风气,甚至威胁国家和民族的未来,学生应远离毒品,不尝试,正确。
B.毒品会令人成瘾,一旦成瘾,很难戒除,少量吸食、注射毒品也是违法行为,错误。
C.吸毒会破坏自己的家庭幸福,人精神颓废、意志消沉,正确。
D.吸毒品会令人成瘾,一旦成瘾,很难戒除,正确。
故选B。
12.下列有关健康生活或急救方法的叙述,正确的是( )
A.病人或家属可自行购买非处方药(OTC),非处方药没有毒副作用
B.吸烟会损害神经系统,烟草中的尼古丁等可使血液中红细胞数量增加,血液变稠
C.某人因受伤导致暗红色血液不断从小腿伤口流出,止血措施是指压受伤血管近心端
D.实施人工呼吸时,每一次吹气停止后,救护者应立即捏闭被救者的鼻孔,防止漏气
【答案】B
【解析】A.无论处方药还是非处方药,都带有一定的毒性或副作用,如果应用合理,可以防治疾病,反之,则有可能危害健康,A错误。
B.香烟中含有1400多种成分。吸烟时产生的烟雾里有40多种致癌物质,还有十多种会促进癌发展的物质,其中对人体危害最大的是尼古丁、一氧化碳、焦油和多种其它金属化合物。香烟烟雾中大量的一氧化碳同血红蛋白的结合能力比氧大240~300倍,严重地削弱了红细胞的携氧能力。烟草中尼古丁能使血液中的红细胞数量增加,血液变稠,加重心脏负担,易引发心脏病,B正确。
C.静脉是把全身各处的血液送回心脏的血管,静脉的血液流动的方向是由静脉到心脏。因此“某人因受伤导致暗红色血液不断从小腿伤口流出”是静脉出血,正确的急救方法是手指压迫点应位于伤口处的远心端,C错误。
D.人工呼吸常用于抢救呼吸暂停的病人,做人工呼吸时,如果口腔内有泥土、血块等,必须先清除干净,使病人保持呼吸道的畅通。然后救护者一只手托起病人的下颌,另一只手捏紧病人的鼻孔,然后深吸一口气,口对着口用力吹气,并防止漏气。然后,停止吹气,让病人胸壁自行回缩,呼出空气,D错误。
故选B。
13.吸烟、酗酒有害健康。下列有关说法中,错误的是( )
A.吸烟容易导致呼吸道疾病
B.吸烟产生的有害物质只会影响自己,对别人没有影响
C.青少年吸烟,会导致记忆力降低、注意力分散,从而影响学习
D.酗酒对肝的伤害最直接,也是最大的
【答案】B
【解析】A.烟中的有毒物质首先危害人的呼吸系统,吸入后对呼吸道有害,正确。
B.吸烟是不健康的生活方式,吸烟产生的有害物质不只会影响自己,还会对别人有影响,错误。
C.吸烟有害健康,会降低记忆力,分散注意力,影响身体的生长发育和正常的学习,尤其是青少年要拒绝吸烟,正确。
D.肝是人体最大的消化腺,酗酒对肝的伤害是最直接、最大的,正确。
故选B。
14.不同浓度酒精对水蚤心率影响的数据如图。有关描述错误的是( )
A.该实验的变量为酒精浓度
B.当酒精的浓度达到20%时水蚤会死亡
C.随着酒精浓度的增加,水蚤受到伤害增加
D.水蚤心率会随着酒精浓度的增大而加快
【答案】D
【解析】A.据图可见:该实验的变量为酒精浓度,其它的实验条件保持相同,有利于控制实验的变量,A正确。
B.当酒精的体积分数达到20%时,水蚤会因为酒精浓度过大,神经系统被完全麻醉而导致心跳停止(心率是0),引起死亡,B正确。
C.酒精浓度越高,而水蚤的心率越慢,这实验说明随着酒精浓度的增加,水蚤受到的伤害增加,C正确。
D.实验结果表明,在一定范围内,水蚤心率会随着酒精浓度的增加而减慢,D错误。
故选D。毛细血管出血
静脉出血
动脉出血
血色
红色
暗红色
鲜红色
血流
渗出或像水珠流出
缓慢而连续不断地流出
喷出、涌出
止血部位
伤口止血
破裂血管的远心端
破裂血管的近心端
止血方法
自然止血,纱布包扎止血等
手指、止血带、绷带压迫止血
手指、止血带、绷带压迫止血
选项
行为
危害
A
随地吐痰
传播疾病
B
吸烟
诱发呼吸系统疾病
C
吃饭时说笑
食物可能误入气管
D
高声尖叫
诱发肺癌
【寒假自学】2023年人教版生物八年级-第07讲《生命起源和生物进化》寒假精品讲学案: 这是一份【寒假自学】2023年人教版生物八年级-第07讲《生命起源和生物进化》寒假精品讲学案,文件包含寒假自学2023年人教版生物八年级-第08讲《传染病和免疫》寒假精品讲学案解析版docx、寒假自学2023年人教版生物八年级-第08讲《传染病和免疫》寒假精品讲学案原卷版docx等2份试卷配套教学资源,其中试卷共21页, 欢迎下载使用。
【寒假自学】2023年人教版生物八年级-第06讲《生物的遗传和变异》寒假精品讲学案: 这是一份【寒假自学】2023年人教版生物八年级-第06讲《生物的遗传和变异》寒假精品讲学案,文件包含寒假自学2023年人教版生物八年级-第06讲《生物的遗传和变异》寒假精品讲学案解析版docx、寒假自学2023年人教版生物八年级-第06讲《生物的遗传和变异》寒假精品讲学案原卷版docx等2份试卷配套教学资源,其中试卷共28页, 欢迎下载使用。
【寒假自学】2023年人教版生物八年级-第05讲《生物的生殖和发育》寒假精品讲学案: 这是一份【寒假自学】2023年人教版生物八年级-第05讲《生物的生殖和发育》寒假精品讲学案,文件包含寒假自学2023年人教版生物八年级-第05讲《生物的生殖和发育》寒假精品讲学案解析版docx、寒假自学2023年人教版生物八年级-第05讲《生物的生殖和发育》寒假精品讲学案原卷版docx等2份试卷配套教学资源,其中试卷共28页, 欢迎下载使用。

