四川省遂宁市射洪中学校2022-2023学年高二上学期强基班第二次半月考地理试题(解析版)
展开射洪中学高2021级高二上期强基班第二次半月考
地理试题
一、选择题
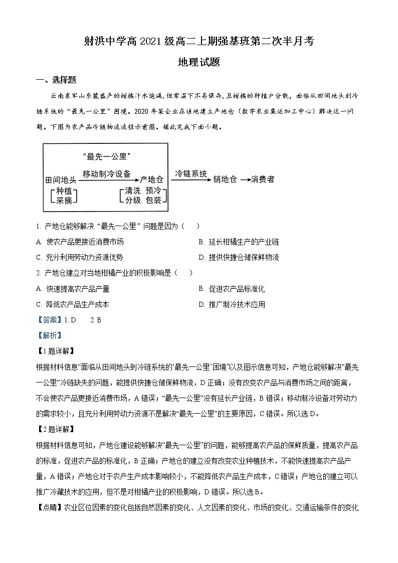
云南哀牢山东麓盛产的柑橘汁水饱满,但常温下不易保存,且柑橘的种植户分散,面临从田间地头到冷链系统的“最先一公里”困境。2020年某企业在该地建立产地仓(数字农业集运加工中心)解决这一问题。下图为农产品冷链物流流程示意图。据此完成下面小题。
1. 产地仓能够解决“最先一公里”问题是因为( )
A. 使农产品更接近消费市场 B. 延长柑橘生产的产业链
C. 充分利用劳动力资源优势 D. 提供快捷仓储保鲜物流
2. 产地仓建立对当地柑橘产业的积极影响是( )
A. 快速提高农产品产量 B. 促进农产品标准化
C. 降低农产品生产成本 D. 推广制冷技术应用
【答案】1. D 2. B
【解析】
【1题详解】
根据材料信息“面临从田间地头到冷链系统的‘最先一公里’困境”以及图示信息可知,产地仓能够解决“最先一公里”冷链缺失的问题,能提供快捷仓储保鲜物流,D正确;没有改变农产品与消费市场之间的距离,不会使农产品更接近消费市场,A错误;“最先一公里”没有延长产业链,B错误;移动制冷设备对劳动力的需求较小,且充分利用劳动力资源不是解决“最先一公里”的主要原因,C错误。所以选D。
【2题详解】
根据材料信息可知,产地仓建设能够解决“最先一公里”的问题,能够提高农产品的保鲜质量,提高农产品的标准,促进农产品的标准化,B正确;产地仓的建立没有改变农业种植技术,不能快速提高农产品产量,A错误;产地仓对于农产生产成本影响较小,不能降低农产品生产成本,C错误;产地仓的建立可以推广冷藏技术的应用,但不是对柑橘产业的积极影响,D错误。所以选B。
【点睛】农业区位因素的变化包括自然因素的变化、人文因素的变化、市场的变化、交通运输条件的变化等。社会经济条件、科技条件等人文因素在不断变化,通过对地形、光热、土壤的改造或对技术、交通等因素的改进,间接或直接影响农业发展。
我国某段峡谷谷底自然生长大量仙人掌,山坡上是稀疏的灌丛,山顶有森林分布。小华同学暑期沿该段峡谷进行地理研学,途经“大流砂”。“大流砂”宽约300米、高约900米,坡面有大量碎石,由上至下呈发散状分布直至坡底。此处时常发生地质灾害。
3. 该段峡谷夏季气候特征为( )
A. 湿热 B. 冷湿 C. 干冷 D. 干热
4. “大流砂”的碎石主要来源于( )
A. 河流堆积 B. 冰川侵蚀 C. 基岩风化 D. 风力搬运
【答案】3. D 4. C
【解析】
【3题详解】
据材料可知,该峡谷谷底生长着大量的仙人掌,仙人掌为喜温耐旱作物,所以峡谷夏季的气候为干热。D正确,ABC错误,故选D。
【4题详解】
该地海拔低,气温高,没有冰川发育,B错误;该地降水少,流水作用不明显,A错误;碎石较大,风力搬运对碎石的作用较小,D错误;该地降水少,昼夜温差大,风化作用明显,所以碎石来自基岩风化,C正确。综上所述,C正确,ABD错误,故选C。
【点睛】植被对其生长的环境具有一定的指示作用。仙人掌长期生活在高温干旱的环境中,茎干变成了像海绵一样的肉质多浆体,为了减少养分的消耗,将叶子退化成为了坚硬的刺。
张家口地区的东南部为山间盆地,地势相对平坦,水资源丰富。该地区利用充沛的风能、太阳能资源,建设了绿氢生产基地。下图为氢能产业链示意图。据此完成下面小题。
5. “绿氢”相对于“灰氢”和“蓝氢”( )
A. 产业链条复杂 B. 制备过程无污染 C. 储存运输安全 D. 终端应用零排放
6. 张家口地区发展绿氢产业,原因是“绿氢”( )
A. 生产布局更加均衡 B. 距离消费市场更近 C. 生产成本更加低廉 D. 可提高能源利用率
【答案】5 B 6. C
【解析】
【5题详解】
阅读图文材料,结合所学知识可知,“绿氢”利用的是可再生清洁能源提供电力,因此制备过程中无污染,故B正确;图中信息显示“绿氢”、“灰氢”和“蓝氢”程序复杂程度是一样的,储存方式也一样,故AC错误;图中显示“绿氢”、“灰氢”和“蓝氢”终端排放是一样的,都会有污染物的排出,故D错误。答案选择B。
【6题详解】
阅读图文材料,结合所学知识可知,张家口地区发展绿氢产业,主要是“绿氢”利用的是可再生的清洁能源,而张家口地区的东南部为山间盆地,地势相对平坦,水资源丰富,有充沛的风能、太阳能资源等,因此绿氢的生产成本更加低廉,故C正确;“绿氢”的生产需要紧靠再生能源地,因此生产布局不均衡,故A错误;张家口地区的绿氢产业位于山间盆地,距离市场更远,故B错误;“绿氢”的生产主要是清洁,并不能提高能源的利用率,故D错误。答案选择C。
【点睛】绿氢是通过使用再生能源(例如太阳能、风能、核能等)制造的氢气,例如通过可再生能源发电进行电解水制氢,在生产绿氢的过程中,完全没有碳排放。绿氢是氢能利用的理想形态,但受到目前技术及制造成本的限制,绿氢实现大规模应用还需要时间。
为保障2022北京冬奥会顺利进行,气象部门提前在云顶和古杨树赛场建立自动观测气象站。左图示意云顶赛场甲、乙气象站和古杨树赛场丙、丁气象站的位置。右图为各气象站2019年1-3月平均气温的日变化图。据此完成下面小题。
7. 据图可知( )
A. 白天古杨树赛场比云顶赛场最高气温低 B. 傍晚云顶赛场比古杨树赛场降温速率快
C. 夜间气温随海拔高度的增加而降低 D. 古杨树赛场比云顶赛场昼夜温差大
8. 丙气象站夜间气温低由于( )
A. 冷空气聚集多 B. 水汽蒸发强 C. 海平面气压低 D. 降水量较大
9. 古杨树赛场夜间气温的垂直变化多出现在天气图中的( )
A 等压线稀疏区 B. 气旋大风区 C. 等压线低值中心 D. 气旋降水区
【答案】7. D 8. A 9. A
【解析】
【7题详解】
根据图示信息可知,白天位于古杨树赛场丙、丁气象站的最高气温高于云顶赛场甲、乙气象站,A错误;傍晚古杨树赛场丙、丁气象站降温速率快于云顶赛场甲、乙气象站,B错误;根据图示信息可知,丁地海拔高于丙地,其夜间气温高于丙地,C错误;古杨树赛场丙、丁气象站的昼夜温差大于云顶赛场甲、乙气象站,D正确。所以选D。
【8题详解】
根据图示信息可知,丙地海拔较低,为山谷地形,该地位于我国东部季风区,冬季受西北风影响显著,来自西北方向的冷空气受到地形的阻碍,在丙地不断聚集,导致丙地气温较低,A正确;该地气温较低,水汽蒸发较弱,B错误;海平面气压对于丙地夜间气温影响较小,C错误;该地为温带季风气候,冬季降水量较小,D错误。所以选A。
【9题详解】
根据图示信息可知,古杨树赛场丙气象站气温低于丁气象站,说明近地面气温较低,随着海拔高度的上升,气温升高,对流运动较弱,大气性质稳定。等压线稀疏区大气性质稳定,以晴朗天气为主,可以出现此种现象,A正确;气旋大风区、等压线低值区、气旋降水区,都是低压中心,近地面为热源,大气运动剧烈,不符合该地在垂直方向上的气温变化,BCD错误。所以选A。
【点睛】影响气温的因素:1、纬度(决定因素):影响太阳高度、昼长、太阳辐射量、气温日较差,年较差(低纬度地区气温日、年较差小于高纬度地区);2、地形(高度、地势):阴坡、阳坡,不同海拔高度的山地、平原、谷地、盆地(如:谷地盆地地形热量不易散失,高大地形对冬季风阻挡,同纬度山地比平原日较差、年较差小等);3、海陆位置:海洋性强弱引起气温年较差变化;4、洋流(暖流:增温增湿;寒流:降温减湿);5、天气状况(云雨多的地方气温日、年较差小于云雨少的地方);6、下垫面:地面反射率(冰雪反射率大,气温低);绿地气温日、年较差小于裸地;7、人类活动:热岛效应、温室效应等。
2022年3月25—30日,北美部分地区受到冷空气影响,出现降温。下图为“冷空气影响期间降温范围及31日地面天气形势图”。据此完成下面小题。
10. 影响图中降温区分布特点的因素是( )
A. 海陆位置 B. 地形格局 C. 植被覆盖 D. 洋流性质
11. 因受暖锋影响,31日最可能的降水区域是( )
A. 甲 B. 乙 C. 丙 D. 丁
12. 造成此次降温的天气系统,31日已移向( )
A. 太平洋 B. 大西洋 C. 北冰洋 D. 墨西哥湾
【答案】10. B 11. D 12. D
【解析】
【10题详解】
阅读图文材料,结合所学知识可知,北美大陆地形西侧是世界最长的山系北段落基山脉,图示区域中东侧是美国的阿巴拉契亚山脉,中间是广阔的平原地形,材料显示该时段北美受冷空气的影响,出现图示降温的区域为中央大平原区域,因此主要受到地形格局的影响,导致降温区分布状况,故B正确;海陆位置影响,应该是沿海和内陆的差异,一般呈现递增或递减,但图示区域不是,故A错误;北美大陆中,美国的中部和东部植被覆盖率都较高,故C错误;洋流性质影响海洋沿岸地区,但是图示区域降温不是沿海,故D错误。答案选择B。
【11题详解】
观察图中信息可知,图中出现锋面气旋,受来自北面冷空气的影响,甲乙两处气温迅速下降,形成冷锋,故AB错误;根据北半球气旋逆时针方向旋转,丙处受到来自西北的冷气团和东南的暖气团相遇影响,形成冷锋系统,冷锋属于锋后降雨,丙处位于锋前,不会发生降雨,故C错误;丁处受到南面暖气团和北面冷气团的相遇形成暖锋,暖锋是锋前降雨,丁位于锋前,若是水汽足够,最有可能发生降水,故D正确。答案选择D。
【12题详解】
阅读图文材料,结合题1结论可知,该降温天气系统的移动受到两侧山脉的阻挡,冷空气从北方向南,因此天气系统被迫向南移动,31日最可能移动向墨西哥湾,故D正确,C错误;太平洋位于天气系统西侧,被落基山脉阻挡,大西洋位于天气系统东侧,被阿巴拉契亚山阻挡,因此不可能移动向太平洋和大西洋,故AB错误。答案选择D。
【点睛】冷锋过境特点:冷锋过境前:由单一暖气团控制 气温较高、天气晴朗、气压较低;过境时:大风、降温、阴雨(降水集中在锋后,锋前也有);冷锋过后会:1、气温:下降,由冷气团控制2、气压:先降后升3、降水:锋过后会下雨4、天气:逐渐转晴。
暖锋过境前,当地完全被冷气团控制,气温较低,气压较高,天气晴朗;过境时,气温升高,气压降低,出现连续性降水天气,如果空气湿度较小,则出现多云天气;过境后,当地完全被暖气团控制,气温较高,气压较低,天气转晴。
埃布罗河是西班牙第一大河,流域内修建了多座大坝,用以调节流量的季节分配。下图为“埃布罗河流域位置及其某支流上水文站月平均流量变化图”。据此完成下面小题。
13. 该支流大坝调节流量季节分配的主要目的是( )
A. 灌溉 B. 航运 C. 防洪 D. 发电
14. 多座大坝调节了埃布罗河下游的流量,这有利于下游地区种植( )
A. 茶叶 B. 水稻 C. 咖啡 D. 甜菜
【答案】13. A 14. B
【解析】
【13题详解】
从材料中可知埃布罗河是西班牙第一大河,流域内修建多座大坝,这些大坝用以调节流量的季节分配;从某支流水文站月平均流量变化图也可以看到,在建坝前流量冬季较大,夏季较少,流量的季节变化大,但在建坝后流量相对较为平稳,同时建坝后的径流总量较建坝前的径流总量减少;西班牙北部内陆地区主要为旱作农业,农业对水源的需求较多,河流径流量减少,说明此部分水源可能用于农业灌溉, A选项正确。建坝后该河流整体流量减小,不利于航运的开展,B选项错误。大坝若起到防洪作用,应在丰水期蓄洪,枯水期补给,但埃布罗河整体流量在建坝后均下降,故其大坝主要的功能并非防洪,C选项错误。发电主要看流量及落差,从材料可知,埃布罗河的大坝用以调节流量的季节分配,并非用于发电,D选项错误。故选A。
14题详解】
大坝调节下游的流量,使得河流季节流量变化较小,可为农业发展提供灌溉水源。茶叶喜欢种植排水条件较好的坡地,下游地势平坦,且茶叶对水源的整体要求并不高,A选项错误。水稻种植业对水源的需求较大,而埃布罗河下游属地中海气候,夏季炎热干燥,水源较为缺乏,通过调节径流,可为水稻种植提供更稳定的水源,B选项正确。咖啡属热带作物,对热量要求较高,该地相对纬度较高,不适宜咖啡种植,C选项排除。甜菜喜温凉,适合种植在中高纬地区,该埃布罗河下游位于亚热带地区,其气温相对较高,不适宜甜菜种植,排除D选项。故选B。
【点睛】防洪、发电大坝是拦截江河渠道水流以抬高水位或调节流量的挡水建筑物。大坝截流可形成水库,抬高水位、调节径流、集中水头,用于防洪、供水、灌溉、水力发电、改善航运等。调整河势、保护岸床的河道整治建筑物也称坝,指截河拦水的堤堰,水库、江河等的拦水大堤。
近四十年来,我国乡村地区经济形态、土地利用、社会结构和生态环境等方面发生着深刻变化。下图为“网商集聚的某村落社会关系网络演变示意图”。据此完成下面小题。
15. 从阶段I演变到阶段III,该村落社会关系网络逐步( )
A. 多元化 B. 内向化 C. 等级 D. 中心化
16. 根据发展过程推断,该村落属于( )
A. 城市近郊型 B. 边远山区型 C. 搬迁撤并型 D. 特色保护型
17. 该村落社会关系网络演变的主要驱动力是( )
A. 历史文化传承 B. 工业与信息化 C. 自然环境变迁 D. 交通区位变化
【答案】15. A 16. A 17. B
【解析】
【15题详解】
从图中可知,阶段I属于本村居民内部联系,阶段II本村居民、外来人口与服装工厂形成新的社会关系网,阶段III本村居民、外来人口以及网上商铺、服装工厂互相联系,形成更加多元化的社会关系, A选项正确。从阶段I到阶段III,可以看到本村居民逐步加强向外联系,并非社会关系内向化发展,B选项错误。从阶段III的社会关系来看,本村居民、外来人口、服装工厂、网上商铺彼此之间均属平等关系,并未出现等级化趋势,C选项错误。阶段III村落社会主体之间互相联系,多元主体结构明显,未呈现出中心化趋势,D选项错误。故选A。
【16题详解】
从图中可以看到阶段I为本村居民为主;阶段II村落出现了服装工厂,而随着服装工厂的出现,大量外来人口迁入,使该地区人口增加,经济发展;从阶段III可以看到随着服装工厂和网上商铺的逐渐增多,其社会主体数量进一步增加,工业化促进了城镇的发展,使得城市不断向外扩张,而本题中的村落在工厂建立后逐渐发展壮大,城市近郊型乡村受工业化推动和城市化推动较为明显,符合本题村落的变化发展规律,A选项正确。边远山区型一般由于自然环境和交通条件受限,外来人口难以迁入,B选项错误。搬迁撤并型一般村落人口大量外流,并不会出现村落壮大发展的趋势,C选项错误。该村落在服装工厂的带动下不断发展壮大,从本题中并未看到该村落有独特的文化传承,或自然特色, D选项排除。故选A。
【17题详解】
从图中三个阶段发展来看,阶段II由于服装工厂的出现促进了外来人口大量进入,而在阶段III由于网上商铺的大量发展,使得村落逐渐发展壮大,该村落受工业及信息产业的带动较为明显, B选项正确。从材料和图示发展来看,并未发现该村落传统产业,并不存在历史文化传承,A选项错误。从材料和图表中无法获知该地自然环境的变化,C选项排除。从材料可知该村落得以发展壮大,得益于工业的推动及信息产业的发展并非交通区位变化, D选项错误。故选B。
【点睛】工业化与城市化的变动关系,在工业化的不同阶段存在着较大差别。理论分析和实证考察表明,在工业化初期,工业发展所形成的聚集效应使工业比重上升对城市化率上升具有直接和较大的带动作用;而当工业化接近和进入中期阶段之后,产业结构转变和消费结构升级的作用超过了聚集效应的作用,城市化的演进更多地表现为非农产业就业比重上升的拉动.在这个阶段,非农产业就业比重的上升明显快于生产比重的上升,而这主要不是工业而是服务业的就业增长带动的.也就是说,当工业化演进到较高阶段之后,对城市化进程的主导作用逐步由工业转变为整个非农产业,就业结构的变化也越来越不同于产出结构的变化并起着更大的作用,这使服务业的比重上升对城市化进程产生了更大的影响。
我国于2010年和2020年分别进行了第六次全国人口普查(“六普”)、第七次全国人口普查(“七普”)。图为“我国大陆31个省、自治区、直辖市‘六普”七普’人口增长差异图”。
18. 我国四个直辖市人口增长的共同特点是( )
A. “六普”到“七普”期间,人口加速增长 B. “六普”到“七普”期间,人口减速增长
C. “六普”人口增长率高于全国平均增长率 D. “七普”人口增长率高于全国平均增长率
19. 随着经济社会的发展,我国人口( )
A. 向城市群集聚 B. 向中西部迁移 C. 沿长江带集聚 D. 分布更加均衡
【答案】18. D 19. A
【解析】
【18题详解】
四个直辖市为京、津、 沪、渝。读图判断,“六普”到“七普”期间,京、津、沪人口增速降低,渝在“六普”到“七普”期间,人口增速提高,AB错误;京、津、沪“六普”“七普”人口增长率均高于全国平均增长率;渝“六普”人口增长率低于全国平均水平,“七普”人口增长率高于全国平均水平,C错误,D正确。综上所述,故选D。
【19题详解】
读图可知,人口增速较快的地区在图中的右上方(京、津、闽、琼、宁、新、浙、粤、藏、沪等),主要位于我国东部经济发达地区,尤其是多集中在大城市。随着我国经济社会的发展,在大城市周围逐渐形成了城市群,故可推测我国人口逐渐向城市群集聚。A正确,BCD错误,故选A。
【点睛】目前我国人口迁移的方向主要为:农村向城市、内陆向沿海;影响人口迁移的主要因素为经济因素。
二、非选择题
20. 阅读图文资料,完成下列要求。
以色列西临地中海,沿海平原自北向南延伸,是人口最密集区域,东部为裂谷带。以色列一个缺水的国家,地表水资源分布十分不均,80%的水资源集中在北部地区,20%在南部。但耕地面积的60%却位于南部(下图)。因此,以色列投资1.47亿美元,历时11年修建了北水南调工程。输水管道深埋地下,沿途设多座泵站加压。受益于该调水工程,以色列南部地区成为世界上最发达的灌溉农业区,生产出高质量的水果、蔬菜和花卉等农产品,享有“欧洲菜篮子”的美誉。
(1)简析以色列地表水资源南北差异产生的主要原因。
(2)说明以色列建设北水南调工程的可行性条件。
(3)分别说明以色列北水南调工程输水管道深埋地下、沿途设多座泵站加压的原因。
(4)分析以色列成为“欧洲菜篮子”的区位条件。
【答案】(1)北部距海洋较近,南部距海洋较远;北部属于地中海气候,冬季受西风影响时间较长,降水较多;南部属于热带沙漠气候全年受副热带高压控制或信风控制,降水少。
(2)北部地区降水多,地表水资源丰富;沿途地势相对平坦,施工难度较小;经济相对发达,资金充足,技术水平高。
(3)深埋地下:沿途气候干旱,蒸发量大,减少蒸发漏损;保障水质及输水安全。
建泵站:从东部裂谷带附近引水,水位低,需加压提水(或受地势影响需加压调水)
(4)光热充足,昼夜温差大;农业技术先进,农产品产量大;距离欧洲市场近,消费市场广阔;保鲜冷藏技术和交通运输条件不断改善。
【解析】
【分析】本题以以色列北水南调工程的相关材料为背景,考查水资源分布不均的原因、工程建设条件评价、工程方案及原因、农业区位条件等相关知识,要求考生准确获取与解读地理信息、调动与运用地理知识回答问题,考查考生的区域认知、综合思维等学科素养。
【小问1详解】
由材料可知,以色列的北部距海洋较近,南部距海洋较远,北部地区是海洋影响大,海洋水汽更为充足;以色列北部属于地中海气候,冬季受西风带影响时间较长,西风从地中海带来水汽,形成的降水较多;而南部属于热带沙漠气候,全年受副热带高压控制时间长,受西风带影响时间少,降水少。
【小问2详解】
由材料可知,以色列一个缺水的国家,地表水资源分布十分不均,80%的水资源集中在北部地区,20%在南部。北部地区为地中海气候,降水多,地表水资源丰富;以色列西临地中海,沿海平原自北向南延伸,由图可知,调水工程主要分布在地势平缓地区,沿途地势相对平坦,施工难度较小;以色列经济相对发达,投资1.47亿美元,资金充足,技术水平高,有利于工程的建设。
小问3详解】
以色列大部分地区气候干旱,蒸发量大,深埋地下可以减少蒸发漏损,同时也可以保障水质及输水安全。由图可知,该引水工程从东部裂谷带附近引水,受地势影响不能自流,因此需修建泵站加压调水。
【小问4详解】
以色列与欧洲相比,纬度较低,气候较为干旱,因此光热充足,昼夜温差大,有利于有机物的积累,农产品品质较高;以色列距离欧洲市场近,消费市场广阔;且随着保鲜冷藏技术和交通运输条件不断改善,农产品运输方便;随着以色列农业技术的发展和进步,农产品产量大,有利于保障蔬菜供应。
2023-2024学年四川省射洪中学校高二上学期1月月考地理试题含解析: 这是一份2023-2024学年四川省射洪中学校高二上学期1月月考地理试题含解析,共24页。试卷主要包含了考试结束后,将答题卡交回, 巴厘岛火山遍布由于, 巴厘岛河流地貌发育过程中等内容,欢迎下载使用。
四川省遂宁市射洪中学2023-2024学年高二上学期期中地理试题(Word版附解析): 这是一份四川省遂宁市射洪中学2023-2024学年高二上学期期中地理试题(Word版附解析),共21页。试卷主要包含了考试结束后,将答题卡交回, 夏至这天北京, 图中四点处于黄昏的是, 图中蒙古气旋总体上等内容,欢迎下载使用。
2021—2022学年四川省遂宁市射洪中学高二上学期第三次(12月)月考 地理(解析版): 这是一份2021—2022学年四川省遂宁市射洪中学高二上学期第三次(12月)月考 地理(解析版),共38页。试卷主要包含了单选题,综合题等内容,欢迎下载使用。

