人教统编版(必修)中外历史纲要(上)第27课 社会主义建设在探索中曲折发展复习练习题
展开人教统编版(必修)中外历史纲要(上)第27课 社会主义建设在探索中曲折发展练习: 这是一份人教统编版(必修)中外历史纲要(上)第27课 社会主义建设在探索中曲折发展练习,共6页。
人教统编版(必修)中外历史纲要(上)第27课 社会主义建设在探索中曲折发展练习: 这是一份人教统编版(必修)中外历史纲要(上)第27课 社会主义建设在探索中曲折发展练习,共4页。试卷主要包含了阅读材料,回答问题等内容,欢迎下载使用。
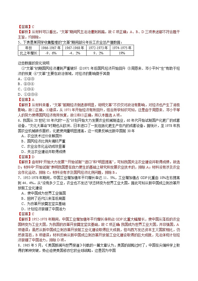
2023届一轮复习部编版 第22课时 社会主义建设在探索中曲折发展 作业: 这是一份2023届一轮复习部编版 第22课时 社会主义建设在探索中曲折发展 作业,共7页。试卷主要包含了8%等内容,欢迎下载使用。

