2023广安二中高一上学期第二次月考生物试题含解析
展开2022年秋广安二中高2022级第二次月考
生物试卷
一、单选题(本大题共30小题,每小题2分,共60分)
1. 下列关于细胞学说及其建立的叙述,错误的是( )
A. 细胞学说主要是由施莱登和施旺提出的
B. 细胞学说的重要内容之一;动物和植物都是由细胞发育而来的
C. 细胞学说认为细胞分为真核细胞和原核细胞
D. 细胞学说主要阐明了动物和植物统一性
【答案】C
【解析】
【分析】细胞学说主要是由德植物学家施莱登和动物学家施旺提出的,其内容为:(1)细胞是一个有机体,一切动植物都是由细胞发育而来,并由细胞和细胞的产物所构成;(2)细胞是一个相对独立的单位,既有它自己的生命,又对与其他细胞共同组成的整体的生命起作用;(3)新细胞可以从老细胞中产生。
【详解】A、细胞学说主要是由植物学家施莱登和动物学家施旺提出,A正确;
B、根据细胞学说的内容可知,细胞学说的重要内容之一是:动物和植物都是由细胞发育而来的,B正确;
C、细胞学说未提出细胞分为真核细胞和原核细胞,C错误;
D、细胞学说指出一切动植物都是由细胞发育而来,揭示了细胞的统一性,D正确。
故选C。
2. 从生命系统的结构层次来分析,池塘中的一只青蛙、池塘中的所有生物、池塘中的所有水绵和池塘各自对应的层次是
A. 个体、种群、群落、生态系统 B. 个体、群落、种群、生态系统
C. 细胞、种群、群落、生态系统 D. 细胞、群落、种群、生态系统
【答案】B
【解析】
【分析】
生命系统的结构层次从小到大依次是:细胞→组织→器官→系统(植物没有系统)→个体→种群→群落→生态系统→生物圈;
①细胞:细胞是生物体结构和功能的基本单位
②组织:由形态相似、结构和功能相同的一群细胞和细胞间质联合在一起构成
③器官:不同的组织按照一定的次序结合在一起
④系统:能够共同完成一种或几种生理功能的多个器官按照一定的次序组合在一起
⑤个体:由不同的器官或系统协调配合共同完成复杂的生命活动的生物
⑥种群:在一定的自然区域内,同种生物的所有个体是一个种群
⑦群落:在一定的自然区域内,所有的种群(所有的生物)组成一个群落
⑧生态系统:生物群落与它的无机环境相互形成的统一整体
⑨生物圈:由地球上所有的生物和这些生物生活的无机环境共同组成
注意:多细胞动物具备以上各个层次,但植物缺少系统,植物的生命系统的结构层次是:细胞→组织→器官→个体→种群→群落→生态系统→生物圈;单细胞生物,细胞即个体水平,如:大肠杆菌的结构层次为:细胞(个体)→种群→群落→生态系统→生物圈。病毒是生物但不属于生命系统的结构层次,病毒是生物的依据是它在宿主细胞内能够增殖,但由于它不能独立地完成一定的生命活动,因此它不属于生命系统的结构层次,而且病毒不能在普通培养基上生存,只能在活细胞中生存。
【详解】一只青蛙属于个体,池塘中的所有生物属于群落,池塘中的所有水绵属于种群,池塘包含池塘里的所有的生物和非生物,对应的层次是生态系统,所以答案为B。
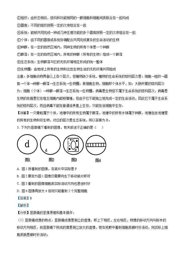
3. 下列为显微镜下看到的图像,有关叙述不正确的是( )
A. 图1所看到的图像,在装片中实际是P
B. 图2要变为图1图像仅需要向左下移动装片即可
C. 图3看到的图像细胞质实际流动方向也是逆时针
D. 图4图像再放大4倍则只能看到2个完整细胞
【答案】B
【解析】
【分析】显微镜的呈像原理和基本操作:
(1)显微镜成像的特点:显微镜成像是倒立的虚像,即上下相反,左右相反,物像的移动方向与标本的移动方向相反,故显微镜下所成的像是倒立放大的虚像,若在视野中看到细胞质顺时针流动,则实际上细胞质就是顺时针流动;
(2)显微镜观察细胞,放大倍数与观察的细胞数呈反比例关系,放大倍数越大,观察的细胞数越少,视野越暗,反之亦然;
(3)显微镜的放大倍数=物镜的放大倍数×目镜的放大倍数。目镜的镜头越长,其放大倍数越小;物镜的镜头越长,其放大倍数越大,与玻片的距离也越近,反之则越远。显微镜的放大倍数越大,视野中看的细胞数目越少,细胞越大;
(4)反光镜和光圈都是用于调节视野亮度的;粗准焦螺旋和细准焦螺旋都是用于调节清晰度的,且高倍镜下只能通过细准焦螺旋进行微调;
(5)由低倍镜换用高倍镜进行观察的步骤是:移动玻片标本使要观察的某一物像到达视野中央→转动转换器选择高倍镜对准通光孔→调节光圈,换用较大光圈使视野较为明亮→转动细准焦螺旋使物像更加清晰。
【详解】A、光学显微镜观察到的图像是倒像,即上下颠倒、左右颠倒,A正确;
B、图 2要变为图 1图像要先向左下移动装片,使物像移到视野的正中央,然后转动转换器,转换为高倍物镜,如需调光就需要适当调光,再调节细准焦螺旋使物像清晰,B错误;
C、图像是实物的倒像,看到的图像相当于实物平面旋转 180°,所以实物实际也是逆时针流动,C正确;
D、图4图像一列 8个细胞,再放大 4倍,看到的细胞数目是 8÷4=2,D正确。
故选B。
4. 下列关于细胞的说法,正确的是( )
A. 原核细胞和真核细胞均以DNA作为遗传物质
B. 细胞的多样性即不同细胞的结构完全不同
C. 真核生物是指动物、植物等生物,细菌、病毒和真菌属于原核生物
D. 发菜细胞群体呈黑蓝色,无叶绿体,不能进行光合作用
【答案】A
【解析】
【分析】细胞生物包括原核生物和真核生物,真核生物包括动物、植物和真菌,细菌、蓝藻、放线菌等属于原核生物;细胞生物的遗传物质都是DNA,病毒是非细胞生物,其遗传物质是DNA或RNA;细胞既具有统一性,又具有多样性;蓝细菌无叶绿体,但含有叶绿素和藻蓝素,可以进行光合作用。
【详解】A、细胞生物均以DNA作为遗传物质,A正确;
B、细胞既有统一性又有细胞的多样性即不同细胞的结构不完全相同,B错误;
C、真核生物包括动物、植物和真菌,细菌、蓝细菌、放线菌等属于原核生物,病毒没有细胞结构,属于非细胞生物,C错误;
D、发菜属于蓝细菌,无叶绿体,能进行光合作用,D错误。
故选A。
5. 下列关于组成细胞的化学元素和化合物的叙述,正确的是( )
A. 生物界和非生物界在元素组成上具有统一性,因此地壳中的元素在生物体内都能找到
B. Ca、Fe、Mn、Zn、B、Mo等是组成细胞的微量元素
C. 细胞内含量最多的化合物是蛋白质
D. 细胞中大多数无机盐以离子的形式存在
【答案】D
【解析】
【分析】大量元素是指含量占生物总重量万分之一以上的元素,包括C、H、O、N、P、S、K、Ca、Mg,其中C为最基本元素,O是活细胞中含量最多的元素。含量很少的称为微量元素(如Fe、Mn、B、Zn、Mo、Cu等)。
【详解】A、生物界和非生物界在元素组成上具有统一性,组成细胞的 元素在自然界都可以找到,但是地壳中的元素在生物体内不是都能找到,A错误;
B、Ca是大量元素,Fe、Mn、Zn、B、Mo等是组成细胞的微量元素,B错误;
C、细胞内含量最多的化合物是水,干重中含量最多的是蛋白质,C错误;
D、细胞中大多数无机盐溶解于细胞内的液体环境中,以离子的形式存在,D正确。
故选D。
6. 关于还原糖、淀粉﹑脂肪和蛋白质的鉴定实验,下列叙述正确的是( )
A. 蛋白质检测时,先向盛有组织样液的试管内注入双缩脲试剂A 液4 滴,再注入双缩脲试剂B液1mL
B. 在小麦种子匀浆中滴加碘液,需经水浴加热才有蓝色反应
C. 花生子叶细胞经苏丹Ⅲ染液染色,显微镜下可见橘黄色的脂肪颗粒
D. 梨匀浆中加入斐林试剂,溶液由蓝色变成紫色
【答案】C
【解析】
【分析】1、某些化学试剂能够使生物组织中的相关化合物产生特定的颜色反应。糖类中的还原糖,如葡萄糖,与斐林试剂发生作用,生成砖红色沉淀。脂肪可以被苏丹Ⅲ染液染成橘黄色。蛋白质与双缩脲试剂发生作用,产生紫色反应。因此,可以根据有机物与某些化学试剂所产生的颜色反应,检测生物组织中还原性糖、脂肪或蛋白质的存在。
2、双缩脲试剂的使用:双缩脲试剂A液为质量浓度为0.1g/ml的氢氧化钠溶液,双缩脲试剂B液为质量浓度为0.01g/ml的硫酸铜溶液。鉴定蛋白质时先加1ml双缩脲试剂A液,摇匀后再加3~4滴双缩脲试剂B液。
【详解】A、蛋白质检测时,先向盛有组织液的试管内注入双缩脲试剂A液1mL,摇匀后再注入双缩脲试剂B液4滴,A错误;
B、在小麦种子匀浆中滴加碘液,不需水浴加热就有蓝色反应,B错误;
C、花生子叶细胞富含脂肪,脂肪经苏丹Ⅲ染色,显微镜下可见橘黄色颗粒,C正确;
D、梨匀浆中富含还原性糖,在梨匀浆中加入斐林试剂,水浴加热后溶液变成砖红色沉淀,D错误。
故选C。
7. 下列关于无机盐的叙述,错误的是( )
A. 缺铁性贫血是因为体内缺乏铁,导致血红蛋白合成不足
B. 镁是叶绿素的成分之一,缺镁影响光合作用
C. 哺乳动物的血液中钠离子含量较低时,会出现抽搐等症状
D. 碘是合成甲状腺激素的原料,在食盐中加碘可预防地方性甲状腺肿
【答案】C
【解析】
【分析】无机盐主要以离子的形式存在,其生理作用有:
1.细胞中某些复杂化合物的重要组成成分;如Fe2+是血红蛋白的主要成分;Mg2+是叶绿素的必要成分。
2.维持细胞的生命活动,如钙可调节肌肉收缩和血液凝固,血钙过高会造成肌无力,血钙过低会引起抽搐。
3.维持细胞的酸碱平衡和细胞的形态。
【详解】A、铁是血红蛋白的组成成分,缺铁性贫血的原因是体内缺乏Fe2+,血红蛋白不能合成,A正确;
B、镁是叶绿素的组成成分,缺镁会影响叶绿素的合成进而影响光合作用,B正确;
C、哺乳动物的血液中钙离子含量较低时,会出现抽搐等症状,C错误;
D、地方性甲状腺肿是由于甲状腺激素合成不足,而导致的甲状腺代偿性增生,碘是合成甲状腺激素的原料,所以有些地区在食盐中加碘以预防地方性甲状腺肿,D正确。
故选C。
8. 下列有关生物体内水的叙述,正确的是( )
A. 种子晒干减少了自由水的量使其代谢水平降低
B. 水比热容较低,温度不易改变,对维持生命系统的稳定性十分重要
C. 结合水是细胞内良好的溶剂
D. 冬季,冬小麦细胞中结合水与自由水的比值下降
【答案】A
【解析】
【分析】细胞内的水的存在形式是自由水和结合水,结合水是细胞结构的重要组成成分;自由水是良好的溶剂,是许多化学反应的介质,自由水还参与许多化学反应,自由水对于营养物质和代谢废物的运输具有重要作用;自由水与结合水不是一成不变的,可以相互转化,自由水与结合水的比值越高,细胞代谢越旺盛,抗逆性越低,反之亦然。
【详解】A、将种子晒干是减少了其中自由水的量而使其代谢水平降低,便于储藏,A正确;
B、水具有较高的比热容,这意味着水的温度相对不容易发生改变,有助于生命系统的稳定性,B错误;
C、自由水是良好的溶剂,是许多化学反应的介质,C错误;
D、进入冬季,冬小麦植株细胞的代谢活动逐渐降低,抗逆性增强,细胞内结合水与自由水的比值逐渐升高,D错误。
故选A。
9. 烧仙草是一种深色胶状饮料,制作时使用的食材有仙草、鲜奶、蜂蜜、蔗糖等,可美容养颜、降火护肝、清凉解毒,但长期大量饮用可能导致肥胖。下图是烧仙草中糖类代谢的部分过程示意图。下列叙述错误的是( )
A. 物质Y代表的是甘油
B 蔗糖不能被人体细胞直接吸收
C. 糖类与脂肪能大量相互转化
D. 不能用斐林试剂直接检测该饮料中的还原糖
【答案】C
【解析】
【分析】糖类由C、H、O三种元素组成,分为单糖、二糖和多糖,是主要的能源物质。常见的单糖有葡萄糖、果糖、半乳糖、核糖和脱氧核糖等。植物细胞中常见的二糖是蔗糖和麦芽糖,动物细胞中常见的二糖是乳糖。植物细胞中常见的多糖是纤维素和淀粉,动物细胞中常见的多糖是糖原。淀粉是植物细胞中的储能物质,糖原是动物细胞中的储能物质。构成多糖的基本单位是葡萄糖。
【详解】A、脂肪是由甘油和脂肪酸构成的,因此物质Y表示甘油,A正确;
B、蔗糖是植物细胞内的二糖,需要水解为单糖才能被人体细胞吸收,B正确;
C、糖类可大量转化为脂肪,但脂肪不能大量转化为糖类,C错误;
D、烧仙草是一种深色胶状饮料,自身的颜色会影响实验结果的观察,因此不能用斐林试剂直接检测该饮料中的还原糖,D正确。
故选C。
10. 下列关于生物体中糖类和脂质的叙述,正确的是( )
A. 组成糖原和脂肪的元素种类不同
B. 磷脂是所有细胞必不可少的脂质
C. 质量相同的糖类和脂肪被彻底氧化分解时,脂肪耗氧少
D. 固醇类物质包括磷脂、胆固醇、维生素D等,具有多种生理功能
【答案】B
【解析】
【分析】1、多糖包括淀粉、纤维素和糖原,都是由葡萄糖聚合形成的多聚体,水解产物都是葡萄糖。
2、脂质分为脂肪、磷脂和固醇,磷脂是细胞膜的主要组成成分之一,固醇中的胆固醇也是动物细胞膜的重要组成成分。
3、脂肪中C、H比例高,糖类中的C、H比例低。
【详解】A、组成糖原和脂肪的元素都是C、H、O,种类相同,A错误;
B、磷脂是组成生物膜的基本骨架,所有细胞都有细胞膜,所以磷脂是所有细胞必不可少的脂质,B正确;
C、脂肪与糖类相比,含氢多,含氧少,所以质量相同的糖类和脂肪被彻底氧化分解时,脂肪耗氧多,C错误;
D、固醇类物质包括性激素、胆固醇、维生素D等,具有多种生理功能;磷脂和固醇都属于脂质,D错误。
故选B。
11. 下列有关蛋白质的叙述中,正确的是( )
A. 一条多肽链分解成n条短肽链时,增加的羧基数为(n-1)
B. 蛋白质加热后会变性,就不能与双缩脲试剂发生颜色反应
C. 组成蛋白质的氨基酸之间可以通过不同的方式脱水缩合
D. 性激素是蛋白质类激素,其功能体现了蛋白质具有信息传递作用
【答案】A
【解析】
【分析】1、蛋白质结构的多样性决定功能的多样性,蛋白质结构多样性与组成蛋白质的氨基酸的种类、数目、排列顺序和肽链的空间结构有关;组成蛋白质的氨基酸至少含有一个氨基和一个羧基,且都有一个氨基和一个羧基连接在同一个碳原子上。
2、氨基酸脱水缩合反应过程中,一个氨基酸的氨基与另一个氨基酸的羧基反应产生1分子水,氨基酸之间由肽键连接,在形成环肽时,形成的肽键数与氨基酸数相等,环肽中游离的氨基或羧基数是氨基酸中R基上的氨基或羧基数。
【详解】A、一条多肽链至少含有一个氨基和一个羧基,n条多肽链至少含有n个氨基和n个羧基,因此一条多肽链分解成n条短肽链时增加的氨基和羧基数均为(n-1),A正确;
B、蛋白质加热后会变性,其空间结构被破坏,但没有破坏肽键,因此变性的蛋白质与双缩脲试剂还能发生紫色反应,B错误;
C、不同蛋白质中氨基酸的连接方式都是相同的,C错误;
D、性激素的化学本质为固醇,不是蛋白质,D错误。
故选A。
12. 图甲表示一个由200个氨基酸构成的蛋白质分子(数字表示相应位置),图乙表示该蛋白质分子的其中一条肽链,其中有2个丙氨酸(R基为—CH3)。下列相关叙述不正确的是( )
A. 该蛋白质分子中含有198个肽键
B. 该蛋白质分子中至少含有2个—NH2
C. 200个氨基酸经脱水缩合形成该蛋白质时相对分子质量减少了3584
D. 该蛋白质分子必定含有C、H、O、N、S元素
【答案】A
【解析】
【分析】脱水缩合:氨基酸经脱水缩合形成蛋白质。在脱水缩合过程中一个氨基酸的羧基和另一个氨基酸的氨基分别脱下—OH和—H结合形成H2O,同时形成一个肽键。蛋白质的分子量=na-18(n-m),其中n表示氨基酸数目,a表示氨基酸平均分子质量,m表示肽链数。
【详解】A、图甲中,该蛋白质分子共有200个氨基酸,2条肽链,两条肽链之间有一个-S-S-键和一个肽键,则肽键总数=200-2+1=199,共含有199个肽键,A错误;
B、每条肽链至少有一个氨基和一个羧基,该蛋白质分子共有2条肽链,则该蛋白质分子中至少含有2个—NH2,B正确;
C、200个氨基酸经脱水缩合形成该蛋白质时,减少的分子质量包括脱去水的分子质量、-S-S-键的分子质量,减少的分子质量=18×199+2=3584,C正确;
D、观察图甲,已知氨基酸一定含有C、H、O、N四种元素,可能含有S元素,图中甲含有S元素,该蛋白质分子必定含有C、H、O、N、S元素,D正确。
故选A。
13. 如图为氨基酸分子的结构通式,下列叙述不正确的是( )
A. 各种氨基酸之间的区别在于结构④不同
B. 氨基酸仅通过脱水缩合方式就可以形成蛋白质
C. 氨基酸脱水缩合产生水,水中的氢来自①和③
D. 丙氨酸的R基是-CH3,则它的分子式是C3H7O2N
【答案】B
【解析】
【分析】组成蛋白质的氨基酸至少含有一个氨基和一个羧基,且都有一个氨基和一个羧基连在同一个碳原子上,根据R基不同,组成蛋白质的氨基酸分为21种。题图分析:图中①是氨基,②是氢,③是羧基,④是R基。
【详解】A、各种氨基酸之间的区别在于R基不同,即结构④不同,A正确;
B、氨基酸经脱水缩合形成多肽,经盘曲折叠形成具有一定空间结构的蛋白质,B错误;
C、脱水缩合是指一个氨基酸分子的羧基(-COOH )和另一个氨基酸分子的氨基(-NH2)相连接,同时脱出一分子水的过程,水中的氢来自①(提供-H)和③(提供-OH),C正确;
D、氨基酸的结构通式为,因此丙氨酸的R基是-CH3,则它的分子式是C3H7O2N,D正确。
故选B。
14. 由1分子磷酸、1分子碱基m和1分子化合物a构成了化合物b,如图所示。下列有关叙述正确的是( )
A. 若a为脱氧核糖,则由b组成的核酸主要分布在真核细胞的细胞质
B. 若m为鸟嘌呤,则b构成的核酸只可能是DNA
C. 若m为尿嘧啶,则DNA中肯定不含b这种化合物
D. 若a为核糖,则由b组成的核酸可在某些原核生物中作为遗传物质
【答案】C
【解析】
【分析】题图是核苷酸的结构简图,分析可知a是五碳糖,b是核苷酸,m是含氮碱基。
【详解】A、若a为脱氧核糖,则b为脱氧核苷酸,其构成的是DNA,主要分布在真核细胞的细胞核中,A错误;
B、若m为鸟嘌呤,则b为鸟嘌呤脱氧核苷酸(构成DNA)或鸟嘌呤核糖核苷酸(构成RNA),B错误;
C、尿嘧啶是RNA中特有的碱基,若m为尿嘧啶,则b是构成RNA的基本单位--核糖核苷酸,在DNA中肯定不含该种化合物,C正确;
D、若a为核糖,则b为核糖核苷酸,核糖核苷酸是RNA的基本组成单位,而原核细胞的遗传物质是DNA,D错误。
故选C。
15. 关于核酸叙述正确的是( )
A. DNA 和RNA 分子的元素组成相同,但碱基组成完全不同
B. DNA和RNA彻底水解的产物共有8种
C. 烟草花叶病毒含核酸2种,核苷酸8种,碱基5种
D. 大肠杆菌细胞中含有碱基A、T、G、C 的核苷酸共4 种
【答案】B
【解析】
【分析】1、核酸的作用:是细胞内携带遗传信息的物质,对于生物的遗传、变异和蛋白质的合成具有重要作用。
2、核酸的组成元素:C、H、O、N、P。核酸分为脱氧核糖核酸(DNA)和核糖核酸(RNA)两大类。
3、核酸的基本单位:核苷酸,是由一分子磷酸、一分子五碳糖(DNA为脱氧核糖、RNA为核糖)和一分子含氮碱基组成;组成DNA的核苷酸叫做脱氧核苷酸,组成RNA的核苷酸叫做核糖核苷酸。DNA所特有的碱基是T,RNA所特有的碱基是U。
【详解】A、DNA和RNA的元素组成完全相同,都是C.H、0、N、P;但碱基组成不完全相同,前者是A、C、G、T,后者是A、C、G、U,A错误;
B、DNA和RNA彻底水解的产物共有8种,分别是5种碱基A、C、G、T、U、磷酸、脱氧核糖、核糖,B正确;
C、烟草花叶病毒含核酸1种即RNA,核苷酸4种,碱基4种,C错误;
D、大肠杆菌细胞中含有DNA和RNA,A、G、C是DNA和RNA共有的碱基,在DNA中组成脱氧核糖核苷酸,在RNA中组成核糖核苷酸,故含有碱基A、T、G、C的核苷酸共7种,D错误。
故选B。
16. 分析生物膜的流动镶嵌模型,下列说法中不正确的是( )
A. b构成了生物膜的基本支架,与细胞膜的选择透过性无关
B. 细胞膜上的d种类和数量越多,细胞膜的功能越复杂
C. a在细胞膜的外侧
D. d既影响生物膜的流动性,又影响生物膜的选择透过性
【答案】A
【解析】
【分析】分析图示可知,a表示糖蛋白,分布在细胞膜的外侧;b表示磷脂双分子层,c表示磷脂分子,d表示蛋白质。
【详解】A、b表示磷脂双分子层,构成了生物膜的基本支架,允许脂溶性物质通过,与细胞膜的选择透过性有关,A错误;
B、d表示蛋白质,蛋白质的种类和数量越多,细胞膜的功能越复杂,B正确;
C、a表示糖蛋白,位于细胞膜的外侧,C正确;
D、d表示蛋白质,大多数蛋白质能运动,能影响生物膜的流动性,膜上有些蛋白质能作为载体,可以影响生物膜的选择透过性,D正确。
故选A。
17. 下列不属于细胞间信息交流方式的是( )
A. 精子与卵细胞之间的识别和结合 B. 激素与靶细胞膜上的受体结合
C. 高等植物细胞间有胞间连丝 D. 外界有用物质进入细胞内
【答案】D
【解析】
【分析】细胞膜的功能:1、将细胞与外界环境分开;2、控制物质进出细胞;3、进行细胞间的物质交流。细胞间信息交流的方式可归纳为三种主要方式:a、相邻细胞间直接接触,通过与细胞膜结合的信号分子影响其他细胞。b、相邻细胞间形成通道使细胞相互沟通,通过携带信息的物质来交流信息。c、通过体液的作用来完成的间接交流。
【详解】A、受精作用过程中精子和卵细胞之间的识别和结合体现了细胞间的信息交流,A不符合题意;
B、激素通过血液运输后并与靶细胞膜上的受体结合体现了细胞间的信息交流,B不符合题意;
C、高等植物细胞之间通过胞间连丝相互连接可以进行细胞间的信息交流,C不符合题意;
D、外界有用物质进入细胞内体现了细胞膜能控制物质进出细胞的功能,不能体现细胞间信息交流,D符合题意。
故选D。
18. 研究人员对分别取自 3 种不同生物的部分细胞进行分析,获得的结果如下 (“+”表示有,“- ”表示无),甲、乙、丙 3 种细胞最可能取自下列哪种生物( )
核膜
叶绿素
叶绿体
线粒体
中心体
核糖体
纤维素酶处理
甲
+
-
-
-
+
+
无变化
乙
-
+
-
-
-
+
无变化
丙
+
+
+
+
-
+
外层破坏
A. 乳酸菌、蛔虫、洋葱
B. 蛔虫、硝化细菌、水稻
C. 蛔虫、蓝细菌、水稻
D. 乳酸菌、蓝细菌、洋葱
【答案】C
【解析】
【分析】原核细胞没有细胞核(无核膜),有唯一细胞器核糖体;酶具有专一性,高效性,作用条件较温和。
【详解】甲细胞有核膜,属于真核细胞,细胞中无叶绿体、线粒体、细胞壁,有中心体、核糖体,可能是蛔虫,不可能是乳酸菌;乙细胞无核膜,属于原核细胞,有叶绿素,可能是蓝细菌;丙细胞有核膜,属于真核细胞,有细胞壁和叶绿体,无中心体,可能是水稻。
故选C。
19. 如图是某植物叶肉细胞的部分结构示意图,其中①~④表示不同的细胞结构。下列说法正确的是( )
A. 结构①是细胞遗传和代谢的中心
B. 完成分泌蛋白的分泌后,结构②的膜面积会减小,结构③的膜面积会增大
C. 据图推测,结构③与植物细胞的细胞壁形成有关
D. 结构④能使植物细胞保持坚挺,是唯一含有色素的细胞器
【答案】C
【解析】
【分析】内质网是细胞内除核酸以外的一系列重要的物质, 如蛋白质、 脂类(如甘油三酯) 和糖类合成的基地。高尔基体是由单位膜构成的扁平囊叠加在一起所组成。内质网和高尔基体之间常以囊泡进行交流。
【详解】A、结构①是细胞核,是细胞代谢和遗传的控制中心,细胞代谢的中心在细胞溶胶(细胞质基质),A错误;
B、完成分泌蛋白的分泌后,结构②(内质网)的膜面积减小,结构③(高尔基体)的膜面积基本不变,B错误;
C、分析题图可知,结构③(高尔基体)产生的囊泡与细胞壁之间存在联系,说明结构③产生的囊泡与植物细胞的细胞壁的形成有关,C正确;
D、叶绿体也含有色素,因此结构④(液泡)不是细胞中唯一含有色素的细胞器,D错误。
故选C。
20. 图a、c表示细胞中的两种细胞器,b是它们共有的特征,下列有关叙述正确的是( )
A. 若b表示两层膜结构,则a、c不一定是叶绿体和线粒体
B. 若b表示细胞器中含有的核酸,则a、c肯定是叶绿体和线粒体
C. 若b表示单层膜结构,则a、c肯定是溶酶体和细胞膜
D. 若b表示磷脂,a、c肯定不是核糖体和中心体
【答案】D
【解析】
【分析】考查细胞器结构的相同点和不同点。
【详解】A、图中b如果表示两层膜,细胞器中有两层膜的只有线粒体和叶绿体,因此则a、c一定是线粒体、叶绿体,A错误;
B、核酸根据五碳糖不同分为DNA和RNA,如果b表示细胞器中含有的核酸,则a、c可能是叶绿体、线粒体或核糖体,B错误;
C、细胞膜不属于细胞器,有单层膜的细胞器有高尔基体、内质网、溶酶体、液泡,C错误;
D、核糖体和中心体不具有膜结构,如果b表示磷脂,a、c肯定不是核糖体和中心体,D正确.
所以D选项是正确的。
【点睛】1、细胞结构中,线粒体、叶绿体、细胞核都具有双层膜结构,高尔基体、内质网、溶酶体、液泡具有单层膜,核糖体、中心体是不具有膜结构的细胞器;2、含有核酸的细胞器是线粒体、叶绿体、核糖体,线粒体和叶绿体含有DNA和RNA两种核酸,核糖体只含有RNA一种核酸。
21. 下列有关生物膜系统的叙述,正确的是( )
A. 细胞膜、叶绿体的内膜与外膜、内质网膜与小肠黏膜都属于细胞内的生物膜系统
B. 所有的酶都在生物膜上,没有生物膜生物就无法进行各种代谢活动
C. 生物膜的组成成分和结构都是完全一样的,在结构和功能上紧密联系
D. 细胞内的生物膜把各种细胞器分隔开,使多种化学反应不会互相干扰
【答案】D
【解析】
【分析】1、细胞膜、核膜以及内质网、高尔基体、线粒体等细胞器,都由膜构成,这些膜的化学组成相似,基本结构大致相同,统称为生物膜系统。其中细胞器膜包括线粒体膜、叶绿体膜、内质网膜、高尔基体膜、液泡膜和溶酶体膜。
2、生物膜系统的功能:(1)使细胞具有一个相对稳定的内环境,在细胞与环境之间进行物质运输、能量交换和信息传递的过程中也起着决定性的作用。(2)细胞的许多重要的化学反应都生物膜内或者膜表面进行。细胞内的广阔的膜面积为酶提供了大量的附着位点,为各种化学反应的顺利进行创造了有利条件。(3)细胞内的生物膜把细胞分隔成一个个小的区室,这样就使得细胞内能够同时进行多种化学反应,而不会相互干扰,保证了细胞的生命活动高效、有序地进行。
【详解】A、细胞膜、叶绿体的内膜与外膜、内质网膜都属于细胞内的生物膜系统,但小肠黏膜不属于细胞内的生物膜系统,A错误;
B、生物膜上附着有大量的酶,但不是所有的酶都在生物膜上,如细胞质基质中也含有多种酶,B错误;
C、生物膜的组成成分和结构都是相似的,在结构和功能上具有一定的联系,但不是完全一样的,C错误;
D、细胞内的生物膜把各种细胞器分隔开,使多种化学反应不会互相干扰,保证了细胞的生命活动高效、有序地进行,D正确。
故选D。
22. 下图是细胞核的结构模式图,下列关于各结构与功能的叙述不正确的是( )
A. ①属于生物膜,把核内物质与细胞质分开
B. ②主要由DNA和蛋白质组成
C. ③与某种RNA的合成以及中心体的形成有关
D. ④实现核质之间频繁的物质交换和信息交流
【答案】C
【解析】
【分析】分析题图可知,①是核膜,具有双层膜;②是染色质,主要成分是DNA和蛋白质;③是核仁,与某种RNA的合成和核糖体的形成有关;④是核孔,是生物大分子进出细胞核的通道。
【详解】A、①是核膜,属于生物膜,具有双层膜,由4层磷脂分子层构成,能把核内物质与细胞质分开,A正确;
B、②表示染色质,主要由DNA与蛋白质构成,存在于真核细胞中,B正确;
C、③是核仁,与核糖体和某种RNA的形成有关,与中心体形成无关,C错误;
D、④表示核孔,是生物大分子进出细胞核的通道,能实现核质之间频繁的物质交换和信息交流,D正确。
故选C。
23. 如图中甲和乙分别是两种状态下的植物细胞。 下列相关叙述中,错误的是( )
A. 甲→乙是质壁分离形成的过程,该过程中细胞需要失水
B. 甲状态的出现,说明细胞壁和原生质层的伸缩性不同
C. 将成熟的植物细胞置于一定浓度的KNO3溶液中,会自动发生甲→乙过程
D. 在细胞发生质壁分离复原的过程中,液泡颜色逐渐变浅
【答案】A
【解析】
【分析】植物细胞的原生质层具有选择透过性,置于一定浓度的液体中,细胞可通过渗透作用吸水或失水。图中甲细胞处于质壁分离状态,乙细胞原生质层与细胞壁紧贴。
【详解】A、甲→乙是质壁分离复原的过程,该过程中细胞需要吸水,A错误;
B、出现质壁分离现象的原因之一,是细胞壁的伸缩性小于原生质层,B正确;
C、将成熟的植物细胞置于一定浓度的KNO3溶液中,细胞会通过主动运输吸收钾离子和硝酸根离子,使细胞液浓度增大,细胞吸水,导致自动复原,C正确;
D、质壁分离复原过程中,细胞吸水逐渐增多,细胞液浓度逐渐降低,液泡颜色逐渐变浅,D正确。
故选A。
24. 下列说法中错误的是( )
A. 果脯在腌制中慢慢变甜,是细胞主动吸收糖分的结果
B. 水分子进出细胞是通过被动运输
C. 葡萄糖进入红细胞需要载体蛋白的协助,但不消耗能量
D. 已知大肠杆菌吸收K+属于主动运输,则该过程既消耗能量,又需要膜上的载体蛋白
【答案】A
【解析】
【分析】1、细胞膜的功能特点是具有选择透过性,只有活细胞的细胞膜保持该特性。
2、小分子物质跨膜运输的方式有被动运输和主动运输:
(1)被动运输:①自由扩散:不需要载体蛋白和能量,如水、CO2、O2、甘油、乙醇、苯等。②协助扩散:需要载体蛋白,但不需要能量,如红细胞吸收葡萄糖。动力:浓度差。
(2)主动运输:既需要载体协助,又需要消耗能量,如细胞吸收K+、Na+、Ca2+、氨基酸等。动力:能量(ATP提供)。
【详解】A、果脯在腌制过程中,细胞由于失水过过多而死亡,细胞膜失去选择透过性,糖分进入细胞,A错误;
B、水分子进出细胞的方式是自由扩散,不需要载体和能量,B正确;
C、葡萄糖进入红细胞的方式是协助扩散,需要载体,不需要能量,C正确;
D、大肠杆菌吸收K+属于主动运输,需要膜上的载体蛋白和消耗能量,D正确。
故选A。
25. 下图是物质跨膜运输三种方式的示意图,据图分析错误的是( )
A. 脂溶性物质易透过细胞膜,是因为组成细胞膜的主要成分有磷脂分子
B. 经研究某动物会将体内多余的盐分通过方式①排出体外,说明其运输方式为被动运输
C. 葡萄糖是细胞内主要的能源物质,进入细胞只能通过方式③
D. 对某动物的心脏施加某种毒素后,对Ca2+的吸收明显减少,但不影响对K+和葡萄糖的吸收,原因可能是毒素抑制了心肌细胞上转运Ca2+载体蛋白的活性
【答案】C
【解析】
【分析】分析图解:①表示高浓度运输到低浓度,需要载体,不需要能量,表示协助扩散。②表示高浓度运输到低浓度,不需要载体和能量,表示自由扩散。③表示低浓度运输到高浓度,需要载体和能量,表示主动运输。
【详解】A、根据“相似相溶”原理可知,脂溶性物质易透过细胞膜,是因为组成细胞膜的主要成分有磷脂分子,A正确;
B、①表示高浓度运输到低浓度,需要载体,不需要能量,表示协助扩散,是被动运输,B正确;
C、葡萄糖分子进入红细胞,是通过①协助扩散,葡萄糖分子进入小肠绒毛上皮细胞,是③主动运输,C错误;
D、对某动物的心脏施加某种毒素后,对Ca2+的吸收明显减少,但不影响对K+和葡萄糖的吸收,原因可能是毒素抑制了心肌细胞上转运Ca2+载体蛋白的活性,因为若毒素直接或间接抑制ATP的合成,会影响对K+的吸收,D正确。
故选C。
26. 如图表示两种物质进出细胞的方式。下列相关叙述正确的是( )
A. 甲表示胞吐,乙表示胞吞
B. 甲和乙两种物质运输方式说明生物膜具有一定的流动性
C. 甲需要消耗能量,而乙不需要
D. 抗体等分泌蛋白的释放方式均与甲中的方式相同
【答案】B
【解析】
【分析】分析题图:从甲和乙中小泡移动的方向可以判断,甲是胞吞,乙是胞吐。接下来分析各选项。
【详解】A、甲过程显示膜包裹物质,并形成小泡进入细胞中,是胞吞;乙过程是相反,是胞吐过程,A错误;
B、胞吞和胞吐的结构基础是细胞膜具有一定的流动性,B正确;
C、胞吞和胞吐过程是耗能过程,需ATP为之提供能量,C错误;
.D、抗体属于分泌蛋白,其释放方式是胞吐,与乙相同,D错误。
故选B。
27. 用蛋白酶去除大肠杆菌核糖体的蛋白质,处理后的核糖体仍可催化氨基酸的脱水缩合反应。由此可推测核糖体中能催化该反应的物质是
A. 蛋白酶 B. DNA C. RNA D. 蛋白质
【答案】C
【解析】
【分析】1、核糖体的组成成分是蛋白质和RNA;
2、酶是由活细胞产生的具有催化作用的有机物,绝大多数酶是蛋白质,极少数酶是RNA。
【详解】核糖体的主要成分是蛋白质和RNA,其中的蛋白质被蛋白酶去除后仍能催化氨基酸的脱水缩合反应,由此说明核糖体中的RNA能催化该反应。
故选C。
【点睛】本题考查核糖体、酶相关知识,要求考生识记核糖体的组成成分;识记酶的概念及特性,能结合题中信息做出准确的判断。
28. 下列有关酶的实验设计的叙述,正确的是( )
A. 探究过氧化氢分解实验中,加热组与加入肝脏研磨液组对比可以证明酶具有高效性
B. 探究pH对酶活性影响的实验,需要设计系列梯度pH条件作对照,对温度没有要求
C. 探究酶的专一性时,需将等量蔗糖酶分别加到等量蔗糖溶液和淀粉溶液中,可用碘液进行检测
D. 探究温度对酶活性的影响,先将底物和酶分别在相应温度条件下保温,以保证实验结果的准确
【答案】D
【解析】
【分析】1、实验过程中可以变化的因素称为变量。其中人为改变的变量叫自变量,随着自变量的变化而变化的变量称做因变量。除自变量外、实验过程中可能还会存在一些可变因素,对实验结果造成影响,这些变量称为无关变量。 除了一个因素以外,其余因素都保持不变的实验叫做对照实验。
2、影响酶活性的因素主要是温度和pH,在最适温度 (pH)前,随着温度(pH) 的升高,酶活性增强;到达最适温度(pH) 时,酶活性最强,超过最适温度 (pH)后,随着温度(pH) 的升高,酶活性降低。另外低温酶不会变性失活,但高温、pH过高或过低都会使酶变性失活。
【详解】A、探究过氧化氢分解实验中,加入无机催化剂组与加入肝脏研磨液组对比可以证明酶具有高效性,A错误;
B、探究pH对酶活性影响的实验,pH为自变量,温度为无关变量,所以需要设计系列梯度pH条件作对照,温度要相同且适宜,B错误;
C、探究酶的专一性时,需将等量蔗糖酶分别加到等量蔗糖和淀粉中,可用斐林试剂检测结果,碘液无法检测蔗糖是否水解,C错误;
D、探究温度对酶活性影响的实验中,温度为自变量,应先将底物和酶分别在相应温度保温,以保证实验结果的准确,D正确。
故选D。
29. 下列有关酶的叙述错误的是( )
A. 酶和无机催化剂都能加快化学反应速率,缩短达到平衡的时间,但不改变平衡点
B. 低温和高温均破坏酶的空间结构,故酶制剂应在其最适温度下保存
C. 所有酶都含有C、H、O、N四种元素
D. 酶既是生物体内的催化剂,也可以作为某些反应的底物
【答案】B
【解析】
【分析】酶是由活细胞产生的一类具有生物催化作用的有机物。酶通过降低化学反应的活化能而对相应的化学反应起催化作用。酶的作用机理:能够降低化学反应的活化能。
【详解】A、酶和无机催化剂都能降低化学反应的活化能,都能加快化学反应速率,缩短达到平衡的时间,但不改变平衡点,A正确;
B、低温不会破坏酶的空间结构,高温可破坏酶的空间结构,酶制剂应在低温条件下保存,B错误;
C、酶的本质为蛋白质或RNA,蛋白质和RNA的组成元素中都含有C、H、O、N四种元素,C正确;
D、酶的本质是蛋白质或者RNA,本身是催化剂,也可作为底物被蛋白酶或者RNA酶降解,D正确。
故选B。
30. 如图表示适宜温度、pH=7条件下,向2mL的H2O2溶液中加入两滴肝脏研磨液,H2O2分解产生O2量随时间的变化。若该酶促反应过程中改变某一条件,下列叙述正确的是( )
A. 适当提高或降低温度,a值和b值均不变
B. H2O2量增加为4mL时,a值增大,b值减小
C. 将肝脏研磨液煮沸后使用,a值减小,b值减小
D. 以适量FeCl3溶液替代肝脏研磨液,a值不变,b值增大
【答案】D
【解析】
【分析】肝脏研磨液中含有过氧化氢酶,可以催化过氧化氢分解产生氧气。故可以根据氧气的产生速率判断酶的活性。
【详解】A、题目中使用的是最适温度,无论降低还是提高温度,均会导致酶活性下降,使过氧化氢完全分解所需要的时间延长,但最终生成氧气的总量不变,即a不变,但b变大,A错误;
B、H2O2量增加为4mL时,反应结束生成的氧气总量增加,即平衡点a会变大,但由于酶量不变,酶促反应速率不变,故达到平衡点的时间会延长,b点变大,B错误;
C、若将肝脏研磨液煮沸,则会导致酶变性失活,但过氧化氢自身会分解,因此a值不变,b会变大,C错误;
D、与无机催化剂相比,酶具有高效性,因此以适量FeCl3替代肝脏研磨液,反应速率会变小,但平衡点不变,故a值不变,b值增大,D正确。
故选D。
二、非选择题(本大题共20个空,每空2分,共40分)
31. 如图1为组成细胞的有机物及元素,已知A、B、C、D和E为生物大分子。图2为图1中某种生物大分子的部分结构,请回答下列问题:
(1)图2是图1中________(填“A”、“B”、“C”、“D”、“E”)的部分结构,形成该化合物的场所是____________。
(2)B在动物体内是___________,在植物体内具有与该物质功能相似的物质是__________。
(3)D在化学组成上与E的不同之处是 _____________________________。
【答案】(1) ①. A ②. 核糖体
(2) ①. 糖原 ②. 淀粉
(3)脱氧核糖和胸腺嘧啶
【解析】
【分析】分析图1:图1为组成细胞的有机物及元素,已知A、B、C、D和E为生物大分子,D主要存在于细胞核中,是DNA,E主要存在于细胞质中,是RNA,所以C是核酸,小分子c是核苷酸,核苷酸由C、H、O、N、P组成。蛋白质的组成元素是C、H、O、N,所以x是N,y是P,A是蛋白质,小分子a是氨基酸,糖类是由C、H、O组成,所以B是多糖,小分子b是葡萄糖。分析图2:图示是一种六肽。
【小问1详解】
图2是由氨基酸脱水缩合形成的多肽,蛋白质的合成场所是核糖体。图1中D主要存在于细胞核中,是DNA,E主要存在于细胞质中,是RNA,因此C是核酸,A的组成元素为C、H、O和x,C的组成元素为C、H、O和x、y,由于核酸的组成元素为C、H、O、N、P,蛋白质的组成元素为C、H、O、N,因此x是N,y是P,A是蛋白质,所以图2是图1中A的部分结构。
【小问2详解】
B是大分子,组成元素仅有C、H、O,为多糖,动物体内的多糖是糖原,在植物体内具有与糖原功能相似的物质是淀粉,糖原和淀粉都是储能物质。
【小问3详解】
D是DNA,E是RNA,DNA中含有脱氧核糖和特有的碱基是胸腺嘧啶,RNA中含有核糖和特有的碱基是尿嘧啶。
32. 下图是两种生活状态细胞的亚显微结构示意图,请据图回答:
(1)研究图一细胞所示的生理活动过程,一般采用的研究方法是_______。与抗体合成和分泌有关的具有单层膜的细胞器为____________________。
(2)细菌与图一细胞相比,最本质的区别是___________________________。
(3)生长在含盐量高、干旱土壤中的盐生植物,通过在图二中的②中贮存大量的Na+而促进细胞吸收水分,该现象说明②内的Na+有__________作用。
(4)某细胞器内部含有多种水解酶,但未在上面两个图中标出,该细胞器为___________。
【答案】(1) ①. 同位素标记法 ②. 内质网和高尔基体
(2)没有以核膜为界限的细胞核
(3)调节渗透压 (4)溶酶体
【解析】
【分析】分析图一:结构①~⑦依次为细胞膜、核糖体、内质网、细胞核、线粒体、中心体、高尔基体。
分析图二:结构①~⑧依次为细胞壁、液泡、线粒体、高尔基体、细胞核、内质网、核糖体、叶绿体。
【小问1详解】
抗体属于分泌蛋白,研究分泌蛋白的合成与分泌过程可采用同位素标记法。与合成和分泌抗体有关的具有膜结构的细胞器有内质网、高尔基体、线粒体,内质网是分泌蛋白加工和运输的场所,高尔基体对分泌蛋白进一步加工和分泌,线粒体在全过程中供能,具有单层膜的细胞器为内质网和高尔基体。
【小问2详解】
细菌是原核生物,图一是真核生物,所以细菌与图一细胞相比,最本质的区别是没有以核膜为界限的细胞核。
【小问3详解】
根据题干信息“②液泡中贮存大量的Na+能促进细胞吸收水分”可见液泡内的Na+参与调节渗透压平衡,进而维持生物体正常的生命活动。
【小问4详解】
溶酶体含有多种水解酶,所以细胞器内部含有多种水解酶,但未在上面两个图中标出的细胞器为溶酶体。
33. 图甲是发生质壁分离的植物细胞图像,图乙是显微镜下观察到的某一时刻的洋葱鳞片叶的外表皮细胞,图丙表示某细胞膜结构,图中A、B、C、D、E、F表示某些物质,a、b、c、d表示物质跨膜运输方式,请据图回答下列问题:
(1)图甲中细胞的质壁分离是指细胞壁与由_____________(填数字)共同组成的原生质层发生分离。
(2)图乙此时细胞液浓度与外界溶液浓度的关系是 ________________。
(3)图丙a、b、c、d过程主要体现细胞膜的_________________________功能。若图丙是甲状腺滤泡上皮细胞的细胞膜,该细胞吸收碘的跨膜运输方式可用图中________表示。若图丙为胃黏膜上皮细胞的细胞膜,人在饮酒时,图丁曲线与酒精跨膜运输方式相符合的是__________。
【答案】(1)2、4、5
(2)大于或等于或小于
(3) ①. 控制物质进出细胞 ②. a ③. A和C
【解析】
【分析】1、成熟的植物细胞具有中央大液泡,细胞膜和液泡膜以及两层膜之间的细胞质称为原生质层,当细胞液浓度小于外界溶液的浓度时,细胞液中的水分透过原生质层进入外界溶液中,使细胞壁和原生质层都出现一定程度的收缩,由于原生质层比细胞壁的收缩性大,原生质层与细胞壁逐渐分离,称为质壁分离。洋葱鳞片叶外表皮细胞的液泡中有紫色色素,是观察质壁分离的常用材料。在适宜浓度的硝酸钾溶液中,由于钾离子和硝酸根离子可以主动运输进入液泡,使细胞液浓度增大,其中的植物细胞会先发生质壁分离后自动复原的现象。
2、被动运输:物质顺浓度梯度的扩散进出细胞称为被动运输,包括自由扩散和协助扩散。自由扩散:物质通过简单的扩散作用进出细胞,叫做自由扩散,不需要载体协助,不消耗能量。协助扩散(影响因素:浓度差、载体):需要载体,但不需要能量。主动运输概念:物质从低浓度一侧运输到高浓度一侧,需要载体蛋白的协助,同时消耗能量,这种方式叫主动运输。
【小问1详解】
质壁分离是指细胞壁与原生质层分离,图中的原生质层包括2细胞膜、4液泡膜和两层膜之间的细胞质5。
【小问2详解】
图乙中原生质层和细胞壁分离,此时可能正在发生质壁分离、质壁分离复原和质壁分离平衡状态,所以细胞液浓度可能小于、大于或等于外界溶液浓度。
【小问3详解】
图丙中a是主动运输、bc是自由扩散、d是主动运输,体现了细胞膜控制物质进出细胞的功能。甲状腺滤泡上皮细胞吸收碘的方式是主动运输,可用a表示,从细胞膜外侧运到细胞膜内侧。酒精进入胃黏膜上皮细胞是自由扩散,对应的图是A,随酒精浓度增大,物质运输速率随之增大,对应的图还可以是C,自由扩散和细胞内有氧呼吸供应能量没有关系。
34. 某同学对凝乳酶进行了相关探究,实验步骤如下:
①取若干试管,分为A、B、C、D、E、F六组,每组两支试管,其中一支试管放入2mL凝乳酶,另一支试管放入2mL牛乳汁。
②将六组试管分别置于不同温度的水浴箱中保温15min。
③将每组试管中的凝乳酶和乳汁混合后在原温度条件下继续水浴,记录凝乳所需的时间,结果如表所示。
组别
A
B
C
D
E
F
水浴温度(℃)
10
20
30
40
50
60
凝乳时间(min)
不凝
7.0
4.0
1.5
4.0
不凝
回答下列问题:
(1)请给该实验写一个实验题目___________;本实验的因变量是_______,各组所加凝乳酶量和乳汁量属于_______。(填变量类型)
(2)酶是有催化作用的有机物,其作用机理是:________。
(3)通过上述实验可以确定凝乳酶的最适温度范围是________。
【答案】(1) ①. 探究温度对凝乳酶活性的影响 ②. 凝乳时间或凝乳酶活性 ③. 无关变量
(2)降低化学反应的活化能
(3)30℃-50℃
【解析】
【分析】分析实验可知,实验的自变量为温度,因变量为凝乳时间,凝乳时间越短,凝乳酶活性越强,因此可以确定凝乳酶的适宜温度为40℃左右。
【小问1详解】
根据表格数据可知,不同水浴温度下,凝乳时间存在差异,因此本实验目的是探究温度对凝乳酶活性的影响。自变量为温度,因变量为凝乳酶活性,可用凝乳时间表示,各组所加凝乳酶量和乳汁量属于无关变量,无关变量各组应相同且适宜。
【小问2详解】
酶是有催化作用的有机物,其作用机理是酶能降低反应所需的活化能。
【小问3详解】
分析表格数据可知,凝乳时间越短,凝乳酶活性越强,因此可以确定凝乳酶的适宜温度为40℃左右,但由于实验中温度梯度较大,要进一步确定最适温度,需要在30℃〜50℃的范围内,缩小温度梯度继续上述实验,因此根据此实验可确定凝乳酶的最适温度范围是30℃-50℃。
四川省广安市二中2023-2024学年高二上学期第二次月考生物试题(Word版附解析): 这是一份四川省广安市二中2023-2024学年高二上学期第二次月考生物试题(Word版附解析),共17页。试卷主要包含了请将各题答案填写在答题卡上等内容,欢迎下载使用。
四川省广安第二中学校2023-2024学年高二上学期第二次月考生物试题: 这是一份四川省广安第二中学校2023-2024学年高二上学期第二次月考生物试题,共7页。
2023泰安二中高一上学期12月月考生物试题含解析: 这是一份2023泰安二中高一上学期12月月考生物试题含解析,文件包含山东省泰安市第二中学2022-2023学年高一上学期12月月考生物试题含解析docx、山东省泰安市第二中学2022-2023学年高一上学期12月月考生物试题docx等2份试卷配套教学资源,其中试卷共43页, 欢迎下载使用。

