新高中地理高考专题14大气的运动(答案版)
展开
这是一份新高中地理高考专题14大气的运动(答案版),共20页。试卷主要包含了请将答案正确填写在答题卡上,大量沙尘飘落各处,会等内容,欢迎下载使用。
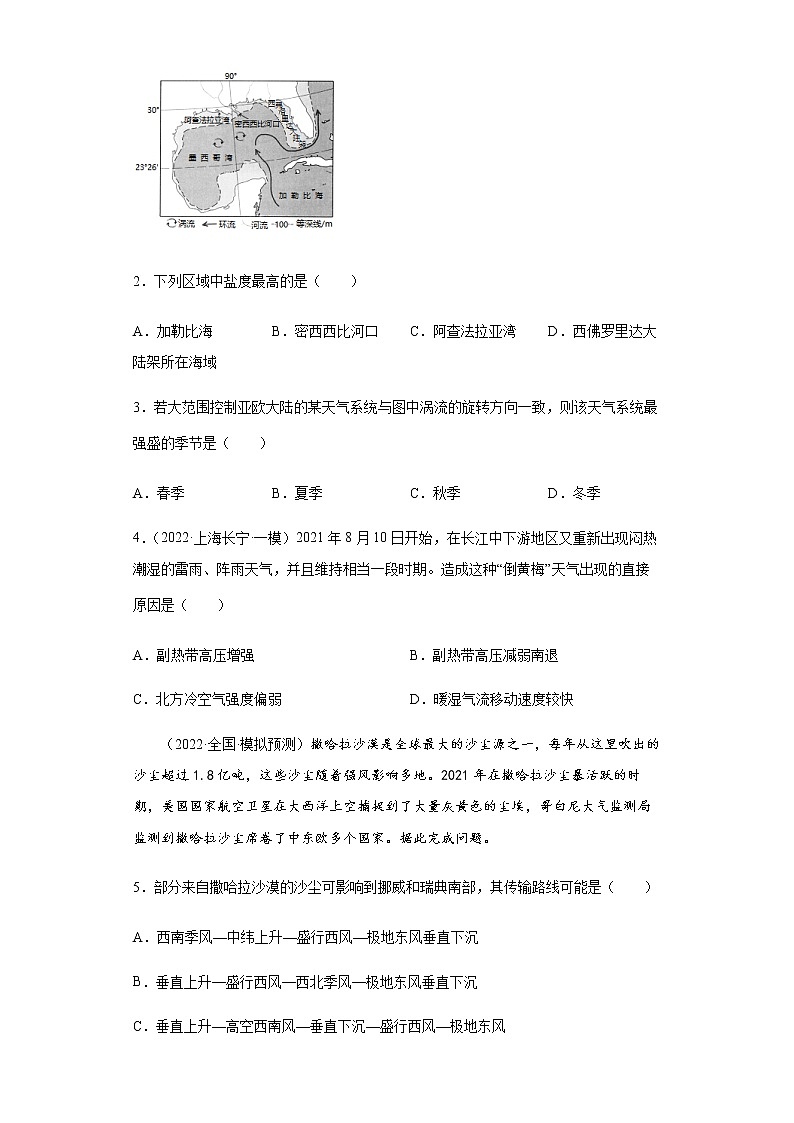
专题14 大气的运动试卷副标题考试范围:xxx;考试时间:100分钟;命题人:xxx注意事项:1.答题前填写好自己的姓名、班级、考号等信息2.请将答案正确填写在答题卡上第I卷(选择题)请点击修改第I卷的文字说明一、单选题1.(2022·上海浦东新·一模)下图为澳大利亚年降水量分布图。①、②两地降水集中的季节分别是当地的( )A.夏季、冬季 B.夏季、夏季 C.冬季、夏季 D.冬季、冬季(2022·河北·模拟预测)下图为某海湾地理要素分布图。据此完成下列小题。2.下列区域中盐度最高的是( )A.加勒比海 B.密西西比河口 C.阿查法拉亚湾 D.西佛罗里达大陆架所在海域3.若大范围控制亚欧大陆的某天气系统与图中涡流的旋转方向一致,则该天气系统最强盛的季节是( )A.春季 B.夏季 C.秋季 D.冬季4.(2022·上海长宁·一模)2021年8月10日开始,在长江中下游地区又重新出现闷热潮湿的雷雨、阵雨天气,并且维持相当一段时期。造成这种“倒黄梅”天气出现的直接原因是( )A.副热带高压增强 B.副热带高压减弱南退C.北方冷空气强度偏弱 D.暖湿气流移动速度较快(2022·全国·模拟预测)撒哈拉沙漠是全球最大的沙尘源之一,每年从这里吹出的沙尘超过1.8亿吨,这些沙尘随着强风影响多地。2021年在撒哈拉沙尘暴活跃的时期,美国国家航空卫星在大西洋上空捕捉到了大量灰黄色的尘埃,哥白尼大气监测局监测到撒哈拉沙尘席卷了中东欧多个国家。据此完成问题。5.部分来自撒哈拉沙漠的沙尘可影响到挪威和瑞典南部,其传输路线可能是( )A.西南季风—中纬上升—盛行西风—极地东风垂直下沉B.垂直上升—盛行西风—西北季风—极地东风垂直下沉C.垂直上升—高空西南风—垂直下沉—盛行西风—极地东风D.东北信风—赤道上升—高空西南风—副热带下沉—盛行西风6.大量沙尘飘落各处,会( )A.减缓阿尔卑斯山积雪融化速度 B.影响高空飞机飞行视线C.影响当地的光照和降水 D.增大风力,增加风力发电量7.(2022·上海静安·一模)下图表示北半球大气环流状况的季节是( )A.冬季 B.春季 C.秋季 D.夏季8.(2022·上海奉贤·一模)对流层厚度因纬度和季节的不同而不同。下列地区中,对流层厚度季节差异最大的是( )A.巴黎盆地 B.塔里木盆地 C.四川盆地 D.刚果盆地9.(2022·上海宝山·一模)2021年7月,河南郑州遭遇百年一遇的连续性暴雨,造成暴雨的可能原因是( )A.副热带高压位置偏北 B.夏季风偏弱 C.正值冷锋过境 D.正值台风过境10.(2022·上海宝山·一模)下列地区光照资源和热量资源都很丰富的是( )A.亚马孙平原 B.青藏高原 C.刚果盆地 D.撒哈拉沙漠11.(2022·上海金山·一模)受寒潮影响,11月21日14时至23日14时,我国中东地区将有4-6级偏北风,气温下降6-10℃。下列各天气系统示意图中,直接表示寒潮天气系统的是( )A. B. C. D.(2022·安徽·淮北市教育科学研究所一模)西北太平洋副热带高压(简称副高)是影响我国东部地区夏季天气和气候的重要环流系统。在气象预报中,副高的位置常用588线包围的区域表示,588线是指500hPa等压面在此处出现的高度为5880米。下图为7月20日某时刻500hPa等压面的高度分布状况(该日郑州出现大暴雨)。据此完成下面小题。12.此时,处于副高控制的地形区是( )A.三江平原 B.珠江三角洲 C.四川盆地 D.准噶尔盆地13.图中台风烟花( )A.生成于东南太平洋热带洋面 B.水平气流呈顺时针方向旋转C.未来几天将向东北方向移动 D.助推了郑州暴雨的水汽输送(2022·浙江·模拟预测)下图为某地近地面等压线图,图中箭头表示甲地风向及受力情况。完成下面小题。14.表示摩擦力的箭头是( )A.a B.b C.c D.d15.乙天气系统的气流运动方向是( )①顺时针②逆时针③上升④下沉A.①③ B.①④ C.②③ D.②④(2022·北京·模拟预测)下图为北京时间2021年3月15日8时局部地区海平面气压分布图。读图,完成下面小题。16.图中( )A.长江下游地区风向偏南 B.东北地区晴空万里C.四川盆地出现大到暴雨 D.东海海域风大浪高17.此时,北京出现较强的沙尘暴天气,其主要原因是北京( )A.春季升温,表层土壤解冻 B.冷锋过境,大风吹来沙尘C.低压控制,盛行上升气流 D.降水稀少,植被条件较差18.(2022·北京·模拟预测)下图为某年12月某时刻等压线分布图。读图,回答据图推断,此时刻甲、乙、丙、丁四地中( )A.甲地气压最高 B.乙地风力最大 C.丙地雨雪交加 D.丁地气温最高(2022·天津·模拟预测)下图为某年7月不同时刻亚洲局部海平面气压场分布图(单位:百帕)。读图,完成下面小题。19.16日08时至20时( )A.甲地出现降温,气温日较差变大 B.甲地气压升高C.黄海北部发布寒潮预警 D.甲地由偏南风转为偏北风20.17日02时甲地出现大雾,是因为( )①大气反射强②气压降低,大气相对稳定③大气逆辐射较弱④雨过天晴,空气湿度较大A.①② B.②③ C.③④ D.②④(2022·福建·一模)强对流过程中,水滴下降时对空气拖曳能产生下沉气流。下图分别示意2015年9月11日阿拉伯半岛某地某天气系统过境前后各气象要素的变化。据此完成下面小题。21.过境该地的天气系统是( )A.气旋 B.反气旋 C.冷锋 D.暖锋22.地面辐射出现低谷主要因为( )A.气温降低 B.蒸发吸热 C.大气反射增强 D.相对湿度增大23.推测曲线M可能代表( )A.太阳辐射 B.地面反射短波辐射 C.大气逆辐射 D.地面吸收短波辐射(2022·辽宁抚顺·一模)北京时间1月15日12点10分前后,在南太平洋岛国汤加洪阿哈阿帕伊岛附近发生了一次猛烈的火山喷发,大量气体裹挟烟尘形成庞大蘑菇云,在倏忽之间穿透对流层。下图为汤加位置示意图。据此完成下面小题。24.汤加洪阿哈阿帕伊岛附近火山喷发时( )A.洛杉矶正值日出 B.圣地亚哥日期为1月16日C.悉尼处于正午 D.纽约的日期为1月14日25.此次火山爆发的原因( )A.太平洋板块内部,地壳运动强烈 B.印度洋板块与太平洋板块的消亡边界C.太平洋板块与亚欧板块的消亡边界 D.太平洋板块与美洲板块的生长边界26.该次火山喷发后会产生的影响有( )A.会导致全球变暖、酸雨,以及地震、海啸等灾害B.产生的“阳伞效应”将会使全球气温降低C.可减弱次年东亚夏季风的强度,使我国夏季雨带偏北D.受岛弧链及大陆架的保护,其引发的海啸对我国影响较小27.(2022·北京丰台·一模)读图完成,图中云层增厚,降水概率较大的地点是( )A.①②③ B.①④⑤ C.②③⑤ D.③④⑤(2022·北京顺义·一模)2021年12月14日,中国与塞浦路斯建交50周年。塞浦路斯是地中海东部的岛国,逐渐发展成为国际商业中心,“一带一路”海上贸易路线的经停地。读图,完成下面小题。28.塞浦路斯( )A.公路沿海岸分布 B.平原地形为主,阔叶林广布C.夏季河流易断流 D.常年西风控制,水资源丰富29.导塞浦路斯成为“一带一路”海上贸易路线的经停地,国际商业中心的主要区位条件有( )①地理位置优越②海陆交通发达③经济发展迅速④地形多种多样A.①②③ B.①②④ C.①③④ D.②③④(2022·四川泸州·二模)布拉风是指冷空气从不太高的山地或高原经过低矮隘道像瀑布一样直泻山麓的一种地方性剧烈大气运动,它所经之处会带来严重灾害。下图为布拉风形成示意图。据此完成下面小题。30.布拉风形成的原理类似( )A.季风 B.陆风 C.焚风 D.台风31.布拉风带来的主要灾害是( )A.狂风、暴雨 B.滑波、泥石流 C.干热风旱灾 D.冰冻、狂风32.一天中最有利于布拉风形成的时段是( )A.日出前后 B.午夜 C.日落前后 D.午后2点(2022·广东汕头·一模)冷暖空气交锋,空气强烈对流产生的小范围空气涡旋称为龙卷风,2021年美国在罕见的12月份遭遇8年来等级最高的龙卷风暴,研究表明,这一现象与极地升温背景下北极涡旋(北极上空大型冷性气旋系统)分裂,冷空气南下扩散有关。下图示意龙卷风发生时美国海平面气压场形势图,据此完成下面小题。33.推测此次龙卷风爆发的区域是( )A.甲 B.乙 C.丙 D.丁34.判断北极涡旋的气流流动方向及此次龙卷风爆发前几日涡旋强度变化( )A.逆时针减弱 B.逆时针增强C.顺时针减弱 D.顺时针增强35.地理信息技术在此次龙卷风应对过程中可以发挥的作用有( )A.运用卫星导航系统模拟龙卷风路径 B.运用地理信息系统预测龙卷风概率C.运用遥感技术实时处理龙卷风数据 D.运用5G技术追踪拍摄龙卷风实景36.(2022·上海虹口·一模)下图为某区域海平面等压线示意图,甲气压系统为( )A.冷锋 B.暖锋 C.高压 D.低压(2022·重庆·模拟预测)2021年7月,西太平洋副热带高压和大陆高压分别长时间维持在日本海和我国西北地区,河南处于副高脊的西部边缘,18日,在距我国约1000公里的太平洋洋面上,台风“烟花”形成并发展。位于郑州西部的太行山区、伏牛山区特殊地形对偏东气流起到辐合抬升作用,受到高空冷气流影响,雷雨云团向郑州方向移动,形成“列车效应”,引起郑州局地极端强降水。据此完成下面小题。37.材料中的副热带高压和大陆高压,其主要差异是( )A.中心风力大小不同 B.气流垂直运动不同 C.对天气的影响不同 D.形成发展原因不同38.材料中的“列车效应”是指( )A.雷雨云团连续经过 B.台风天气频繁登陆 C.冷空气的活动加强 D.地形雨影响范围广39.郑州暴雨的水汽来源是( )A.黄河中下游 B.太平洋地区 C.河南西部山区 D.我国西北地区(2022·广东汕头·一模)云水含量指单位体积云中所含的水量。祁连山疏勒南山地区(下左图)云水含量与降水量的时空分布一致,右图示意2012-2015年疏勒南山夏季I区(冰川区)、II区(非冰川区)云水含量的垂直分布情况,一般以2.5km和6km为界分低中高层云,据此完成下面小题。40.由右图推测( )A.疏勒南山夏季云水含量较冬季小 B.非冰川区的气流垂直运动更活跃C.疏勒南山中低层云的含水量较多 D.冰川区云水含量垂直变化呈单峰41.冰川区上空平均云水含量低于非冰川区的原因是( )A.冰川区反射率较低 B.冰川区下垫面较冷C.非冰川区蒸发量小 D.非冰川区降水量多(2022·河北·模拟预测)下图示意2017年7月21日20时850hPa温度场(单位:℃)和风场,双实线为低空切变线(风向或风速的不连续性线)。据此完成下面小题。 42.低空切变线附近( )A.气流呈辐散状 B.气流辐合上升C.南侧为冷气团 D.北侧为暖气团43.受低空切变线控制的地区( )A.多晴天 B.多暴雨 C.多台风 D.多寒潮(2022·河北·模拟预测)埃尔贡山(34°33′E,1°8′N)位于东非高原维多利亚湖东北部(下图),最高峰海拔4321米,是肯尼亚第二高山,年平均降水量1300~3500mm。据此完成下面小题。 44.当埃尔贡山正值太阳直射时( )A.罗马昼短夜长 B.杭州正值日落C.伦敦日影朝东北 D.全球同一日期45.每年12月一次年2月,埃尔贡山山麓( )A.雨林生长茂盛 B.降水异常丰富C.草类焦黄枯萎 D.野生动物聚集(2022·河北·模拟预测)2021年8月9日,伴随着涡旋移动,长江中下游形成一条稳定持久的雨带,从大气运动原理和外在表现看,这条雨带类似梅雨带,所以被称作“倒黄梅”。下图为世界局部地区北京时间8月9日15时的卫星云图。据此完成下面小题。46.“倒黄梅”的出现意味着与往年同期相比,西太平洋副高位置( )A.偏南 B.偏北 C.偏东 D.偏西47.“倒黄梅”能够( )A.减少东南沿海用电需求 B.诱导东南沿海台风登陆C.提前结束华北、东北雨季 D.缓解长江中下游高温酷暑第II卷(非选择题)请点击修改第II卷的文字说明二、综合题48.(2022·云南昆明·一模)阅读图文材料,完成下列各题。锢囚锋是由冷锋追上暖锋或由两支冷锋迎面相遇将锋前的暖气团抬离地面,禁锢在高空形成的一种特殊锋面。冬半年,来自我国西北、东北的冷锋相遇,使得锋前的暖空气被抬升到高空,形成华北锢囚锋。多年气象统计数据显示,华北锢囚锋出现的机率以3月份最大(50%),1月份最小(8%);锋面附近天气恶劣,多暴雪。下图示意亚洲部分地区某时刻的海平面气压、暴雪分布区。(1)判断图中Ⅰ、Ⅱ、Ⅲ处气流的性质,并说明理由。(2)指出华北锢囚锋影响下的降雪特点。(3)说出图中暴雪分布区暴雪形成的气象条件。(4)根据冷暖气团的强度变化,分析华北锢囚锋出现的机率1月最小、3月最大的原因。49.(2022·江西南昌·一模)阅读图文材料,完成下列要求。庐山是断块山,鄱阳湖是断陷湖,山湖相伴而生。云雾是庐山最具特色的美景,庐山云雾主要集中在夏季,夏季庐山云雾奇景令其它山地望尘莫及。冬季,含鄱口观鄱湖日出,是很多游客的必选项目。甲图示意庐山与鄱阳湖相对位置,乙图表示含部口周边地形特点。 (1)乙图中E、F两地都是险峻的陡坡,但成因不同。分别指出E、F两地陡坡形成的主要地质作用。(2)结合图中信息分析夏季庐山云雾多于其它山地的原因。(3)与夏季相比,列举含鄱口冬季观日出的有利条件。50.(2022·全国·模拟预测)阅读图文材料,完成下列问题。曾有这样的说法:长江三峡蜿蜒曲折,胜在气势;但缺少大海和碧水的映衬,长江三峡比不过米尔福德峡湾;但米尔福德峡湾短而不够曲折,比不过长江三峡。能将两者完美结合的要数挪威的松恩峡湾了。下表为新西兰米尔福德峡湾与挪威松恩峡湾比较表,图1为新西兰气温和降水图,图2为挪威气温和降水图。名称米尔福德峡湾松恩峡湾位置新西兰南岛的西南部挪威西部,北海东岸深度580m1308m长度44km204km景观特征群山合围,峭壁万仞,飞瀑流泉,冰川滢滢。峡湾水面与山崖垂直相交,冰川被切割成“V”字形断面两岸山峦起伏,层林叠翠,忽而云雾缭绕,虚无缥缈,忽而白雪皑皑,寒气逼人。峡湾的水清澈透明,水面如镜地位新西兰峡湾国家公园最大也是最著名的峡湾世界最长、最深的峡湾 (1)推测峡湾地貌的形成过程。(2)通过对比新西兰与挪威的气候特征,分析挪威温带海洋性气候更具有典型性的原因。(3)据材料推测去挪威峡湾旅游最佳的季节及原因。
相关试卷
这是一份专题14 大气的运动-2023年高考地理一轮复习小题多维练(原卷版),共8页。试卷主要包含了图中,图示天气状况最可能出现在,高原季风形成的主要原因是,航行期间学生们可能经历的是,温带急流出现时,易造成近地面等内容,欢迎下载使用。
这是一份专题14 大气的运动-2023年高考地理一轮复习小题多维练(解析版),共12页。试卷主要包含了图中,图示天气状况最可能出现在,高原季风形成的主要原因是,航行期间学生们可能经历的是,温带急流出现时,易造成近地面等内容,欢迎下载使用。
这是一份新高中地理高考专题14大气的运动,共22页。试卷主要包含了请将答案正确填写在答题卡上,大量沙尘飘落各处,会等内容,欢迎下载使用。

