2022-2023学年湖北省石首市第一中学高二上学期10月月考生物试题含答案
展开湖北省石首市第一中学2022-2023学年高二上学期10月月考生物
时间:75分钟 总分:100分 命题人:顿宗宇 胡晓丽 审题人:季涛
一、选择题:本题共20小题,每小题2分,共40分。在每小题给出的四个选项中,只有一项是符合题目要求的。
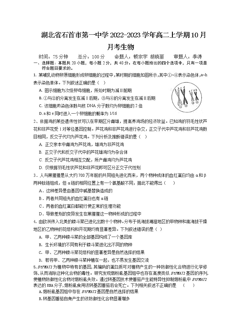
1. 某哺乳动物卵原细胞形成卵细胞的过程中,某时期的细胞如图所示,其中①~④表示染色体,a~h表示染色单体。下列叙述正确的是( )
A. 图示细胞为次级卵母细胞,所处时期为减Ⅱ前期
B. ①与②的分离发生在减Ⅰ后期,③与④的分离发生在减Ⅱ后期
C. 该细胞染色体数与核DNA分子数均为卵细胞的2倍
D. a和e同时进入一个卵细胞的概率为1/16
2、依据鸡的某些遗传性状可以在早期区分雌雄,提高养鸡场的经济效益。已知鸡的羽毛性状芦花和非芦花受1对等位基因控制。芦花鸡和非芦花鸡进行杂交,正交子代中芦花鸡和非芦花鸡数目相同,反交子代均为芦花鸡。下列分析及推断错误的是( )
A. 正交亲本中雌鸡为芦花鸡,雄鸡为非芦花鸡
B. 正交子代和反交子代中的芦花雄鸡均为杂合体
C. 反交子代芦花鸡相互交配,所产雌鸡均为芦花鸡
D. 仅根据羽毛性状芦花和非芦花即可区分正交子代性别
3.人与黑猩猩是从大约700万年前的共同祖先进化而来,两个物种成体的血红蛋白均由α和β两种肽链组成,但α链的相同位置上有一个氨基酸不同,据此不能得出( )
A.这种差异是由基因中碱基替换造成的
B.两者共同祖先的血红蛋白也有α链
C.两者的血红蛋白都能行使正常的生理功能
D.导致差别的变异发生在黑猩猩这一物种形成的过程中
4. 由欧洲传入北美的耧斗菜已进化出数十个物种。分布于低海拔潮湿地区的甲物种和高海拔干燥地区的乙物种的花结构和开花期均有显著差异。下列叙述错误的是( )
A. 甲、乙两种耧斗菜的全部基因构成了一个基因库
B. 生长环境的不同有利于耧斗菜进化出不同的物种
C. 甲、乙两种耧斗菜花结构的显著差异是自然选择的结果
D. 若将甲、乙两种耧斗菜种植在一起,也不易发生基因交流
5.BtPMAT1为植物中特有的基因,其编码的蛋白质可对植物产生的一种防御性化合物进行化学修饰,从而消除这种化合物的毒性。研究发现烟粉虱基因组中也存在高度类似BtPMAT1基因的序列,使植物防御性化合物对烟粉虱失效。通过转基因技术使番茄产生能特异性抑制烟粉虱中BtPMAT1表达的RNA分子,烟粉虱食用该转基因番茄后会死亡。下列相关叙述不正确的是 ( )
A.烟粉虱基因组中存在BtPMAT1基因是自然选择的结果
B.转基因番茄自身产生的该防御性化合物显著增多
C.转基因番茄可有效抵御烟粉虱侵害
D.大量种植转基因番茄可使烟粉虱的基因频率发生定向改变
6.豌豆蚜是一种农业害虫,可以进行无性生殖产生二倍体的有翅和无翅的两种个体,有翅个体能扩散到新的栖息地,但它们的发育时间更长、生育率低。将豌豆蚜在两个不同发育时期暴露于有捕食者的环境中,统计种群中有翅后代的平均比例,结果如图,有关叙述不正确的是( )
A.豌豆蚜同一个体的两种子代遗传组成相同
B.天敌的存在能增加这两个时期有翅后代的比例
C.时期 2在没有天敌存在时的无翅后代比例高
D.有翅后代的增加将不利于种群的生存与发展
7.穿梭育种是近年来小麦育种采用的新模式。农业科学家将一个地区的品种与国内、国际其他地区的品种进行杂交,然后通过在两个地区间不断地反复交替穿梭种植、选择、鉴定,最终选育出多种抗病高产的小麦新品种。下列关于穿梭育种的叙述不正确的是 ( )
A.自然选择方向不同使各地区的小麦基因库存在差异
B.穿梭育种培育的新品种可适应两个地区的环境条件
C.穿梭育种利用的主要原理是染色体变异
D.穿梭育种充分地利用了小麦的遗传多样性
8.根据体内细胞与外界环境进行物质交换的模型进行判断,下列相关说法中正确的是 ( )
A.组织液、淋巴和血浆在含量及成分上完全相同
B.血浆蛋白、葡萄糖和呼吸酶均属于内环境的成分
C.神经系统与内分泌系统不参与图中所示的物质交换过程
D.在图中①~⑤处应当用双箭头表示的有①④⑤
9.人体内环境是体内细胞直接生活的环境。下列反应或现象发生于内环境的是( )
A.泪液中的溶菌酶破坏病菌的细胞壁,进而杀灭病菌
B.神经递质经扩散通过突触间隙
C.肠道中的蛋白质被胰蛋白酶分解
D.葡萄糖被分解产生丙酮酸和[H]
10.下列关于动物内环境及稳态的叙述中,正确的有几项( )
①手和脚有时会磨出“水泡”,水泡中的液体主要是组织液
②长跑比赛时,运动员大量出汗有利于机体体温的稳定
③在生命系统的各个层次上,都普遍存在着稳态
④健康人内环境的每一种成分如血糖、血脂,以及渗透压、酸碱度等理化性质都是在不断变化的
⑤大量失钠,对细胞内液渗透压的影响大于细胞外液
A. 2项 B.3项 C. 4项 D. 5项
11.人体中血红蛋白构型主要有T型和R型,其中R型与氧的亲和力约是T型的500倍,内、外因素的改变会导致血红蛋白—氧亲和力发生变化,如:血液pH升高,温度下降等因素可促使血红蛋白从T型向R型转变。正常情况下,不同氧分压时血红蛋白氧饱和度变化曲线如下图实线所示(血红蛋白氧饱和度与血红蛋白—氧亲和力呈正相关)。下列叙述正确的是( )
A.体温升高时,血红蛋白由R型向T型转变,实线向虚线2方向偏移
B.在肾脏毛细血管处,血红蛋白由R型向T型转变,实线向虚线1方向偏移
C.在肺部毛细血管处,血红蛋白由T型向R型转变,实线向虚线2方向偏移
D.剧烈运动时,骨酪肌毛细血管处血红蛋白由T型向R型转变,有利于肌肉细胞代谢
12.反射弧(reflex arc)是指执行反射活动的特定神经结构。从感受器接受信息,经传入神经,将信息传到神经中枢,再由传出神经将信息传到效应器。如图为反射弧结构示意图,下列有关叙述正确的是( )
A. 反射弧仅由神经元构成,是完成反射的结构基础
B. 图中轴突末梢有大量突起,有利于附着更多神经递质受体
C. 兴奋由c向b传导的过程中,涉及不同信号的转换
D. 兴奋沿神经纤维的传导依赖于Na+通道的顺序打开
13、运动神经元与骨骼肌之间的兴奋传递过度会引起肌肉痉挛,严重时会危及生命。下列治疗方法中合理的是( )
A.通过药物加快神经递质经突触前膜释放到突触间隙中
B.通过药物阻止神经递质与突触后膜上特异性受体结合
C.通过药物抑制突触间隙中可降解神经递质的酶的活性
D.通过药物增加突触后膜上神经递质特异性受体的数量
14. 听到上课铃声,同学们立刻走进教室,这一行为与神经调节有关。该过程中,其中一个神经元的结构及其在某时刻的电位如图所示。下列关于该过程的叙述,错误的是( )
A. 此刻①处Na+内流,②处K+外流,且两者均不需要消耗能量
B. ①处产生的动作电位沿神经纤维传播时,波幅一直稳定不变
C. ②处产生的神经冲动,只能沿着神经纤维向右侧传播出去
D. 若将电表的两个电极分别置于③④处,指针会发生偏转
15.利用不同的处理使神经纤维上膜电位产生不同的变化,处理方式及作用机理如下,处理方式与下列可能出现的结果对应正确的是( )
①利用药物Ⅰ阻断Na+通道;②利用药物Ⅱ阻断K+通道;
③利用药物Ⅲ打开Cl-通道,导致Cl-内流;④将神经纤维置于稍低浓度的Na+溶液中。
A. 甲-④,乙-②,丙-①,丁-③ B. 甲-①,乙-②,丙-③,丁-④
C. 甲-④,乙-①,丙-②,丁-③ D. 甲-③,乙-①,丙-④,丁-②
16.如图为人体神经元细胞模式图,据图分析错误的是( )
A. ④中的物质属于神经递质,释放到⑤的方式是胞吐
B. A点属于神经元的轴突部分
C. 若抑制该细胞的呼吸作用,不会影响神经兴奋的传导
D. 若刺激A点,图中电流计B将发生2次方向相反的偏转
17.突触是两个神经元之间或神经元与肌肉细胞等之间相接近的部位。某科研小组在研究突触作用关系时,进行了如图1所示实验(电流计指针偏转方向与电流方向一致),结果如图2、3。据图分析,下列叙述正确的是 ( )
图1 图2 图3
A.若给予轴突3足够强度的刺激,电流计的指针没有反应
B.刺激轴突1后,神经元M有Na+内流,没有动作电位产生
C.轴突2通过影响轴突1释放神经递质引起神经元M发生Cl-内流
D.轴突1释放的神经递质能改变轴突2和神经元M的离子通透性
18.多巴胺是一种兴奋性递质,在脑内能传递兴奋及愉悦的信息。另外,多巴胺也与各种上瘾行为有关。毒品可卡因是最强的天然中枢兴奋剂,图为可卡因对人脑部突触处神经冲动的传递干扰示意图。下列叙述正确的是 ( )
A.多巴胺与受体结合使突触后膜发生的电位变化是外负内正→外正内负
B.可卡因与多巴胺转运蛋白结合,阻碍了多巴胺的回收,延长了其对大脑的刺激,产生快感
C.吸食可卡因容易上瘾的原因是可卡因不断作用于突触后膜,使突触后膜持续兴奋
D.缓解可卡因毒瘾,可考虑使用水解可卡因的酶、多巴胺受体拮抗剂和激动剂
19.研究发现,大脑皮层某些区域在受到重复刺激后可产生一种持续增强的突触效应,称为长时程增强作用(LTP)。LTP的产生过程既需要突触前神经元刺激突触后膜,也需要突触后神经元通过释放NO作为逆行信使作用于突触前神经元,使突触前神经元不断释放兴奋性递质,从而维持LTP效应。下列相关叙述错误的是 ( )
A.LTP的形成需要消耗细胞代谢产生的ATP
B.神经元外Na+浓度降低更利于LTP的形成
C.NO会改变突触前神经元细胞膜的离子通透性
D.LTP效应说明有些突触前神经元和突触后神经元存在相互作用
20.乙酰胆碱(Ach)持续刺激突触后膜会导致突触后膜出现脱敏现象,其部分机理如图所示。下列对该过程的分析错误的是 ( )
A.状态①下图示离子通道关闭,但仍有离子进出该细胞
B.Ach与位于突触后膜上的受体结合后,Na+主动运输到细胞内,细胞进入状态②
C.乙酰胆碱酯酶失活会导致状态③的发生
D.脱敏可以保护神经元免受过度或过强的刺激
二、非选择题(共60分)
21.(20分)如图①为某地区中某种老鼠原种群被一条河分割成甲、乙两个种群后的进化过程图,图②为在某段时间内种群甲中的A基因频率的变化情况,请思考回答下列问题。
(1)图①中a过程是 ;b过程是 ,其实质是 ,其直接作用对象是 。
(2)图②中在 时间段内甲种群生物发生了进化,在T点时 (填“是”“否”或“不一定")形成新物种。
(3)图①中反映出形成新的物种必须经过 、 、 三个环节。
(4)若A和a基因位于X染色体上,在某个时间点统计甲种群中XAXA个体占42%、XAXa个体占6%、XaXa个体占2%,XAY个体占45%、XaY个体占5%,则该种群的a基因频率为 。
22.(16分)图 1 和图 2 分别是人体肺部和肝部的局部组织示意图,请根据相关信息作答:
(1)A、B、C、D 处的液体的名称分别是:A 、B 、C 、
D 。
(2)内环境的 和理化性质都保持相对稳定的状态,从而达到内环境的稳态, 而理化性质主要包括 、 和 三个方面。
(3)①②处的血糖浓度较高的是 ,③④处的氧气浓度较高的是 。一个 O2分子从肺泡腔来到D 细胞内并被利用消耗,至少穿过了 层生物膜。
(4)酒精(学名乙醇)的代谢主要在肝脏中完成,其代谢途径如图所示。
饮酒后服用或注射头孢类药物可出现“双硫仑样反应”,即乙醛中毒,严重者可出现呼吸抑制、心肌梗死、急性心力衰竭,危及生命。由以上信息可知,头孢类药物主要抑制 的活性。
23.(12 分)根据实验分析回答下列问题。
(1)科学实验证明,电刺激与心脏相连的交感神经,心跳加快;电刺激与心脏相连的副交感神经,心跳减慢。这说明心跳快慢(心率)受交感神经与副交感神经共同调节。某研究者用电刺激支配肾上腺髓质的交感神经,心跳也加快。推测是由于电刺激交感神经后引起肾上腺髓质产生了某种物质,该物质通过血液循环被运送到心脏,促进心跳加快。现有甲、乙两只小白兔,其中甲兔已剥离出支配肾上腺髓质的交感神经(但未切断),请你设计实验验证上述推测。
①分别检测甲、乙两只小白兔的 ,并记录。
②电刺激甲兔支配肾上腺髓质的 ,立刻刻用等渗溶液提取甲兔的肾上腺髓质组织液并制成提取液。
③将 ,检测其心率。若乙兔 ,
则推测正确,否则推测不正确。
(2)研究人员选用枪乌贼的神经组织进行实验,来研究兴奋在神经元之间的传递过程,处理及结果见表。
已知河豚毒素对突触后膜识别神经递质的敏感性无影响,从②③④组实验判断,突触后神经元动作电位的降低应该是 直接引起的。若利用河豚毒素的生理作用开发药物,可用作 (填字母))
a.降糖 b.麻醉 c.提神醒脑 d.缓解肌肉痉挛
24.(12分)为探究酒精对动物行为的影响,某中学生物兴趣小组进行了以下系列实验。
实验材料:蟾蜍坐骨神经-腓肠肌标本,间脑蟾蜍,小滤纸片,任氏液,0.1% 、0.2%和 1%酒精,去甲肾上腺素(NA),酚妥拉明(PT),1%硫酸溶液等。
(要求与说明:间脑蟾蜍是指切除了大脑和部分间脑、相关机能正常的蟾蜍;任氏液为两栖类的生理盐水;3 种酒精浓度分别对应人血液中轻度、中度和重度酒精中毒的浓度;酒精、NA和 PT均用任氏液配制;NA是一种神经递质;PT是NA受体的抑制剂。实验条件适宜)
实验过程与结果或结论:
| 过程 | 结果或结论 | |||||||||||||||
实验1 | ①取蟾蜍坐骨神经-胖肠肌标本,分别检测动作电位大小、动作电位传导速率和肌肉收缩张力;②以1%酒精连续滴加标本5min 后,再分别检测上述指标。 | 结果: 结论:________________________。 | |||||||||||||||
实验2 | ①用1%硫酸刺激间脑蟾蜍一侧后肢的中趾趾端,测定屈反射时长,然后用任氏液清洗后肢和间脑断面;②分别用含有50 μL的任氏液、不同浓度酒精的小滤纸片处理间脑断面,每次处理后重复①。 | 结果的记录表格:
结论:酒精会显著延长屈反射时长,其数值随酒精浓度升高而变大。 | |||||||||||||||
为了进一步研究酒精延长屈反射时长的机理,选取实验2中某一浓度的酒精用于实验3。 | |||||||||||||||||
实验3 | ①取5组间脑蟾蜍,用任氏液、NA、PT 和酒精等处理;②用1%硫酸刺激间脑蟾蜍一侧后肢的中趾趾端,测定屈反射时长 | 结论:NA 与其受体结合,显著延长间脑蟾蜍的屈反射时长;酒精通过NA受体参与的途径,显著延长间脑蟾蜍的屈反射时长。 | |||||||||||||||
回答下列问题:
(1)实验1结果可得出的结论是 。
(2)依据实验2、3 的结论,实验3 的分组应为;
A组:任氏液; B组:________; C组:________;D组:____________; E组:____________。
(3)酒后驾车属于危险的驾驶行为,由本实验结果推测其可能的生物学机理是_____________________________________________________________________________。
高二10月月考生物答案
一、选择题:本题共 20 小题,每小题 2 分,共 40 分。
1.D | 2.C | 3.D | 4.A | 5.B |
6. D | 7.C | 8.D | 9.B | 10.C |
11.A | 12.D | 13.B | 14.A | 15.C |
16.C | 17.B | 18.B | 19.B | 20.B |
二、非选择题:本题共 4 小题,共 60 分。
21.(20分)每空2分
(1)地理隔离;自然选择;种群基因频率的改变;生物个体的表型
(2)QR;不一定
(3)突变和基因重组;自然选择;隔离
(4)10%
22.(16分)
(1) 组织液(1分) 血浆(1分) 组织液(1分) 细胞内液(1分)
(2) 化学成分(答“成分”不扣分)(1分)
渗透压(1分) 酸碱度(答“pH”不扣分)(1分) 温度(1分)(后三空没有固定顺序,答出一个给一分)
(3)①(2 分) ③(2分) 11(2分)
(4) 酶 2(2 分)
23.(12分)每空2分
(1)①心率②交感神经
③提取液注射到乙兔体内;心跳加快
(2)突触前膜释放的神经递质减少(或作用于突触后膜的神经递质数量减少);bd
24.(12分)每空2分
(1)离体条件下,施加1%酒精,对神经肌肉接点,肌肉收缩功能没有显著影响。
(2)NA; PT; NA+PT; 酒精+PT
(3)酒精显著延长屈反射的时长,酒后驾车导致司机反应迟钝。
湖北省沙市中学2022-2023学年高二上学期第二次月考生物试卷(含答案): 这是一份湖北省沙市中学2022-2023学年高二上学期第二次月考生物试卷(含答案),共16页。试卷主要包含了单选题,读图填空题等内容,欢迎下载使用。
2022-2023学年湖北省石首市第一中学高二上学期10月月考生物试题含答案: 这是一份2022-2023学年湖北省石首市第一中学高二上学期10月月考生物试题含答案,共8页。试卷主要包含了选择题,非选择题等内容,欢迎下载使用。
2022-2023学年湖北省红安县第一中学高二上学期9月月考生物试题(Word版): 这是一份2022-2023学年湖北省红安县第一中学高二上学期9月月考生物试题(Word版),共12页。试卷主要包含了选择题,非选择题等内容,欢迎下载使用。

