2023年四川省泸州市泸县第四中学中考一诊化学试题
展开泸县四中初2023届第一次教学质量诊断性模拟考试
化学试卷
说明:
1.本次考试是物理、化学、生物分卷同堂考试。分为第一部分(选择题)和第二部分(非选择题)两部分。物理95分,化学65分,生物40分;满分200分;150分钟完成。
2.可能用到的相对原子质量:C-12 0-16 Ca-40 H-1 C1-35.5 Fe-56
第一部分 选择题(共24分)
一、选择题(本题共8小题,每小题只有一个选项符合题目要求。3分每题共24分)
1.2021 年春节,国家倡导“就地过年”,各地网络主播通过直播分享“年味儿”。下列直播间的春节民俗活动中主要体现化学变化的是
A.贴春联 B.舞龙狮 C.蒸年糕 D.逛庙会
2.1991,我国著名的化学家张青莲教授与一位科学家合作,测定了铟(Ln)元素的相对原子量数值。铟元素的核电荷数为49,相对原子质量为115,则铟原子核内中子数与质子数之差值为
A.66 B.49 C.115 D.17
3.市场上销售的加碘食盐、含氟牙膏、高钙牛奶,这里的碘、氟、钙是指
A.离子 B.分子 C.原子 D.元素
4.室温下,向一定质量的 KNO3溶液中加入 10g KNO3固体,充分搅拌后,尚有部分固体未溶解,加入 10g水后,固体全部溶解,下列判断不正确的是
A.原溶液一定是室温下的不饱和溶液 B.加水前可能是室温下的饱和溶液
C.加水后可能是室温下的饱和溶液 D.加水后所得溶液的溶质质量分数一定比原溶液的大
5.某小组用NaCl固体配制100g质量分数为10%的氯化钠溶液,下列说法正确的是
A.向盛有10gNaCl固体的烧杯中,加入100mL蒸馏水,搅拌
B.量取水时仰视读数,会导致溶质质量分数偏大
C.溶解时玻璃棒搅拌的作用是增大NaCl的溶解度
D.配制好的溶液装入试剂瓶时有液体测出,对溶质质量分数无影响
6.2022年4月16日,神舟十三号载人飞船返回舱在东风着陆场顺利着陆。飞船的燃料可为肼(N2H4),发射时发生的反应为:2N2H4+N2O4=3N2+4H2O,下列说法正确的是
A.肼在反应中作氧化剂 B.反应中每生成1个H2O转移4个电子
C.N2O4在反应中被氧化 D.氧化产物与还原产物的物质的量之比是2:1
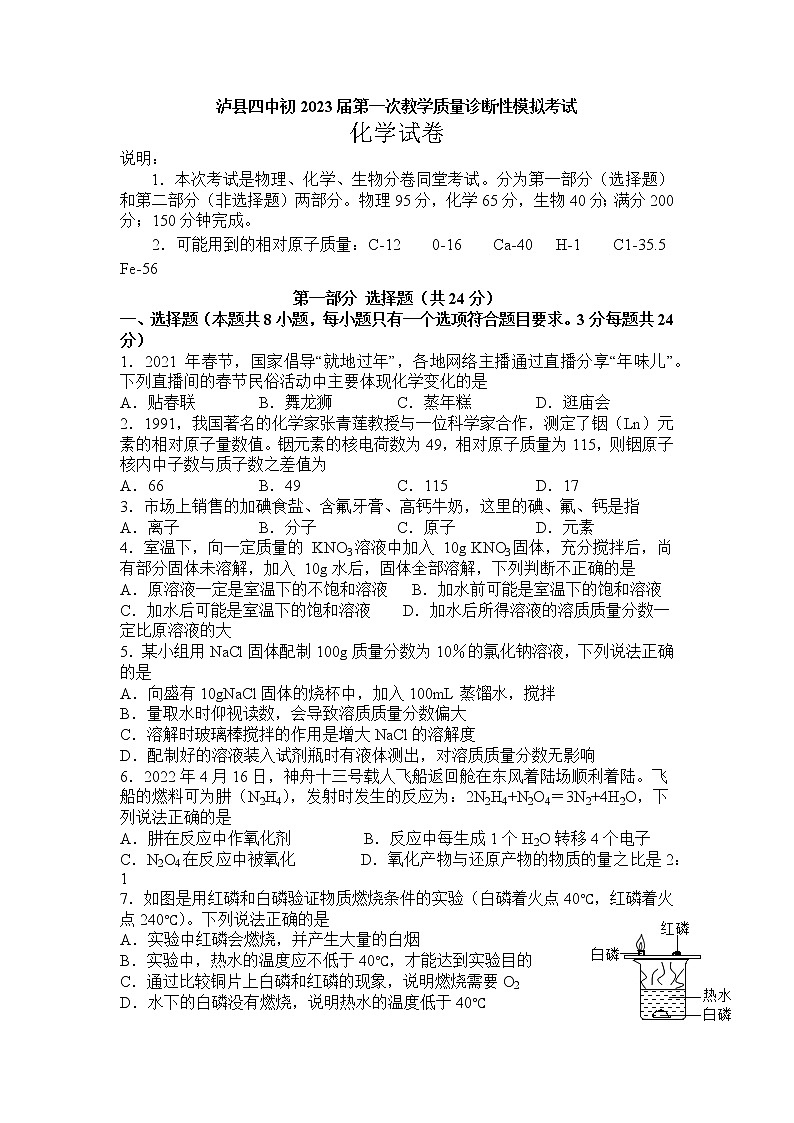
7.如图是用红磷和白磷验证物质燃烧条件的实验(白磷着火点40℃,红磷着火点240℃)。下列说法正确的是
A.实验中红磷会燃烧,并产生大量的白烟
B.实验中,热水的温度应不低于40℃,才能达到实验目的
C.通过比较铜片上白磷和红磷的现象,说明燃烧需要O2
D.水下的白磷没有燃烧,说明热水的温度低于40℃
8.如图是两个关于水的实验,有关说法正确的是
A.实验1中加入适量氢氧化钠溶液是为了增强水的导电性
B.实验2,水变化全过程中分子的种类和分子间间隔均没有任何改变
C.实验1,试管a中收集到的气体能使燃着的木条燃烧更旺,具有助燃性
D.实验1、2均能验证水的组成
第二部分 非选择题(共41分)
9.(11分)认真观察图,回答有关问题:
(1)镁是一种银白色的金属,具有可燃性,取一段镁条,用坩埚钳夹住,在酒精灯的火焰上点燃,则镁带燃烧发生的变化是___________(填“物理变化”、“化学变化”,下同),理由是___________;
(2)如图②中发生的变化是___________,由此说明化学变化___________(填“一定”或“不一定”)伴随物理变化。
(3)图③中发生的变化是___________,可见发光发热的变化___________(填“一定”或“不一定”)是化学变化。
(4)由此可以得出化学变化与物理变化的本质区别是___________。
10.在①分子、②原子、③质子、④中子、⑤电子、⑥原子核、⑦离子.这些粒子中:
(1)可能带正电,也可能带负电的粒子是_____(都填序号)。
(2)化学变化中最小的粒子是_____。
(3)构成原子核的粒子是_________。
(4)由分子构成的物质,能保持物质化学性质的最小粒子是_____。
11.(3分)配制溶质质量分数一定的氯化钠溶液常按以下操作顺序进行。
请回答下列问题:
(1)计算配制120g溶质质量分数为5%的氯化钠溶液所需:氯化钠______g,水______g。
(2)用托盘天平称量所需的氯化钠时,发现托盘天平的指针偏向左盘,应______。
A.增加适量氯化钠固体 B.减少适量氯化钠固体
C.调节平衡螺母 D.加砝码
12.(5分)如图中A、B、C、D、E五种物质是初中化学常见的金属单质、非金属氧化物、酸、碱、盐中的一种,相邻物质能发生化学反应。A与B之间可发生置换反应,B的水溶液呈蓝色。请回答:
(1)A的化学式 ________ (写一个)。
(2)B与C反应的化学方程式可能是 __________ 。
(3)E的用途是 ____________ 。
(4) D还能与图中不相邻的一种物质反应,该反应的化学方
程式可能是 _________ 。
13.(7分)水在生产、生活中有广泛的应用。
(1)我国开发出一种新型催化剂,实现了在光照下分解水,反应的符号表达式为___________。从微粒角度分析此过程中,该反应前后不变的微粒有___________(填具体微粒名称)。
(2)电加热式加湿器是通过电加热,使水沸腾变为水蒸气。从微粒角度分析此过程中,发生变化的是___________,反应前后不变的微粒有___________(填具体微粒名称)。
(3)光照下分解水与通过电加热,使水沸腾变为水蒸气,从微观角度回答最本质的区别是___________。
(4)天然水净化的主要步骤如图所示。
①关于天然水净化,下列说法不正确的是___________。
A.步骤Ⅰ可除去难溶性固体杂质
B.步骤Ⅱ中使用的物质可能是活性炭
C.步骤Ⅲ可杀菌、消毒
D.净化后的水一定是纯水
②在天然水净化中常加入絮凝剂明矾,絮凝剂在净水过程中的作用是___________。
14.(6分)下列是制取气体常用的装置,请根据题目要求作答:
(1)仪器①的名称为___________,仪器②的名称为___________。
(2)实验室制取O2的方法有多种,加热高锰酸钾制取氧气的发生装置是___________(填字母),该反应的符号表达式为___________。
(3)若用F装置收集氧气,当___________时开始收集,收集满并取出集气瓶后盖好毛玻璃片应正放在桌子上。用制得的氧气做硫燃烧的实验,集气瓶要留少量水的作用是___________。
(4)B、C装置均可作为实验室制取O2的发生装置,与B相比,选用C装置的优点是___________。
(5)上图G装置在化学中有“万能瓶”的美称。若用G装置用该方法收集氧气,氧气应从___________管口通入(选填“a”或“b”)。
15.(9分)氮化铝()是一种新型的电子绝缘基片材料,用于大型和超大型集成电路中。
I、的制备
(1)如图1,______℃时,产物中纯度最高。如图2可以推断最佳保温时长为______。
II、的质量分数测定
在生产过程中,氮化铝样品中常含有少量的氧化铝杂质。小组同学用图3和图4装置组合来进行相关实验,实验前称量1.0g样品,根据反应中所生成氨气的体积来测定样品中的氮化铝的质量分数(实验中导管体积忽略不计)。
已知:
主要实验步骤如下:a.往锥形瓶中放入适量的样品,b.检验装置气密性,c.测定收集到水的体积,d.打开分液漏斗活塞往锥形瓶中加入过量的浓。
(2)操作的先后顺序是:______。(用字母按先后顺序表示)
(3)装置B中试剂X必须具备条件有______(至少写出两点)。
(4)虚线框中装置适宜选用装置______(填“C”或“D”)。
(5)有同学认为实验结束后,会有残留在装置 A中,不能完全排出,______(选填“需要”或“不需要”)通入N2将其中残留的排入后续装置中。
(6)用图4中的E或F装置替换装置A,可以减少实验误差, E中连通管的作用:平衡气压有利于液体顺利滴下和______。
(7)若装置经过改进后,测得标准状况下的体积为 0.44 L,请计算该样品中AIN的质量分数。(结果保留整数,已知氨气的密度为0.771 g/L,写出计算过程)。
泸县四中初2023届第一次教学质量诊断性模拟考试
化学试卷参考答案:
1.C 2.D 3.D 4.B 5.D 6.D 7.B 8.A
9.(1) 化学变化 有白色固体氧化镁生成
(2) 化学变化 一定
(3) 物理变化 不一定
(4)是否有新物质生成
10.(1)⑦ (2)② (3)③④ (4)①
11.(1) 6.0 114 (2)B
12. Fe(或Al) CuSO4+2NaOH=== Cu(OH)2↓+Na2SO4(合理即可) 冶炼金属
Fe+2HCl ===FeCl2+H2↑(或2Al+6HCl === 2AlCl3+3H2↑,与(1)中空对应,合理即可)
13.(1) 氢原子、氧原子
(2) 水分子间的间隔 水分子的种类、水分子的数目
(3)分子种类是否改变
(4) D 吸附水中的悬浮杂质,加速其沉降
14.(1) 分液漏斗 锥形瓶
(2) A
(3) 导管口出现连续且均匀的气泡 吸收有害气体,防止污染空气
(4)能控制反应的速率
(5)a
15.(1) 1000 3小时
(2)
(3)不溶解氨气,不与氨气反应、密度比水小
(4)D
(5)不需要
(6)防止加入液体的体积导致锥形瓶内气压变化
(7)解:氨气的质量=
设:该样品中AIN的质量为
解得
该样品中AIN的质量分数=
答:该样品中AIN的质量分数。
四川省泸州市泸县第一中学2022-2023学年九年级上学期第一次教学质量诊断(一诊)化学试题(含解析): 这是一份四川省泸州市泸县第一中学2022-2023学年九年级上学期第一次教学质量诊断(一诊)化学试题(含解析),共13页。试卷主要包含了单选题,填空题,实验题等内容,欢迎下载使用。
精品解析:四川省泸州市泸县潮河镇尚春中学2019届中考化学一模试卷: 这是一份精品解析:四川省泸州市泸县潮河镇尚春中学2019届中考化学一模试卷,文件包含精品解析四川省泸州市泸县潮河镇尚春中学2019届九年级下学期中考一模化学试题原卷版doc、精品解析四川省泸州市泸县潮河镇尚春中学2019届九年级下学期中考一模化学试题解析版doc等2份试卷配套教学资源,其中试卷共18页, 欢迎下载使用。
2021年四川省泸州市中考化学试题(原卷+解析): 这是一份2021年四川省泸州市中考化学试题(原卷+解析),文件包含2021年四川省泸州市中考化学试题原卷版doc、2021年四川省泸州市中考化学试题解析版doc等2份试卷配套教学资源,其中试卷共13页, 欢迎下载使用。

