(部编版)高考政治一轮复习讲义第33课就业与创业(含解析)
展开核心素养:政治认同:明确劳动者的权利与义务,构建和谐劳动关系的重要性。
科学精神:把握劳动合同的条款和原则,理解自主创业和诚信经营的相关要求,区分我国的主要税种。
法治意识:结合现实生活中具体案例,掌握劳动者依法维权的途径;依法公平竞争;树立依法纳税意识,自觉诚信纳税。
公共参与:学会运用法律手段维护自己合法的劳动权益,积极投入到“大众创业、万众创新”的大潮中。
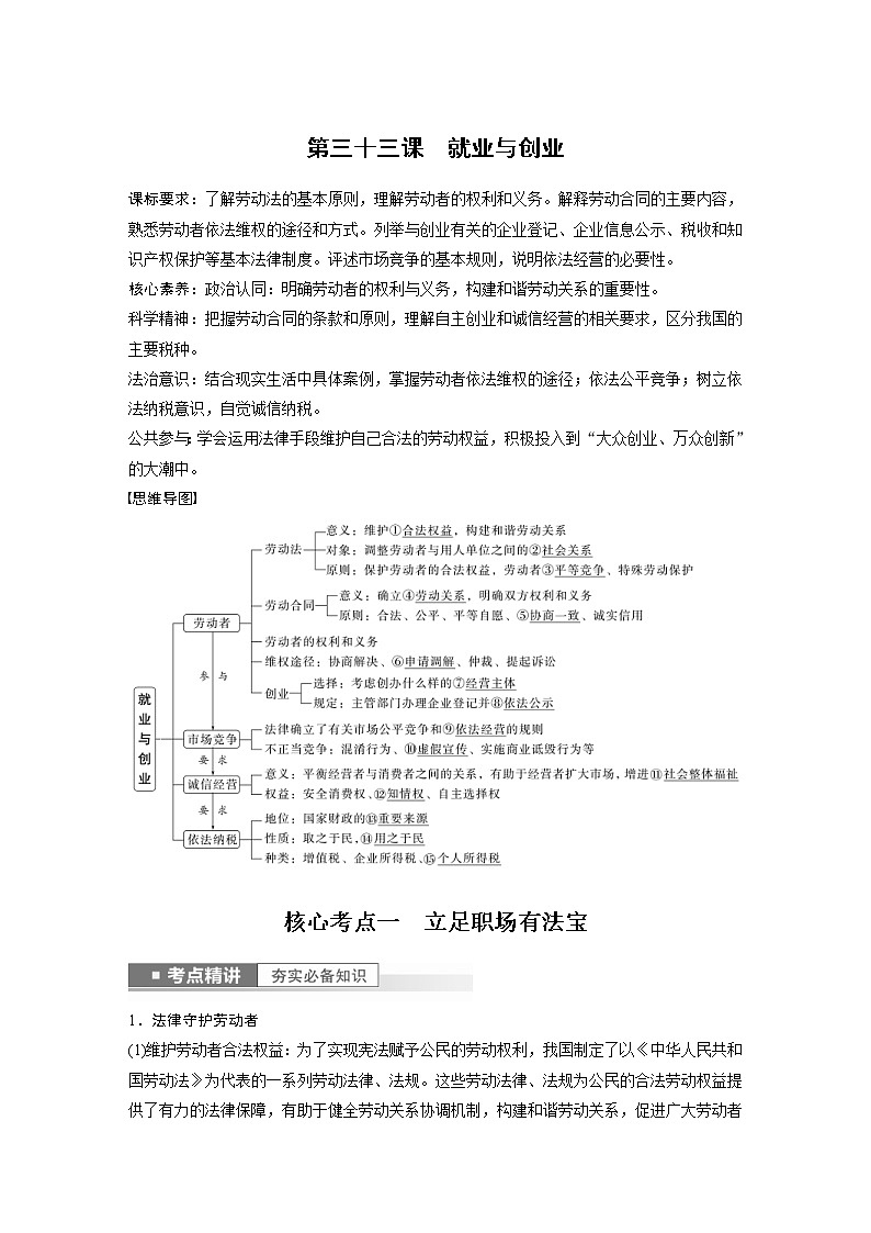
思维导图
核心考点一 立足职场有法宝
1.法律守护劳动者
(1)维护劳动者合法权益:为了实现宪法赋予公民的劳动权利,我国制定了以《中华人民共和国劳动法》为代表的一系列劳动法律、法规。这些劳动法律、法规为公民的合法劳动权益提供了有力的法律保障,有助于健全劳动关系协调机制,构建和谐劳动关系,促进广大劳动者实现体面劳动、全面发展。
(2)劳动法的基本原则
[提醒] 国家对女职工和年满16周岁未满18周岁的未成年工实行特殊劳动保护。例如,禁止安排女职工从事矿山井下等高强度劳动,不得安排女职工在经期从事高处、低温、冷水作业和国家规定的高强度劳动,不得安排未成年工从事矿山井下、有毒有害和国家规定的高强度劳动,用人单位应当对未成年工定期进行健康检查,等等。
2.劳动也要签合同
(1)含义及作用
①含义:是劳动者与用人单位确立劳动关系、明确双方权利和义务的协议。
②作用:有了劳动合同,劳动者维权有据,可以更好地保护自己的合法权益,构建和发展和谐稳定的劳动关系。
[提醒] 《中华人民共和国劳动合同法》第十条:建立劳动关系,应当订立书面劳动合同。已建立劳动关系,未同时订立书面劳动合同的,应当自用工之日起一个月内订立书面劳动合同。用人单位与劳动者在用工前订立劳动合同的,劳动关系自用工之日起建立。
(2)主要内容
(3)订立原则
(4)无效劳动合同
具有下列情形之一的,劳动合同无效或者部分无效:以欺诈、胁迫的手段或者乘人之危,使对方在违背真实意思的情况下订立或者变更劳动合同的;用人单位免除自己的法定责任、排除劳动者权利的;违反法律、行政法规强制性规定的。
[提醒] 劳动合同被确认无效,劳动者已付出劳动的,用人单位应当向劳动者支付劳动报酬。劳动报酬的数额,参照本单位相同或者相近岗位劳动者的劳动报酬确定。
(5)法律约束力
①劳动合同一旦由双方当事人签字或者盖章,即对双方形成约束力,当事人应当依法履行,不得随意变更。
②用人单位必须按照合同约定履行对劳动者的各项义务,并且不得随意解除劳动合同;劳动者则必须按照合同约定完成工作,并遵守用人单位的各项规章制度。
[拓展提升] 三种不合法的劳动合同
①主体资格不合法。如用人单位的职能部门直接与劳动者签订劳动合同;劳动者一方达不到法定就业年龄,不具有劳动权利能力和劳动行为能力。
②内容不合法。凡是与国家法律、行政法规相矛盾、相抵触的条款,均属无效条款。
③程序不合法。只有依照法律、法规完成签字、批准且必须采用书面形式,合同的主要条款必须具备,劳动合同方为有效。
考向一 法律守护劳动者
典例1 (2021·天津高考)“零工就业”即就业者以灵活机动的方式为企业服务。调查显示,目前我国约有两亿灵活就业者,其中很大一部分选择了电商物流、网络送餐、网约车、直播、自媒体等行业相关工作,但零工就业也面临着劳动保障不完善等“成长的烦恼”。这表明( )
①要依法维护劳动者权益,构建和谐劳动关系
②劳动者要遵守劳动合同,认真履行劳动义务
③互联网技术的不断发展促进了就业形式的多样化
④我国完善的劳动力市场为劳动者提供了公平就业机会
A.①③ B.①④ C.②③ D.②④
答案 A
解析 零工就业也面临着劳动保障不完善等“成长的烦恼”,这表明要依法维护劳动者权益,构建和谐劳动关系,①符合题意。②属于劳动者维权的要求,但并不是材料主旨,排除。零工就业的行业发展表明互联网技术的不断发展促进了就业形式的多样化,③符合题意。我国的劳动力市场尚不完善,④排除。故本题选A。
变式1 我国公民享有劳动的权利和义务,为公民的合法劳动权益提供法律保障的是( )
①《中华人民共和国宪法》
②《中华人民共和国就业促进法》
③《中华人民共和国反不正当竞争法》
④《中华人民共和国消费者权益保护法》
A.①② B.②③ C.①④ D.③④
答案 A
解析 设问要求回答保护劳动者权益的法律,宪法从根本上保障劳动者的地位与权利,就业促进法保障劳动者的就业权益,①②符合题意。③是保护市场秩序与企业权益的法律,不选;④是保护消费者权益的法律,不选。A正确。
考向二 劳动合同
典例2 赵某于2021年4月2日应聘到某公司工作,双方没有签订劳动合同。3个月后的一天,赵某在工作中受伤,要求公司支付医疗费并享受工伤待遇,公司以未与赵某签订劳动合同,不存在劳动关系为由予以拒绝。对此,下列选项正确的是( )
A.赵某与公司未签订劳动合同,劳动关系无从确认
B.赵某与公司之间的劳动关系自赵某开始工作之日起已建立
C.赵某的要求体现了劳动法中实行特殊劳动保护的原则
D.公司应当在赵某工作两个月内订立书面劳动合同
答案 B
解析 《中华人民共和国劳动合同法》规定,用人单位自用工之日起即与劳动者建立劳动关系。本案中尽管该公司与赵某并未订立书面劳动合同,但赵某已经在该公司工作,因此他与公司之间形成了事实劳动关系,A错误,B正确。特殊劳动保护是指对未成年工、残疾劳动者等特殊劳动者的劳动保护,C错误。《中华人民共和国劳动合同法》规定,已建立劳动关系,未同时订立书面劳动合同的,应当自用工之日起一个月内订立书面劳动合同,D错误。
“三看法”评价劳动合同的签订
一看,劳动合同的必备条款是否齐全。
二看,订立劳动合同时是否遵循了合法、公平、平等自愿、协商一致、诚实信用的原则。
三看,订立时是否存在下列情形:
①以欺诈、胁迫的手段或者乘人之危,使对方在违背真实意思的情况下订立或者变更劳动合同的。
②用人单位免除自己的法定责任、排除劳动者权利的。
③违反法律、行政法规强制性规定的。
变式2 王某应聘到一家玩具厂,工资按完成的玩具数量结算。企业要求与王某签订劳动合同,王某以计件工作时间没法确定为由拒绝签订劳动合同。对此正确的认识是( )
①劳动者要增强法律意识,自觉签订劳动合同,依法维护合法权益
②依法签订劳动合同是劳动者获得权利、维护权益的基础
③依法签订劳动合同是维护劳动者合法权益的重要依据
④王某因拒签劳动合同,其权利不受法律保护
A.①② B.③④ C.①③ D.②④
答案 C
解析 ②说法错误,自觉履行劳动义务是获得权利、维护权益的基础;④说法错误,我国对劳动者的保护以劳动法为基准,王某的权利受法律保护。
易错点一 误认为劳动法只规定了劳动者应享有的权益
训练1 某外资公司工程师小赵与公司签订的是为期一年的劳动合同,但劳动合同签订后公司并未为其缴纳社会保险费。于是小赵感到不满,时常迟到早退,并在合同期内私自与另一家公司签订了一份新的劳动合同。对案例中双方当事人存在的不当行为分析错误的是( )
A.公司应按照合同约定履行对职工的各项保障,应为小赵缴纳社会保险费
B.劳动者一旦与用人单位签订劳动合同,就必须遵守用人单位的各项规章制度,小赵不该因不满而迟到早退
C.小赵不应在合同期内再与其他公司签订劳动合同
D.既然公司没有为小赵提供应有的保障,那么小赵与其他公司另外签订合同来保护自己的行为也是无可厚非的
答案 D
解析 出现劳动合同纠纷应该通过合法途径维权,小赵做法错误,D错误,入选。
易错点二 误认为只要是无效劳动合同,合同双方就不需要再承担任何责任
训练2 赵某于2021年7月1日到某清洁公司担任清洁工,双方未签订劳动合同,清洁公司也没有为其缴纳社会保险。7月10日,赵某在擦玻璃时从楼上摔下死亡。清洁公司否认赵某系该公司的员工,但同事的证言证实了双方的劳动关系。下列说法正确的是( )
A.赵某年满16周岁不满18周岁,清洁公司不得安排赵某从事高危作业
B.清洁公司侵犯了赵某的生命权、健康权
C.清洁公司侵犯了赵某的合法权益,需承担责任
D.不签订劳动合同的劳动者的权益不受法律保护
答案 C
解析 清洁公司没有为赵某缴纳社会保险,侵犯了赵某享受社会保险的合法权利,需要承担民事法律责任,C正确。材料中看不出赵某是否为年满16周岁不满18周岁的未成年工,A错误;赵某在擦玻璃时从楼上摔下死亡,本身不是清洁公司造成的,B错误;签订劳动合同有助于确认劳动关系,为劳动纠纷解决提供有利条件,但由于某些情况没有签订劳动合同的劳动纠纷,只要能确认存在劳动关系的,法律就应保障劳动者权益不受侵害,D错误。
核心考点二 心中有数上职场
1.明明白白工作
(1)劳动者的权利
①劳动者有取得劳动报酬的权利。
②劳动者有休息休假的权利。
[提醒] 保证劳动者的休息休假并不意味着一律不能加班加点。根据劳动法律、法规的规定,用人单位由于生产经营需要,经与工会和劳动者协商后可以延长工作时间。作为对劳动者牺牲休息或休假时间的回报,用人单位必须向劳动者支付高于正常工资的加班工资。
③劳动者有获得劳动安全卫生保护的权利。
④劳动者有享受社会保险和福利的权利。
⑤劳动者还享有平等就业和选择职业的权利、接受职业技能培训的权利、依法参加和组织工会的权利、参与民主管理的权利、提请劳动争议处理的权利等。
(2)劳动者的义务
劳动法规定,劳动者应当完成劳动任务,提高职业技能,执行劳动安全卫生规程,遵守劳动纪律和职业道德。
2.劳动争议的解决方式
[提醒] 劳动争议是用人单位和劳动者因履行劳动合同而发生的纠纷,即双方当事人因劳动合同中的权利义务的实现而发生纠纷,除此之外的纠纷不属于劳动争议。
考向一 劳动者的权利和义务
典例1 某公司拖欠68名员工共计55万元的劳动报酬,员工因此向当地人力资源和社会保障局举报,并在后者的干预下,从公司领到了被拖欠的全部劳动报酬。由此可见,劳动者享有( )
①取得劳动报酬的权利
②休息休假的权利
③获得劳动安全卫生保护的权利
④提请劳动争议处理的权利
A.①② B.③④ C.②③ D.①④
答案 D
变式1 阅读材料,回答问题。
大学生孙某与甲公司签订了劳动合同。因孙某经常无故请假、迟到,月底发工资时,公司按照规定扣发孙某200元工资。孙某以劳动者有休息休假的权利和取得劳动报酬的权利为由,要求公司发给足额的工资。
运用劳动者权利和义务关系的知识,对上述材料进行分析。
答案 (1)权利与义务从来都是相辅相成、不可分割的。劳动者在维护自身劳动权益的同时,也要承担相应的义务,要遵守劳动纪律,遵守用人单位的规章制度,完成劳动任务。
(2)孙某经常无故请假、迟到,没有很好地完成劳动任务,没有全面遵守劳动纪律和职业道德。故不能享受到应该享有的权利,公司按照规定在不违法的前提下扣发一定的工资是合理的。
考向二 维护劳动者权益
典例2 王云在一家棉纺织企业上班,2021年10月因工伤与厂方达成和解协议,厂方一次性补偿给她6万元。下列说法正确的是( )
①不管王云对该和解协议满意与否,她都必须遵守
②如果王云对该和解协议感到不满意,她可以通过调解、仲裁、诉讼等途径解决问题
③如果王云对该协议不满意,她可以直接向人民法院提起诉讼
④和解协议是劳动者与用人单位在自愿、平等基础上达成的,不具有法律效力
A.①② B.①④ C.②③ D.②④
答案 D
解析 本题考查对和解协议的理解。既然是和解协议,就应该是双方均满意,如果不满意,就可以通过其他方式解决,并非一定要遵守,故①错误,②正确;除特定情形外,未经劳动仲裁程序,当事人不得直接向法院提起诉讼,王云应先经过劳动争议仲裁,故③错误;和解协议不具备法律约束力,故④正确。
变式2 我国劳动法规定,劳动争议一方当事人在法定期限内不起诉又不履行仲裁裁决的,另一方当事人可以申请( )
A.劳动争议调解委员会强制执行
B.劳动争议仲裁委员会强制执行
C.人民法院强制执行
D.劳动行政部门强制执行
答案 C
易错点一 误认为所有劳动争议均是由用人单位侵害劳动者权益引起的
训练1 根据劳动法的规定和劳动关系的性质,下列纠纷属于劳动争议的是( )
A.某私营企业职工张某与某地方劳动保障行政部门的工伤认定机关因工伤认定结论而发生的争议
B.进城务工的农民黄某与其雇主某个体户之间因支付工资报酬发生的争议
C.某国有企业退休职工王某与社会保险经办机构因退休费用的发放而发生的争议
D.某有限责任公司的职工李某是该公司的股东之一,因股息分配与该公司发生的争议
答案 B
解析 A为企业职工关于行政部门认定结论而发生的争议,属于行政裁决的争议,不符合题意。B为个体经济单位与劳动者之间的争议,属于劳动争议,符合题意。C为企业职工与社保经办机构的争议,属于行政争议,不符合题意。D为企业与投资者之间收益分配的争议,不符合题意。
易错点二 出现劳动争议,误认为当事人可以直接向人民法院提起诉讼
训练2 下列关于劳动者维权途径的说法正确的是( )
A.用人单位与劳动者发生劳动争议,必须先进行双方协商;协商不成,再申请调解;调解不成,再申请仲裁;仲裁不成,再提起诉讼
B.要具体分析,若认为某些劳动争议不可能通过调解、仲裁解决,可直接提起诉讼
C.用人单位与劳动者发生劳动争议,当事人可以协商解决,也可以依法申请调解、仲裁、提起诉讼
D.劳动者要提高自己的维权意识和法律意识,拿起法律武器维护自己的合法权益
答案 C
解析 劳动者的维权途径要灵活运用,不要模式化,但必须明确劳动争议仲裁是提起劳动争议诉讼的必经程序,故A、B两项说法错误,应选C项。D项不是关于劳动者维权途径的内容,与题意不符。
核心考点三 自主创业 公平竞争
1.经营主体的形式
(1)创业者可以采取个体工商户、个人独资企业、合伙企业、有限责任公司等形式。
(2)根据法律的规定,这些不同形态的经营主体在成立条件、出资人的责任承担等方面有所不同。
[提醒] 《中华人民共和国公司法》规定,有限责任公司由五十个以下股东出资设立;只有一个自然人股东或者一个法人股东的有限责任公司,为一人有限责任公司。
2.创办企业的要求
(1)创办企业应当符合法律规定,并准备相应的文件。
(2)创办企业应当按照规定在相关主管部门办理企业登记,领取营业执照。
(3)企业登记的相关信息应当依法及时公示。
3.市场竞争讲公平(不正当竞争的表现)
(1)经营者利用他人已经建立的商业信誉,通过某种假冒或者仿冒手段,使消费者发生误认,这种混淆行为就是典型的“搭便车”。
①擅自使用与他人有一定影响的商品名称、包装、装潢等相同或者近似的标识。
②擅自使用他人有一定影响的企业名称(包括简称、字号等)、社会组织名称(包括简称等)、姓名(包括笔名、艺名、译名等)。
③擅自使用他人有一定影响的域名主体部分、网站名称、网页等。
(2)违反广告法规定,进行虚假或者引人误解的商业宣传。
①经营者的广告行为应当遵守法律规定。
②根据反不正当竞争法,经营者不得对其商品的性能、功能、质量、销售状况、用户评价、曾获荣誉等作虚假或者引人误解的商业宣传,欺骗、误导消费者。
③经营者不得通过组织虚假交易等方式,帮助其他经营者进行虚假或者引人误解的商业宣传。
(3)其他不正当竞争的行为
法律还规定,禁止实施商业诋毁行为、不当有奖销售行为、商业贿赂行为、妨碍或者破坏其他经营者合法提供的网络产品或者服务正常运行的行为等不正当竞争行为。
考向一 创业
典例1 成成和小峰都喜欢各类新奇的事物,盼望着长大之后能够自己创业,成为发明家和企业家。他们阅读有关书籍后,发现当今在数字技术和互联网领域名列前茅的大公司,有好几家是由其创始人在自家车库里鼓捣起来的。他们也想着从学生时代就开始“车库创业”,但不知道该采用哪种企业形式。
结合生活实际,议一议哪种经营主体更适合成成和小峰的“车库创业”。
答案 企业经营主体包括个体工商户、个人独资企业、合伙企业、有限责任公司等形式。其中个体工商户、个人独资企业一般以公民个人名义申请登记;合伙企业是指两个以上公民按照协议,各自提供资金、实物、技术等,合伙经营、共同劳动;有限责任公司包括一人有限责任公司和多人有限责任公司,公司由股东组成,有相应的章程等。成成和小峰系两人共同经营,从组织形式的人员、灵活度等角度考虑,他们以个人合伙形式经营更为妥当。
变式1 创办企业的,应当在相关主管部门办理企业登记,领取营业执照。下列有关企业登记的说法,正确的是( )
①主管部门要对申请材料的真实性负责
②未经相关主管部门登记的,不得以企业名义从事经营活动
③企业发生变更、终止的,不必再办理登记
④企业登记的相关信息应当依法及时公示
A.①② B.①③ C.②④ D.③④
答案 C
解析 申请人应对申请文件、材料的真实性负责,①错误;企业法人发生变更、终止的也应办理相应的登记,③错误。
考向二 市场公平竞争
典例2 “美食园”饭店是甲市一家有一定知名度的餐馆,其店面装潢、服务员制服、餐具、菜单等都具有自己的特色。“美味园”饭店是一家新开业的餐馆,为了使生意兴隆,“美味园”饭店作了大量宣传,其在店前挂起一条横幅,上面写着“特聘美食园饭店一级主厨,欢迎各位光临”。同时,“美味园”饭店服务员的制服以及菜单等都与“美食园”饭店相似。
请运用公平竞争的有关知识,评价“美味园”饭店的做法。
答案 (1)市场经济的健康发展,要求市场主体公平竞争和诚信经营。“美味园”饭店的做法是假冒或仿冒行为,是典型的“搭便车”,属于不正当竞争行为。
(2)“美味园”饭店利用“美食园”饭店已经建立起来的商业信誉,通过一系列仿冒或假冒手段使消费者产生误认。这种行为既侵犯了“美食园”饭店的商业信誉,又可能对消费者构成欺诈,损害社会公共利益,违反了反不正当竞争法。
(3)这警示企业要进行正当竞争,遵守相关法律法规。
与公平竞争相关的评价类试题的解法
第一步,辨别材料中的行为是否属于不正当竞争,如果属于不正当竞争,进一步说明属于哪一类不正当竞争。
第二步,分析此不正当竞争行为所带来的危害,或者分析对该企业进行处罚的必要性。
第三步,分析案例给予我们的警示意义。
变式2 甲、乙两家生产太阳能热水器的商家为了更多地获得市场份额,采取了以下竞争措施。下列措施中合法的是( )
A.组成价格联盟,以获得高额利润
B.不惜以低于成本的价格销售商品
C.发广告,揭露竞争对手的产品已存在及可能存在的缺点
D.搞促销活动,买太阳能热水器赠浴霸
答案 D
解析 A项属于垄断经营,B项属不正当低价销售,C项属于损害竞争对手商品信誉的行为,均属于不正当竞争的行为;促销行为,只要不是低于成本价就是合法的,故选D。
易错点一 误认为“搭便车”属于经营技巧,是正当行为
训练1 经营者利用他人已经建立的商业信誉,通过某种假冒或者仿冒手段,使消费者发生误认,这种混淆行为就是典型的“搭便车”。这种行为( )
①损害他人的商业信誉
②属于市场正当竞争
③维护了社会公共利益
④可能对消费者构成欺诈
A.①② B.①④ C.②③ D.③④
答案 B
解析 典型的 “搭便车”行为既损害他人的商业信誉,又可能对消费者构成欺诈,损害社会公共利益,属于不正当竞争,①④符合题意;②③排除。
易错点二 误认为企业是以营利为目的的,所以存在不正当竞争行为是正常的
训练2 社会主义市场经济倡导正当竞争,反对不正当竞争。下列企业行为中属于不正当竞争的是( )
①甲企业为了扩大销售,加大广告宣传力度,影响消费者购买行为
②乙企业为了扩大市场份额,进行有奖销售,最高奖励现金10万元
③丙企业通过捐建希望小学,提高了知名度,扩大了市场份额
④丁企业为了稳定市场份额,联合行业内的其他企业达成价格协议
A.①② B.③④ C.①③ D.②④
答案 D
解析 广告宣传只要符合法律规定,即为正常的竞争行为,排除①。《中华人民共和国反不正当竞争法》中规定的有奖销售最高限额为5万元,这是根据我国经济社会发展水平确定的,②入选。捐建希望小学是通过社会效益的提升来实现经济效益的提升,属于正当竞争,排除③。行业内部的价格协议违背了市场规律,侵犯了消费者的权利,属于不正当竞争,④入选。
核心考点四 诚信经营 依法纳税
1.保护消费者合法权益的必要性、意义
(1)必要性:经营者与消费者之间呈现一种“信息不对称”状态,消费者处于弱势地位,其利益容易受到损害。
(2)意义:我国制定了《中华人民共和国产品质量法》《中华人民共和国消费者权益保护法》等一系列法律、法规,要求经营者依法、诚信经营,保护消费者的合法权益。这不仅有利于平衡经营者与消费者之间的关系,而且有助于守法诚信的经营者扩大市场,并最终增进社会整体福祉。
2.经营者对消费者权益的维护
(1)经营者应当保证消费者安全消费的权利。
(2)经营者应当保障消费者的知情权。
(3)经营者应当尊重消费者的自主选择权。
3.消费者维护自身权益的途径
消费者可以与经营者协商和解,可以请求消费者协会或者依法成立的其他调解组织调解,可以向有关行政部门投诉。消费者还可以通过仲裁或者诉讼的方式解决与经营者之间的争议。
4.依法纳税是义务
(1)地位:税收是国家财政的重要来源,取之于民,用之于民。个人或者企业均应当依法履行纳税义务。
(2)意义
①纳税人自觉履行纳税义务是对经济社会发展的重要贡献。
②企业依法诚信纳税,既是企业信用的最好体现,也是企业最好的市场名片。
(3)类型
①增值税:是以商品流转过程中产生的增值额为计税依据而征收的一种税。增值税的最大特点是减少重复征税,有利于减轻企业税收负担。
②企业所得税:是对我国境内的企业和其他取得收入的组织的生产经营所得和其他所得征收的一种税。除个人独资企业与合伙企业外,其他企业统一适用《中华人民共和国企业所得税法》。
[提醒] 为避免重复征税,国家取消对个人独资企业和合伙企业征收企业所得税,对这些企业投资者的生产经营所得征收个人所得税。
③个人所得税:是针对居民个人在境内外取得的收入或者非居民个人从境内取得的收入而依法征收的一种税。新的个人所得税法不仅提高了基本减除费用标准,增加了与民众生活密切相关的专项附加扣除,而且采用综合征收的方式。
考向一 保护消费者合法权益
典例1 伴随着互联网技术的快速发展,大数据在生活中得到越来越多的应用,给我们的生活带来很多的便利,但与此同时,大数据的负面效应也随之而来,网络购物、订餐、出行等多个领域电商平台曝出大数据“杀熟”现象。
大数据“杀熟”是指经营者运用大数据收集消费者的信息,分析其消费偏好、消费习惯、收入水平等信息,将同一商品或服务以不同的价格卖给不同的消费者从而获取更多利润的行为。经营者“杀熟”主要考虑的有以下因素:用户使用的设备、消费时所处的场所、用户消费频率等。通常情况下,使用苹果设备的比使用安卓设备的贵,偏远地区的比中心地段的贵,高频使用者比低频使用者贵。
结合材料分析说明经营者的大数据“杀熟”行为侵害了消费者的哪种权益。
答案 知情权。消费者享有知悉其购买、使用的商品或接受服务的质量、性能、用途、有效期限等信息的权利,同时经营者具有真实全面告知义务。大数据“杀熟”中,消费者难以知悉商品或服务的真实价格,其了解到的只是经营者通过对其个人信息的分析后专门划定的价格,这严重侵害了消费者的知情权。
消费者权益相关的辨别类试题的解法
变式1 杨某在未办理营业执照、食品经营许可证的情况下,采取向旅行社及导游、驾驶员给付现金方式,吸引他们带游客过来消费。店内醒目处贴有“货真价实”“假一赔十”等标语,却向顾客售卖部分不符合卫生标准的劣质或过期食品。下列对杨某行为的认识,正确的是( )
①属商业诋毁行为
②侵犯消费者安全消费的权利
③侵犯消费者知情权
④未尊重消费者自主选择权
A.①② B.②③ C.①④ D.③④
答案 B
解析 据材料可知,杨某行为应属商业贿赂行为而非商业诋毁行为,①不选;杨某行为侵犯的是消费者的安全消费权和知情权,②③当选;④在材料中未体现。
考向二 依法纳税
典例2 作为税收改革重点的个人所得税,我国把工资薪金、劳务报酬等统一纳入综合范围征税,此外,养老、子女教育、房贷利息等家庭负担也纳入抵扣范围。这一改革( )
①会降低纳税人家庭负担,实现社会公平
②有利于减少重复征税、偷漏税行为
③将会减少财政总收入,影响国家职能实现
④可增加家庭可支配收入,提高消费水平
A.①② B.①④ C.②③ D.③④
答案 B
解析 ②属于增值税的作用,排除。减少当前的税收,能够调动生产者的积极性、刺激消费,能够带来总体税收的增加,并不必然会减少财政总收入,③表述错误。B符合题意。
变式2 国家在餐饮行业推行刮奖发票,消费者就餐后索要发票就有中奖可能,若餐馆拒绝开具发票,可向税务机关举报。关于刮奖发票,正确的判断是( )
A.推行刮奖发票的主要目的是促进消费
B.对无需报账的就餐者可以不开具发票
C.提供刮奖发票可显著增强餐馆竞争力
D.索要和提供餐饮发票有利于减少税收流失
答案 D
解析 根据国家税收征管的有关规定,生产经营者必须如实地开具发票,这是依法诚信纳税的重要依据,B错误。推行刮奖发票主要是为了鼓励消费者索要发票,这有利于减少税收流失,A错误,D正确。C说法错误。
易错点 误认为经营者应当维护消费者的所有利益
训练 经营者的下列做法中正确的是( )
A.某超市将已过期的食品半价出售
B.某游泳池的经营者在游泳池入口处挂牌声明:没有深水证者禁止入内
C.某美容院要求顾客必须选择“美容+美体+护手+足底保健”整套服务
D.某药品推销商在销售中隐瞒其所推销的药品可能引发的副作用
答案 B
解析 已过期的商品属于禁止售卖范围,售卖已过期的食品对消费者健康构成威胁,侵犯了消费者安全消费的权利,A错误。对可能危及人身、财产安全的商品和服务,经营者应当向消费者作出真实的说明和明确的警示,游泳池的经营者的做法保障了消费者安全消费的权利,B正确。C中的行为侵犯了消费者的自主选择权,是强卖行为。D中行为侵犯了消费者的知情权。
课时精练
一、选择题
1.为了实现宪法规定的公民的劳动权利,我国先后制定了以《中华人民共和国劳动法》为代表的一系列劳动法律、法规。其意义是( )
①确立了我国劳动力市场的基本法律原则
②为公民的合法劳动权益提供了有力的法律保障
③保证了公民不会失业
④能够帮助我们找到工作
A.①② B.①④ C.③④ D.②④
答案 A
2.“劳动合同没什么用,签了合同也不等于上了保险,签不签无所谓。”对此认识正确的是( )
A.劳动合同就是保险,有了它劳动者的权利就有了保障
B.签了劳动合同就不自由了,不能离开用人单位
C.签订劳动合同可为将来解决纠纷提供法律依据
D.私企的劳动者不必签订劳动合同
答案 C
解析 劳动合同规定了用人单位和劳动者双方的权利和义务,作为劳动者,很好地履行义务才能更好地享有权利,A错误;签了劳动合同后,也能离开用人单位,B错误;有了劳动合同,劳动者维权有据,可以更好地保护自己的合法权益,构建和发展和谐稳定的劳动关系,私企劳动者也应签订劳动合同,D错误。
3.某公司向法院提起诉讼,要求小辛赔偿因其突然离职给公司造成的经济损失。这体现了( )
A.任何权利的实现总是以义务的履行为条件
B.没有权利就无所谓义务
C.劳动者享有来去自由的权利
D.劳动者应履行执行劳动安全卫生规程的义务
答案 A
解析 《中华人民共和国劳动法》赋予了劳动者单方解除劳动合同的权利,但劳动者应提前30日以书面形式通知用人单位。小辛突然离职,没有履行自己的义务,给公司造成损失,故A符合题意。
4.下图漫画中,企业与劳动者订立“生死合同”侵犯了劳动者的( )
A.平等就业和选择职业的权利
B.取得劳动报酬的权利
C.休息休假的权利
D.获得劳动安全卫生保护的权利
答案 D
5.无论是用人单位侵犯劳动者的权利,还是劳动者违反劳动合同,都会导致一个结果——劳动争议。下列属于提起劳动争议诉讼必经程序的是( )
A.与用人单位协商
B.向劳动争议调解委员会申请调解
C.由劳动争议仲裁委员会仲裁
D.由第三者调解
答案 C
6.在我国,农民工就业较集中的建筑、餐饮、加工等行业,一些用人单位采取欺骗的手段与农民工签订劳动合同。有些用人单位甚至在签订劳动合同时收取抵押金、风险金,职工若违反约定,抵押金与风险金概不退还。对上述材料中用人单位的做法认识正确的是( )
①违背了诚实信用的原则
②遵循了协商一致的原则
③遵循了平等自愿的原则
④违反了法律、法规的规定
A.①③ B.②④ C.①④ D.②③
答案 C
解析 一些用人单位采取欺骗的手段与农民工签订劳动合同,违背了平等自愿、协商一致、诚实信用的原则,①正确,②③错误。劳动法规定,禁止用人单位招用人员时向求职者收取招聘费用、向被录用人员收取保证金或抵押金、扣押被录用人员的身份证等证件,因此,上述材料中用人单位的做法违反了法律、法规的规定,④符合题意。故选C。
7.劳动者有下列情形之一的,用人单位可以解除劳动合同( )
①在试用期间被证明不符合录用条件的
②偶尔违反用人单位的规章制度的
③被依法追究刑事责任的
④失职给用人单位造成较小损失的
A.①② B.①③ C.②④ D.③④
答案 B
8.创业者如果是一人,以下经营主体形态,不适合其采用的是( )
A.个体工商户
B.个人独资企业
C.一人有限责任公司
D.股份有限公司
答案 D
9.以下有关广告的认识,正确的是( )
①是经营者重要的企业营销手段
②是经营者重要的产品推广手段
③是不受约束的产品推广与营销手段
④是产品赢得市场的唯一手段
A.①② B.①③ C.②④ D.③④
答案 A
10.经营者构成不正当竞争的混淆行为包括( )
①擅自使用与他人有一定影响的商品名称相同或者近似的标识
②擅自使用与他人有一定影响的企业字号
③经他人同意使用有一定影响的网站名称
④利用广告帮助其他经营者进行虚假宣传
A.①② B.①③ C.②④ D.③④
答案 A
解析 ③是正当竞争行为,排除;④不属于混淆行为,排除。
11.2021年五一期间,某新开业的商场为吸引消费者,在广告中表示消费者在一个月内消费每满1 000元将获价值100元的商品奖励,且奖励商品的总价累积不超过法定上限。对此下列说法正确的是( )
A.商场的行为构成行贿
B.商场的行为属于正当竞争
C.商场的行为构成限制竞争
D.商场的行为构成不正当竞争
答案 B
解析 A、C、D三项说法错误,商场的行为属于有奖销售行为,只要奖品价值总额不超过法定上限便是正当竞争,故应选B。
12.某市大型超市销售的牛奶制品主要由甲、乙、丙三家牛奶公司提供。由于竞争激烈,三家公司采取了以下行为,以便更多地获得市场份额。这些行为中属于正当竞争的是( )
A.轮番降价,不惜以低于成本的价格销售商品
B.联合行动,在同一时间提高同一产品的价格,以获得高额利润
C.发放宣传资料,告知消费者竞争对手的产品已存在及可能存在的缺点
D.搞促销活动,购买四袋鲜奶赠送一袋酸奶
答案 D
解析 A、B、C均属于不正当竞争行为,严重损害市场竞争秩序。D属于正当竞争行为,当选。
13.消费者叶某向某县消费者协会投诉,反映他因入住该县某小区,到县有线电视台去申请安装有线电视接口时,被告知该小区每户一定要安装接口二主一副以上,否则不予安装。但叶某认为,目前他家只有一台电视机,只安装一个接口就可满足需要,且近期他也没有再增置电视机的打算,申请二主一副接口没有必要,只会增加不必要的开支。该县有线电视台侵犯了消费者的( )
A.安全消费的权利 B.知情权
C.自主选择权 D.财产权
答案 C
14.在某商场推出的“一等奖为价值2 000元的家电一台”的促销活动中,李先生获得一等奖,奖品是一台旧冰箱。李先生要求更换新品,商场以“此次活动的最终解释权归本商场”为由拒绝更换。此事表明( )
①商场的行为侵犯了消费者的知情权
②规范市场秩序是市场经济健康发展的客观要求
③商场的行为侵犯了消费者的安全消费权
④商家的竞争手段都是市场经济运行的合理选择
A.①② B.①③ C.②④ D.③④
答案 A
解析 商场没有侵犯消费者的安全消费权,排除③。④说法错误。
15.2020年度个人所得税综合所得年度汇算法定申报期在2021年6月底截止。如果你在一个纳税年度内取得工资薪金、劳务报酬、稿酬、特许权使用费所得时已预缴的个人所得税,与这四项所得全年加总后计算的个人所得税存在差异,作为个人就需要关注综合所得年度汇算。在我国,个人所得税( )
A.适用超额累进税率
B.适用比例税率
C.属于流转税
D.属于所得税
答案 D
解析 我国个人所得税按应税项目不同,分别实行超额累进税率和比例税率,工资、薪金所得、稿酬所得、劳务报酬所得等适用超额累进税率,利息、股息、红利所得,财产租赁所得等适用比例税率,A、B错误;C错误。
16.自2021年4月1日起,小规模纳税人发生增值税应税销售行为,合计月销售额未超过15万元的,免征增值税。这一做法( )
①助推社会再生产顺利进行
②有利于实现收入分配公平
③会使部分小微企业扭亏为盈
④通过再分配,促进国民经济平稳运行
A.①③ B.①④ C.②③ D.②④
答案 B
解析 ②不符合题意,题干涉及的是企业的增值税,与实现收入分配公平无关;③错误,“使部分小微企业扭亏为盈”夸大了免征增值税的作用。
二、非选择题
17.阅读材料,回答问题。
一家大型商场门口摆放着一双名牌高档皮鞋,只卖7元钱,而在其他地方同样的鞋要卖二三百元。一位顾客看了看鞋,质量绝对没有问题,试穿也合适,决定购买。服务员告诉他:“这是两只不同颜色的鞋,需要认真观察才能发现,因而便宜处理,您可以再考虑一下是否购买。”顾客大受感动,不仅买了这双鞋,而且带来了一大批顾客前来该商场购物。
(1)商场维护了消费者哪些合法权益?
(2)从民事活动应遵循的基本原则来看,商场的做法对经营者有何启示?
答案 (1)该商场尊重了消费者的知情权、自主选择权和公平交易权,保护了消费者的合法权益。
(2)①民事活动应当遵循自愿、公平、等价有偿等原则。该商场的做法符合消费者权益保护法、产品质量法,等等。②民事活动应当尊重社会公德,不得损害社会公共利益。该商场的做法维护了消费者的合法权益,维护了市场秩序,尊重了公众利益。
18.阅读材料,回答问题。
农民老王到浙江某市的建筑公司打工,双方口头商定每个月工资2 000元,一个月休息4天,结果一直到年底,老王几乎没有休息日,公司只给他每月500元的生活费,其余工资均未发放。老王多次讨要,该建筑公司借口每个月工资2 000元,并不是每个月都要付清2 000元。为此老王非常苦恼,怪自己当初没有与公司签订完备的书面合同,也不知怎样才能讨回自己的工资。
(1)劳动者在与用人单位签订劳动合同时,哪些条款是必不可少的?
(2)老王可以通过哪些途径解决争议?
(3)有人认为,劳动者有休息休假的权利,企业让劳动者加班是违法行为。这种观点正确吗?为什么?
答案 (1)劳动合同期限,工作内容和工作地点,工作时间和休息休假,劳动报酬,社会保险,劳动保护、劳动条件和职业危害防护,等等。
(2)①老王可以通过与建筑公司在平等、自愿的基础上就争议的解决进行协商达成和解协议的方式解决争议,或是向本单位劳动争议调解委员会等调解组织申请调解,按照自愿、合法的原则达成调解协议,签订调解协议书。②若老王不愿意与建筑公司协商或调解,也可以直接向当地劳动争议仲裁委员会申请仲裁。若对仲裁裁决不服,还可以再向人民法院提起劳动争议诉讼,由法院进行审理并作出公正的判决。
(3)该观点不正确。我国劳动法第四十一条规定,用人单位由于生产经营需要,经与工会和劳动者协商后可以延长工作时间,一般每日不得超过一小时;特殊原因需要延长工作时间的,在保障劳动者身体健康的条件下延长工作时间每日不得超过三小时,但是每月不得超过三十六小时。作为对劳动者牺牲休息或休假时间的回报,用人单位必须向劳动者支付高于正常工资的加班工资。首要原则
保护劳动者的合法权益。劳动法明确规定了劳动者应享有的各项权利,同时规定了用人单位必须履行的义务
平等竞争
全社会应当坚决防止和纠正就业歧视,营造公平就业制度环境
特殊劳
除对劳动者的权利进行倾斜保护外,劳动法还注重对未成年工、残疾劳动者等特殊劳动者的劳动保护,切实保障劳动者的合法权益
必备条款
劳动合同期限,工作内容和工作地点,工作时间和休息休假,劳动报酬,社会保险,劳动保护、劳动条件和职业危害防护,等等
可备条款
试用期、培训、保守秘密、补充保险和福利待遇等条款
原则
要求
合法
劳动合同的主体、形式和内容必须符合法律、法规的规定
公平
劳动合同的内容应当公平、合理
平等自愿
双方当事人的法律地位平等,劳动合同的订立完全出于当事人的意愿,任何一方都不得强制对方接受某种条件
协商一致
劳动者和用人单位在双方意思表示达成一致的基础上订立劳动合同
诚实信用
用人单位和劳动者在订立劳动合同时应当诚实,恪守信用
提醒 劳动法的首要原则是保护劳动者的合法权益。劳动法明确规定了劳动者应享有的各项权利,同时规定了用人单位必须履行的义务。
提醒 无效劳动合同分为部分无效和全部无效两种情况。部分无效的,有效部分还可以继续执行,全部无效的劳动合同没有法律约束效力。劳动合同被确认无效,劳动者已付出劳动的,用人单位应当向劳动者支付劳动报酬。劳动报酬的数额,参照本单位相同或者相近岗位劳动者的劳动报酬确定。
协商解决
劳动者与用人单位在自愿、平等的基础上就争议的解决进行友好协商,达成和解协议
申请调解
按照自愿、合法的原则达成调解协议,签订调解协议书
申请仲裁
①从当事人知道或者应当知道其权利被侵害之日起一年内向劳动争议仲裁委员会提出书面仲裁申请,由仲裁委员会依法作出具有法律约束力的裁决
②根据劳动法律、法规,除特定情形外,未经劳动仲裁程序,当事人不得直接向人民法院提起诉讼
提起诉讼
劳动争议仲裁委员会对当事人的仲裁申请不予受理的,申请人可以向人民法院提起诉讼。当事人对仲裁裁决不服的,可以自收到仲裁裁决书之日起十五日内向人民法院提起诉讼
提醒 用人单位和劳动者因履行劳动合同发生纠纷,就会出现劳动争议。这些争议既可能由用人单位侵害劳动者权益引起,也可能由劳动者未履行劳动义务损害用人单位权益引起。
提醒 根据劳动法律、法规,除特定情形外,未经劳动仲裁程序,当事人不得直接向人民法院提起诉讼。也就是说,劳动争议仲裁是提起劳动争议诉讼的必经程序。
提醒 “搭便车”是经营者利用他人已经建立的商业信誉,通过某种假冒或者仿冒手段,使消费者发生误认,这种行为既损害他人的商业信誉,又可能对消费者构成欺诈,损害社会公共利益,属于不正当竞争。
提醒 企业是以营利为目的的,为了获得利润,可能会产生不正当竞争行为,这是市场调节自发性的体现。但是,市场经济是法治经济,法律不允许不正当的市场竞争。作为企业,应该开展正当竞争,反对不正当竞争。
权利
关键信息
安全消费权
人身、财产安全不受损害;经营者提供的商品和服务,要符合保障人身、财产安全的要求
知情权
知悉购买、使用的商品或者接受的服务的真实情况;要求经营者提供商品的价格、产地、生产者、用途、性能等有关情况
自主选择权
自主选择提供商品或者服务的经营者,自主选择商品品种或者服务方式;在自主选择商品或者服务时,有权进行比较、鉴别和挑选
提醒 利益有合法和非法之分。经营者应当维护消费者的合法利益。即使是合法利益,也不是全部都应当由经营者维护。
专题四 就业创业与企业经营(含解析)—2024年高考政治大二轮复习讲义: 这是一份专题四 就业创业与企业经营(含解析)—2024年高考政治大二轮复习讲义,共18页。
新高考政治一轮复习阶段检测卷十七就业与创业(含解析): 这是一份新高考政治一轮复习阶段检测卷十七就业与创业(含解析),共12页。试卷主要包含了选择题,非选择题等内容,欢迎下载使用。
新高考政治一轮复习单元达标测试(16)就业与创业(含解析): 这是一份新高考政治一轮复习单元达标测试(16)就业与创业(含解析),共11页。

