2023重庆市名校联盟高一上学期第二次联合考试地理含解析
展开重庆市名校联盟2022-2023学年度第二次联合考试
地理试题(高2025届)
(全卷共8页,总分100分,考试时间75分钟)
注意事项:
1.答题前,考生先将自己的姓名、准考证号码填写清楚,并认真核对条形码上的姓名、准考证号、座位号及科类名称。
2.请将准考证条形码粘贴在右侧的[考生条形码粘贴处]的方框内。
3.选择题必须使用2B铅笔填涂;非选择题必须用0.5毫米黑色字迹的签字笔填写,字体工整、笔迹清楚。
4.请按题号顺序在各题的答题区域内作答,超出答题区域书写的答案无效,在草稿纸、试题卷上答题无效。
5.保持答题卡面清洁,不要折叠、不要弄破、弄皱,不准使用涂改液、刮纸刀。
一、选择题:(本大题共25小题,每小题2分,共50分。每小题只有一个选项符合题目要求。)
水星同太阳的角距离不会超过28°,很容易被淹没在太阳光里。2022年10月9日迎来了今年观测水星的绝佳时机。与人类热衷探索火星不同,人类对水星的探测活动次数是最少的。2021年10月,欧洲和日本合作的“贝皮科伦坡”宇宙飞船发回了水星的首批图像,然而这些图像是在该飞船发射3年之后获得的。据此完成下面小题。
1. 水星难以被观测的主要原因是( )
A. 距离地球最远 B. 距离太阳最近 C. 本身不发光 D. 体积最小
2. 目前,人类探测水星面临的最大困难是( )
A. 昼夜温差大 B. 岩浆活动频繁 C. 天气复杂多变 D. 距离地球远
2022年4月16日9时56分,“神舟十三号”飞船在内蒙古东风着陆场平安降落,太空“出差”半年的3名航天员安全顺利出舱,重回地球的怀抱。据此完成下面小题。
3. 三位航天员太空“出差”期间在飞船内使用的电能主要来源于( )
A. 水能 B. 风能 C. 太阳能 D. 核能
4. 航天员在太空出舱时,下列现象中不可信的是( )
A. 处于失重状态 B. 处于强辐射环境中
C. 宇宙天空是黑色的 D. 能看到一闪即逝的流星
5. 下列有关太阳活动及其对地球影响的叙述,错误的是( )
A. 黑子出现于光球层,因呈黑色故称为黑子
B. 耀斑是色球层上因活动剧烈出现的亮斑
C. 日珥出现于色球层,肉眼在日全食时可观测到
D. 太阳活动强烈时,地球上高纬度地区可能会看到绚丽极光
2022年10月12日,神舟十四号飞行乘组在距离地球约400公里的中国空间站问天实验舱里,第三次开设天宫课堂进行了太空授课。图示意大气垂直分层。据此完成下面小题。
6. 中国空间站问天实验舱所在的大气层( )
A. 气温变化幅度小 B. 存在若干电离层
C. 水汽的含量较高 D. 适合航空飞行
7. 影响天宫课堂信号正常传输的主要因素是( )
A. 太阳辐射 B. 天气状况 C. 日地距离 D. 太阳活动
下图为对流层大气受热过程图。据此完成下面小题。
8. 南极的年平均气温比北极更低,主要原因是( )
A. ①少 B. ②多 C. ③强 D. ④强
9. 一项研究发现,夏季当气温达到35℃时,阳光照射15分钟,封闭车厢里温度就能升至65℃,这样的汽车被称之为“火焰车”。形成“火焰车”现象的最主要原因是( )
A. 汽车在夏季获得的太阳辐射多 B. 车身油漆对大气辐射的吸收强
C. 车顶和玻璃阻挡车内长波辐射 D. 车顶和玻璃削弱了大气逆辐射
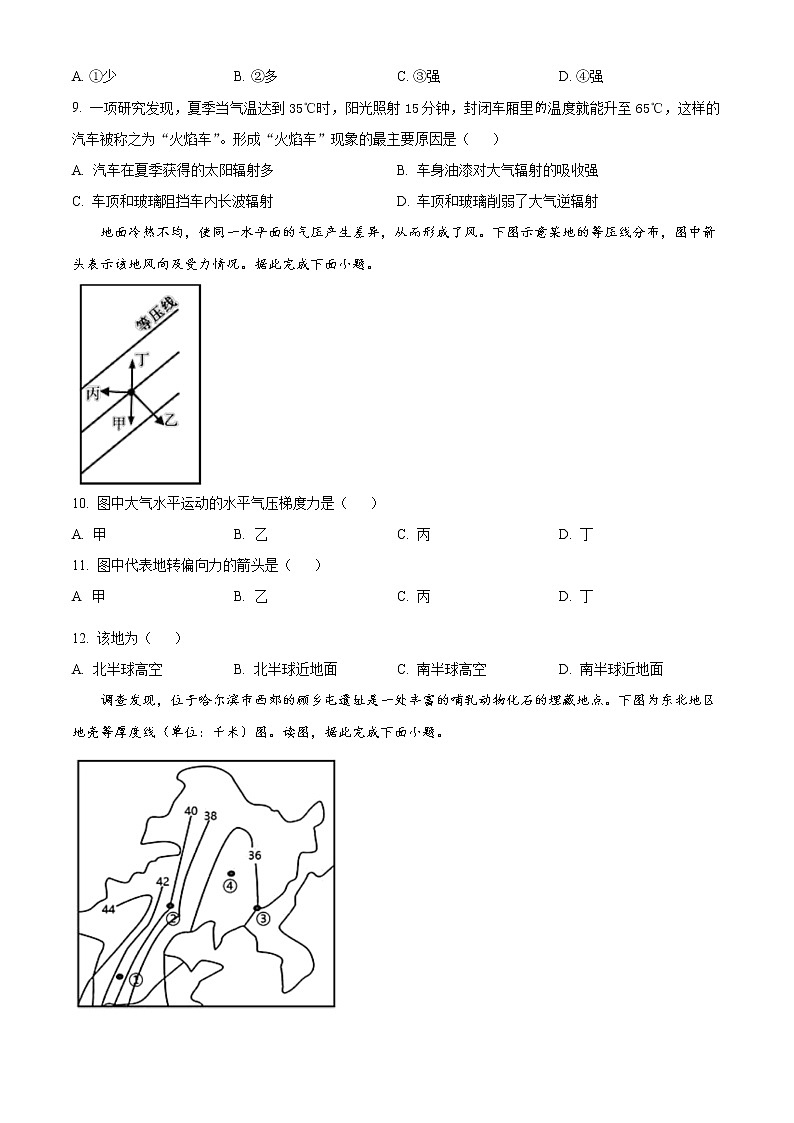
地面冷热不均,使同一水平面的气压产生差异,从而形成了风。下图示意某地的等压线分布,图中箭头表示该地风向及受力情况。据此完成下面小题。
10. 图中大气水平运动的水平气压梯度力是( )
A. 甲 B. 乙 C. 丙 D. 丁
11. 图中代表地转偏向力的箭头是( )
A 甲 B. 乙 C. 丙 D. 丁
12. 该地为( )
A. 北半球高空 B. 北半球近地面 C. 南半球高空 D. 南半球近地面
调查发现,位于哈尔滨市西郊的顾乡屯遗址是一处丰富的哺乳动物化石的埋藏地点。下图为东北地区地壳等厚度线(单位:千米)图。读图,据此完成下面小题。
13. 顾乡屯遗址发现的哺乳动物化石最可能形成于( )
A. 奥陶纪 B. 二叠纪 C. 白垩纪 D. 第四纪
14. 地震波自上而下经过①②③④四地时,最先到达莫霍面的是( )
A. ① B. ② C. ③ D. ④
植被浅沟指在地表沟渠中种有植被的一种工程(图),它通过重力流收集雨水径流。我国东部城市建设中大量布置植被浅沟替代不透水地面,以改善城市环境。据此完成下面小题。
15. 城市建设中不透水地面对水循环环节的影响是( )
A. 地表径流量增多 B. 水汽输送量增加
C. 蒸发量增加 D. 地下径流量增加
16. 植被浅沟替代不透水地面对改善城市环境的积极作用是( )
①缓解城市用水紧张②提高城市空气质量③缓解城市内涝灾害④增加城市用地面积
A. ①② B. ①③ C. ②③ D. ③④
国庆期间,王老师带领地理研学小组到山东省某地进行实地考察研学。下图为考察区域等高线(单位:米)地形图。据此完成下面小题。
17. 通过考察可知( )
A. 该地地形以高原为主 B. 山峰目测高度915米
C. 甲地不能观测到乙地植被 D. 该地地势西北高东南低
18. 图中( )
A. 乙坡为可种植的缓坡 B. 甲地径流速度小于丙处
C. 丁坡为夏季风的迎风坡 D. 桥梁海拔可能是320米
19. 图示区域的最大高差最接近( )
A. 555米 B. 585米 C. 615米 D. 655米
山东泰山国家森林公园位于山东省中部的泰安市,森林覆盖率为81.5%,植被覆盖率在90%以上,2015年获得首批“中国森林氧吧”称号。泰山植被是中国温带植物群落的典型代表:拥有高等植物189科768属1553种,陆栖野生动物1373种。泰山国家森林公园动植物种类繁多,森林群落稳定,极具观光游览、科学考察和休憩娱乐价值。据此完成下面小题。
20. 泰山国家森林公园的主要森林植被类型为( )
A. 热带雨林 B. 亚热带常绿阔叶林
C. 温带落叶阔叶林 D. 亚寒带针叶林
21. 以下属于泰山山麓森林植被特征的是( )
A. 乔木叶片宽阔,春季发叶,秋冬季落叶
B. 森林常绿,乔木多革质叶片,花期主要集中在春末夏初
C. 各月都有花,常见茎花、板根等现象
D. 以松、杉植物为主,树叶缩小为针状,以抗寒抗旱
22. 下列不属于泰山国家森林公园生态意义的是( )
A. 维护生态平衡,保护生物多样性 B. 促进地区经济发展、扩大地区的知名度
C. 减轻环境污染,保护生态环境 D. 调节气候,美化环境
下图表示四类地貌的素描图。据此完成下面小题。
23. ①②③④地貌景观类型依次( )
A. 峡谷、三角洲、风蚀蘑菇、新月形沙丘
B. 峡谷、冲积扇、风蚀蘑菇、三角洲
C. “U”形谷、三角洲、冲积扇、新月形沙丘
D. 瀑布、冲积扇、水蚀崖、三角洲
24. 对于①②③④地貌景观所处位置叙述,正确的是( )
A. ①景观多位于河流中下游 B. ②景观多位于干支流交汇处
C. ③景观多位于湿润、半湿润地区 D. ④景观在我国主要位于西北地区
25. ④地的盛行风向最有可能是( )
A. 偏西风 B. 偏东风 C. 偏南风 D. 偏北风
二、综合题:(本大题共4小题,共50分。)
26. 阅读图文资料,完成下列要求。
地球上约97%的水储存在海洋中,海水的性质和运动对人类活动有着重要的影响。图示意大西洋部分海域洋流分布。
(1)分析⑤处海域海水盐度较高的原因。
(2)春季船舶航行到④处海域可能会遇到冰山,简述其原因。
(3)指出图中①②③④四地最可能形成渔场的地点,并说明理由。
27. 阅读图文资料,完成下列要求。
“烟囱效应”是指内部空气沿垂直上升或下降运动,使空气对流加强的现象。特朗勃墙式太阳能烟囱由玻璃板、吸热墙、风口和隔热材料组成,形成烟囱内空气的流动,加强室内自然通风,提高室内空气品质,降低建筑空调能耗。下图示意特朗勃墙式太阳能烟囱的组成。
(1)夏季特朗勃墙式太阳能烟囱工作原理:室内空气经由风口4进入烟囱内,并通过烟囱风口1排出室外,室内气压____(升高或降低),室外空气经由____(填风口)进入室内,从而达到加强室内通风的目的。
(2)根据以上原理分析,特朗勃墙冬季白天可通过调整风口的开关实现供暖。现确定风口2是关闭的,要实现供暖,其他风口中,开:____和____,关:____和____。
(3)根据(2)小题的分析,画出室内的热力环流图。
28. 阅读图文材料,完成下列问题。
材料一:塔里木盆地区域简图及甲乙两地的景观图。
材料二:下左图为长江流域图。湖北宜昌以上河段为长江上游。2022年8月,受连日高温少雨天气影响,我国最大淡水湖鄱阳湖水位持续下降。鄱阳湖水系某河流入湖口水域滩涂呈现出栩栩如生的“大地之树”景观(如下右图)。
(1)材料一中甲地的地貌名称是____,与材料二中的____地(填“丙”或“丁”)地貌成因类似,自出山口到边缘堆积物颗粒逐渐变____(填“粗”或“细”)。
(2)说出材料一中乙地草方格沙障在防沙过程中起到的作用。
(3)结合所学知识和材料二,推测“大地之树”景观的形成过程。
29. 读图,下图为我国四类自然植被景观图。完成下列要求。
(1)图示①、②、③、④代表的四种自然植被景观,垂直结构分层最明显的是____(填序号),反映其生长环境的气候特征是____。
(2)③代表的植被类型名称是____,该植被春季发叶,____季落叶。
(3)指出④区域代表的自然植被的特性是____。
(4)说出重庆市代表性的自然植被类型是____。
2024辽宁省名校联盟高三上学期12月联合考试地理含解析: 这是一份2024辽宁省名校联盟高三上学期12月联合考试地理含解析,文件包含辽宁省名校联盟2023-2024学年高三上学期12月联考地理试题docx、辽宁省名校联盟2023-2024学年高三上学期12月联考地理答案pdf等2份试卷配套教学资源,其中试卷共10页, 欢迎下载使用。
重庆市名校联盟联合考试2023-2024学年高二上学期11月期中地理试题+Word版含解析: 这是一份重庆市名校联盟联合考试2023-2024学年高二上学期11月期中地理试题+Word版含解析,文件包含重庆市名校联盟联合考试2023-2024学年高二上学期11月期中地理试题Word版含解析docx、重庆市名校联盟联合考试2023-2024学年高二上学期11月期中地理试题Word版无答案docx等2份试卷配套教学资源,其中试卷共17页, 欢迎下载使用。
重庆市名校联盟2023-2024学年高一上学期11月期中联合考试地理试题(含答案): 这是一份重庆市名校联盟2023-2024学年高一上学期11月期中联合考试地理试题(含答案),共6页。试卷主要包含了 该图表编制的根据是,15度,东经 36等内容,欢迎下载使用。

