所属成套资源:高考生物三轮冲刺核心考点透析专题(2份打包,解析版+原卷版,可预览)
高考生物三轮冲刺核心考点透析专题05遗传中的致死问题(2份打包,解析版+原卷版,可预览)
展开
这是一份高考生物三轮冲刺核心考点透析专题05遗传中的致死问题(2份打包,解析版+原卷版,可预览),文件包含高考生物三轮冲刺核心考点透析专题05遗传中的致死问题解析版doc、高考生物三轮冲刺核心考点透析专题05遗传中的致死问题原卷版doc等2份试卷配套教学资源,其中试卷共22页, 欢迎下载使用。
一、模型解法
1. 致死基因的归类
(1)隐性致死与显性致死
隐性致死是指隐性基因在纯合情况下具有致死效应,显性致死是指显性基因具有致死效应,它包括显性纯合致死和显性杂合致死。若为显性纯合致死,则显性性状一定为杂合子,显性个体相互交配后代中显:隐=2:1。
(2)配子致死与合子致死
根据在生物个体发育阶段的不同时期所发生的致死效应,致死现象可以分为配子致死和合子致死。配子致死是指致死基因在配子期发挥作用而具有致死效应;合子致死是指致死基因在胚胎期或成体阶段发挥作用而具有致死效应。
(3)常染色体基因致死和性染色体基因致死
根据致死基因在染色体上的位置不同,可以把致死现象分为常染色体基因致死和性染色体基因致死。
(4)基因突变致死和染色体缺失致死
从可遗传变异的根本来源上分析,致死现象可分为基因突变致死和染色体缺失致死。
(5)不完全显性:如等位基因A和a分别控制红花和白花,在完全显性时,Aa自交后代中红:白=3:1;在不完全显性时,Aa自交后代中红(AA):粉红(Aa):白(aa)=1:2:1。
(6)复等位基因:一对同源染色体的同一位置上的基因有多种,最常见的如人类ABO血型的遗传,涉及3个基因—A、IB、i,其基因型与表现型的关系如下表:
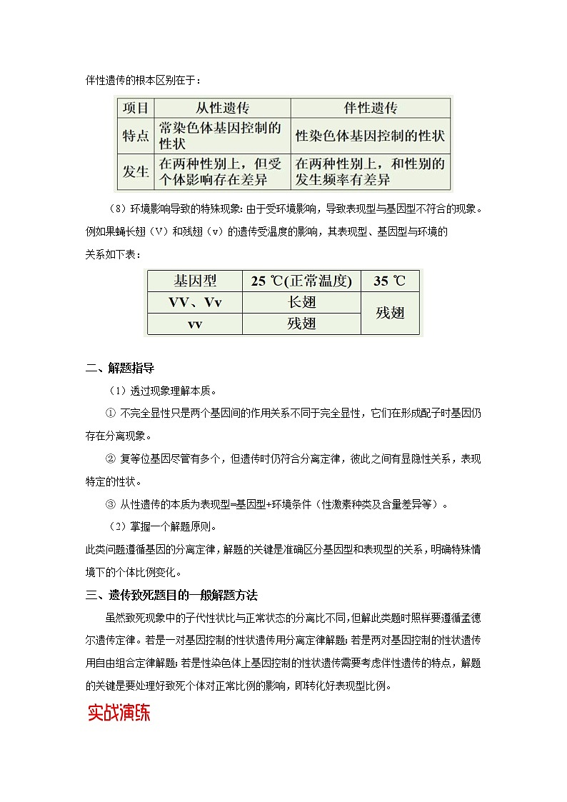
从性遗传:常染色体上的基因,由于性别的差异而表现出男女性分布比例上或表现程度上的差别。如男性秃顶的基因型为Bb、bb,女性秃顶的基因型只有bb。从性遗传与伴性遗传的根本区别在于:
(8)环境影响导致的特殊现象:由于受环境影响,导致表现型与基因型不符合的现象。例如果蝇长翅(V)和残翅(v)的遗传受温度的影响,其表现型、基因型与环境的
关系如下表:
二、解题指导
(1)透过现象理解本质。
① 不完全显性只是两个基因间的作用关系不同于完全显性,它们在形成配子时基因仍存在分离现象。
② 复等位基因尽管有多个,但遗传时仍符合分离定律,彼此之间有显隐性关系,表现特定的性状。
③ 从性遗传的本质为表现型=基因型+环境条件(性激素种类及含量差异等)。
(2)掌握一个解题原则。
此类问题遵循基因的分离定律,解题的关键是准确区分基因型和表现型的关系,明确特殊情境下的个体比例变化。
三、遗传致死题目的一般解题方法
虽然致死现象中的子代性状比与正常状态的分离比不同,但解此类题时照样要遵循孟德尔遗传定律。若是一对基因控制的性状遗传用分离定律解题;若是两对基因控制的性状遗传用自由组合定律解题;若是性染色体上基因控制的性状遗传需要考虑伴性遗传的特点,解题的关键是要处理好致死个体对正常比例的影响,即转化好表现型比例。
选择题:
1.果蝇的某对相对性状由等位基因G、g控制,且对于这对性状的表现型而言,G对g完全显性。受精卵中不存在G、g中的某个特定基因时会致死,用一对表现型不同的果蝇进行交配,得到的子一代果蝇中雌∶雄=2∶1,且雌蝇有两种表现型。据此可推测:雌蝇中( )
A.这对等位基因位于常染色体上,G基因纯合时致死
B.这对等位基因位于常染色体上,g基因纯合时致死
C.这对等位基因位于X染色体上,g基因纯合时致死
D.这对等位基因位于X染色体上,G基因纯合时致死
2.(2020·茂名一模)如图为某果蝇体细胞中的一对同源染色体,用“|”表示部分基因的相对位置。翻翅基因(A)和星状眼基因(B)是纯合致死基因。已知Y染色体上没有这两对等位基因,为探究该等位基因的位置,研究人员选取翻翅雌雄果蝇杂交(不考虑交叉互换)。下列说法不正确的是( )
A.A/a和B/b这两对等位基因不遵循基因的自由组合定律
B.若F1雌雄比例为1∶2,则这对基因位于X染色体上
C.若F1雌雄比例为1∶1,则这对基因位于常染色体上
D.若该基因位于常染色体上,则图示翻翅星状眼果蝇杂交后代基因型有3种
3.(2020·承德一中检测)已知某一动物种群中仅有Aabb和AAbb两种类型的个体(aa的个体在胚胎期致死),两对性状遵循基因自由组合定律,Aabb∶AAbb=1∶1,且该种群中雌雄个体比例为1∶1,个体间可以自由交配,则该种群自由交配产生的成活子代中能稳定遗传的个体所占比例是( )
A.5/8 B.3/5 C.1/4 D.3/4
4.(2020·河北邢台检测)在某植物(2n)的群体中,基因型为DD、Dd、dd的植株的比例为5∶2∶3,含有基因D的卵细胞有1/3不育。随机传粉后,F1中基因型为Dd的植株所占比例是( )
A.1/4 B.1/2 C.1/3 D.1/6
5.(2020·济宁一模)水稻存在雄性不育基因,其中R(雄性可育)对r(雄性不育)为显性,是存在于细胞核中的一对等位基因;N(雄性可育)与S(雄性不育)是存在于细胞质中的基因;只有细胞质和细胞核中均为雄性不育基因时,个体才表现为雄性不育。下列有关叙述正确的是( )
A.母本S(rr)与父本N(rr)的杂交后代雄性均为不育
B.R、r和N、S的遗传遵循基因的自由组合定律
C.水稻种群中雄性可育植株共有6种基因型
D.母本S(rr)与父本N(Rr)的杂交后代雄性均为可育
6.(2020·哈师大附中模拟)某植物(雌雄同株)茎卷须的长短受两对独立遗传的等位基因(A/a,B/b)控制,单杂合植株的茎卷须中等长度,双杂合植株的茎卷须最长,其他纯合植株的茎卷须最短;花粉是否可育受一对等位基因C/c控制,含有C基因的花粉可育,含有c基因的花粉不育。下列相关叙述正确的是( )
A.茎卷须最长的植株(不含c)自交,子代中茎卷须中等长度的个体占3/4
B.茎卷须最长的植株与茎卷须最短的植株(均不含c)杂交,子代中茎卷须最长的个体占1/4
C.基因型为Cc的个体连续自交2次,子代中CC个体占1/4
D.如果题述三对等位基因自由组合,则该植物种群内对应基因型共有27种
7.某植物有雄株、雌株和两性植株,基因G决定雄株,基因g决定两性植株,基因g-决定雌株。G对g、g-是显性,g对g-是显性。如:基因型为Gg的植株是雄株,基因型为gg-的植株是两性植株,基因型为g-g-的植株是雌株。下列分析正确的是( )
A.基因型为Gg和Gg-的植株杂交产生的子代基因型有GG、Gg-、Gg、gg-
B.一株两性植株最多可产生雄配子和雌配子各四种
C.若不考虑基因突变,雄株和雌株的杂交组合方式有两种
D.两性植株自交不可能产生雌株
8.(配子致死)基因型为Aa的某植株产生的“a”花粉中有一半是致死的,则该植株自花传粉产生的子代中AA∶Aa∶aa基因型个体的数量比为( )
A.3∶2∶1 B.2∶3∶1 C.4∶4∶1 D.1∶2∶1
9.(胚胎致死)白斑银狐是银狐的一个突变种,用白斑银狐的皮毛制成的大衣可谓“千金裘”。白斑银狐与银狐的杂交后代中,总是白斑银狐和银狐各占一半,正反交结果相同。为培育白斑银狐的纯系,将白斑银狐互交,其F1总有两种表现型,且白斑银狐与银狐的比例总为2∶1,而两种表现型中雌雄的比例均为1∶1。下列相关叙述中,不正确的是( )
A.控制该性状的等位基因可能位于性染色体上
B.在该皮毛性状的遗传中,白斑银狐对银狐为显性
C.所有的白斑银狐均为杂合体,所有的银狐均为纯合体
D.利用正常的杂交育种方法,不可能获得白斑银狐的纯系
10.(配子致死)某观赏植物的白花对紫花为显性,花瓣一直为单瓣,但经人工诱变后培育出一株重瓣白花植株,研究发现重瓣对单瓣为显性,且含重瓣基因的花粉致死。以新培育出的重瓣白花植株做母本与单瓣紫花植株杂交,F1中出现1/2重瓣白花,1/2单瓣白花,让F1中的重瓣白花自交,所得F2中各表现型之间的比例为( )
A.9∶3∶3∶1 B.3∶3∶1∶1 C.6∶3∶2∶1 D.4∶2∶1∶1
11.(胚胎致死)某种鼠中,黄鼠基因A对灰鼠基因a为显性,短尾基因B对长尾基因b为显性,且基因A或b在纯合时使胚胎致死,这两对基因位于非同源染色体上。现有两只双杂合的黄色短尾鼠交配,理论上所生的子代中杂合子所占的比例为( )
A.1/4 B.3/4 C.1/9 D.8/9
12.果蝇的某一对相对性状由等位基因(B、b)控制,其中某个基因纯合时导致受精卵死亡(注:只有Bb、XBXb视为杂合子)。现用一对果蝇杂交,F1共得到185只果蝇,其中雌果蝇122只。让F1果蝇随机交配,得到F2果蝇。下列分析错误的是( )
A.控制该对性状的基因位于X染色体上
B.F1中一共有三种基因型
C.若致死基因为显性,则F1雌果蝇只有一种基因型
D.若致死基因为隐性,则F2种群中B基因的频率为10/11
二、非选择题
13.(2019·全国卷Ⅱ)某种甘蓝的叶色有绿色和紫色。已知叶色受2对独立遗传的基因A/a和B/b控制,只含隐性基因的个体表现隐性性状,其他基因型的个体均表现显性性状。某小组用绿叶甘蓝和紫叶甘蓝进行了一系列实验。
实验①:让绿叶甘蓝(甲)的植株进行自交,子代都是绿叶
实验②:让甲植株与紫叶甘蓝(乙)植株杂交,子代个体中绿叶∶紫叶=1∶3
回答下列问题。
(1)甘蓝叶色中隐性性状是________,实验①中甲植株的基因型为________。
(2)实验②中乙植株的基因型为________,子代中有________种基因型。
(3)用另一紫叶甘蓝(丙)植株与甲植株杂交,若杂交子代中紫叶和绿叶的分离比为1∶1,则丙植株所有可能的基因型是________________;若杂交子代均为紫叶,则丙植株所有可能的基因型是__________________________________________;若杂交子代均为紫叶,且让该子代自交,自交子代中紫叶与绿叶的分离比为15∶1,则丙植株的基因型为________。
14.(2017·全国卷Ⅱ)人血友病是伴X隐性遗传病。现有一对非血友病的夫妇生出了两个非双胞胎女儿。大女儿与一个非血友病的男子结婚并生出了一个患血友病的男孩。小女儿与一个非血友病的男子结婚,并已怀孕。回答下列问题:
(1)用“◇”表示尚未出生的孩子,请画出该家系的系谱图,以表示该家系成员血友病的患病情况。
(2)小女儿生出患血友病男孩的概率为________;假如这两个女儿基因型相同,小女儿生出血友病基因携带者女孩的概率为________。
(3)已知一个群体中,血友病的基因频率和基因型频率保持不变,且男性群体和女性群体的该致病基因频率相等。假设男性群体中血友病患者的比例为1%,则该男性群体中血友病致病基因频率为________;在女性群体中携带者的比例为________。
15.(2019·吉林长春高三质检)着色性干皮症是一种单基因遗传病,在人群中发病率为1/250000。研究人员在某山区发现一家庭中所生的3个孩子(两个男孩、一个女孩)中,只有最小的弟弟不患此病,调查确认该家族中三代内的其他成员均不患此病。请回答相关问题:
(1)研究人类遗传病的遗传方式时不能做遗传学实验,但可以通过绘制______________获取相关信息。
(2)结合题中信息可判断此病的遗传方式为______________遗传,判断依据是__________________________。
(3)若该家庭中最小的弟弟与人群中某正常的女性结婚,生一个患此病孩子的概率是________。
(4)该病患者常罹患皮肤癌,推测其根本原因可能是________________基因突变后无法修复。
16.人类秃顶基因位于常染色体上,但表达受性别影响,基因型与性状的关系如表。某家庭有关秃顶(相关基因用A、a表示)和红绿色盲(相关基因用B、b表示)的遗传系谱如图。请回答下列问题:
(1)图中Ⅱ-1与Ⅱ-2的基因型分别是________、________。
(2)Ⅲ-1患秃顶的概率是________,同时患秃顶和红绿色盲的概率是________。
(3)若Ⅱ-1与Ⅱ-2再生一个小孩,为降低发病风险,你会建议他们生________(填“男孩”或“女孩”);为确保子代正常,怀孕后还应进行________(填“基因诊断”或“羊水检查”)。
(4)研究发现秃顶遗传在性别中的差异与雄性激素的水平有关。合理的推测是雄性激素通过________的方式进入靶细胞,与靶细胞内的受体结合后会抑制________基因的表达。
17.人类遗传病通常是指由于遗传物质改变而引起的人类疾病。遗传病严重威胁人类健康,请回答下列有关遗传病调查的问题。
(1)人类遗传病包括单基因遗传病、________、________。
(2)为了解某种遗传病的遗传方式及发病率,某班同学在全校学生及其家庭中展开调查,应选择的遗传病是________(填“原发性高血压”或“苯丙酮尿症”)。将全班同学分为若干个小组进行调查。调查结束后如何处理调查结果?_____________________________________________________________________________。
(3)马尔芬氏综合征是一种单基因遗传病,某小组同学对某女性及其家庭成员调查后所得结果如下表,根据表中信息在方框中绘制该家庭的遗传系谱图。
通过遗传系谱图分析可知,马尔芬氏综合征的遗传方式是____________________。
18.(2019·全国卷Ⅰ)某实验室保存有野生型和一些突变型果蝇。果蝇的部分隐性突变基因及其在染色体上的位置如图所示。回答下列问题。
(1)同学甲用翅外展粗糙眼果蝇与野生型(正常翅正常眼)纯合子果蝇进行杂交,F2中翅外展正常眼个体出现的概率为________。图中所列基因中,不能与翅外展基因进行自由组合的是________。
(2)同学乙用焦刚毛白眼雄蝇与野生型(直刚毛红眼)纯合子雌蝇进行杂交(正交),则子代雄蝇中焦刚毛个体出现的概率为________;若进行反交,子代中白眼个体出现的概率为________。
(3)为了验证遗传规律,同学丙让白眼黑檀体雄果蝇与野生型(红眼灰体)纯合子雌果蝇进行杂交得到F1,F1相互交配得到F2。那么,在所得实验结果中,能够验证自由组合定律的F1表现型是________,F2表现型及其分离比是______________________________________;验证伴性遗传时应分析的相对性状是__________,能够验证伴性遗传的F2表现型及其分离比是________________________________________。
19.(2018·全国卷Ⅱ)某种家禽的豁眼和正常眼是一对相对性状,豁眼雌禽产蛋能力强。已知这种家禽的性别决定方式与鸡相同,豁眼性状由Z染色体上的隐性基因a控制,且在W染色体上没有其等位基因。回答下列问题:
(1)用纯合体正常眼雄禽与豁眼雌禽杂交,杂交亲本的基因型为__________________________。理论上F1个体的基因型和表现型为______________,F2雌禽中豁眼禽所占的比例为__________。
(2)为了给饲养场提供产蛋能力强的该种家禽,请确定一个合适的杂交组合,使其子代中雌禽均为豁眼,雄禽均为正常眼。写出杂交组合和预期结果,要求标明亲本和子代的表现型、基因型:__________________________________________________________________。
(3)假设M/m基因位于常染色体上,m基因纯合时可使部分应表现为豁眼的个体表现为正常眼,而MM和Mm对个体眼的表现型无影响。以此推测,在考虑M/m基因的情况下,若两只表现型均为正常眼的亲本交配,其子代中出现豁眼雄禽,则亲本雌禽的基因型为____________,子代中豁眼雄禽可能的基因型包括______________________________________________。
20.(2017·全国卷Ⅰ)某种羊的性别决定为XY型。已知其有角和无角由位于常染色体上的等位基因(N/n)控制;黑毛和白毛由等位基因(M/m)控制,且黑毛对白毛为显性。回答下列问题:
(1)公羊中基因型为NN或Nn的表现为有角,nn无角;母羊中基因型为NN的表现为有角,nn或Nn无角。若多对杂合体公羊与杂合体母羊杂交,则理论上,子一代群体中母羊的表现型及其比例为________________;公羊的表现型及其比例为__________________。
(2)某同学为了确定M/m是位于X染色体上,还是位于常染色体上,让多对纯合黑毛母羊与纯合白毛公羊交配,子二代中黑毛∶白毛=3∶1,我们认为根据这一实验数据,不能确定M/m是位于X染色体上,还是位于常染色体上,还需要补充数据,如统计子二代中白毛个体的性别比例,若______________________,则说明M/m是位于X染色体上;若____________________,则说明M/m是位于常染色体上。
(3)一般来说,对于性别决定为XY型的动物群体而言,当一对等位基因(如A/a)位于常染色体上时,基因型有________种;当其仅位于X染色体上时,基因型有________种;当其位于X和Y染色体的同源区段时(如图所示),基因型有________种。
基因型
AA
Aa
aa
表现型
男
非秃顶
秃顶
秃顶
女
非秃顶
非秃顶
秃顶
祖父
祖母
外祖父
外祖母
父亲
母亲
姐姐
弟弟
某女
正常
患者
患者
正常
患者
患者
正常
正常
患者
相关试卷
这是一份高考生物三轮冲刺核心考点透析专题10探究实验的设计与评价(2份打包,解析版+原卷版,可预览),文件包含高考生物三轮冲刺核心考点透析专题10探究实验的设计与评价解析版doc、高考生物三轮冲刺核心考点透析专题10探究实验的设计与评价原卷版doc等2份试卷配套教学资源,其中试卷共52页, 欢迎下载使用。
这是一份高考生物三轮冲刺核心考点透析专题09能量流动的相关计算(2份打包,解析版+原卷版,可预览),文件包含高考生物三轮冲刺核心考点透析专题09能量流动的相关计算解析版doc、高考生物三轮冲刺核心考点透析专题09能量流动的相关计算原卷版doc等2份试卷配套教学资源,其中试卷共29页, 欢迎下载使用。
这是一份高考生物三轮冲刺核心考点透析专题08生命活动的调节机制(2份打包,解析版+原卷版,可预览),文件包含高考生物三轮冲刺核心考点透析专题08生命活动的调节机制解析版doc、高考生物三轮冲刺核心考点透析专题08生命活动的调节机制原卷版doc等2份试卷配套教学资源,其中试卷共32页, 欢迎下载使用。

