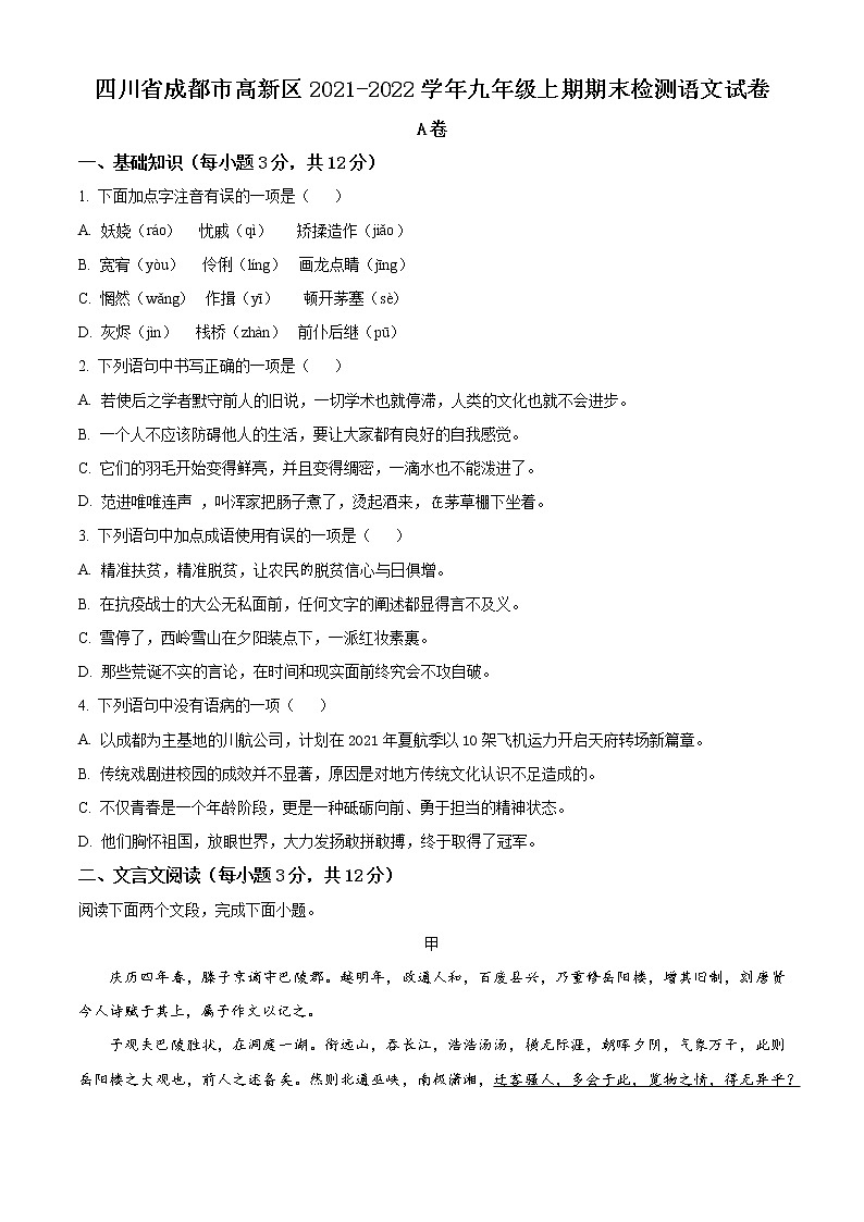
四川省成都市高新区2021-2022学年九年级上学期期末语文试题
展开相关试卷
这是一份06,四川省成都市高新区2023-2024学年八年级上学期期末语文试题,共19页。试卷主要包含了基础知识,课内文言文阅读,古诗文默写,说明文阅读,作文,诗歌鉴赏,课外文言文,名著及现代文阅读等内容,欢迎下载使用。
这是一份2022-2023学年四川省成都市高新区九年级上学期语文期末试题及答案,共24页。试卷主要包含了基础知识,文言文阅读,默写,现代文阅读,作文等内容,欢迎下载使用。
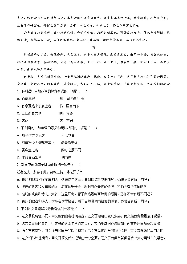
这是一份2021-2022学年四川省成都市温江区九年级上学期语文期末试题及答案,共21页。试卷主要包含了基础知识,文言文阅读,默写,现代文阅读,作文等内容,欢迎下载使用。

