2021年高考生物真题与模拟题分类训练专题19现代生物科技专题(2份打包,含解析+原卷版,可预览)
展开专题19 现代生物科技专题
1.(1月浙江选考)下图为动物成纤维细胞的培养过程示意图。下列叙述正确的是( )
A.步骤①的操作不需要在无菌环境中进行
B.步骤②中用盐酸溶解细胞间物质使细胞分离
C.步骤③到④的分瓶操作前常用胰蛋白酶处理
D.步骤④培养过程中不会发生细胞转化
2.(湖南高考真题)M 基因编码的M蛋白在动物A的肝细胞中特异性表达。现设计实验,将外源DNA片段F插入M 基因的特定位置,再通过核移植、胚胎培养和胚胎移植等技术获得M 基因失活的转基因克隆动物A,流程如图所示。回答下列问题:
(1)在构建含有片段F的重组质粒过程中,切割质粒DNA的工具酶是_________,这类酶能将特定部位的两个核苷酸之间的_________断开。
(2)在无菌、无毒等适宜环境中进行动物A成纤维细胞的原代和传代培养时,需要定期更换培养液,目的是_________。
(3)与胚胎细胞核移植技术相比,体细胞核移植技术的成功率更低,原因是_________。从早期胚胎中分离获得的胚胎干细胞,在形态上表现为_________(答出两点即可),功能上具有_________。
(4)鉴定转基因动物:以免疫小鼠的_________淋巴细胞与骨髓瘤细胞进行融合,筛选融合杂种细胞,制备M蛋白的单克隆抗体。简要写出利用此抗体确定克隆动物A中M 基因是否失活的实验思路_________。
3.(全国乙卷高考真题)用DNA重组技术可以赋予生物以新的遗传特性,创造出更符合人类需要的生物产品。在此过程中需要使用多种工具酶,其中4种限制性核酸内切酶的切割位点如图所示。
回答下列问题:
(1)常用的DNA连接酶有E. coli DNA连接酶和T4DNA连接酶。上图中__________酶切割后的DNA片段可以用E. coli DNA连接酶连接。上图中___________酶切割后的DNA片段可以用T4DNA连接酶连接。
(2)DNA连接酶催化目的基因片段与质粒载体片段之间形成的化学键是____________。
(3)DNA重组技术中所用的质粒载体具有一些特征,如质粒DNA分子上有复制原点,可以保证质粒在受体细胞中能___________;质粒DNA分子上有______________,便于外源DNA插入;质粒DNA分子上有标记基因(如某种抗生素抗性基因),利用抗生素可筛选出含质粒载体的宿主细胞,方法是______________。
(4)表达载体含有启动子,启动子是指__________________。
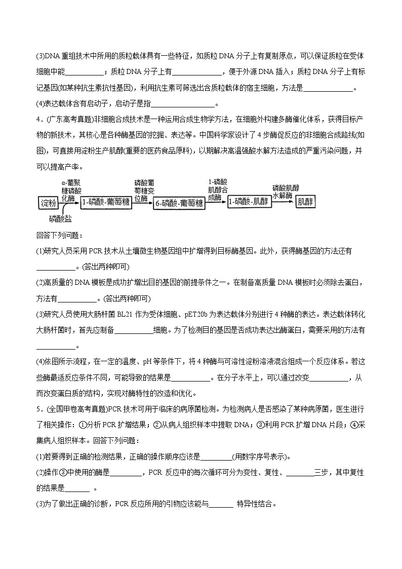
4.(广东高考真题)非细胞合成技术是一种运用合成生物学方法,在细胞外构建多酶催化体系,获得目标产物的新技术,其核心是各种酶基因的挖掘、表达等。中国科学家设计了4步酶促反应的非细胞合成路线(如图),可直接用淀粉生产肌醇(重要的医药食品原料),以期解决高温强酸水解方法造成的严重污染问题,并可以提高产率。
回答下列问题:
(1)研究人员采用PCR技术从土壤微生物基因组中扩增得到目标酶基因。此外,获得酶基因的方法还有___________。(答出两种即可)
(2)高质量的DNA模板是成功扩增出目的基因的前提条件之一。在制备高质量DNA模板时必须除去蛋白,方法有___________。(答出两种即可)
(3)研究人员使用大肠杆菌BL21作为受体细胞、pET20b为表达载体分别进行4种酶的表达。表达载体转化大肠杆菌时,首先应制备___________细胞。为了检测目的基因是否成功表达出酶蛋白,需要采用的方法有___________。
(4)依图所示流程,在一定的温度、pH等条件下,将4种酶与可溶性淀粉溶液混合组成一个反应体系。若这些酶最适反应条件不同,可能导致的结果是___________。在分子水平上,可以通过改变___________,从而改变蛋白质的结构,实现对酶特性的改造和优化。
5.(全国甲卷高考真题)PCR技术可用于临床的病原菌检测。为检测病人是否感染了某种病原菌,医生进行了相关操作:①分析PCR扩增结果;②从病人组织样本中提取DNA;③利用PCR扩增DNA片段;④采集病人组织样本。回答下列问题:
(1)若要得到正确的检测结果,正确的操作顺序应该是_________(用数字序号表示)。
(2)操作③中使用的酶是_________,PCR 反应中的每次循环可分为变性、复性、________三步,其中复性的结果是_______ 。
(3)为了做出正确的诊断,PCR反应所用的引物应该能与_______ 特异性结合。
(4)PCR(多聚酶链式反应)技术是指_______。该技术目前被广泛地应用于疾病诊断等方面。
6.(河北高考真题)采矿污染和不当使用化肥导致重金属镉(Cd)在土壤中过量积累。利用植物修复技术将土壤中的Cd富集到植物体内,进行后续处理(例如,收集植物组织器官异地妥善储存),可降低土壤中Cd的含量。为提高植物对Cd污染土壤的修复能力,研究者将酵母液泡Cd转运蛋白(YCF1)基因导入受试植物,并检测了相关指标。
回答下列问题:
(1)为获取YCF1基因,将酵母细胞的全部DNA提取、切割后与载体连接,导入受体菌的群体中储存,这个群体称为__________。
(2)将DNA序列插入Ti质粒构建重组载体时,所需要的两种酶是__________。构建的重组基因表达载体中必须含有标记基因,其作用是______________________________。
(3)进行前期研究时,将含有YCF1基因的重组载体导入受试双子叶植物印度芥菜,采用最多的方法是__________。研究者进一步获得了转YCF1基因的不育杨树株系,采用不育株系作为实验材料的目的是______________________________。
(4)将长势一致的野生型和转基因杨树苗移栽到Cd污染的土壤中,半年后测定植株干重(图1)及不同器官中Cd含量(图2)。据图1可知,与野生型比,转基因植株对Cd具有更强的__________(填“耐性”或“富集能力”);据图2可知,对转基因植株的__________进行后续处理对于缓解土壤Cd污染最为方便有效。
(5)已知YCF1特异定位于转基因植物细胞的液泡膜上。据此分析,转基因杨树比野生型能更好地适应高Cd环境的原因是____________________。相较于草本植物,采用杨树这种乔木作为Cd污染土壤修复植物的优势在于___________(写出两点即可)。
1.(2020·广东茂名·其他)基因组编辑技术是研究基因生物功能的重要手段,下图是对某生物B基因进行定点编辑的过程,该过程中用sgRNA可指引核酸内切酶Cas9结合到特定的切割位点,相关说法不正确的是
A.靶基因部分序列与sgRNA通过碱基互补配对原则进行配对
B.核酸内切酶Cas9可断裂脱氧核糖核苷酸之间的磷酸二酯键
C.被编辑后的B基因与编辑前的B基因互称为非等位基因
D.通过破坏B基因后生物体的功能变化可推测B基因的功能
2.(2020·江苏南通·月考)下图是利用现代生物技术获取转基因羊的流程图,并利用PCR技术检测目的基因的转录水平来推断目的基因的表达情况。下列有关叙述不正确的是( )
A.在转基因羊发育的不同时期提取的总mRNA不完全相同
B.图中A过程需要逆转录酶参与,获得的cDNA不含基因的启动子序列
C.利用目的基因cDNA与总cDNA的比值可以推测目的基因的转录水平
D. PCR扩增过程中需要用耐热的DNA聚合酶来合成与模板结合的引物
3.(2020·福建省福州第一中学开学考试)下列关于cDNA文库和基因组文库的说法中,正确的是( )
A.同一物种的cDNA文库只有1种
B.某真核生物的cDNA文库中的某基因一定比基因组文库中的该基因短
C.可以利用反转录法获取cDNA文库和基因组文库
D.只有cDNA文库的基因可实现物种间的基因交流
4.(2020·福建省福州第一中学开学考试)下列有关限制性核酸内切酶的叙述中错误的是( )
A.用限制酶从一个DNA分子中部获取一个目的基因时,4个磷酸二酯键断裂
B.﹣CATG↓﹣和﹣G↓GATCC﹣序列被限制酶切出的黏性末端碱基数相同
C.用不同的限制酶处理含目的基因的片段和质粒,也可能形成重组质粒
D.限制酶识别序列越短,则该序列在DNA中出现的几率就越小
5.(2020·湖南郴州·其他)2015年诺贝尔化学奖颁给了研究DNA修复细胞基质的两位科学家,细胞通过DNA损伤修复可使DNA(基因)在复制过程中受到损伤的结构大部分得以恢复,如图为其中的一种方式---切除修复过程示意图。下列有关叙述不正确的是
A.图示过程的完成,可能需要多种酶的共同作用
B.图中二聚体的形成可能是物理化学等因素的作用
C.该修复过程遵循碱基互补配对原则
D.对DNA(基因)的损伤修复,从生物变异角度看属于基因重组
6.(2020·和平·天津一中月考)为提高大豆对磷元素的吸收能力,研究人员利用农杆菌转化法将水稻的耐低磷基因 OsPTF 转移到大豆植株中,下图为重组 Ti 质粒上 T-DNA 的序列结构示意图。下列相关叙述不正确的是( )
A.以水稻 RNA 为模板通过逆转录及 PCR 扩增可获得大量 OsPTF 基因
B.RNA 聚合酶与启动子 I 识别并结合后,启动抗除草剂基因的转录
C.可通过含除草剂的选择培养基筛选含有目的的基因大豆愈伤组织
D.用 EcoRI、BamHI 双酶切重组 Ti 质粒后,经电泳分离可得到两条不同长度的带
7.(2020·福建省福州第一中学开学考试)关于利用细胞工程方法,以H7N9病毒的核衣壳蛋白为抗原制备单克隆抗体,下列相关叙述正确的是( )
A.用纯化的核衣壳蛋白反复注射到小鼠体内,产生的血清抗体为单克隆抗体
B.体外培养单个已免疫的B淋巴细胞可以获得大量抗H7N9病毒的单克隆抗体
C.将等量已免疫的B淋巴细胞和骨髓瘤细胞混合,经PEG诱导融合后的细胞均为杂交瘤细胞
D.利用该单克隆抗体与H7N9病毒的核衣壳蛋白特异性结合的方法可诊断出H7N9病毒感染者
8.(2020·和平·天津一中月考)通过体细胞核移植技术培育克隆牛的过程中,未涉及的操作是( )
A.用显微操作技术处理次级卵母细胞,去除细胞核
B.将精子放入适宜的培养液中培养,使其获能
C.用物理或化学方法激活重组细胞,使其完成发育进程
D.选择合适时期的胚胎进行移植,使其发育成完整个体
9.(2020·和平·天津一中月考)为增加玉米抗旱性,研究者构建含有某微生物抗旱基因E的重组质粒,采用农杆菌转化法转入玉米幼胚组织细胞中,用E蛋白的抗体进行抗原-抗体杂交检测后,经进一步鉴定,筛选出抗旱的转基因玉米。下列相关叙述错误的是
A.提取该微生物mRNA反转录为cDNA,通过PCR可获得大量目的基因
B.将重组质粒置于经CaCl2处理的农杆菌悬液中,可获得转化的农杆菌
C.用农杆菌转化法将E基因转入玉米幼胚组织细胞后经组织培养获得转基因植株
D.用E蛋白的抗体进行抗原-抗体杂交,可在个体水平检测转基因玉米的抗旱性状
10.(2019·湖北竞赛)下列关于动物细胞培养的叙述,正确的是
A.培养保留接触抑制的细胞在培养瓶壁上可形成多层细胞
B.克隆培养法培养过程中多数细胞的基因型会发生改变
C.二倍体细胞的传代培养次数通常是无限的
D.恶性细胞系的细胞可进行传代培养
11.(2020·吴起高级中学月考)下列有关基因工程技术的正确叙述是( )
A.重组DNA技术所用的工具酶是限制酶、连接酶和运载体
B.所有的限制酶都只能识别同一种特定的核苷酸序列
C.选用细菌作为重组质粒的受体细胞是因为细菌繁殖快
D.只要目的基因进入了受体细胞就能成功实现表达
12.(2020·宁夏银川·长庆高中月考)基因工程的操作步骤:①使目的基因与运载体相结合,②将目的基因导入受体细胞,③检测目的基因的表达是否符合特定性状要求,④提取目的基因。正确的操作顺序是( )
A.③②④① B.②④①③ C.④①②③ D.③④①②
13.(2020·宁夏银川·长庆高中月考)下列关于基因工程应用的叙述,正确的是( )
A.基因治疗就是把缺陷基因诱变成正常基因
B.基因诊断的基本原理是DNA分子杂交
C.一种基因探针能检测水体中的各种病毒
D.原核基因不能用来进行真核生物的遗传改良
14.(2020·宁夏银川·长庆高中月考)如图为利用胚胎干细胞培育转基因小鼠的基本流程示意图。下列叙述错误的是( )
A.过程①选择胚胎干细胞作受体细胞是因为其具有发育全能性
B.过程②中必须通过一定方法筛选含有目的基因的胚胎干细胞
C.过程3中导入囊胚的细胞数不同,子代小鼠的性状可能不同
D.过程④中为提高成功率,需对代孕母鼠进行超数排卵处理
15.(2020·宁夏银川·长庆高中月考)为了增加菊花花色类型,研究者从其他植物中克隆出花色基因 C,拟将其与质粒重组,再借助农杆菌导入菊花中。下列操作与实验目的不符的是()
A.用限制性核酸内切酶 EcoR Ⅰ和连接酶构建重组质粒
B.在培养基中添加卡那霉素,筛选被转化的菊花细胞
C.用含基因 C 的农杆菌侵染菊花愈伤组织,将基因 C 导入细胞
D.用分子杂交方法检测基因 C 是否整合到菊花染色体上
16.(2020·宁夏银川·长庆高中月考)在下列选项中,没有采用植物组织培养技术的是( )
A.利用秋水仙素处理萌发的种子或幼苗,得到多倍体植株
B.利用花药离体培养得到单倍体植株
C.利用基因工程培育抗寒的番茄植株
D.利用细胞工程培育“番茄—马铃薯”杂种植株
17.(2020·宁夏银川·长庆高中月考)花药离体培养是重要的育种手段。下图是某二倍体植物花药育种过程的示意图,下列叙述正确的是
A.为了防止微生物污染,过程①所用的花药需在70%乙醇中浸泡30 min
B.过程②的培养基中需添加较高浓度的细胞分裂素以利于根的分化
C.过程③逐步分化的植株中可筛选获得纯合的二倍体
D.过程④应将炼苗后的植株移栽到含有蔗糖和多种植物激素的基质上
18.(2020·宁夏银川·长庆高中月考)如图是“白菜—甘蓝”杂种植株的培育过程,下列说法正确的是( )
A.图示“白菜—甘蓝”植株不能结子
B.愈伤组织有叶绿体,代谢类型是自养需氧型
C.上述过程中包含着有丝分裂、减数分裂和细胞分化等过程
D.“白菜—甘蓝”杂种植株的形成是细胞全能性表达的结果
19.(2020·江苏海陵·泰州中学月考)科研人员利用胚胎干细胞(ES细胞)对干扰素基因缺失小鼠进行基因治疗。其技术流程如下图:
(1)步骤①的技术名称是____________。
(2)将基因导入ES细胞而不是导入到上皮细胞是因为ES细胞具有______________。
(3)步骤③中,需要构建含有干扰素基因的 __________。由于DNA复制时,子链只能由5′向3′方向延伸,故构建前利用PCR技术扩增干扰素基因时,可以从下图A、B、C、D四种单链DNA片段中选取_______作为引物。对干扰素基因片段和质粒进行酶切时,可选用限制酶的组合为___________或_____________。
(4)将步骤③获得的ES细胞在荧光显微镜下观察,选择发_________色荧光的细胞进行体外诱导。为检测干扰素基因是否表达,可以采用________________的方法。
20.(2020·吉林油田第十一中学高三月考)人溶菌酶是人体中具有广谱抗菌活性的酶,抗菌活性是其他来源溶菌酶的300倍以上。我国科研人员运用转基因技术培育出世界首例人溶菌酶转基因猪,显著增强了小猪崽的免疫力,提高了仔猪存活率。回答下列问题:
(1)一个基因表达载体的组成,除了人溶菌酶基因外,还必须有_______、_______以及标记基因,其中标记基因的作用是_______________________。
(2)_________是将人溶菌酶基因导人动物细胞的有效方法,将人溶菌酶基因导人猪胎儿成纤维细胞后,可以采用_________技术检测该细胞是否含有人溶菌酶基因。
(3)将含溶菌酶基因的胎儿成纤维细胞注入_________卵母细胞,通过一定的方法构建出重组胚胎。重组胚胎可以利用_________技术获得多个转基因胚胎。
21.(2020·重庆市开州区铁桥中学月考)用噬菌体抗体库技术获得人的单克隆抗体,方法是将人抗体基因插入噬菌体载体,然后让该噬菌体感染大肠杆菌,抗体可能和病毒蛋白以融合蛋白的形式,附着在噬菌体表面,也可能通过大肠杆菌分泌出去。回答下列问题:
(1)获取人抗体基因时,可从人的___________(填“B”或“T”或“体”)细胞中获取总RNA,逆转录成cDNA,再通过PCR技术扩增出抗体基因。在PCR反应体系中,加入dNTP(dCTP、dATP、dGTP和dTTP)的作用是______________________。
(2)在噬菌体抗体库的构建过程中,理论上可以不利用Ca2+处理大肠杆菌,依据是_________________。
(3)从噬菌体抗体库中筛选特异性抗体的方法是___________,原理是______________________。
(4)在抗体基因与噬菌体基因之间设计了一个终止密码子(UAG)的对应序列在终止密码子突变型的菌株表达时,抗体基因的表达产物是___________(填“融合蛋白”或“分泌型抗体”)。
(5)与利用杂交瘤技术生产的单克降抗体相比,用该技术省去了___________(步骤),使制备更简单易行。
22.(2020·宁夏银川·长庆高中月考)培养胡萝卜根组织可获得试管苗,获得试管苗的过程如图所示。回答下列问题:
(1)利用胡萝卜根段进行组织培养可以形成试管苗。用分化的植物细胞可以培养成完整的植株,这是因为植物细胞具有________。胡萝卜根段细胞通过________过程得到愈伤组织。
(2)从步骤⑤到步骤⑥需要更换新的培养基,其原因是________。在新的培养基上愈伤组织通过细胞的________过程,最终可形成试管苗。
(3)步骤⑥要进行照光培养,其作用是________。
(4)经组织培养得到的植株,一般可保持原品种的________,这种繁殖方式属于________繁殖。
(5)植物体细胞杂交过程中,为了得到原生质体需先用________和________来处理植物细胞。诱导原生质体融合的化学试剂是________,融合完成的标志是________。
23.(2020·全国其他)神经纤毛蛋白-1 (NRP-1) 是一种多功能糖蛋白,在多种肿瘤组织中呈高表达,可与血管内皮生长因子结合促进肿瘤血管的形成,使肿瘤体积增大。科研人员通过制备NRP-1单克隆抗体,开展对小鼠的乳腺癌肿块进行靶向治疗的研究。请分析回答:
(1)制备单克隆抗体涉及的动物细胞工程常用技术手段有_________________________(写出两项)。
(2)制备时,首先给小鼠注射___________________________,分离得到B细胞。将B细胞与骨髓瘤细胞诱导融合后得到杂交瘤细胞,经系列处理选出______________________细胞注射到小鼠腹腔中,从腹水中提取到大量的NRP-1单克隆抗体。
(3)为了论证制取的单克隆抗体的治疗效果,研究者选择生长状况一致的小鼠,分别注射等量的乳腺癌细胞悬液,经饲养后,各小鼠均形成了体积基本相同的肿瘤。
①将上述小鼠随机分成实验组和对照组,实验组和对照组应分别注射____________,___________________,且每隔3天重复进行相同的注射操作,一段时间后测算发现,实验组小鼠的肿瘤体积都小于对照组,原因可能是_________________________发生特异性结合,阻断了___________________________的结合,从而抑制了肿瘤内血管生成,导致肿瘤体积减小。
②上述实验小鼠应选用没有___________________(器官)的动物模型鼠,由于这种鼠存在免疫缺陷,实验时可以避免小鼠的免疫系统对NRP-1单克隆抗体和乳腺癌肿块进行攻击,从而保证实验结果更可靠。
24.(2020·湖北月考)图1是利用两种不同生物技术将小鼠培育成大鼠的过程。图2中质粒是基因工程中常用的质粒pIJ702,其中tsr为硫链丝菌素抗性基因,mel是黑色素合成基因,其表达能使白色的链霉菌菌落变成黑色菌落;而限制酶ClaⅠ、BglⅡ、PstⅠ、SacⅠ、SphⅠ在pIJ702上分别只有一处识别序列。
表1
| pIJ702 | pZHZ8 |
BglⅡ | 5.7 kb | 6.7 kb |
ClaⅠ | 5.7 kb | 2.2 kb, 4.5 kb |
PstⅠ | 5.7 kb | 1.6 kb, 5.1 kb |
(1)图1中应用到的生物工程技术有(_________)(写3个)。c分子称为(____),其上的生长激素基因表达产物几乎可以作用于丁鼠的所有细胞,主要原因是这些细胞膜上具有(____________)。
(2)若大鼠甲和大鼠乙体内X染色体上均带有某种致病基因,则培育出的大鼠丙和大鼠丁携带致病基因的情况是(_____________)(不考虑基因突变)。
(3)用SacⅠ和SphⅠ同时切割大鼠生长激素基因和质粒pIJ702,获取的目的基因去置换pIJ702上0.4 kb的片段,构成重组质粒pZHZ8.上述两种质粒的限制酶酶切片段长度列在表1中。由此判断目的基因的片段长度为 (____) kb。参照表1数据,如果用PstⅠ和ClaⅠ同时酶切重组质粒pZHZ8,则两种酶可将pZHZ8切成(____________)个片段。
(4)重组质粒pZHZ8上的标记基因是(____________),在含硫链丝菌素固体培养基上培养后,筛选过程中要淘汰(___________)菌落。
25.(2020·江西临川一中月考)玉米是世界上的第三大粮食作物,广泛种植于世界各地。研究表明,转基因抗虫玉米中的细菌BT基因能表达一种毒蛋白,这种毒蛋白能有效杀死玉米螟(一种农业害虫)请回答下列问题:
(1)BT基因在基因工程中称为______________。在基因表达载体中,除了要有BT基因外,还必须有启动子、终止子和______________若将BT基因插入到Ti质粒的______________上,通过农杆菌的转化作用,就可以使其导入玉米细胞并将其插入到玉米细胞中的染色体上。
(2)BT基因与载体结合过程中需要限制性核酸内切酶和DNA连接酶。若某限制酶的识别序列和切点是,请画出目的基因被限制酶切割后所形成的黏性末端_______。DNA连接酶对所连接的两端碱基序列______________(填“有”或“没有”)专一性要求。
(3)为了防止抗虫玉米通过花粉传播带来的生态学问题,科研小组考虑将抗虫基因导入到玉米根尖细胞的______________中以防止基因污染,同时在大规模种植的抗虫玉米田中设置一个或多个避难所种植普通玉米,目的是______________。
(4)艾弗里等人的肺炎双球菌转化实验为证明DNA是遗传物质做出了重要贡献,也可以说是基因工程的先导,如果说他们的工作为基因工程理论的建立提供了启示,那么,这一启示是______________。
26.(2020·广东月考)质粒通常用来构建基因表达载体,基因表达载体的构建是实施基因工程的核心。构建基因表达载体前首先要获取目的基因,PCR 是获取大量目的基因的一种方法,如一个DNA 片段上有10种基因,现只需要其中的某个基因,PCR技术就可以实现在生物体外复制特定DNA片段(目的基因)的目的。
(1)PCR反应体系的成分中有两种引物,在复性时引物会结合到互补DNA链,对两种引物的设计要求之一是:两种引物之间不能碱基互补配对,试分析原因_______________;PCR反应体系的成分中能够决定复制特定DNA片段的是_____________(填“模板”、“引物”或“taq酶”);从引物设计的角度考虑,如果目的基因两侧没有酶切位点,用PCR技术_____________(“可以”或“不可以”)为目的基因设置酶切位点。
(2)构建基因表达载体的目的是___________(答出两点即可)。一个基因表达载体的组成,除了目的基因外,还必需有启动子和终止子,启动子的本质是_____________,其为_____________识别和结合的位点。
(3)图1表示质粒载体,图2表示插入了目的基因的重组质粒,被转化的大肠杆菌有两种,分别是含有质粒载体和含有插入目的基因的重组质粒,结合图示,这两种大肠杆菌可以用图中___________抗性基因进行筛选。
2021年高考生物真题与模拟题分类训练专题20实验与探究(2份打包,含解析+原卷版,可预览): 这是一份2021年高考生物真题与模拟题分类训练专题20实验与探究(2份打包,含解析+原卷版,可预览),文件包含2021年高考生物真题与模拟题分类训练专题20实验与探究含解析doc、2021年高考生物真题与模拟题分类训练专题20实验与探究原卷版doc等2份试卷配套教学资源,其中试卷共49页, 欢迎下载使用。
2021年高考生物真题与模拟题分类训练专题08基因的自由组合定律(2份打包,含解析+原卷版,可预览): 这是一份2021年高考生物真题与模拟题分类训练专题08基因的自由组合定律(2份打包,含解析+原卷版,可预览),文件包含2021年高考生物真题与模拟题分类训练专题08基因的自由组合定律含解析doc、2021年高考生物真题与模拟题分类训练专题08基因的自由组合定律原卷版doc等2份试卷配套教学资源,其中试卷共32页, 欢迎下载使用。
2021年高考生物真题与模拟题分类训练专题07基因的分离定律(2份打包,含解析+原卷版,可预览): 这是一份2021年高考生物真题与模拟题分类训练专题07基因的分离定律(2份打包,含解析+原卷版,可预览),文件包含2021年高考生物真题与模拟题分类训练专题07基因的分离定律含解析doc、2021年高考生物真题与模拟题分类训练专题07基因的分离定律原卷版doc等2份试卷配套教学资源,其中试卷共27页, 欢迎下载使用。

