还剩12页未读,
继续阅读
所属成套资源:中考物理高频重难点考点专题解读与训练专题合集
成套系列资料,整套一键下载
中考物理高频重难点考点专题解读与训练专题01凸透镜成像规律及应用含解析
展开
这是一份中考物理高频重难点考点专题解读与训练专题01凸透镜成像规律及应用含解析,共15页。试卷主要包含了凸透镜成像规律,凸透镜成像实验等内容,欢迎下载使用。
专题01:凸透镜成像规律及应用
凸透镜成像规律及应用是初中物理中重难点之一,也是各省市中考必考考点之一。凸透镜考查较为难些,有时还以多选的形式出现,综合考查整章内容,具有较高的选拔功能。
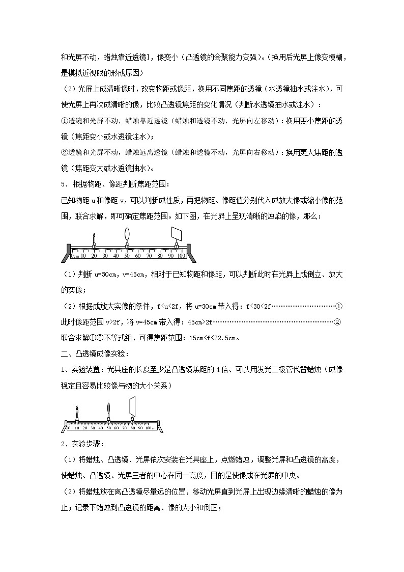
一、凸透镜成像规律:
1、 凸透镜静态成像规律
物距(u)
u>2f
u=2f
f
相关试卷
专题1 凸透镜成像规律及应用-最新中考物理高频重难点考点专题解读与训练:
这是一份专题1 凸透镜成像规律及应用-最新中考物理高频重难点考点专题解读与训练,文件包含专题1凸透镜成像规律及应用解析版docx、专题1凸透镜成像规律及应用原卷版docx等2份试卷配套教学资源,其中试卷共26页, 欢迎下载使用。
教科版九年级上册2 电路练习:
这是一份教科版九年级上册2 电路练习,共12页。试卷主要包含了断路的分析和判断,短路的分析和判断,家庭电路故障分析与判断等内容,欢迎下载使用。
教科版九年级上册2 电路同步练习题:
这是一份教科版九年级上册2 电路同步练习题,共14页。试卷主要包含了识别用电器短路,串并联电路的辨别,电表测量对象的判断,电路设计等内容,欢迎下载使用。

