中考专题训练---物体的沉浮条件附详细解析教师版
展开
这是一份中考专题训练---物体的沉浮条件附详细解析教师版,共9页。试卷主要包含了单选题,填空题,计算题,实验探究题等内容,欢迎下载使用。
中考专题训练---物体的沉浮条件附详细解析教师版
一、单选题(共10题;共20分)
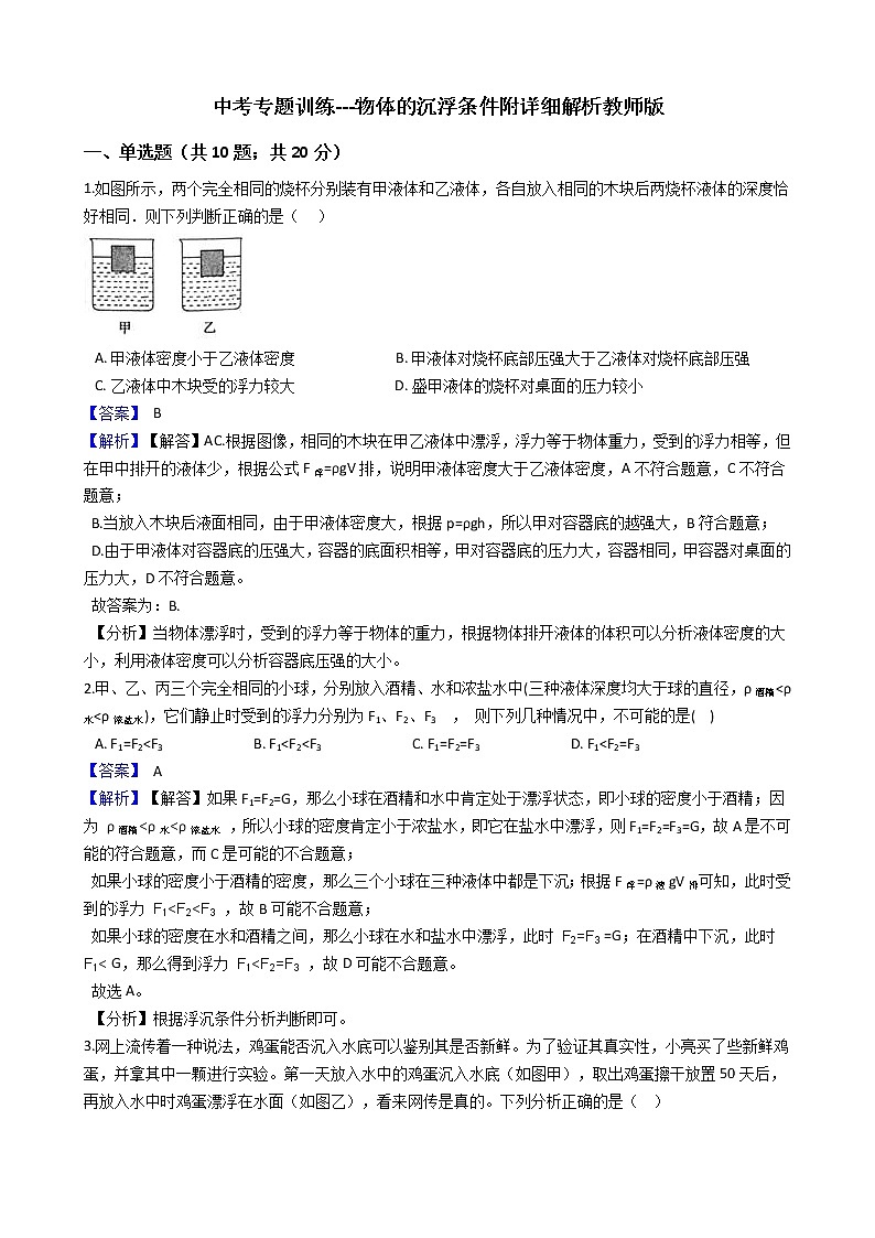
1.如图所示,两个完全相同的烧杯分别装有甲液体和乙液体,各自放入相同的木块后两烧杯液体的深度恰好相同.则下列判断正确的是( )
A. 甲液体密度小于乙液体密度 B. 甲液体对烧杯底部压强大于乙液体对烧杯底部压强
C. 乙液体中木块受的浮力较大 D. 盛甲液体的烧杯对桌面的压力较小
【答案】 B
【解析】【解答】AC.根据图像,相同的木块在甲乙液体中漂浮,浮力等于物体重力,受到的浮力相等,但在甲中排开的液体少,根据公式F浮=ρgV排,说明甲液体密度大于乙液体密度,A不符合题意,C不符合题意;
B.当放入木块后液面相同,由于甲液体密度大,根据p=ρgh,所以甲对容器底的越强大,B符合题意;
D.由于甲液体对容器底的压强大,容器的底面积相等,甲对容器底的压力大,容器相同,甲容器对桌面的压力大,D不符合题意。
故答案为:B.
【分析】当物体漂浮时,受到的浮力等于物体的重力,根据物体排开液体的体积可以分析液体密度的大小,利用液体密度可以分析容器底压强的大小。
2.甲、乙、丙三个完全相同的小球,分别放入酒精、水和浓盐水中(三种液体深度均大于球的直径,ρ酒精
相关试卷
这是一份中考专题训练----重力附详细解析教师版,共7页。试卷主要包含了单选题,填空题,计算题,实验探究题等内容,欢迎下载使用。
这是一份中考专题训练---物体的沉浮条件附详细解析学生版,共10页。试卷主要包含了单选题,填空题,计算题,实验探究题等内容,欢迎下载使用。
这是一份中考专题训练---声现象附详细解析教师版,共6页。试卷主要包含了单选题,填空题,计算题,实验探究题等内容,欢迎下载使用。

