还剩18页未读,
继续阅读
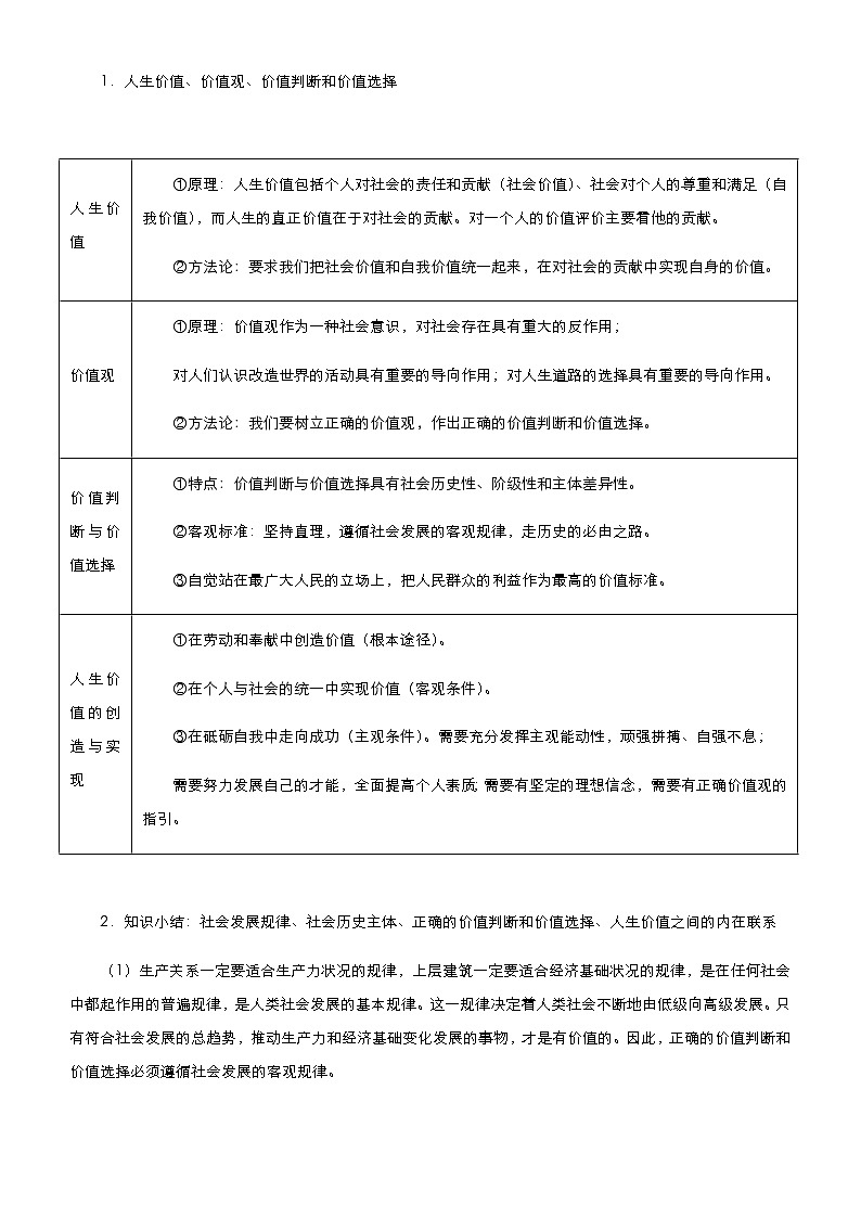
新高中政治高考 (新高考)2021届高考二轮精品专题十二 认识社会与价值选择 教师版
展开相关试卷
(新高考)高考政治二轮精品专题十二 认识社会与价值选择 教师版:
这是一份(新高考)高考政治二轮精品专题十二 认识社会与价值选择 教师版,共17页。试卷主要包含了社会历史观,人生价值观等内容,欢迎下载使用。
新高中政治高考 (新高考)2021届高考二轮精品专题十二 认识社会与价值选择 学生版:
这是一份新高中政治高考 (新高考)2021届高考二轮精品专题十二 认识社会与价值选择 学生版,共22页。试卷主要包含了社会历史观,人生价值观等内容,欢迎下载使用。
新高中政治高考 (新高考)2021届高考二轮精品专题六 党的领导与民主建设 教师版:
这是一份新高中政治高考 (新高考)2021届高考二轮精品专题六 党的领导与民主建设 教师版,共23页。试卷主要包含了人民代表大会和人大代表,人民代表大会制度,核心知识总结等内容,欢迎下载使用。

