湖南省株洲市渌口区第三高级中学2022-2023学年高一上学期期中考试化学试卷(Word版含答案)
展开渌口区第三高级中学2022-2023学年高一上学期期中考试
化学试卷
考试时间:90分钟;满分100分
一、单选题
1. 下列各组物质中,按单质、化合物、混合物顺序排列的是
A.铁、氢氧化钠、冰水混合物 B.二氧化碳、水蒸气、硫酸
C.氧气、胆矾、盐酸 D.水银、空气、干冰
2. 某学生将一小块钠投入滴有酚酞的水中,此实验能证明钠的性质有
①钠比水轻
②钠的熔点较低
③钠与水反应时放出热量
④钠与水反应后溶液呈碱性
A.①④ B.①②④ C.①③④ D.①②③④
3. 某学习兴趣小组通过2NaCl+2H2O2NaOH+H2↑+Cl2↑制取氯气。下列说法正确的是
A.该反应中还原剂是H2O B.H2O中的H元素全部被还原
C.NaCl中的Cl元素被氧化 D.氧化产物与还原产物的质量之比为1:1
4. 下列离子在溶液中能大量共存的是
A.、、、 B.、、、
C.、、、 D.、、、
5. 下列各种气体的制备方法不能用如图所示装置的是
A.用浓氨水和碱石灰制氨气 B.用固体和浓硫酸制
C.用和浓盐酸制 D.用和制
6. 下列化合物中不能由单质直接化合得到的是
A. B. C. D.
7. 把氯气通入紫色石蕊试液中,观察到的现象是
A.先变蓝后变红 B.先变红后变紫 C.先变红后褪色 D.无明显变化
8. 新冠疫情爆发以来,各类消毒剂用量剧增,下列物质常用于消毒杀菌的是
A.H2O B.NaClO C.明矾 D.小苏打
9. 如图椭圆相交部分(A、B、C、D)表示物质间的反应,其中对应反应的离子方程式书写正确的是
A.OH-+HCl=H2O+Cl- B.Ca(OH)2+Cu2+=Ca2++Cu(OH)2
C.Fe+Cu2+=Cu+Fe2+ D.Fe+2H+=Fe3++H2↑
10. 1943年我国化学工程专家侯德榜发明了侯氏制碱法,又称联合制碱法,为我国化工事业的发展做出了卓越贡献。其部分工艺流程如下,下列说法不正确的是( )
A.该工艺利用了不同物质溶解度的差异 B.反应②属于分解反应
C.若纯碱中混有,可用澄清石灰水除去
D.母液的主要成分是,可用于化肥工业
二、多选题
1. Cl2可用来消灭田鼠,使用时可将Cl2通过管子灌入洞中,这是利用Cl2下列性质中的( )
A.黄绿色 B.密度比空气大 C.有毒 D.较易液化
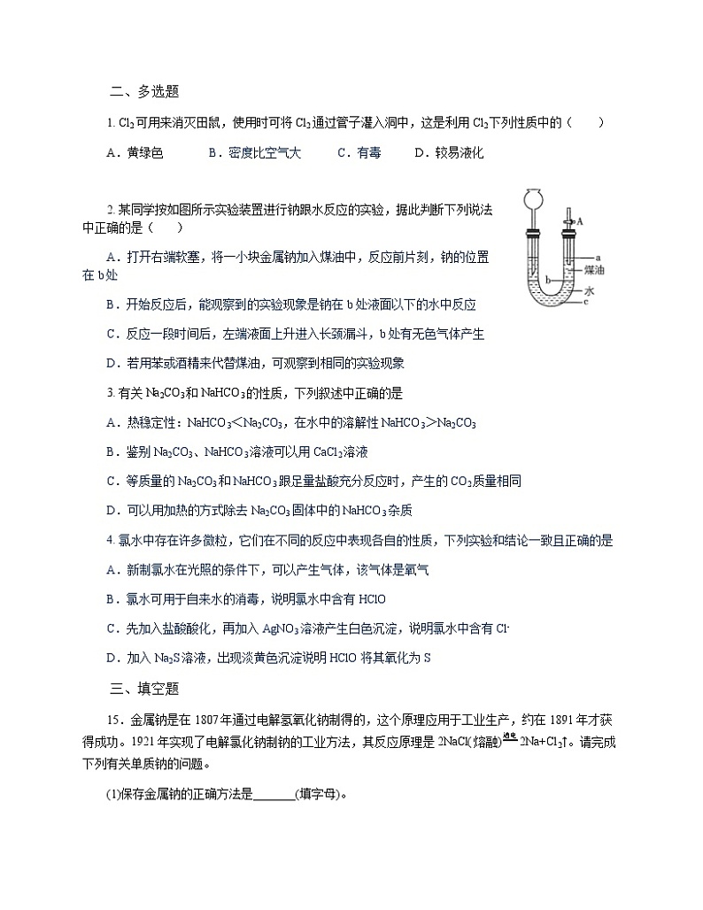
2. 某同学按如图所示实验装置进行钠跟水反应的实验,据此判断下列说法中正确的是( )
A.打开右端软塞,将一小块金属钠加入煤油中,反应前片刻,钠的位置在b处
B.开始反应后,能观察到的实验现象是钠在b处液面以下的水中反应
C.反应一段时间后,左端液面上升进入长颈漏斗,b处有无色气体产生
D.若用苯或酒精来代替煤油,可观察到相同的实验现象
3. 有关Na2CO3和NaHCO3的性质,下列叙述中正确的是
A.热稳定性:NaHCO3<Na2CO3,在水中的溶解性NaHCO3>Na2CO3
B.鉴别Na2CO3、NaHCO3溶液可以用CaCl2溶液
C.等质量的Na2CO3和NaHCO3跟足量盐酸充分反应时,产生的CO2质量相同
D.可以用加热的方式除去Na2CO3固体中的NaHCO3杂质
4. 氯水中存在许多微粒,它们在不同的反应中表现各自的性质,下列实验和结论一致且正确的是
A.新制氯水在光照的条件下,可以产生气体,该气体是氧气
B.氯水可用于自来水的消毒,说明氯水中含有HClO
C.先加入盐酸酸化,再加入AgNO3溶液产生白色沉淀,说明氯水中含有Cl-
D.加入Na2S溶液,出现淡黄色沉淀说明HClO将其氧化为S
三、填空题
15.金属钠是在1807年通过电解氢氧化钠制得的,这个原理应用于工业生产,约在1891年才获得成功。1921年实现了电解氯化钠制钠的工业方法,其反应原理是2NaCl(熔融)2Na+Cl2↑。请完成下列有关单质钠的问题。
(1)保存金属钠的正确方法是_______(填字母)。
A.放在棕色瓶中 B.放在石蜡油中 C.放在水中 D.放在煤油中
(2)将一小块钠放在水平放置的试管中部,用酒精灯加热充分反应(如图所示),请写出该反应的化学方程式: ,生成物的颜色为_______。
(3)Na、NaOH久置空气中最终都是变为_______(填化学式)。
(4)写出NaHCO3固体受热的化学方程式_______。
(5)将一小块金属钠投入CuCl2溶液中,发生反应的化学方程式为_______。
2. 分析以下A-D四个涉及H2O2的反应(未配平),填空:
A.Na2O2+HCl→H2O2+NaCl
B.Ag2O+H2O2→Ag+O2+H2O
C.H2O2→H2O+O2
D.3H2O2+Cr2(SO4)3+10KOH=2K2CrO4+3K2SO4+8H2O
(1)H2O2仅体现氧化性的是_______;H2O2仅体现还原性的是_______;H2O2既体现氧化性又体现还原性的是_______;H2O2既不能体现氧化性又不能体现还原性的是_______(填代号)。
(2)D反应中1分子还原剂完全反应转移电子为_______个。
四、实验题
1. 氯气是一种重要的化工原料,下图为实验室制取氯气的装置。
请回答下列问题:
(1)仪器E中收集的Cl2颜色是_______;
(2)仪器A的名称是_______;
(3)仪器C中的饱和食盐水可以除去Cl2中混有的杂质气体是_______(填化学式):
(4)自来水厂使用ClO2给自来水进行消毒,ClO2中氯元素的化合价是_______。
(5)在新冠疫情防控期间,公共场所要求勤通风勤消毒,其中84消毒液经常用于公共场所消毒,制取84消毒液发生化学反应的离子方程式是_______。
五、元素或物质推断题
1. 如图表示A、B、C、D、E五种物质的相互转化关系,其中A为淡黄色固体,C为金属单质,D为最常用的调味品。写出下列转化的方程式:
(1)D的俗名:___________;
(2)的化学方程式:___________;
(3)的化学方程式:___________;
(4)的化学方程式:___________;
(5)单质C在氯气中燃烧的现象:___________。
渌口区第三高级中学2022-2023学年高一上学期期中考试
化学答案
考试时间:90分钟;满分100分
一、单选题
1. 下列各组物质中,按单质、化合物、混合物顺序排列的是
A.铁、氢氧化钠、冰水混合物 B.二氧化碳、水蒸气、硫酸
C.氧气、胆矾、盐酸 D.水银、空气、干冰
【试题解析】
A.铁是金属单质、氢氧化钠是化合物、冰水混合物是纯净物,A错误;
B.二氧化碳是化合物、水蒸气是化合物、硫酸是纯净物,B错误;
C.氧气是单质、胆矾是化合物、盐酸是氯化氢的水溶液是混合物,C正确;
D.水银汞是单质、空气是混合物,干冰是固态二氧化碳属于纯净物,D错误;
故选C。
2. 某学生将一小块钠投入滴有酚酞的水中,此实验能证明钠的性质有
①钠比水轻
②钠的熔点较低
③钠与水反应时放出热量
④钠与水反应后溶液呈碱性
A.①④ B.①②④ C.①③④ D.①②③④
【试题解析】
将一小块钠投入滴有酚酞的水中,迅速融化成小球,且浮在水面上,发出嘶嘶的响声,且烧杯发烫,溶液变红色;此实验能证明钠的性质有:①浮在水面上说明钠比水轻;②钠迅速融化成小球,说明钠的熔点较低;③烧杯发烫说明钠与水反应时放出热量;④碱性溶液能使酚酞变红,溶液变红色说明钠与水反应后溶液呈碱性;
故答案选D。
3. 某学习兴趣小组通过2NaCl+2H2O2NaOH+H2↑+Cl2↑制取氯气。下列说法正确的是
A.该反应中还原剂是H2O B.H2O中的H元素全部被还原
C.NaCl中的Cl元素被氧化 D.氧化产物与还原产物的质量之比为1:1
【试题解析】
A.NaCl中的Cl元素的化合价由-1价升高到0价,故被氧化,为还原剂;水中氢元素化合价降低,被还原,为氧化剂,A错误;
B.H2O中的部分H元素由+1价降低到0价,另一部分为改变,故H部分被还原,B错误;
C.NaCl中的Cl元素的化合价由-1价升高到0价,故被氧化,C正确;
D.反应中氧化产物为Cl2,还原产物为H2,故其的物质的量之比为1:1,质量比为71:2,D错误;
故选C。
4. 下列离子在溶液中能大量共存的是
A.、、、 B.、、、
C.、、、 D.、、、
【试题解析】
A.镁离子和氢氧根离子生成氢氧化镁沉淀,不共存,A错误;
B.氢离子和醋酸根离子生成弱酸醋酸,不共存,B错误;
C.四种离子不反应,能共存,C正确;
D.铵根离子和氢氧根离子生成一水合氨,不共存,D错误;
故选C。
5. 下列各种气体的制备方法不能用如图所示装置的是
A.用浓氨水和碱石灰制氨气 B.用固体和浓硫酸制
C.用和浓盐酸制 D.用和制
【试题解析】
A.氢氧化钠溶于水放出大量的热量,而氨气易挥发,则浓氨水滴入碱石灰里可制得氨气,选项A正确;
B.用固体和浓硫酸不需要加热则反应生成硫酸钠、和水,可制得,选项B正确;
C. 和浓盐酸共热生成氯化锰、和水,图中无加热装置,无法用于制备氯气,选项C错误;
D.用催化使用分解生成水和氧气,可制,选项D正确;
答案选C。
6. 下列化合物中不能由单质直接化合得到的是
A. B. C. D.
【试题解析】
A.Na与氧气在加热条件下直接化合生成,故A不选;
B.Fe与氯气化合生成FeCl3,不能直接化合生成,故B选;
C.Cu与氯气化合生成CuCl2,故C不选;
D.Al与氧气常温下可化合反应生成,故D不选;
故选:B。
7. 把氯气通入紫色石蕊试液中,观察到的现象是
A.先变蓝后变红 B.先变红后变紫 C.先变红后褪色 D.无明显变化
【试题解析】
氯气能与水反应生成盐酸和次氯酸,盐酸显酸性,能使紫色石蕊溶液变红,但次氯酸具有漂白性,能使溶液红色褪去,因此把氯气通入紫色石蕊试液中,观察到的现象是:溶液先变红后褪色,
答案选C。
8. 新冠疫情爆发以来,各类消毒剂用量剧增,下列物质常用于消毒杀菌的是
A.H2O B.NaClO C.明矾 D.小苏打
【试题解析】
次氯酸钠是漂白液的主要成分和有效成分,常用于消毒杀菌,故选B。
9. 如图椭圆相交部分(A、B、C、D)表示物质间的反应,其中对应反应的离子方程式书写正确的是
A.OH-+HCl=H2O+Cl- B.Ca(OH)2+Cu2+=Ca2++Cu(OH)2
C.Fe+Cu2+=Cu+Fe2+ D.Fe+2H+=Fe3++H2↑
【试题解析】
A.HCl为强电解质,可以拆,离子方程式应为H++OH-=H2O,A错误;
B.澄清石灰水中Ca(OH)2可拆,离子方程式应为2OH-+Cu2+=Cu(OH)2↓,B错误;
C.溶液中的置换反应,C正确;
D.Fe与稀盐酸反应的离子方程式应为Fe+2H+=Fe2++H2↑,D错误;
故答案选C。
10. 1943年我国化学工程专家侯德榜发明了侯氏制碱法,又称联合制碱法,为我国化工事业的发展做出了卓越贡献。其部分工艺流程如下,下列说法不正确的是( )
A.该工艺利用了不同物质溶解度的差异 B.反应②属于分解反应
C.若纯碱中混有,可用澄清石灰水除去
D.母液的主要成分是,可用于化肥工业
【试题解析】
向饱和食盐水中依次通入氨气、二氧化碳,沉淀池中发生的反应为,然后进行过滤操作,得到固体,以及含有的母液,将固体加热分解得到纯碱,方程式为。
A.向饱和食盐水中依次通入氨气、二氧化碳后,生成大量的,结合溶液中的生成大量的,由于溶解度较小,形成沉淀析出,该工艺利用了不同物质溶解度的差异,A项正确;
B.反应②为,为分解反应,B项正确;
C.和都能与澄清石灰水反应,故不能用澄清石灰水除去中的,C项错误;
D.据分析可知,母液的主要成分是,是一种氮肥,可用于化肥工业,D项正确;
故选C。
二、多选题
1. Cl2可用来消灭田鼠,使用时可将Cl2通过管子灌入洞中,这是利用Cl2下列性质中的( )
A.黄绿色 B.密度比空气大 C.有毒 D.较易液化
【试题解析】
Cl2可用来消灭田鼠利用了Cl2有毒的性质;使用时可将Cl2通过管子灌入洞中利用了密度比空气大的性质。答案选BC。
2. 某同学按如图所示实验装置进行钠跟水反应的实验,据此判断下列说法中正确的是( )
A.打开右端软塞,将一小块金属钠加入煤油中,反应前片刻,钠的位置在b处
B.开始反应后,能观察到的实验现象是钠在b处液面以下的水中反应
C.反应一段时间后,左端液面上升进入长颈漏斗,b处有无色气体产生
D.若用苯或酒精来代替煤油,可观察到相同的实验现象
【试题解析】
A.钠的密度大于煤油而小于水,所以钠会沉在煤油底部而漂浮在水面上,故反应前片刻,钠的位置在b处,故A正确;
B.Na的密度比水小,反应开始后,钠不可能在b处液面以下的水中反应,故B错误;
C.钠和水反应生成和氢气,U形管内压强增大,导致左端液面上升,进入长颈漏斗,故C正确;
D.乙醇和水互溶,所以不会出现相同的实验现象,故D错误。
答案选AC。
3. 有关Na2CO3和NaHCO3的性质,下列叙述中正确的是
A.热稳定性:NaHCO3<Na2CO3,在水中的溶解性NaHCO3>Na2CO3
B.鉴别Na2CO3、NaHCO3溶液可以用CaCl2溶液
C.等质量的Na2CO3和NaHCO3跟足量盐酸充分反应时,产生的CO2质量相同
D.可以用加热的方式除去Na2CO3固体中的NaHCO3杂质
【试题解析】
A.Na2CO3受热时不易分解,热稳定性:NaHCO3<Na2CO3,在水中的溶解性NaHCO3<Na2CO3,故A不符合题意;
B.鉴别Na2CO3、NaHCO3溶液可以用CaCl2溶液,Na2CO3溶液产生沉淀,NaHCO3溶液不反应,没有现象,故B符合题意;
C.碳酸钠的相对分子质量大于碳酸氢钠,则等质量的Na2CO3和NaHCO3分别与足量的盐酸反应,NaHCO3产生的CO2更多,故C不符合题意;
D.NaHCO3受热易分解生成Na2CO3,所以可用加热的方法除去杂质,故D符合题意;
答案选BD。
4. 氯水中存在许多微粒,它们在不同的反应中表现各自的性质,下列实验和结论一致且正确的是
A.新制氯水在光照的条件下,可以产生气体,该气体是氧气
B.氯水可用于自来水的消毒,说明氯水中含有HClO
C.先加入盐酸酸化,再加入AgNO3溶液产生白色沉淀,说明氯水中含有Cl-
D.加入Na2S溶液,出现淡黄色沉淀说明HClO将其氧化为S
【试题解析】
A.新制氯水存在次氯酸,次氯酸在光照的条件下可以分解生成氧气,故A正确;
B.新制氯水存在次氯酸,次氯酸具有强氧化性,所以氯水可用于自来水的消毒、杀菌,故B正确;
C.先加入盐酸酸化,提供了Cl-,再加入AgNO3溶液产生白色沉淀,不能说明氯水中含有Cl-,故C错误;
D.因为Na2S+Cl2= S+2NaCl,所以向氯水中加入Na2S溶液,出现淡黄色沉淀,不能说明是HClO将其氧化为S,故D错误;
故答案:AB。
三、填空题
15.金属钠是在1807年通过电解氢氧化钠制得的,这个原理应用于工业生产,约在1891年才获得成功。1921年实现了电解氯化钠制钠的工业方法,其反应原理是2NaCl(熔融)2Na+Cl2↑。请完成下列有关单质钠的问题。
(1)保存金属钠的正确方法是_______(填字母)。
A.放在棕色瓶中 B.放在石蜡油中 C.放在水中 D.放在煤油中
(2)将一小块钠放在水平放置的试管中部,用酒精灯加热充分反应(如图所示),请写出该反应的化学方程式: ,生成物的颜色为_______。
(3)Na、NaOH久置空气中最终都是变为_______(填化学式)。
(4)写出NaHCO3固体受热的化学方程式_______。
(5)将一小块金属钠投入CuCl2溶液中,发生反应的化学方程式为_______。
2. 分析以下A-D四个涉及H2O2的反应(未配平),填空:
A.Na2O2+HCl→H2O2+NaCl
B.Ag2O+H2O2→Ag+O2+H2O
C.H2O2→H2O+O2
D.3H2O2+Cr2(SO4)3+10KOH=2K2CrO4+3K2SO4+8H2O
(1)H2O2仅体现氧化性的是_______;H2O2仅体现还原性的是_______;H2O2既体现氧化性又体现还原性的是_______;H2O2既不能体现氧化性又不能体现还原性的是_______(填代号)。
(2)D反应中1分子还原剂完全反应转移电子为_______个。
【正确答案】
(1) D B C A
(2)6
【试题解析】
H2O2仅体现氧化性,则O元素的化合价降低;双氧水仅体现还原性,则双氧水在反应中仅被氧化,化合价只升高;H2O2既体现氧化性又体现还原性,则O元素的化合价既升高又降低;H2O2既不做氧化剂又不做还原剂,说明在反应中双氧水中元素的化合价不发生变化;根据化合价的变化分析判断转移电子,据此分析。
(1)
A.Na2O2+HCl→H2O2+NaCl,是一个非氧化还原反应,H2O2既不是氧化剂,也不是还原剂;
B.Ag2O+H2O2→Ag+O2+H2O,Ag2O被还原成单质银,H2O2中氧元素转化为O2,表现还原性;
C.H2O2→H2O+O2,是一个自身氧化还原反应,H2O2既表现了氧化性,又表现了还原性;
D.3H2O2+Cr2(SO4)3+10KOH=2K2CrO4+3K2SO4+8H2O,H2O2中氧元素化合价由-1变成-2,化合价降低被还原,表现氧化性;
所以H2O2仅体现氧化性的反应是D;H2O2仅体现还原性的反应是B;H2O2既体现氧化性,又体现还原性的反应是C;H2O2既不做氧化剂又不做还原剂的反应是A,故答案为:D;B;C;A。
(2)
3H2O2+Cr2(SO4)3+10KOH=2K2CrO4+3K2SO4+8H2O反应中氧化剂为H2O2,还原剂为Cr2(SO4)3,根据方程式,1分子还原剂完全反应,Cr由+3价升高为+6价,转移电子的物质的量为3×2=6,故答案为:6。
四、实验题
1. 氯气是一种重要的化工原料,下图为实验室制取氯气的装置。
请回答下列问题:
(1)仪器E中收集的Cl2颜色是_______;
(2)仪器A的名称是_______;
(3)仪器C中的饱和食盐水可以除去Cl2中混有的杂质气体是_______(填化学式):
(4)自来水厂使用ClO2给自来水进行消毒,ClO2中氯元素的化合价是_______。
(5)在新冠疫情防控期间,公共场所要求勤通风勤消毒,其中84消毒液经常用于公共场所消毒,制取84消毒液发生化学反应的离子方程式是_______。
【正确答案】
(1)黄绿色
(2)分液漏斗
(3)HCl
(4)+4
(5)Cl2+2OH-=Cl-+ClO-+H2O
【试题解析】
【分析】
用MnO2和浓盐酸制取氯气,用饱和食盐水除去氯气中的HCl,用浓硫酸除去氯气中的水蒸气,然后用向上排空气法收集氯气,最后用NaOH溶液吸收多余的氯气。
(1)氯气是黄绿色气体;
(2)根据仪器构造可知,仪器A是分液漏斗;
(3)盐酸有挥发性,HCl极易溶于水,而氯气在饱和食盐水中溶解度很小,所以用饱和食盐水除去氯气中的HCl;
(4)ClO2中O为-2价,则Cl为+4价;
(5)将氯气通入NaOH溶液中可制取84消毒液,离子方程式为:Cl2+2OH-=Cl-+ClO-+H2O。
五、元素或物质推断题
1. 如图表示A、B、C、D、E五种物质的相互转化关系,其中A为淡黄色固体,C为金属单质,D为最常用的调味品。写出下列转化的方程式:
(1)D的俗名:___________;
(2)的化学方程式:___________;
(3)的化学方程式:___________;
(4)的化学方程式:___________;
(5)单质C在氯气中燃烧的现象:___________。
【正确答案】
(1)食盐
(2)
(3)
(4)
(5)剧烈燃烧,火焰呈黄色,生成大量白烟
【试题解析】
D为最常用的调味品,D为氯化钠。A为淡黄色固体,能与、水反应,则A是,C是金属单质,可以反应得到A,故C为,过氧化钠与水、与水反应都得到E,则E为,C能与氯气反应得到D为,A和二氧化碳反应生成和,B能转化为,则B是。
(1)D为氯化钠,D的俗名:食盐;
(2)是钠与氧气在加热条件下反应生成过氧化钠,化学方程式:;
(3)是钠与水反应生成氢氧化钠与氢气,化学方程式:;
(4)是过氧化钠与二氧化碳反应生成碳酸钠与氧气,化学方程式:;
(5)单质C(Na)在氯气中反应生成氯化钠,燃烧的现象:剧烈燃烧,火焰呈黄色,生成大量白烟。
湖南省株洲市株洲世纪星高级中学2023-2024学年高一上学期期中考试化学试题: 这是一份湖南省株洲市株洲世纪星高级中学2023-2024学年高一上学期期中考试化学试题,共4页。
湖南省株洲市天元区名校2022-2023学年高一上学期12月月考化学试卷含答案: 这是一份湖南省株洲市天元区名校2022-2023学年高一上学期12月月考化学试卷含答案,共9页。试卷主要包含了单选题,综合题等内容,欢迎下载使用。
湖南省株洲市天元区名校2022-2023学年高一上学期12月月考化学试卷: 这是一份湖南省株洲市天元区名校2022-2023学年高一上学期12月月考化学试卷,共9页。试卷主要包含了单选题,综合题等内容,欢迎下载使用。

