还剩15页未读,
继续阅读
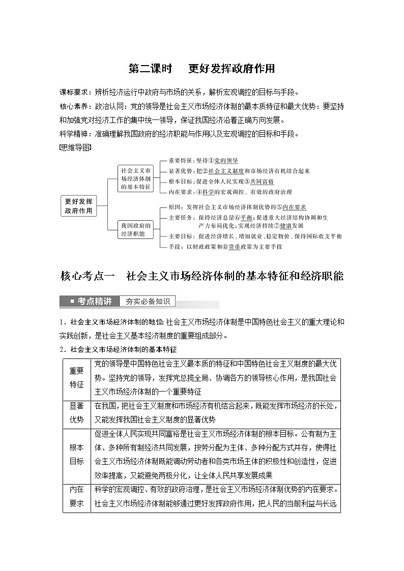
新高中政治高考2023年高考政治一轮复习(部编版) 第6课 第2课时 更好发挥政府作用
展开
这是一份新高中政治高考2023年高考政治一轮复习(部编版) 第6课 第2课时 更好发挥政府作用,共18页。试卷主要包含了社会主义市场经济体制的地位,社会主义市场经济体制的基本特征,我国政府的经济职能和作用,宏观调控,阅读材料,回答下列问题等内容,欢迎下载使用。
相关试卷
高中政治 (道德与法治)人教统编版必修2 经济与社会更好发挥政府作用练习题:
这是一份高中政治 (道德与法治)人教统编版必修2 经济与社会更好发挥政府作用练习题,共8页。试卷主要包含了单选题,填空题,主观题等内容,欢迎下载使用。
高中政治 (道德与法治)人教统编版必修2 经济与社会第一单元 生产资料所有制与经济体制第二课 我国的社会主义市场经济体制更好发挥政府作用课时练习:
这是一份高中政治 (道德与法治)人教统编版必修2 经济与社会第一单元 生产资料所有制与经济体制第二课 我国的社会主义市场经济体制更好发挥政府作用课时练习,共7页。试卷主要包含了2更好发挥政府作用等内容,欢迎下载使用。
人教统编版必修2 经济与社会更好发挥政府作用随堂练习题:
这是一份人教统编版必修2 经济与社会更好发挥政府作用随堂练习题,共5页。试卷主要包含了选择题,非选择题等内容,欢迎下载使用。

