2022鄂州高二上学期期末质量监测生物试题含答案
展开鄂州市2021—2022学年度上学期期末质量监测
高 二 生 物
★祝考试顺利★
注意事项:
1.满分100分,考试时间75分钟。
2.答题前,考生务必将自己的姓名、准考证号填写在试题卷和答题卡上,并将准考证号条形码粘贴在答题卡上的指定位置。
3.选择题在每小题选出答案后,用2B铅笔把答题卡上对应题目的答案标号涂黑;主观题用0.5毫米黑色墨水签字笔答在答题卡上相对应的答题区域内。答在试题卷上无效。
一、选择题(共20小题,每小题2分,共40分。在每小题列出的四个选项中,选出最符合题目要求的一项)
1.人体内环境是体内细胞直接生活的环境。下列关于正常情况下的人体内环境叙述,错误的是
A.血浆渗透压的大小主要与无机盐、蛋白质的含量有关
B.组织液是体内绝大多数细胞直接生活的环境
C.甲状腺激素只通过组织液运输到靶细胞
D.血浆中的 pH是相对稳定的
2.稳态是生命系统的特征,也是机体存活的必要条件。人体具有维持内环境相对稳定的能力。下列相关叙述正确的是
A.剧烈运动时,大量出汗可使血浆渗透压降低
B.剧烈运动时,大量出汗有利于机体体温的稳定
C.剧烈运动时,大量消耗葡萄糖,血浆中的血糖浓度会大幅下降
D.CO2是人体细胞呼吸产生的代谢产物,不参与维持内环境的稳态
3.人的神经系统包括中枢神经系统和周围神经系统两部分。下列有关神经系统组成的叙述,正确的是
A.中枢神经系统由大脑和脊髓组成
B.自主神经系统是脊神经的一部分
C.自主神经含有传入神经和传出神经
D.自主神经由交感神经和副交感神经两部分组成
4.足球赛场上,球员跑位、接球、相互配合,完成射门。对比赛中球员机体生理功能的表述,错误的是
A.自主神经系统不参与这一过程
B.球员之间的相互配合属于条件反射
C.球员的接球是在神经与肌肉的协调下完成的
D.球员的跑位是由躯体运动神经支配,可受意识支配
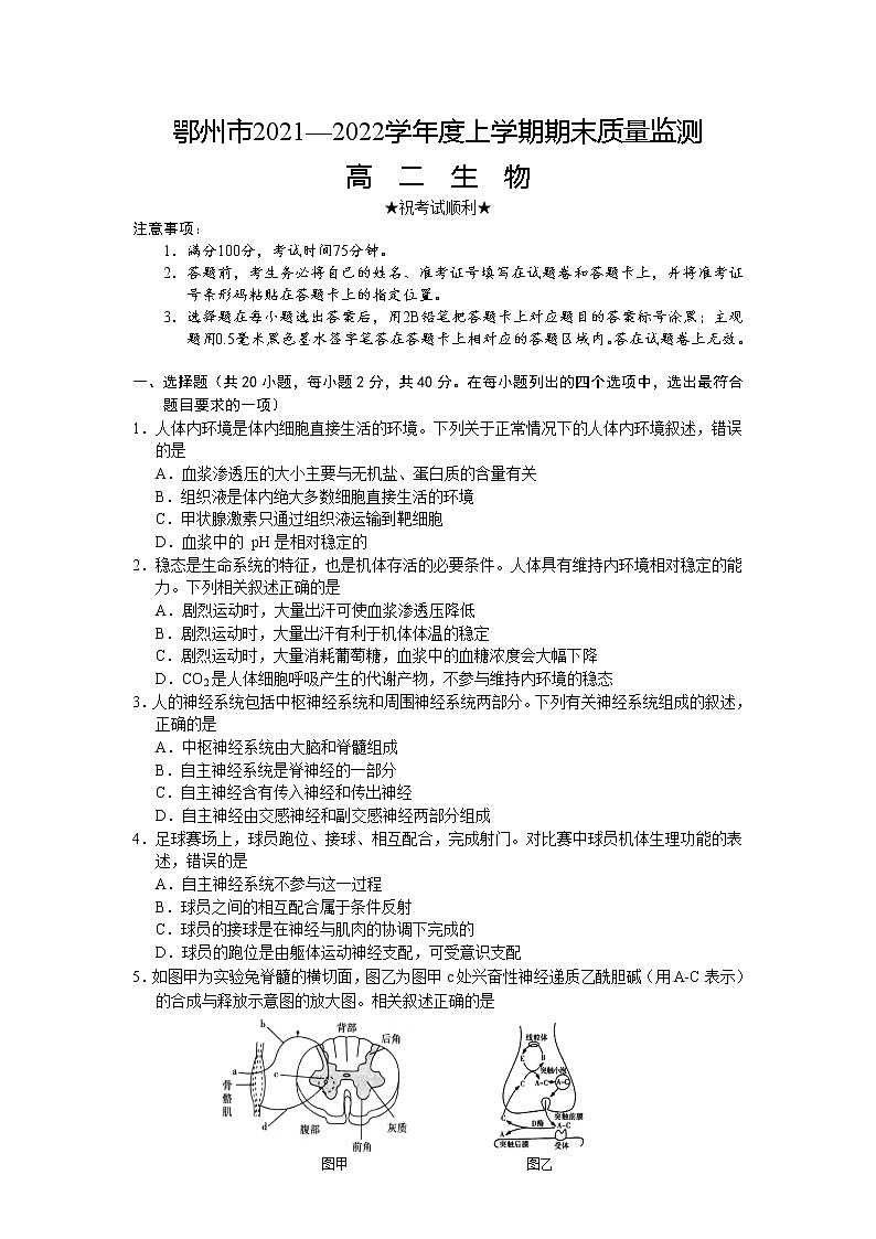
5.如图甲为实验兔脊髓的横切面,图乙为图甲c处兴奋性神经递质乙酰胆碱(用A-C表示)的合成与释放示意图的放大图。相关叙述正确的是
A.若图甲d被破坏,则家兔受到刺激时不会产生感觉
B.在A-C合成时,能循环利用的物质是A
C.A-C通过胞吐的方式释放到突触间隙,该过程不需要消耗能量
D.有机磷农药能使D酶失活,则该农药可以使A-C会持续发挥作用
6.人的一侧大脑皮层外侧面示意图如右,图中甲、乙、丙和丁表示部位。某人的右腿突然不能运动,经医生检查后,发现他的右腿无力。推测该患者大脑皮层的受损部位可能位于图中的
A.甲 B.乙 C.丙 D.丁
7.春天日照逐渐延长时,鸟类大多数进入繁殖季节。调节鸟类繁殖活动的图解如下:
下列相关叙述错误的是
A.机体中既能传导兴奋,又能分泌激素的细胞位于下丘脑
B.C激素的分泌过程中,既存在分级调节,也存在反馈调节
C.可用去除性腺的鸟作为实验动物,来验证B的生理作用
D.图中各激素只作用于有相关受体的细胞
8.当人处于寒冷环境下,机体通过一系列的调节从而保持体温相对的恒定,如图为机体体温调节过程的示意图。据图分析,遇寒冷刺激时,人体对甲、乙细胞进行调控,使体温回升到正常范围。下列相关叙述错误的是
A.人体体温的调节是由神经—体液调节来实现的
B.遇寒冷刺激时,甲状腺激素的分泌量会增加
C.甲细胞接收的信号分子是神经递质
D.下丘脑对甲细胞的调控比对乙细胞慢
9.水和无机盐的平衡,对于维持人体的稳态起着非常重要的作用。人体对水和无机盐的调节,是基于保持细胞外液渗透压的相对稳定。下列有关人体水盐平衡调节的叙述,错误的是
A.摄盐过多血浆渗透压增高,抗利尿激素分泌量增加
B.饮水后血浆渗透压下降,对渗透压感受器的刺激增强
C.摄盐过多后血钠含量升高,醛固酮的分泌量减少
D.口渴时血浆渗透压增高,大脑皮层渴觉中枢兴奋
10.免疫调节在内环境稳态的调节中发挥非常重要的作用,免疫调节主要由免疫系统来完成。下列有关免疫系统的组成和功能的叙述,错误的是
A.免疫器官是免疫细胞生成、成熟或集中分布的场所
B.细胞因子可以由免疫细胞合成并分泌
C.机体免疫功能低下,会有肿瘤发生或持续的病毒感染
D.白细胞可以吞噬侵入人体内的多种病菌,属于人体的第三道防线
11.T淋巴细胞不但介导细胞免疫反应,在体液免疫反应中亦发挥重要的作用。下列相关叙述错误的是
A.在体液免疫中,辅助性T细胞能够传递信息,激活B细胞
B.辅助性T细胞的介导作用能使体液免疫和细胞免疫密切配合
C.细胞毒性T细胞在免疫反应中的作用是吞噬靶细胞中的病原体
D.靶细胞、辅助性T细胞等参与细胞毒性T细胞的活化过程
12.艾滋病是人类免疫缺陷病毒(HIV)导致的传染性疾病,医疗工作者一直致力于艾滋病的预防与治疗。下列相关叙述错误的是
A.艾滋病可通过血液、精液传播,还可通过父母遗传传给孩子
B.HIV感染后,机体仍然可通过免疫应答机制阻止HIV增殖
C.HIV主要攻击辅助性T细胞,逐渐使人的免疫系统瘫痪
D.HIV感染人群比健康人群更易患恶性肿瘤
13.研究发现,活化的T细胞表面的PD-1(程序性死亡受体1)与正常细胞表面的PD-L1(程序性死亡配体1)一旦结合,T细胞即可“认清”对方,不触发免疫反应。下列相关叙述错误的是
A.PD-1抗体和PD-L1抗体具有肿瘤免疫治疗作用
B.若敲除肿瘤细胞PD-L1基因,可降低该细胞的逃逸免疫
C.肿瘤细胞可通过过量表达PD-L1来逃脱T细胞的细胞免疫
D.过度阻断PD-1与PD-L1信号通道,不会引起过强的免疫反应
14.某患者一只眼球受伤导致晶状体破裂,流出的晶状体蛋白会进入血液,若不立即摘除,则另一只健康眼睛也将失明。其原因最可能与下列哪种现象的机理相同
A.某患者体内具有针对自身成分的抗体
B.少数人接触花粉后产生强烈免疫反应
C.胸腺发育不良的患者,免疫功能缺陷
D.接受肾脏移植治疗的患者需较长时间服用免疫抑制剂
15.生长素具有促进植物生长等多种生理功能。下列与生长素有关的叙述,错误的是
A.顶端优势现象中体现了生长素作用的两重性
B.顶芽合成的生长素通过自由扩散运输到侧芽
C.生长素可以调节植物体内某些基因的表达从而产生效应
D.在促进根、茎两种器官生长时,根是对生长素更敏感的器官
16.植物激素或植物生长调节剂在生产、生活中得到了广泛的应用。下列相关叙述错误的是
A.适宜浓度的2,4-D可以促进扦插枝条生根
B.西瓜使用一定浓度的膨大剂,能长时间储存
C.用适宜浓度的赤霉素处理休眠的种子可促进种子萌发
D.用一定浓度乙烯利处理采摘后未成熟的凤梨,可促其成熟
17.科学家用红光和红外光依次照射的方法,对一批莴苣种子进行处理,然后置于暗处。一段时间后,这些莴苣种子的发芽情况如下表所示。
组别 | 光照射处理方式 | 种子萌发率(%) |
对照组 | 无光照 | 8.5 |
组1 | 红光 | 98 |
组2 | 红光→红外光 | 54 |
组3 | 红光→红外光→红光 | 100 |
组4 | 红光→红外光→红光→红外光 | 42 |
组5 | 红光→红外光→红光→红外光→红光 | 99 |
下列相关叙述错误的是
A.红光促进莴苣种子发芽,红外光抑制莴苣种子发芽
B.将组2处理的种子置于自然光下,种子萌发率不变
C.种子发芽率的高低取决于最后照射的是哪种光
D.红光的促进作用可以被随后照射的远红光降低
18.郁金香为百合科郁金香属的多年生球根花卉。主要在早春开花,外形典雅、花色纯正,深受人们喜爱,是一种重要的园林观赏花卉。影响郁金香开花的主要非生物因素是
A.光照、温度 B.水分、空气 C.温度、水分 D.光照、空气
19.1934年,生态学家高斯选用了两种形态和习性上很接近的草履虫进行了以下实验:取相等数量的双小核草履虫和大草履虫,用一种杆菌为饲料,放在容器中培养。这两种草履虫都没有分泌杀死对方的物质。结果显示,开始时两个种群的数量都有增长,随后双小核草履虫个体数继续增加,而大草履虫个体数下降,16天后只有双小核草履虫存活。分析实验资料,下列相关叙述错误的是
A.两种草履虫单独培养,种群的数量呈S形增长
B.混合培养,两种草履虫之间是竞争关系,大草履虫的竞争力弱
C.混合培养16天后,食物和空间限制了双小核草履虫数量的增加
D.如果两种草履虫生活在同一自然环境里,也会发生与高斯实验的结果
20.生态位是指一个种群在生态系统中,在时间空间上所占据的位置及其与相关种群之间的功能关系与作用。下列有关生态位的叙述,错误的是
A.某森林中,黄鹂与啄木鸟占有的生态位不同
B.如果两种鸟类的生态位相同,可能发生激烈的竞争
C.以昆虫为食的不同种鸟类生态位都是相同的
D.在树上空间位置不同的鸟类占有不同的生态位
二、非选择题(本大题共4题,共60分)
21.(14分)科研人员用去除脑但保留脊髓的蛙(称为脊蛙)为材料,开展神经系统结构与功能的研究。请回答与此有关的问题:
⑴用0.5%H2SO4溶液刺激蛙一侧后肢的趾尖,可观察到该后肢出现屈腿反射,请写出该反射的反射弧:____________________。
⑵实验证明,刺激感受器与产生屈腿不是同时发生的。主要原因有______________。(写出两点即可)
⑶用5%H2SO4溶液刺激蛙一侧后肢的趾尖后,清洗蛙该侧后肢的趾尖,再用0.5%H2SO4溶液刺激该趾尖,没有观察到屈腿,其原因是____________________。
⑷若脊蛙某反射从刺激感受器到效应器出现反应的时间比屈腿反射的时间长,其主要原因是____________________。
⑸细胞膜内外K+浓度差与膜静息电位绝对值呈正相关。将蛙坐骨神经纤维置于生理溶液中,测得其静息膜电位为-70mV。若在一定范围内增加溶液中的K+浓度,并测量膜电位变化。预测实验结果(以坐标曲线图形式表示实验结果)。
22.(16分)近些年来,随着饮食和生活方式的改变,我国糖尿病患者的数量呈上升趋势。控制饮食和适当的体育锻炼等,可以预防糖尿病的发生和发展。
⑴为了验证胰岛素具有降低血糖的作用,某校生物学兴趣小组设计如图所示实验流程,实验中I~V组家兔的注射剂量均按单位体重计算。
①该实验的原理是_____________。
②作为空白对照,图中X是_____________,V组注射后的现象是_____________。
③首次注射后,Ⅱ~V组出现低血糖症状的原因是_____________________。
④第二次注射后,Ⅱ和Ⅳ组两组的症状得到缓解,缓解的机理分别是___________。
⑵某人空腹时血糖过高,为确定原因,还需要检测血液中的____________________。
⑶长期高糖饮食导致的血糖浓度持续偏高,可能诱发糖尿病,患者的尿量会__________(填“增加”“减少”或“不变”)。请写出你的判断理由_________。
23.(16分)2020年春,我国采取一系列有效措施抗击新型冠状病毒引起的疫情。在医护人员的帮助下,绝大多数新型冠状病毒肺炎患者得以康复。结合所学知识,回答下列问题:
⑴新型冠状病毒进入人体后,难以仅靠人体第一、二道防线将其清除,往往需要特异性免疫进行防御,特异性免疫是____________________________。
⑵人体感染新型冠状病毒后,机体会通过___________________同病毒作战。利用新型冠状病毒肺炎康复者捐献的血液,经严格的血液生物安全性检测分离后,将血清输给临床病人,其中的___________可以与新型冠状病毒结合,使病毒失活,有助与病人康复。
⑶右图表示接种新冠病毒疫苗后抗体产生量的变化。当第1次接种新冠病毒疫苗后,抗体产生量的变化是曲线A。第2次接种新冠病毒疫苗后,图中表示对新冠病毒疫苗的抗体产生量是曲线______,其特点是________,这是因为初次免疫反应时产生的________细胞的作用。在一定的时间内,若不第2次接种新冠病毒疫苗,则以后对新冠病毒疫苗的抗体产生量变化的是曲线___________。
⑷接种新冠病毒疫苗能有效预防此病毒,其机理是__________________。但不能确保接种疫苗的人一定不患此病,其原因可能是_________________。(写出一点即可)
24.(14分)对一处弃耕农田的演替过程的记录如下表所示。请据表回答下列问题:
演替阶段 | 群落类型 | 植物种类数 | ||
草本植物 | 灌木 | 乔木 | ||
1 | 草丛 | 34 | 0 | 0 |
2 | 针叶林 | 52 | 12 | 1 |
3 | 针、阔叶混交林 | 67 | 24 | 17 |
4 | 常绿阔叶林 | 106 | 31 | 16 |
⑴从草丛到常绿阔叶林的演替过程中,群落对光能的利用能力______________(填“提高”或“不变”或“降低”)。
⑵该地草丛、针阔叶混交林、常绿阔叶林的丰富度不同,丰富度是指__________。
⑶一般来讲,与草丛相比,常绿阔叶林的动物分层现象较为__________(填“简单”或“复杂”),原因是__________。
⑷在常绿阔叶林阶段,假设该生态系统中有一食物链为甲种植物乙种动物丙种动物,若丙种动物的数量增加,则一段时间后,甲种植树数量也增加,其原因是________。
⑸如果一块弃耕农田位于半干旱地区,群落演替可能发展到_______阶段。
⑹据调查,近5万年以来,某地区由于气候越来越干燥,森林逐渐被灌丛取代,这也是自然界存在的一种演替类型。近50年来,由于人类过度开垦,导致局部灌丛出现了荒漠化,该现象表明:与该地区具有的自然演替相比,人类的开垦活动使得该地区群落的演替速度________________(填“未发生改变”、“变慢”或“变快”),演替的方向________________(填“发生改变”或“未发生改变”)。
2022鄂州高一上学期期末质量监测生物试题含答案: 这是一份2022鄂州高一上学期期末质量监测生物试题含答案,共9页。
2020丹东高二上学期期末质量监测生物试题含答案: 这是一份2020丹东高二上学期期末质量监测生物试题含答案
2021-2022学年湖北省鄂州市高二下学期期末质量监测生物试题PDF版含答案: 这是一份2021-2022学年湖北省鄂州市高二下学期期末质量监测生物试题PDF版含答案,共7页。

