卷1-高考物理模考冲刺卷(新高考广东专用)(2份打包,解析版+原卷版,可预览)
展开高考物理模考冲刺卷
本试卷共16小题,满分100分,考试时间75分钟
一、单项选择题:本题共7小题,每小题4分,共28分在每小题给出的四个选项中,只有一项是符合题目要求的。
1.下列现象中,原子核结构发生了改变的是( )
A.氢气放电管发出可见光
B.β衰变放出β粒子
C.α粒子散射现象
D.光电效应现象
2.地球、木星、哈雷彗星绕太阳运行示意图如图所示,地球、木星的公转轨道可近似看作圆,哈雷彗星的运动轨道是一个非常扁的椭圆,它的半长轴约为地球公转半径的18倍,A点为它的近日点,B点为它的远日点.下列说法正确的是( )
A.木星绕太阳的线速度大于地球绕太阳的线速度
B.哈雷彗星最近出现的时间是1986年,下次飞近地球的时间约为2020年
C.哈雷彗星在B点的线速度大于在A点的线速度
D.木星绕太阳的加速度小于地球绕太阳的加速度
3.如图所示,某木块在力F作用下,静止在水地面上,力F与水平面的夹角为θ,现减小力F的大小,同时减小θ角,木块仍静止,则( )
A.木块所受摩擦力增大 B.木块所受摩擦力减小
C.木块所受支持力增大 D.木块所受支持力减小
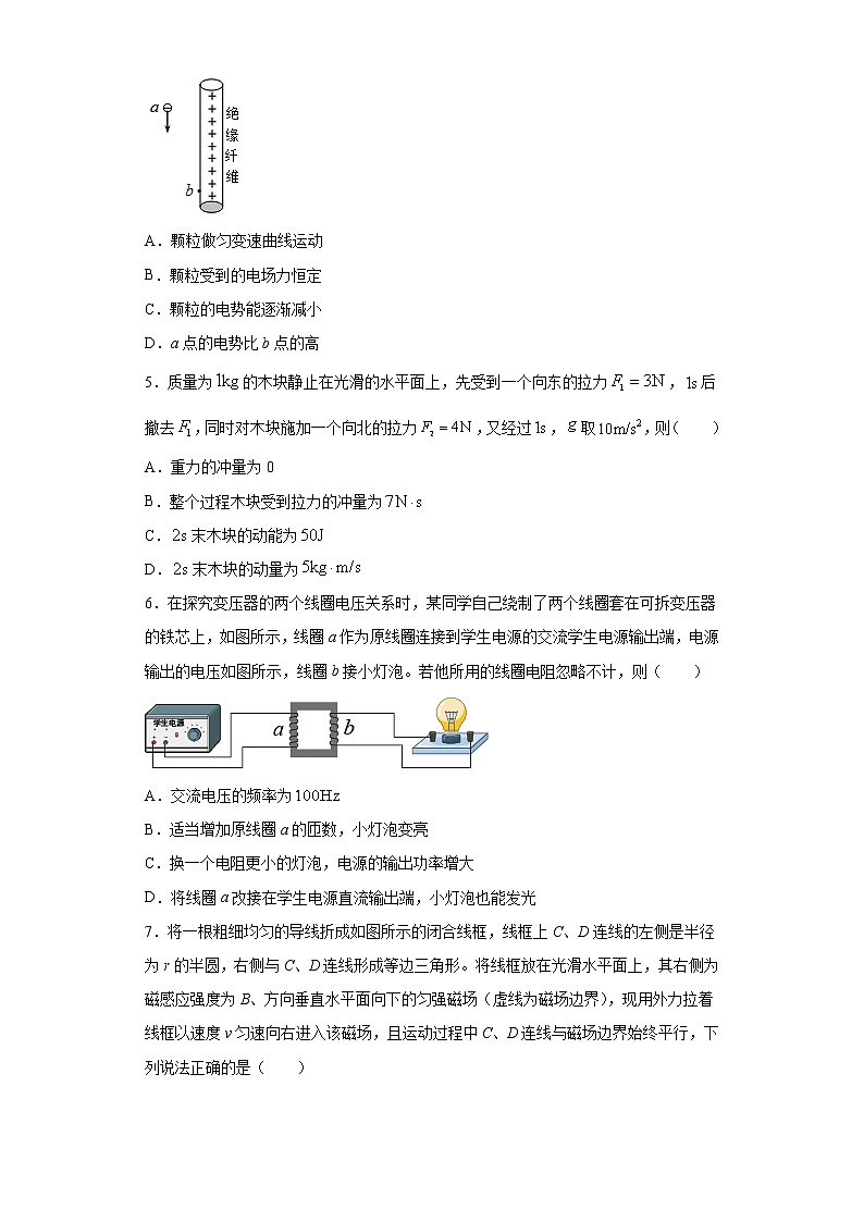
4.医用口罩的熔喷布经过驻极处理可增加静电吸附作用,其中一类吸附过程可作如图简化:经过驻极处理后某根绝缘纤维带有正电荷,其附近a点处的初速度平行于该段直纤维且带负电的颗粒被吸附到纤维上b点,忽略其它电场影响,则( )
A.颗粒做匀变速曲线运动
B.颗粒受到的电场力恒定
C.颗粒的电势能逐渐减小
D.a点的电势比b点的高
5.质量为的木块静止在光滑的水平面上,先受到一个向东的拉力,后撤去,同时对木块施加一个向北的拉力,又经过,取,则( )
A.重力的冲量为0
B.整个过程木块受到拉力的冲量为
C.末木块的动能为
D.末木块的动量为
6.在探究变压器的两个线圈电压关系时,某同学自己绕制了两个线圈套在可拆变压器的铁芯上,如图所示,线圈a作为原线圈连接到学生电源的交流学生电源输出端,电源输出的电压如图所示,线圈b接小灯泡。若他所用的线圈电阻忽略不计,则( )
A.交流电压的频率为
B.适当增加原线圈a的匝数,小灯泡变亮
C.换一个电阻更小的灯泡,电源的输出功率增大
D.将线圈a改接在学生电源直流输出端,小灯泡也能发光
7.将一根粗细均匀的导线折成如图所示的闭合线框,线框上C、D连线的左侧是半径为r的半圆,右侧与C、D连线形成等边三角形。将线框放在光滑水平面上,其右侧为磁感应强度为B、方向垂直水平面向下的匀强磁场(虚线为磁场边界),现用外力拉着线框以速度v匀速向右进入该磁场,且运动过程中C、D连线与磁场边界始终平行,下列说法正确的是( )
A.线框进入磁场的过程中产生的感应电动势均匀增大
B.线框感应电流方向为顺时针方向
C.线框进入磁场的过程中
D.C、D连线到达磁场边界时,C、D两端的电压为
二、多项选择题:本题共3小题,每小题6分,共18分在每小题给出的四个选项中,有多项符合题目要求。全部选对的得6分,选对但不全的得3分有选错的得0分。
8.如图所示,圆弧半径为R、内径很小的光滑半圆管竖直放置在水平地面上,两个质量均为m的小球A、B以不同的速度进入管内(小球直径略小于半圆管横截面直径),A通过最高点C时,对管壁上部压力为3mg,B通过最高点C时,对管壁上下部均无压力,则关于小球A通过最高点C时的速度vA及A、B两球落地点间的距离x,下列选项中正确的是(重力加速度大小为g) ( )
A.x=R B.x=2R C.vA= D.vA=2
9.如图所示,水平桌面上的轻质弹簧一端固定,另一端与小物块相连. 弹簧处于自然长度时物块位于O 点(图中未标出). 现用水平向右的力缓慢地将物块从O 点拉至A 点,拉力做的功为W. 撤去拉力后让物块由静止向左运动, 经O 点到达B 点时速度为零. 已知物块的质量为m,AB =b,物块与桌面间的动摩擦因数为μ,重力加速度为g. 则上述过程中
A.经O 点时,物块的动能最大
B.物块动能最大时,弹簧的弹性势能为零
C.物块在A 点时,弹簧的弹性势能小于()
D.物块在B 点时,弹簧的弹性势能小于()
10.如图,方向竖直向上的匀强磁场中固定着两根位于同一水平面内的足够长平行金属导轨,导轨上静止着与导轨接触良好的两根相同金属杆1和2,两杆与导轨间的动摩擦因数相同且不为零,最大静摩擦力等于滑动摩擦力。现用平行于导轨的恒力F拉金属杆2使其开始运动,在足够长时间里,下列描述两金属杆的速度v随时间t变化关系的图像中,可能正确的是( )
A. B.
C. D.
三、非选择题:共54分。第11~14题为必考题,考生都必须作答。第15~16题为选考题,考生根据要求作答。
(一)必考题:共42分。
11.(7分)某实验小组成员用如图甲所示的装置做“验证机械能守恒定律”实验。挡板A和光电门B安装在铁架台上,调整光电门的位置,使光电门刚好位于挡板的正下方,让小球贴着挡板自由下落,下落过程中经过光电门时,光电计时器记录下小球通过光电门时间t,当地重力加速度为g。
(1)实验前先用游标卡尺测出小球的直径,示数如图乙所示,可知小球的直径D=__ cm。
(2)为了验证机械能守恒定律,该实验还需要测量的物理量是____________。
A.小球的质量m
B.AB之间的距离H
C.小球从A到B的下落时间tAB
(3)要验证机械能守恒,只要验证表达式____________成立即可。
(4)实验中小钢球通过光电门的平均速度____________(选填“大于”或“小于”)小钢球球心通过光电门时的瞬时速度。
12.(9分)要测绘一个标有“3V 0.6W”小灯泡的伏安特性曲线,要求灯泡两端的电压需要由零逐渐增加到3V,并便于操作.已选用的器材有:
直流电源(电压为4V);
电流表(量程为0—0.6A.内阻约0.2Ω);
电压表(量程为0--3V);
电键一个、导线若干.
①实验中所用的滑动变阻器应选下列中的_______(填字母代号).
A.滑动变阻器(最大阻值10Ω,额定电流1A)
B.滑动变阻器(最大阻值1kΩ,额定电流0.3A)
②(1)为了设计合理的实验方案,某同学用多用电表来粗略测量电压表的内阻,表盘读数及开关选择档位,如下图所示,则其阻值约为______________;测量时多用电表的红表笔应接电压表的___________(填正或者负)接线柱.
(2)选出既满足实验要求,又要减小误差的实验电路图________.
下图为某同学在实验过程中完成的部分电路连接的情况,请你帮他完成其余部分的线路连接.(电路中仅缺少2条导线,请用笔代替导线连上)_____
13.(10分)如图所示,直角坐标系xOy的第一象限内存在沿y轴正方向的匀强电场,第四象限内有一边长为a的正方形有界匀强磁场,正方形磁场A点位于(a,0),B点位于(0,-a),磁场方向垂直于纸面向里,现有一质量为m,电荷量为q的带负电的粒子,从y轴上的P点以速度v0平行于x轴射入电场中,粒子恰好从A点进入磁场,进入磁场时速度方向与x轴正方向的夹角为60°.然后从B点离开磁场,不考虑粒子的重力,求:
(1)P点的位置坐标;
(2)磁感应强度的大小。
14.(16分)质量为mA = l.0 kg的小物块A静止在水平地面上,与其右侧的竖直墙壁距离l = 1.0 m,如图所示。质量为mB = 3.0 kg 的小物块B以v0 = 2m/s的速度与A发生弹性正碰,碰后A沿着与墙壁垂直的方向向右运动。A、B与地面之间的动摩擦因数均为μ = 0.20。重力加速度取g = 10 m/s²。A、B运动过程中所涉及的碰撞均为弹性正碰且碰撞时间极短。
(1)求A、B碰后瞬间速度vA、vB的大小;
(2)A、B碰后哪一个速度先减为零?求此时A与B之间的距离Δs1;
(3)A和B都停止后,A与B之间的距离Δs2。
(二)选考题:共12分。请考生从2道题中任选一题作答。如果多做,则按所做的第一题计分。
15.[选修3-3](12分)
(1)(4分)一定质量的理想气体由状态A变化到状态B,气体的压强随热力学温度变化如图所示,则此过程中气体对外界做___________(选填“正功”、“负功”或“不做功”),气体分子在单位时间内对单位面积的器壁的碰撞次数__________(选填“增加”、“减少”或“不变”).
(2)(8分)如图所示,一个足够长、两端开口且导热良好的圆筒固定竖立在宽旷的液面上。现有一质量为m的活塞封闭了一定量的理想气体。开始时,环境温度为T0,大气压强为p0,筒内气压p1=1.2p0,筒内封闭气体的高度为ho。现环境温度缓慢上升至T1,活塞与圆筒的摩擦忽略不计,设重力加速度为g。
①求活塞上升的距离;
②若T1=1.5T0且以后保持不变,在活塞上加一铁块,使活塞恰好回到原来的位置,此时筒内液面下降了h0,求铁块的质量M。
16.[选修3-4](12分)
(1)(4分)一列简谐横波沿x轴正方向传播,在t=0时刻的波形图如图所示。已知这列波在P点出现两次波峰的最短时间为0.4s,这列波的波速是________m/s;再经________s质点R第二次到达波峰。
(2)(8分)某同学欲测直角三棱镜ABD的折射率.他让一束细激光束以一定的入射角从空气射到三棱镜的侧面AB上,经棱镜两次折射后,从另一侧面BD射出(不考虑AD面上的光束反射),逐渐调整入射光在AB面的入射角,当侧面BD上恰无光束射出时,测出此时光束在AB面上的入射角为α=60°,求此直角三棱镜的折射率(结果可以保留根式).
卷3-高考物理模考冲刺卷(新高考广东专用)(2份打包,解析版+原卷版,可预览): 这是一份卷3-高考物理模考冲刺卷(新高考广东专用)(2份打包,解析版+原卷版,可预览),文件包含卷3-高考物理模考冲刺卷新高考广东专用解析版doc、卷3-高考物理模考冲刺卷新高考广东专用原卷版doc等2份试卷配套教学资源,其中试卷共26页, 欢迎下载使用。
卷2-高考物理模考冲刺卷(新高考广东专用)(2份打包,解析版+原卷版,可预览): 这是一份卷2-高考物理模考冲刺卷(新高考广东专用)(2份打包,解析版+原卷版,可预览),文件包含卷2-高考物理模考冲刺卷新高考广东专用解析版doc、卷2-高考物理模考冲刺卷新高考广东专用原卷版doc等2份试卷配套教学资源,其中试卷共25页, 欢迎下载使用。
卷1-高考物理模考冲刺卷(重庆新高考专用)(2份打包,解析版+原卷版,可预览): 这是一份卷1-高考物理模考冲刺卷(重庆新高考专用)(2份打包,解析版+原卷版,可预览),文件包含卷1-高考物理模考冲刺卷重庆新高考专用解析版doc、卷1-高考物理模考冲刺卷重庆新高考专用原卷版doc等2份试卷配套教学资源,其中试卷共30页, 欢迎下载使用。

