高考物理一轮复习巩固提升第13章第3节 热力学定律与能量守恒(含解析)
展开(建议用时:40分钟)
一、选择题
1.根据你学过的热学中的有关知识,判断下列说法中正确的是( )
A.机械能可以全部转化为内能
B.凡与热现象有关的宏观过程都具有方向性,在热传递中,热量只能从高温物体传递给低温物体,而不能从低温物体传递给高温物体
C.制冷机在制冷过程中,从室内吸收的热量少于向室外放出的热量
D.第一类永动机违背能量守恒定律,第二类永动机不违背能量守恒定律,随着科技的进步和发展,第二类永动机可以制造出来
解析:选AC.机械能可以全部转化为内能,而内能在引起其他变化时也可以全部转化为机械能,A正确;凡与热现象有关的宏观过程都具有方向性,在热传递中,热量可以自发地从高温物体传递给低温物体,也能从低温物体传递给高温物体,但必须借助外界的帮助,B错误;由能量守恒知,制冷过程中,从室内吸收的热量与压缩机做的功之和等于向室外放出的热量,故C正确;第一类永动机违背能量守恒定律,第二类永动机不违背能量守恒定律,而是违背了热力学第二定律,第二类永动机不可能制造出来,D错误.
2.重庆出租车常以天然气作为燃料,加气站储气罐中天然气的温度随气温升高的过程中,若储气罐内气体体积及质量均不变,则罐内气体(可视为理想气体)( )
A.压强增大,内能减小
B.吸收热量,内能增大
C.压强减小,分子平均动能增大
D.对外做功,分子平均动能减小
解析:选B.储气罐内气体体积及质量均不变,温度升高,气体从外界吸收热量,分子平均动能增大,内能增大,压强变大.因气体体积不变,故外界对气体不做功,只有B正确.
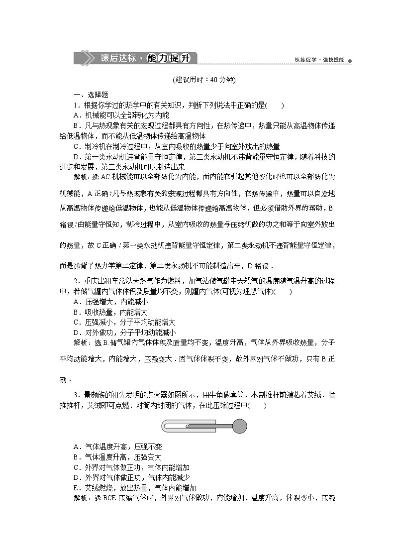
3.景颇族的祖先发明的点火器如图所示,用牛角做套筒,木制推杆前端粘着艾绒.猛推推杆,艾绒即可点燃.对筒内封闭的气体,在此压缩过程中( )
A.气体温度升高,压强不变
B.气体温度升高,压强变大
C.外界对气体做正功,气体内能增加
D.外界对气体做正功,气体内能减少
E.艾绒燃烧,放出热量,气体内能增加
解析:选BCE.压缩气体时,外界对气体做功,内能增加,温度升高,体积变小,压强增大,所以B、C正确,A、D错误,气体吸收艾绒放出的热量,内能增加,E正确.
4.下列说法中正确的是( )
A.悬浮在液体中的固体颗粒越小,布朗运动就越明显
B.用气筒给自行车打气,越打越费劲,说明气体分子之间的分子力表现为斥力
C.当分子力表现为引力时,分子力和分子势能总是随分子间距离的增大而减小
D.一定质量的理想气体,温度升高,体积减小,则单位时间内撞击到器壁单位面积上的气体分子数增加
E.内能全部转化为机械能的热机是不可能制成的
解析:选ADE.悬浮在液体中的固体小颗粒越小,在某一瞬间跟它相撞的液体分子数就越少,撞击作用的不平衡性就表现得越明显,因而布朗运动就越明显,选项A正确;用气筒给自行车打气,越打越费劲,不能说明气体分子之间的分子力表现为斥力,选项B错误;当分子之间表现为引力时,分子势能随着分子之间距离的增大而增大,选项C错误;一定质量的理想气体,温度升高,体积减小时,单位时间内撞击到器壁单位面积上的气体分子数增加,所以其压强增大,选项D正确;热力学第二定律指出,任何热机的效率都不可能达到100%,选项E正确.
5.如图为某实验器材的结构示意图,金属内筒和隔热外筒间封闭了一定体积的空气,内筒中有水,在水加热升温的过程中,被封闭的空气( )
A.内能增大
B.压强增大
C.分子间引力和斥力都减小
D.所有分子运动速率都增大
解析:选AB.在水加热升温的过程中,封闭气体的温度升高,内能增大,选项A正确;根据=C知,气体的压强增大,选项B正确;气体的体积不变,气体分子间的距离不变,分子间的引力和斥力不变,选项C错误;温度升高,分子热运动的平均速率增大,但并不是所有分子运动的速率都增大,选项D错误.
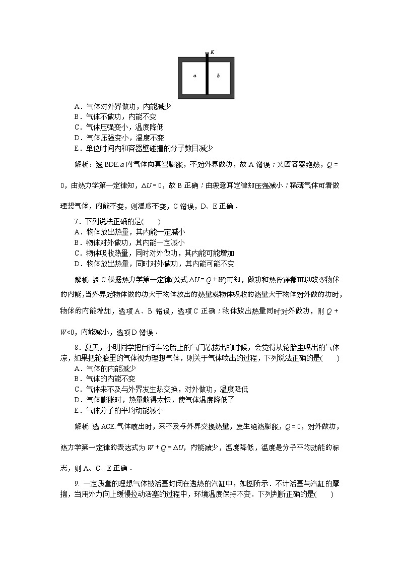
6. (2019·东北三省四市协作体联考)如图所示,一绝热容器被隔板K隔开成a、b两部分.已知a内有一定量的稀薄气体,b内为真空.抽开隔板K后,a内气体进入b,最终达到平衡状态.在此过程中( )
A.气体对外界做功,内能减少
B.气体不做功,内能不变
C.气体压强变小,温度降低
D.气体压强变小,温度不变
E.单位时间内和容器壁碰撞的分子数目减少
解析:选BDE.a内气体向真空膨胀,不对外界做功,故A错误;又因容器绝热,Q=0,由热力学第一定律知,ΔU=0,故B正确;由玻意耳定律知压强减小;稀薄气体可看做理想气体,内能不变,则温度不变,C错误,D、E正确.
7.下列说法正确的是( )
A.物体放出热量,其内能一定减小
B.物体对外做功,其内能一定减小
C.物体吸收热量,同时对外做功,其内能可能增加
D.物体放出热量,同时对外做功,其内能可能不变
解析:选C.根据热力学第一定律(公式ΔU=Q+W)可知,做功和热传递都可以改变物体的内能,当外界对物体做的功大于物体放出的热量或物体吸收的热量大于物体对外做的功时,物体的内能增加,选项A、B错误,选项C正确;物体放出热量同时对外做功,则Q+W<0,内能减小,选项D错误.
8.夏天,小明同学把自行车轮胎上的气门芯拔出的时候,会觉得从轮胎里喷出的气体凉,如果把轮胎里的气体视为理想气体,则关于气体喷出的过程,下列说法正确的是( )
A.气体的内能减少
B.气体的内能不变
C.气体来不及与外界发生热交换,对外做功,温度降低
D.气体膨胀时,热量散得太快,使气体温度降低了
E.气体分子的平均动能减小
解析:选ACE.气体喷出时,来不及与外界交换热量,发生绝热膨胀,Q=0,对外做功,热力学第一定律的表达式为W+Q=ΔU,内能减少,温度降低,温度是分子平均动能的标志,则A、C、E正确.
9. 一定质量的理想气体被活塞封闭在透热的汽缸中,如图所示.不计活塞与汽缸的摩擦,当用外力向上缓慢拉动活塞的过程中,环境温度保持不变.下列判断正确的是( )
A.拉力对气体做正功,气体内能增加,吸收热量
B.气体对外做功,内能不变,吸收热量
C.外界对气体做功,内能不变,放出热量
D.气体吸收的热量等于气体对活塞做功
E.气体分子平均动能不变,压强变小
解析:选BDE.活塞缓慢上移的过程中,气体膨胀对活塞做功,而气体温度保持不变,内能不变,由热力学第一定律ΔU=W+Q=0知,Q>0,即吸收热量,故B、D正确;由于温度保持不变,故分子平均动能不变,气体做等温膨胀,由pV=C知,压强变小,故E正确.
10.一定量的理想气体从状态a开始,经历三个过程ab、bc、ca回到原状态,其p-T图象如图所示.下列判断正确的是( )
A.过程ab中气体一定吸热
B.过程bc中气体既不吸热也不放热
C.过程ca中外界对气体所做的功等于气体所放的热
D.a、b和c三个状态中,状态a分子的平均动能最小
E.b和c两个状态中,容器壁单位面积单位时间内受到气体分子撞击的次数不同
解析:选ADE.由p-T图象可知过程ab是等容变化,温度升高,内能增加,体积不变,由热力学第一定律可知过程ab中气体一定吸热,选项A正确;过程bc中温度不变,即内能不变,由于过程bc体积增大,所以气体对外做功,由热力学第一定律可知,气体一定吸收热量,选项B错误;过程ca中压强不变,温度降低,内能减少,体积减小,外界对气体做功,由热力学第一定律可知,放出的热量一定大于外界对气体做的功,选项C错误;温度是分子平均动能的标志,由p-T图象可知,a状态气体温度最低,则分子平均动能最小,选项D正确;b、c两状态温度相等,分子平均动能相等,由于压强不相等,所以单位面积单位时间内受到气体分子撞击的次数不同,选项E正确.
二、非选择题
11. 一定质量的理想气体,状态从A→B→C→D→A的变化过程可用如图所示的p-V图描述,图中p1、p2、V1、V2和V3为已知量.
(1)气体状态从A到B是________过程(选填“等容”“等压”或“等温”);
(2)状态从B到C的变化过程中,气体的温度________(选填“升高”“不变”或“降低”);
(3)状态从C到D的变化过程中,气体________(选填“吸热”或“放热”);
(4)状态从A→B→C→D的变化过程中,气体对外界所做的总功为________.
解析:(1)A→B,对应压强值恒为p2,即为等压过程.
(2)B→C,由=恒量,V不变,p减小,T降低.
(3)C→D,由=恒量,p不变,V减小,可知T降低.外界对气体做功,内能减小,由ΔU=W+Q可知C→D过程放热.
(4)A→B,气体对外界做功WAB=p2(V3-V1)
B→C,V不变,气体不做功
C→D,V减小,外界对气体做功WCD=-p1(V3-V2)
状态从A→B→C→D的变化过程中,气体对外界做的总功W=WAB+WBC+WCD=p2(V3-V1)-p1(V3-V2).
答案:(1)等压 (2)降低 (3)放热
(4)p2(V3-V1)-p1(V3-V2)
12.我国“蛟龙”号深海探测船载人下潜超过七千米,再创载人深潜新纪录.在某次深潜实验中,“蛟龙”号探测到990 m深处的海水温度为280 K.某同学利用该数据来研究气体状态随海水深度的变化.如图所示,导热良好的汽缸内封闭一定质量的气体,不计活塞的质量和摩擦,汽缸所处海平面的温度T0=300 K,压强p0=1 atm,封闭气体的体积V0=3 m3,如果将该汽缸下潜至990 m深处,此过程中封闭气体可视为理想气体.
(1)求990 m深处封闭气体的体积(1 atm相当于10 m深的海水产生的压强).
(2)下潜过程中封闭气体________(选填“吸热”或“放热”),传递的热量________(选填“大于”或“小于”)外界对气体所做的功.
解析:(1)当汽缸下潜至990 m时,设封闭气体的压强为p,温度为T,体积为V,由题意可知p=100 atm
根据理想气体状态方程得=
代入数据得V=2.8×10-2 m3.
(2)下潜过程中温度降低,则ΔU<0,气体体积减小,
则W>0,由ΔU=Q+W知,Q<0,放热,且|Q|>W.
答案:(1)2.8×10-2 m3 (2)放热 大于
高考物理一轮复习巩固提升第14章第2节 机械波(含解析): 这是一份高考物理一轮复习巩固提升第14章第2节 机械波(含解析),共8页。试卷主要包含了选择题,非选择题等内容,欢迎下载使用。
高考物理一轮复习巩固提升第12章第1节 光电效应 (含解析): 这是一份高考物理一轮复习巩固提升第12章第1节 光电效应 (含解析),共6页。试卷主要包含了单项选择题,多项选择题等内容,欢迎下载使用。
高考物理一轮复习巩固提升第7章第2节 电场能的性质 (含解析): 这是一份高考物理一轮复习巩固提升第7章第2节 电场能的性质 (含解析),共8页。试卷主要包含了单项选择题,多项选择题等内容,欢迎下载使用。

