2023杭州地区(含周边)重点中学高二上学期期中考试历史试题含解析
展开2023-2024学年浙江省杭州地区(含周边)重点中学高一上学期期中考试历史试题含解析: 这是一份2023-2024学年浙江省杭州地区(含周边)重点中学高一上学期期中考试历史试题含解析,共20页。试卷主要包含了 考试结束后,只需上交答题卷, 《资治通鉴》卷226记载等内容,欢迎下载使用。
浙江省杭州地区(含周边)重点中学2023-2024学年高二上学期期中考试历史试题(解析版): 这是一份浙江省杭州地区(含周边)重点中学2023-2024学年高二上学期期中考试历史试题(解析版),共17页。试卷主要包含了选择题I,选择题Ⅱ,非选择题等内容,欢迎下载使用。
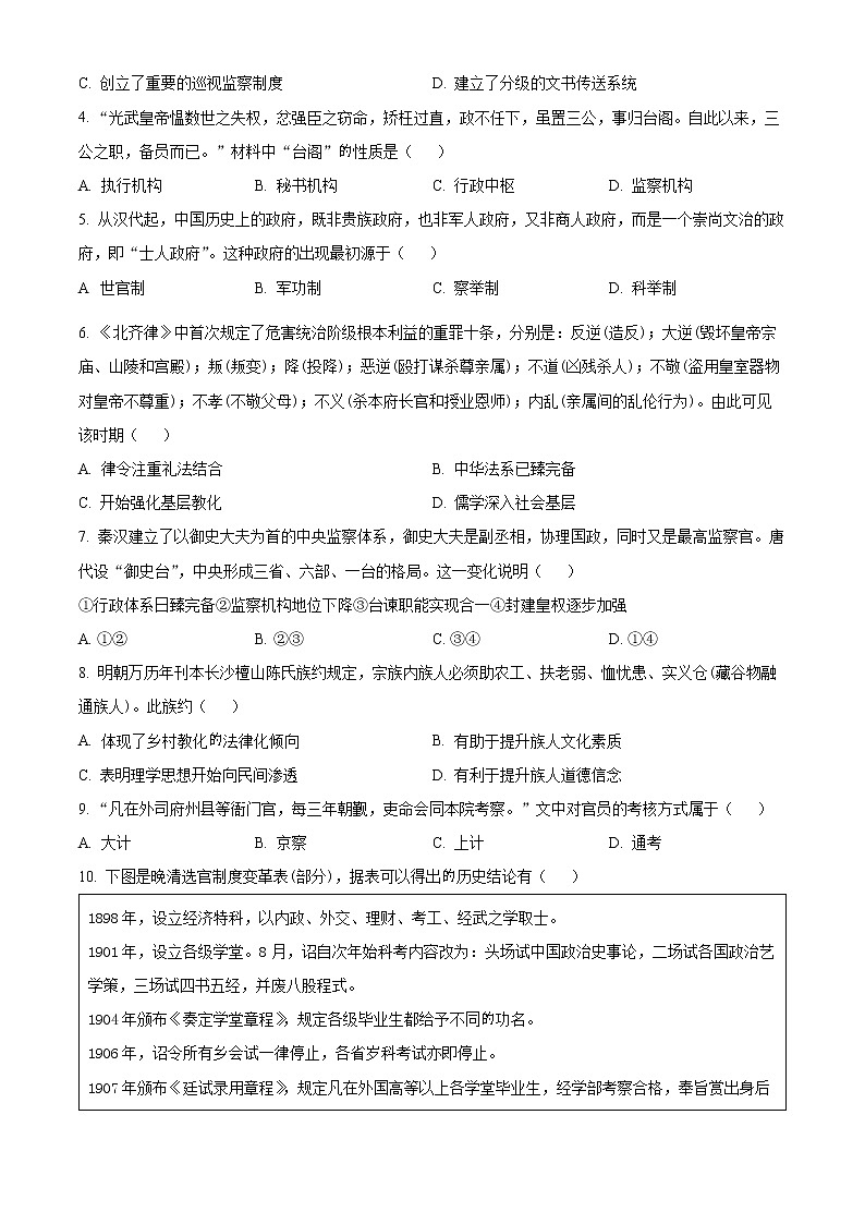
2023杭州地区(含周边)重点中学高三3月联考试题历史含解析: 这是一份2023杭州地区(含周边)重点中学高三3月联考试题历史含解析,文件包含浙江省杭州地区含周边重点中学2023届高三3月联考历史试题含解析docx、浙江省杭州地区含周边重点中学2023届高三3月联考历史试题无答案docx等2份试卷配套教学资源,其中试卷共24页, 欢迎下载使用。

