高中生物模拟卷05-【战高考】2021年高考理科综合生物全真模拟卷(无答案)
展开
这是一份高中生物模拟卷05-【战高考】2021年高考理科综合生物全真模拟卷(无答案),共5页。试卷主要包含了本试卷分第Ⅰ卷两部分,[生物——选修1,[生物——选修3等内容,欢迎下载使用。
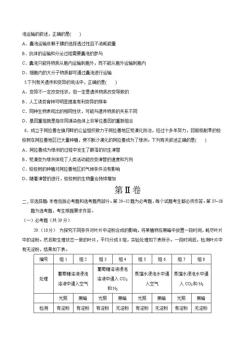
2021年高考理科综合全真模拟卷05生物(考试时间:45分钟试卷满分:90分)注意事项:1.本试卷分第Ⅰ卷(选择题)和第Ⅱ卷(非选择题)两部分。答卷前,考生务必将自己的姓名、准考证号填写在答题卡上。2.回答第Ⅰ卷时,选出每小题答案后,用2B铅笔把答题卡上对应题目的答案标号涂黑。如需改动,用橡皮擦干净后,再选涂其他答案标号。写在本试卷上无效。3.回答第Ⅱ卷时,将答案写在答题卡上。写在本试卷上无效。4.考试结束后,将本试卷和答题卡一并交回。第Ⅰ卷一、选择题:本题共6个小题,每小题6分。在每小题给出的四个选项中,只有一项是符合题目要求的。 1.下列有关细胞中化合物的叙述,正确的是( )A.磷脂存在于所有的活细胞中B.糖类分子不能作为动物细胞的结构物质C.核酸分子总是携带2个游离的磷酸基团D.碳元素参与构成生物体中各种化合物的基本骨架 2.下列有关遗传分子基础的叙述,正确的是( )A.DNA复制合成的一条子链中嘌呤和嘧啶数量相等B.mRNA的形成过程中发生了碱基间氢键的断裂和形成C.合成肽链一定以RNA为模板,但不一定发生在核糖体上D.遗传密码子的简并性可以提高基因转录的速率 3.研究表明新冠病毒侵染的关键是病毒表面的S蛋白与人体细胞表面ACE2蛋白特异性结合。有关叙述正确的是( )A.初愈病人体内能检测到识别新冠病毒的浆细胞B.初愈病人血浆中只存在一种针对新冠病毒的特异性抗体C.研制S蛋白的单克隆抗体可能成为防治新冠肺炎的途径D.病毒侵入人体后能在内环境中快速增殖,因此具有极强的感染性 4.细胞内的“囊泡”就像“深海中的潜艇”在细胞中“来回穿梭”,参与物质的运输过程,下列有关细胞内囊泡运输的叙述,正确的是( )A.囊泡运输依赖于膜的选择透过性且不消耗能量B.抗体的运输和分泌过程需要囊泡的参与C.囊泡只能将物质从胞内运输到胞外,而不能从胞外运输到胞内D.细胞内的大分子物质都可通过囊泡进行运输 5.下列有关遗传和变异的说法中,正确的是( )A.变异不一定改变性状,但一定是遗传物质改变导致的B.人工诱变育种可明显提高有利变异的频率C.同种生物表现出的相同性状,可能与遗传物质的关系不同D.基因重组就是指非同源染色体上非等位基因的重新组合 6.成立于阿拉善左旗月畔的公益组织致力于阿拉善地区荒漠化防治,经过十多年努力,目前极耐旱的梭梭树在阿拉善地区已大量种植,使不断沙漠化的阿拉善成为了绿洲。下列有关叙述正确的是( )A.阿拉善成为绿洲的过程中发生了群落的初生演替B.荒漠变为绿洲体现了人类活动能改变演替的速度和方向C.梭梭树的种植对阿拉善地区的气候条件没有影响D.随着演替的进行,梭梭树的生物量会持续增加 第Ⅱ卷二、非选择题:本卷包括必考题和选考题两部分。第29~32题为必考题,每个试题考生都必须作答。第37~38题为选考题,考生根据要求作答。(一)必考题(共39分)29.(10分) 为探究不同条件对叶片中淀粉合成的影响,将某植物在黑暗中放置一段时间,耗尽叶片中的淀粉。然后取生理状态一致的叶片,平均分成8组,实验处理如下表所示。一段时间后,检测叶片中有无淀粉,结果如下表。编号组1组2组3组4组5组6组7组8处理葡萄糖溶液浸泡溶液中通入空气葡萄糖溶液浸泡溶液中通入CO2和N2蒸馏水浸泡水中通入空气蒸馏水浸泡水中通入CO2和N2 光照黑暗光照黑暗光照黑暗光照黑暗检测结果有淀粉有淀粉有淀粉无淀粉有淀粉无淀粉有淀粉无淀粉回答问题:(1)光照条件下,组5叶片通过________作用产生淀粉;叶肉细胞释放出的氧气来自于________的光解。(2)在黑暗条件下,叶片能进行有氧呼吸的组别是____________。(3)组2叶片中合成淀粉的原料是________,直接能源物质是________,后者是通过________产生的。与组2相比,组4叶片无淀粉的原因是_________________________________________。(4)如果组7的蒸馏水中只通入N2,预期实验结果是叶片中________(有、无)淀粉。 30.(9分)已知大麦种子萌发会产生α淀粉酶,α淀粉酶能水解淀粉产生可溶性糖;6甲基嘌呤是人工合成的RNA合成抑制剂,研究人员进行了多种植物调节物对大麦种子萌发影响的实验,结果如图,请回答下列问题:(1)比较1、2、3曲线可知赤霉素对种子萌发有________(填“促进”“抑制”或“无关”)作用,脱落酸在种子萌发中的作用与赤霉素________(填“对抗”“类似”或“无关”),脱落酸作用的机制可能是通过_____________起作用的。(2)根据以上分析,推测大麦种子萌发早期赤霉素和脱落酸的比例变化是____________。(3)糊粉层是胚乳的最外层组织,根据曲线1分析,去除糊粉层对α淀粉酶产生的影响是___________,推测糊粉层细胞和α淀粉酶的关系可能是_______________,糊粉层细胞和赤霉素的关系可能是___________________________________。 31.2019年6月5日,世界环境日活动在中国杭州举办,主题为“蓝天保卫战,我是行动者”,主旨是倡导人们保护环境,保护共同的家园。某城市在郊区建设了湿地公园,几年后该地植物种类和数量均增加,并且能够很好地处理城市污水,改善了当地环境。请回答下列问题:(1)调查湿地中垂柳的种群密度常用的调查方法为________。调查发现,单一垂柳树林比多树种混合林的受虫害程度要________(填“轻”或“重”),湿地垂柳树上两种植食性毛毛虫的关系为________。(2)湿地公园建成后明显改善了当地的气候,这体现生物多样性的________价值。几年后该地植物的种类和数量均增加,提高了生态系统的________稳定性。研究发现,香蒲等挺水植物能够分泌一些挥发类物质,吸引昆虫,这体现了生态系统的________功能。(3)流经该湿地生态系统的总能量________(填“大于”“小于”或“等于”)该生态系统中生产者所固定的太阳能。对湿地中的有害昆虫进行防治时,应将有害昆虫种群数量控制在K/2以下,理由是___________________________。 32.番茄的花粉在花瓣开放前就已成熟,花开前两天就有授粉能力,这种开花习性决定了番茄属自花授粉的作物。番茄的紫茎和绿茎是一对相对性状,缺刻叶和马铃薯叶是另一对相对性状,各受一对等位基因控制。现利用番茄植株进行了两组杂交实验。甲组:紫茎缺刻叶与绿茎缺刻叶杂交,子一代紫茎缺刻叶:紫茎马铃薯叶=3:1乙组:紫茎缺刻叶与绿茎缺刻叶杂交,子一代紫茎缺刻叶:紫茎马铃薯叶:绿茎缺刻叶:绿茎马铃薯叶=3:1:3:1回答下列问题:(1)上述甲、乙两组的亲本中表现型为________的番茄植株的基因型相同。(2)根据________组的杂交结果,可说明其满足孟德尔的自由组合定律。请设计最简便的方案予以证明: 。(3)若只从番茄茎颜色的角度考虑,乙组的子一代在自然条件下再获得子二代,上下代进行比较,绿茎的比例将________。从现代生物进化理论进行分析,上下代________(填“是”或“否”)发生了进化。 (二)选考题:共15分。请考生从2道题中选一题作答。如果多做,则按所做的第一题计分。37.[生物——选修1:生物技术实践](15分)酸豆乳是以豆乳(豆浆和脱脂奶粉按适当比例混合制成)为原料,经乳酸菌发酵而成,营养丰富且胆固醇和乳糖的含量低。研究人员为了提高酸豆乳的品质进行了相关实验。回答下列问题。(1)乳酸菌繁殖所需要的营养物质有水、无机盐、________。(2)为筛选目的乳酸菌种,在严格无菌操作下,先将含豆乳的培养液灭菌,________,再分别接种待选的不同乳酸菌种,37 ℃恒温发酵10 h,发酵过程中某些组别需要排气,原因是__________产生气体。发酵后,需要检测和比较的发酵液主要指标有____________________________________________(写出3个)。(3)利用海藻酸钠作为载体,固定上述筛选所得菌种并进行实验,流程为:配制海藻酸钠溶液→海藻酸钠溶液与乳酸菌混合→固定化乳酸菌细胞→无菌水清洗→固定化乳酸菌产酸效率实验。①实验中固定化乳酸菌的技术属于________法,与不进行固定化相比,采用该技术的优点是_______。②无菌水清洗凝胶珠的目的是___________________________。 38.[生物——选修3:现代生物科技专题](15分) 核基因p53是细胞的“基因组卫士”。当人体细胞DNA受损时,p53基因被激活,通过下图所示相关途径最终修复或清除受损DNA,从而保持细胞基因组的完整性。请回答下列问题:(1)若DNA损伤为DNA双链断裂,则被破坏的化学键是________________,修复该断裂DNA需要的酶是________。(2)图中过程①发生的场所是________,完成过程②需要的原料是________。(3)p53基因控制合成的p53蛋白通过过程②合成lncRNA,进而影响过程①,这一调节机制属于________,其意义是___________________________。(4)当DNA分子受损时,p53蛋白既可启动修复酶基因的表达,也能启动p21基因的表达。启动p21基因表达的意义是_______________________。
相关试卷
这是一份高中生物高考模拟卷05-【战高考】2021年高考理科综合生物全真模拟卷(原卷版),共5页。试卷主要包含了本试卷分第Ⅰ卷两部分,[生物——选修1,[生物——选修3等内容,欢迎下载使用。
这是一份高中生物高考模拟卷05-【战高考】2021年高考理科综合生物全真模拟卷(解析版),共6页。试卷主要包含了本试卷分第Ⅰ卷两部分,[生物——选修1,[生物——选修3等内容,欢迎下载使用。
这是一份高中生物高考模拟卷05-【战高考】2021年高考理科综合生物全真模拟卷(原卷版),共5页。试卷主要包含了本试卷分第Ⅰ卷两部分,[生物——选修1,[生物——选修3等内容,欢迎下载使用。

