所属成套资源:2023湖北省宜城一中、枣阳一中等六校联考高三上学期期中考试及答案(九科)
2023湖北省宜城一中、枣阳一中等六校联考高三上学期期中考试化学试题含答案、答题卡
展开
这是一份2023湖北省宜城一中、枣阳一中等六校联考高三上学期期中考试化学试题含答案、答题卡,文件包含湖北省宜城一中枣阳一中等六校联考2022-2023学年高三上学期期中考试化学试题含答案docx、高三联考化学试题答题卡pdf等2份试卷配套教学资源,其中试卷共16页, 欢迎下载使用。
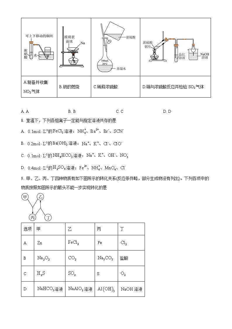
湖北省宜城一中、枣阳一中等六校联考2022-2023学年高三上学期期中考试化学试题时限:75(分钟) 分值:100(分)注意事项:1.答题前,先将自己的姓名、准考证号、考场号、座位号填写在试卷和答题卡上,并将准考证号条形码粘贴在答题卡上的指定位置。2.选择题的作答:每小题选出答案后,用2B铅笔把答题卡上对应题目的答案标号涂黑。写在试卷、草稿纸和答题卡上的非答题区域均无效。3.非选择题的作答:用黑色签字笔直接答在答题卡上对应的答题区域内。写在试卷、草稿纸和答题卡上的非答题区域均无效。可能用到的相对原子质量:H 1 C 12 O 16 Na 23 S 32 Cl 35.5 Fe 56一、选择题:本题共15小题,每小题3分,共45分。在每小题给出的四个选项中,只有一项是符合题目要求的。1. 湖北是“千湖之省”,“鱼米之乡”,历史悠久,人杰地灵,物产丰富。下列说法错误的是A. 神农架盛产的中草药中常含有苷类、生物碱、有机酸等成分,煎煮中草药不适宜用铁锅B. 湖北博物馆镇馆之宝元青花瓷器“四爱图梅瓶”,其主要成分是二氧化硅C. 潜江小龙虾烹饪时,虾壳变红的过程中发生了化学变化D. 三峡脐橙富含多种氨基酸、维生素和微量元素,其中维生素C具有还原性2. 化学用语是学习化学的重要工具,下列化学用语正确的是A. 的结构式:B. 的电子式:C. 的空间填充模型:D. 的离子结构示意图:3. 化学与科技、生产、环境密切相关。下列说法错误的是A. “燃煤脱硫”技术有利于我国早日实现“碳达峰、碳中和”B. “天宫二号”空间站所用太阳能电池材料砷化镓属于新型无机非金属材料C. “中国奋斗者号”载人潜水器的钛合金比纯金属钛具有更高的硬度D. “天问一号”火星车的热控保温材料—纳米气凝胶,可产生丁达尔现象4. 下列除杂过程中,所选用的试剂和操作方法正确的是选项物质杂质(少量)试剂和操作方法A固体加热B溶液加入过量的铜粉后过滤C固体置于硬质玻璃管中充分加热D二氧化硫气体氯化氢气体通过饱和溶液,洗气 A. A B. B C. C D. D5. 化学实验中常将溶液或试剂进行酸化,下列酸化处理的措施正确的是A. 定性检验溶液中是否含有时,先用稀硝酸酸化,再向所得溶液中加溶液B. 为提高溶液的氧化能力,用盐酸将溶液酸化C. 配制溶液时,为了抑制的水解可用稀硝酸酸化D. 检验溴乙烷中的溴元素时,先用溶液与其混合加热,再用稀硝酸酸化,然后再滴加硝酸银溶液6. 为阿伏加德罗常数的值。下列说法正确的是A. 0.25molZn与一定量浓硫酸反应后完全溶解,生成气体的分子数小于B. 标准状况下,11.2L甲烷和乙烯的混合气体中含氢原子数目为C. 被完全还原为Fe时转移电子数为D. 9.2g乙醇中含极性共价键的数目为7. 下列实验操作或装置(部分夹持装置略)正确的是A.制备并收集NO2气体B.钠的燃烧C.稀释浓硫酸D.铜与浓硫酸反应并检验SO2气体 A. A B. B C. C D. D8. 室温下,下列各组离子一定能与指定溶液共存的是A. 的溶液:B. 的溶液:C. 的溶液:D. 的溶液:9. 甲、乙、丙、丁四种物质有如下图所示的转化关系(反应条件略,部分生成物没有列出)。下列各项中的物质按照如图所示的箭头不能一步实现转化的是选项甲乙丙丁AB盐酸CSD溶液溶液溶液 A. A B. B C. C D. D10. 宏观辨识与微观探析是化学学科核心素养之一、下列物质性质实验对应的反应的离子方程式书写正确的是A. 溶液与硝酸溶液混合:B. 向烧碱溶液中加入一小段铝片:C. 向溶液中加入足量的氨水:D. 和在碱性条件下反应制备:11. 1943年我国化学工程专家侯德榜发明了侯氏制碱法,又称联合制碱法,为我国化工事业的发展做出了卓越贡献。其部分工艺流程如下,下列说法错误的是沉淀池中发生反应的化学方程式为A. 该工艺利用了不同物质溶解度的差异B. 该工艺能将原料氯化钠的利用率从70%提高到90%以上,主要是设计了循环IC. 沉淀池中先通入足量的,再通入D. 该工艺提取的副产品为,可用于化肥工业12. 根据下列实验操作和现象能得到相应结论的是 实验操作实验现象实验结论A往含有淀粉的溶液中滴加几滴HI溶液溶液变蓝氧化性:B将炽热的木炭加到浓硝酸中有红棕色气体产生加热条件下,浓硝酸被木炭还原成C向某溶液中加入足量溶液,出现白色沉淀;再加入足量稀盐酸部分沉淀溶解该溶液中的部分已经变质D向溶有的溶液中通入气体X有白色沉淀生成气体X具有较强的氧化性 A. A B. B C. C D. D13. 一种新型医用麻醉剂的分子结构式如图所示。X元素在所有元素中原子半径最小,元素Y、Z、W原子序数依次增大,且均位于X的下一周期;元素R的原子比W原子多8个电子。下列说法正确的是A. XRZ是一种强酸B. 最简单氢化物的稳定性:C. 最高化合价:D. 该麻醉剂分子中所有原子都满足8电子稳定结构14. 标准电极电势可用来比较对应氧化剂的氧化性强弱。现有5组标准电极电势数据如下:氧化还原电对氧化型/还原型电极反应式氧化型还原型电极电势下列分析错误的是A. 标准电极电势越大,对应氧化剂的氧化性越强B. 还原性:C. 向氯化亚铁溶液中加少量可观察到黄绿色气体生成D. 与酸性溶液反应的离子方程式:15. 碳酸锰 (MnCO3)是制造电信器材软磁铁氧体,合成二氧化锰和制造其他锰盐的原料。利用软锰矿(主要成分是,含有少量的等)制备碳酸锰的工艺流程如下。下列说法错误的是A. “浸取”时发生反应的离子方程式为B. “转化”的主要目的是将滤液中的氧化为,以便后续操作除去C. 滤渣2的主要成分为D. 该工艺流程中没有气体放出二、非选择题:本题共4小题,共55分。16. 国家卫健委公布的新型冠状病毒肺炎诊疗方案指出,乙醚、75%乙醇、含氯消毒剂、过氧乙酸 (CH3COOOH)、氯仿等均可有效灭活病毒。其中含氯消毒剂在抗疫防疫中发挥了重要的作用。84消毒液有效成分NaClO质量分数25%密度规格1000mL使用方式稀释100倍(体积比)之后使用 (1)“84消毒液”是常用的消毒剂,防疫物资中的一瓶“84消毒液”部分标签如图所示。①上述“84消毒液”的物质的量浓度为_______。某同学取该“84消毒液”,稀释100倍后用于消毒,稀释后溶液中_______。②该同学参阅上述“84消毒液”配方,用固体配制质量分数为的消毒液,下列仪器中不需要使用的有_______(写仪器名称)。③“84消毒液”不可与酸性清洁剂混用的原因是_______(用离子方程式表示)。(2)二氧化氯 (ClO2)是国际上公认的最新一代广谱、高效、安全、环保的杀菌消毒剂,因其稳定性差,常制备成固体以便运输和贮存。其工艺流程示意图如下图所示:已知:浓度较大时易分解爆炸,一般用稀有气体或空气稀释到以下;饱和溶液在温度低于时析出的晶体是,高于时析出的晶体是,高于时分解成和。①步骤1中通入空气的作用是_______。步骤2中发生反应的化学方程式为_______。②步骤3中从溶液中获得晶体的操作步骤为:(Ⅰ)减压,蒸发结晶;(Ⅱ)趁热过滤;(Ⅲ)温水洗涤;(Ⅳ)低于干燥,得到成品。其中第(Ⅲ)步洗涤时水的温度范围为_______。17. 元素的“价类二维图”体现了化学变化之美。部分含硫、氮物质的类别与硫元素和氮元素化合价的对应关系如下图所示。回答下列问题:(1)写出物质R的电子式。_______。(2)下列有关图中所示含N、S物质的叙述,正确的是_______(填标号)。a.在催化剂的作用下,R可将Y、Z还原为Xb.图中所示的物质中,只有W、D、E属于电解质c.用玻璃棒分别蘸取浓的R溶液和浓的W溶液,玻璃棒靠近时有白烟产生d.Z、C、F均能与溶液反应,都是酸性氧化物e.制备焦亚硫酸钠(Na2S2O5),从氧化还原反应的角度分析,可选择B和D反应(3)将的物质W的稀溶液加入物质D的溶液中,可生成物质E,该反应的离子方程式是_______。(4)氮元素、硫元素还能形成多种化合物。如汽车安全气囊中的填充物叠氮酸钠(NaN3),能用于处理废水中的重金属离子的硫代碳酸钠(Na2CS3)。根据所学化学知识分析,晶体中所含化学键的类型有_______,水溶液显_______(填“酸性”、“碱性”或“中性”)。(5)(S是+2价)具有很好的导电性,在光学、电学等行业有着重要的用途。将干燥的物质R通入的溶液中,可制得该物质:,上述反应中,物质R体现的性质有_______,该反应每生成转移电子_______。其中被氧化的元素是_______(填元素符号)。18. 三氯氧磷(POCl3)和氯化亚砜(SOCl2)都是重要的化工原料,三氯氧磷常作为半导体掺杂剂及光导纤维原料,氯化亚砜可用于农药、医药、染料等的生产。在实验室利用在时反应联合制备和:。所用实验装置和相关物质的性质的如下图所示(气体制备装置、夹持、加热及搅拌装置略):相关性质如下表:物质熔点/℃沸点/℃其他76.1遇水强烈水解,易与反应1.25105.8遇水强烈水解,能溶于78.8遇水强烈水解,受热易分解回答下列问题:(1)氯气可由二氧化锰与浓盐酸反应制备,该反应的离子方程式为_______。(2)装置A中的试剂是_______,装置C处最好采用的加热方式是_______,装置D的作用为_______。(3)反应装置的虚线框中未画出的仪器最好选用_______(填“甲”或“乙”)。反应结束后应采用_______(填操作名称)提纯产品。(4)用与混合加热可得无水,其反应化学方程式为_______。小王同学认为和混合加热可制得无水,但小张同学认为该实验可能发生副反应使产品不纯。小张同学设计如下实验判断副反应可能性:取少量于试管中,加入足量,充分反应后向试管中加水溶解,用四支试管各取溶解后的溶液少许,分别进行下列实验,通过现象能验证发生副反应的是_______(填标号)。a.滴加酸性溶液 b.滴加溶液c.滴加溶液 d.滴加溴水19. 钇(Y)是稀土元素中含量丰富的元素之一,钇及其化合物在航天、电子、超导等方面有着广泛的应用。湖北应山-大悟地区含有较为丰富硅铍钇矿[],工业上通过如下生产流程可获得氧化钇。已知:元素与元素性质相似;草酸可与多种过渡金属离子形成可溶性配位化合物;(1)在自然界中,钇只有一种稳定同位素,Y位于元素周期表的第_______周期第ⅢB族。硅铍钇矿[]中Y的化合价为+3价,的化合价为_______。(2)焙烧目的是将矿石中的Y元素转化为,并将元素转化为可溶性钠盐,焙烧时气体与矿料逆流而行,目的是_______。硅铍钇矿与熔融氢氧化钠焙烧后含铁元素的产物是_______(写化学式)。(3)“萃取分液”实验需要的玻璃仪器有_______。(4)滤液Ⅱ中的_______(填物质名称)可参与循环使用。(5)反应过程中,测得Y的沉淀率随的变化情况如图所示。当草酸用量过多时,钇的沉淀率下降的原因是_______。(6)“焙烧”过程生成的化学方程式为_______。
湖北省宜城一中、枣阳一中等六校联考2022-2023学年高三上学期期中考试化学试题时限:75(分钟) 分值:100(分)注意事项:1.答题前,先将自己的姓名、准考证号、考场号、座位号填写在试卷和答题卡上,并将准考证号条形码粘贴在答题卡上的指定位置。2.选择题的作答:每小题选出答案后,用2B铅笔把答题卡上对应题目的答案标号涂黑。写在试卷、草稿纸和答题卡上的非答题区域均无效。3.非选择题的作答:用黑色签字笔直接答在答题卡上对应的答题区域内。写在试卷、草稿纸和答题卡上的非答题区域均无效。可能用到的相对原子质量:H 1 C 12 O 16 Na 23 S 32 Cl 35.5 Fe 56一、选择题:本题共15小题,每小题3分,共45分。在每小题给出的四个选项中,只有一项是符合题目要求的。【1题答案】【答案】B【2题答案】【答案】D【3题答案】【答案】A【4题答案】【答案】C【5题答案】【答案】D【6题答案】【答案】B【7题答案】【答案】D【8题答案】【答案】B【9题答案】【答案】A【10题答案】【答案】B【11题答案】【答案】C【12题答案】【答案】C【13题答案】【答案】B【14题答案】【答案】C【15题答案】【答案】D二、非选择题:本题共4小题,共55分。【16题答案】【答案】(1) ①. 4 ②. 0.04 ③. 圆底烧瓶、分液漏斗 ④. ClO-+Cl-+2H+=Cl2+H2O (2) ①. 稀释产生的ClO2,防止其分解爆炸 ②. 2NaOH+2ClO2+H2O2=2NaClO2+2H2O+O2↑ ③. 38°C~60°C【17题答案】【答案】(1) (2)ac (3) (4) ①. 离子键和共价键 ②. 碱性 (5) ①. 碱性、还原性 ②. 1 ③. S、N【18题答案】【答案】(1) (2) ①. 饱和食盐水 ②. 水浴加热 ③. 防止空气中水蒸气进入装置C,使产品水解 (3) ①. 乙 ②. 蒸馏 (4) ①. ②. bc【19题答案】【答案】(1) ①. 五 ②. +2 (2) ①. 增大反应物的接触面积,提高原料利用率 ②. Fe(OH)3 (3)分液漏斗、烧杯 (4)盐酸 (5)草酸与Y3+离子形成可溶性配位化合物 (6)
相关试卷
这是一份【期中真题】湖北省宜城一中、枣阳一中等六校联考2022-2023学年高一上学期期中考试化学试题.zip,文件包含期中真题湖北省宜城一中枣阳一中等六校联考2022-2023学年高一上学期期中考试化学试题原卷版docx、期中真题湖北省宜城一中枣阳一中等六校联考2022-2023学年高一上学期期中考试化学试题解析版docx等2份试卷配套教学资源,其中试卷共20页, 欢迎下载使用。
这是一份2023宜城一中、枣阳一中等六校高一下学期期中联考化学试题含答案,文件包含湖北省宜城市第一中学枣阳一中等六校2022-2023学年高一下学期期中联考化学试题无答案docx、湖北省宜城市第一中学枣阳一中等六校2022-2023学年高一下学期期中考试化学试题答案pdf等2份试卷配套教学资源,其中试卷共11页, 欢迎下载使用。
这是一份2022-2023学年湖北省宜城一中、枣阳一中等六校联考高一上学期期中考试化学试题PDF版含答案,文件包含湖北省宜城一中枣阳一中等六校联考2022-2023学年高一上学期期中考试化学试题pdf、高一化学答案及评分标准pdf等2份试卷配套教学资源,其中试卷共8页, 欢迎下载使用。

