高中生物卷08-备战2021年高考生物【名校地市好题必刷】全真模拟卷·1月卷(新课标专用)(有答案)
展开
这是一份高中生物卷08-备战2021年高考生物【名校地市好题必刷】全真模拟卷·1月卷(新课标专用)(有答案),共14页。试卷主要包含了选择题,非选择题等内容,欢迎下载使用。
(考试时间:45分钟 试卷满分:90分)
第Ⅰ卷
一、选择题:本题共6个小题,每小题6分。在每小题给出的四个选项中,只有一项是符合题目要求的。
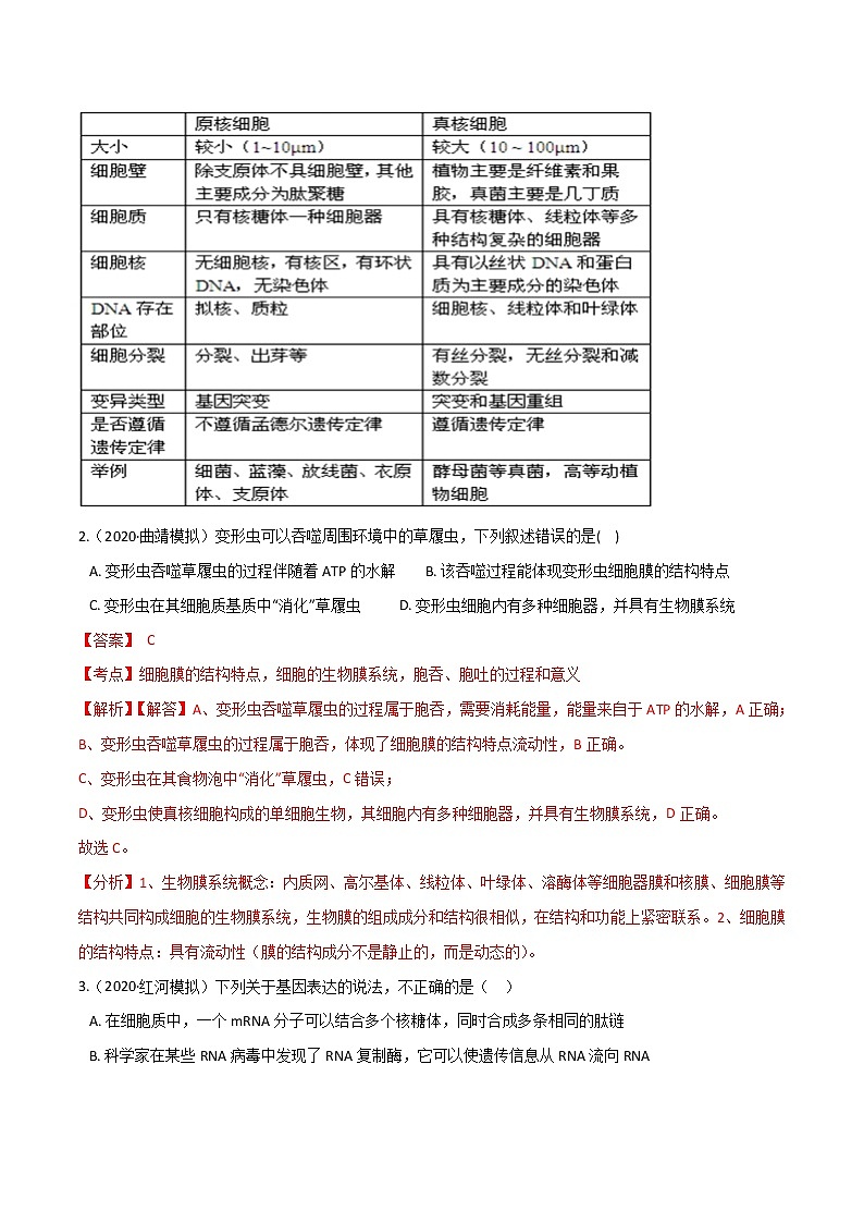
1.(2020·昆明模拟)关于酵母菌和破伤风芽孢杆菌的叙述,正确的是( )
A. 都具有细胞壁和细胞核 B. 都具有线粒体和核糖体 C. 都能进行有氧呼吸 D. 都属于异养生物
【答案】 D
【考点】原核细胞和真核细胞的形态和结构的异同
【解析】【解答】解:A、酵母菌是真核生物,有细胞壁和细胞核,而破伤风芽孢杆菌是原核生物,没有细胞核,但有细胞壁,A错误;
B、酵母菌有线粒体和核糖体,破伤风芽孢杆菌只有核糖体,B错误;
C、酵母菌是兼性厌氧生物,而破伤风芽孢杆菌是厌氧型生物,C错误;
D、二者都利用现成的有机物进行生活,故都属于异养生物,D正确。
故答案为:D。
【分析】原核细胞和真核细胞的比较
2.(2020·曲靖模拟)变形虫可以吞噬周围环境中的草履虫,下列叙述错误的是( )
A. 变形虫吞噬草履虫的过程伴随着ATP的水解 B. 该吞噬过程能体现变形虫细胞膜的结构特点
C. 变形虫在其细胞质基质中“消化”草履虫 D. 变形虫细胞内有多种细胞器,并具有生物膜系统
【答案】 C
【考点】细胞膜的结构特点,细胞的生物膜系统,胞吞、胞吐的过程和意义
【解析】【解答】A、变形虫吞噬草履虫的过程属于胞吞,需要消耗能量,能量来自于ATP的水解,A正确;
B、变形虫吞噬草履虫的过程属于胞吞,体现了细胞膜的结构特点流动性,B正确。
C、变形虫在其食物泡中“消化”草履虫,C错误;
D、变形虫使真核细胞构成的单细胞生物,其细胞内有多种细胞器,并具有生物膜系统,D正确。
故选C。
【分析】1、生物膜系统概念:内质网、高尔基体、线粒体、叶绿体、溶酶体等细胞器膜和核膜、细胞膜等结构共同构成细胞的生物膜系统,生物膜的组成成分和结构很相似,在结构和功能上紧密联系。2、细胞膜的结构特点:具有流动性(膜的结构成分不是静止的,而是动态的)。
3.(2020·红河模拟)下列关于基因表达的说法,不正确的是( )
A. 在细胞质中,一个mRNA分子可以结合多个核糖体,同时合成多条相同的肽链
B. 科学家在某些RNA病毒中发现了RNA复制酶,它可以使遗传信息从RNA流向RNA
C. 基因可以通过控制蛋白质的结构直接控制生物的性状,如镰刀型细胞贫血症、白化病
D. 同无性生殖相比,有性生殖产生的后代具有更大的变异性,其根本原因是产生新的基因组合机会多
【答案】 C
【考点】中心法则及其发展,基因、蛋白质、环境与性状的关系,基因重组及其意义,遗传信息的翻译
【解析】【解答】A、在翻译过程,一个mRNA分子可以结合多个核糖体,同时进行多条肽链的合成,由于模板相同,因此合成的多条肽链也相同,A正确;
B、科学家在某些RNA病毒中发现了RNA复制酶,它能对RNA进行复制,使遗传信息从RNA流向RNA,B正确;
C、基因可以通过控制酶的合成来控制代谢过程,进而控制生物体的性状,如白化病、豌豆的圆粒和皱粒;基因也可以通过控制蛋白质的结构直接控制生物的性状,如镰刀型细胞贫血症、囊性纤维病,C错误;
D、同无性生殖相比,有性生殖在形成配子时,可通过非同源染色体上非等位基因的自由组合或四分体时期非姐妹染色单体的交叉互换等,产生多种多样的配子,使后代产生更多新的基因重组类型,具有更大的变异性,D正确。
故答案为:C。
【分析】本题考查基因表达相关知识,需要考生理解并掌握基因表达的过程、中心法则、基因控制生物性状的方式与实例、有性生殖的优势多个知识点的内容,然后分析选项逐一判断。
4.(2020·唐山模拟)某校生物兴趣小组为探究甲状腺激素对幼小动物生长发育的影响,设计了如下实验,下列叙述不正确的是( )
A. 实验组乙中甲状腺激素除注射外,也能通过饲喂补充
B. 该实验用蝌蚪作为实验材料比用小鼠观察指标更明显
C. 若甲组停止发育,丙组正常发育,则说明甲状腺激素能促进动物的生长发育
D. 测量各组动物的促甲状腺激素含量,甲组高于乙、丙组
【答案】 C
【考点】动物激素的调节
【解析】【解答】A、甲状腺激素为含碘的氨基酸类,给机体补充甲状腺激素时除注射外,也能饲喂,A正确;
B、甲状腺激素能促进幼小动物的发育,蝌蚪为变态发育,所以该实验用蝌蚪作为实验材料比用小鼠观察指标更明显,B正确;
C、若甲组停止发育,丙组正常发育,则说明甲状腺的存在能促进动物的生长发育,不能直接得出甲状腺激素的作用,C错误;
D、甲状腺激素的分泌存在分级调节和反馈调节,甲组切除了甲状腺,其甲状腺激素低于乙组和丙组,对下丘脑和垂体的抑制作用减弱,所以甲组的促甲状腺激素含量高于乙、丙组,D正确。
故答案为:C。
【分析】甲组和乙组的自变量为是否有甲状腺激素,实验结果的差异体现的是甲状腺激素的作用。甲组和丙组的自变量为是否有甲状腺,实验结果的差异体现的是甲状腺的作用。
5.(2020·河北模拟)浮游植物A比浮游植物B对N、P的吸收能力强,沉水植物C比浮游植物A对N、P的吸收能力强。某环保部门欲选用其中两种植物投放到当地N、P较高的水体,以净化水体。应选用投放的的两种植物及对水体生态系统的影响是( )
A. 浮游植物A和沉水植物C 群落的种间关系类型不变
B. 浮游植物A和沉水植物C 食物链的营养级数将增加
C. 浮游植物A和浮游植物B 群落的垂直结构保持不变
D. 浮游植物A和浮游植物B 群落的能量流动方向改变
【答案】 A
【考点】群落的结构特征,种间关系,生态系统的能量流动
【解析】【解答】解:三种植物中,浮游植物B对N、P的吸收能力最弱,故不选做投放的植物 。浮游植物A和沉水植物C在生态系统均为生产者,投放浮游植物A和沉水植物C食物链的营养级数不增加,群落的种间关系类型不变。综上所述,A正确,B、C、D错误。
故答案为:A。
【分析】根据题意分析可知,浮游植物A比浮游植物B对N、P的吸收能力强,沉水植物C比浮游植物A对N、P的吸收能力强,因此在N、P含量较高的水体中选择浮游植物A和沉水植物C有利于对水体的净化。
6.(2020·长春模拟)下列关于育种的说法正确的是( )
A. 多倍体育种和单倍体育种的最终目的分别是得到多倍体和单倍体
B. 自然状态下基因突变是不定向的,而诱变育种时基因突变是定向的
C. 三倍体无子西瓜培育时使用的秋水仙素作用于细胞减数分裂的过程
D. 单倍体育种相对杂交育种的优势是更易获得显性纯合子
【答案】 D
【考点】育种方法综合
【解析】【解答】解:A、多倍体育种的最终目的是得到多倍体,单倍体育种的最终目的是得到稳定遗传的可育后代,而不是单倍体,A错误;
B、自然状态下和诱变育种时基因突变都是不定向的,B错误;
C、三倍体无子西瓜培育时使用的秋水仙素作用于细胞有丝分裂的前期,抑制纺锤体的形成,C错误;
D、单倍体育种相对杂交育种的优势是更易获得能稳定遗传的显性纯合子,明显缩短育种年限,D正确。
故答案为:D。
【分析】本题考查杂交育种、诱变育种等相关知识,要求考生掌握几种不同育种方法的方法、原理、优点、缺点和实例。杂交育种原理:基因重组(通过基因分离、自由组合或连锁交换,分离出优良性状或使各种优良性状集中在一起);诱变育种原理:基因突变,方法:用物理因素(如X射线、γ射线、紫外线、激光等)或化学因素(如亚硝酸、硫酸二乙脂等)来处理生物,使其在细胞分裂间期DNA复制时发生差错,从而引起基因突变;单倍体育种原理:染色体变异,方法与优点:花药离体培养获得单倍体植株,再人工诱导染色体数目加倍,优点 明显缩短育种年限,原因是纯合体自交后代不发生性状分离;多倍体育种:原理:染色体变异,方法:最常用的是利用秋水仙素处理萌发的种子或幼苗.秋水仙素能抑制有丝分裂时纺缍丝的形成,能得到染色体数目加倍的细胞。
该条件不同以外,其他条件都相同的实验。
第Ⅱ卷
二、非选择题:本卷包括必考题和选考题两部分。第29~32题为必考题,每个试题考生都必须作答。第37~38题为选考题,考生根据要求作答。
(一)必考题(共39分)
29.(2020·哈尔滨模拟)小麦最后长出的一片叶子,在植物学上称为旗叶。旗叶可以很快把光合作用制造的有机物送到小麦籽粒里去。现有如下实验装置(如图甲),透明袋中始终保持25℃、充足的CO2及适宜的光照,套环的温度可调节。实验开始时,套环温度20℃,测定30分钟内透明袋中旗叶的CO2吸收量、叶片水分散失量(水分主要通过叶片气孔散失)。然后将套环温度调节成5℃,发现葡萄糖从旗叶向小麦籽粒运输的过程被抑制,继续测定30分钟内透明袋中旗叶的CO2吸收量、叶片水分散失量,测得的结果如图乙所示。请据图回答:
(1)小麦籽粒在成熟过程中的干物质快速积累期,呼吸速率较高。其有氧呼吸过程中产生大量能量的场所是________,与体外燃烧相比,有氧呼吸的特点是________(至少写出一点)。
(2)若改用与原光照强度相同的绿光照射透明袋中的旗叶,短时间内其细胞叶绿体中C3的含量变化是________;若要提取旗叶叶绿体内的色素,进一步研究C3变化的机理,应选用________试剂。
(3)请根据实验中测定的数据分析,实验的后30分钟CO2的吸收速率下降的主要原因________。
【答案】 (1)线粒体内膜(1分);有氧呼吸是在温和条件下进行的/有机物中能量是经过一些列化学反应逐步释放的/释放的能量有相当一部分储存在有机物中(3分)
(2)增加(上升)(1分);无水乙醇(1分)
(3)套环温度为5℃时,葡萄糖向籽粒的运输被抑制,旗叶中葡萄糖量增加(积累),使光合作用过程受到抑制,所以CO2吸收速率下降(3分)
【考点】影响光合作用的环境因素
【解析】【解答】(1)有氧呼吸分为三个阶段,其中第三阶段产生的能量最多,发生场所是线粒体内膜。细胞呼吸与体外燃烧相比,具有条件更温和,有机物中能量是经过一些列化学反应逐步释放的,释放的能量有相当一部分储存在有机物中等特点。(2)光合色素主要吸收的是红光和蓝紫光,几乎不吸收绿光,将原光照改为强度相同的绿光,则光合作用的光反应速率降低,C3的消耗减少,而C3的合成不变,因此短时间内C3的含量将增加。绿叶中的色素能够溶解在有机溶剂无水乙醇中,所以用无水乙醇提取绿叶中色素。(3)由题干可知套环温度为5℃时,葡萄糖向籽粒的运输被抑制,因此旗叶中葡萄糖量增加(积累),使光合作用过程受到抑制,所以CO2吸收速率下降。
【分析】非生物因素对生物的形态、生理和分布的影响是多种多样的,人们可以借助实验的方法来研究具体的影响有哪些,并了解限制细胞呼吸和植物光合作用的因素有哪些,从而正确分析细胞呼吸作用的强度等。
30.(2020·绥化模拟)碳酸氢钠是一种易溶于水、可使溶液呈弱碱性的物质。回答下列问题。
(1)若给某小鼠静脉注射等渗的碳酸氢钠溶液,则由________释放的抗利尿激素量________(填“变大”“变小”或“不变”),判断依据是________。
(2)研究发现,低浓度的碳酸氢钠溶液对水螅生长有抑制作用,高浓度的碳酸氢钠溶液可杀死所有水螅。科学家为获得碳酸氢钠溶液对水生动物生活影响的理论依据,利用不同浓度的碳酸氢钠溶液对水螅进行毒性(抑制生长或致死)实验:
a.在正式实验前需先做预实验的原因是________,通过预实验可确定________。
b.正式实验时,为避免偶然因素对实验的影响,进行的实验操作是________。
【答案】 (1)垂体(1分);不变(1分);注射等渗的碳酸氢钠溶液,细胞外液渗透压不变(2分)
(2)为正式实验摸索条件,检验实验设计的科学性和可行性(2分);全致死(碳酸氢钠)浓度和最小抑制生长(碳酸氢钠)浓度的大致范围(2分);重复实验、每组中加入多只水螅等(2分)
【考点】体温调节、水盐调节、血糖调节,内环境的理化特性
【解析】【解答】(1)抗利尿激素是由下丘脑合成垂体释放,注射等渗的碳酸氢钠溶液,细胞外液渗透压不变,所以抗利尿激素的量不变。(2)在做正式实验前需要先做预实验,主要是为正式实验摸索条件,检验实验设计的科学性和可行性,利用不同浓度的碳酸氢钠溶液对水螅进行毒性(抑制生长或致死)实验,通过预实验可以确定全致死浓度和最小抑制生长浓度的大致范围。重复实验、每组加入多只水螅等,可以避免偶然性因素对实验的影响。
【分析】在进行科学研究时,有时需要在正式实验前先做一个预实验,这样可以为进一步的实验摸索条件,也可以检验实验设计的科学性和可行性,以免由于设计不周,盲目开展实验而造成人力、物力和财力的浪费。
31.(2020海淀一模)科研人员得到黄体隐性突变体果蝇(M),M的体重比野生型(黑体)小。为研究是否可将黄体基因作为筛选体重性状的标记基因,进行图1所示杂交实验。
(1)F1雌蝇的表现型为_______。将F1雌蝇与野生型雄蝇杂交,在全部F2个体中,黑体:黄体的比例约为_______。F2雄蝇中II号个体的X染色体上携带黄体基因片段,其原因是________。
(2)科研人员选择F2中的黄体雄蝇,进行图2所示杂交实验。
①与步骤3的黄体雄蝇相比,步骤5的黄体雄蝇的X染色体上,来自野生型果蝇的区段所占比例________(填“增大”或“减小”)。
②科研人员从步骤1~21所做的杂交和筛选工作,其目的是_________。
③利用步骤21得到的黄体雄蝇,培育纯合黄体雌蝇的杂交方案是:_______,从而建立黄体果蝇品系(果蝇N)。
(3)科研人员测定野生型、黄体果蝇M和N的体重,得到图3所示结果。由实验结果推测________。
(4)利用黄体基因作为标记基因,可在幼体阶段预测成年个体的体重,并辅助筛选。请在家禽或农作物的生产实践方面,举出一个利用性状标记辅助筛选的实例:_______。
【答案】 (1). 野生型(或“黑体正常体重”) (1分) (2). 3:1(1分) (3). F1雌蝇的在形成配子时(或“减数分裂Ⅰ时”)X染色体发生了交叉互换(1分) (4). 增大(1分) (5). 除黄体基因所在染色体片段外,使X染色体上其他片段以及其他常染色体均与野生型果蝇一致(1分) (6). 步骤21得到的黄体雄蝇与野生型雌蝇杂交,将子代雌蝇与该黄体雄蝇杂交,筛选子代中的黄体雌蝇(或“与步骤20的子代雌蝇杂交,选择子代黄体雌蝇”)(2分) (7). 控制体重的基因与黄体基因紧密连锁(不发生交叉互换)或为同一个基因(2分) (8). 通过转特殊性状基因筛选雄性不育系;通过羽色判断雌、雄性别等(合理可得分)(2分)
【解析】
【分析】
回交育种:两品种杂交后,以F1回交于亲本之一,从回交后代中选择特定植株仍回交于该亲本,如此连续进行若干次,再经自交选择育成新品种的方法。多次连续回交以后,其后代将基本上恢复为轮回亲本的基因型。
【详解】(1)结合图示可知F1雌蝇的表现型为野生型(或“黑体正常体重”)。可知黑体对黄体为显性性状,F1雌蝇为杂合子,将F1雌蝇与野生型雄蝇杂交,则全部F2个体中,黑体:黄体的比例约为3∶1。由F2雄蝇中II号个体的X染色体上携带黄体基因片段可推测其产生原因是F1雌蝇的在形成配子时(或“减数分裂Ⅰ时”)X染色体发生了交叉互换。
(2)①由于整个实验步骤的思路是连续让后代中的黄体果蝇与野生型杂交,类似回交,这样的结果会导致黄体个体中的染色体来自于野生型的越来越多,因此与步骤3的黄体雄蝇相比,步骤5的黄体雄蝇的X染色体上,来自野生型果蝇的区段所占比例增大。
②科研人员进行的步骤1~21即是连续回交然后进行筛选,最终目的是获得除黄体基因所在染色体片段外,使X染色体上其他片段以及其他常染色体均与野生型果蝇一致的黄体雄果蝇。
③利用步骤21得到的黄体雄蝇,与野生型雌蝇杂交,将子代雌蝇与该黄体雄蝇杂交,筛选子代中的黄体雌蝇,从而建立黄体果蝇品系(果蝇N),即获得了黄体雌蝇和黄体雄蝇。
(3)科研人员测定野生型、黄体果蝇M和N的体重,根据图3所示结果可以看到果蝇N比果蝇M的体重几乎无差别,因此可推测控制体重的基因与黄体基因紧密连锁(不发生交叉互换)或为同一个基因。
(4)利用黄体基因作为标记基因,通过羽色判断雌、雄性别,并在幼体阶段辅助筛选用于家禽的生产实践方面,或通过转特殊性状基因筛选雄性不育系用于农作物育种,避免了去雄的麻烦。
【点睛】理解题意是正确解题的前提,本题重在理解连续回交的作用以及本题实验的真正目的,另交叉互换也是本题的一个难点,
32.(2020·贵阳模拟)某城市的河流生态系统随着时代的变迁经历了被生活污水(含大量有机物)污染到治污的过程,治污包括河流沿岸建污水处理厂和开辟由多种生物构成的人工湿地景观。根据水的深浅,配置荷花、芦苇、菖蒲、黑藻和金鱼藻等水生植物,种类丰富的水生植物既可为动物提供食物,也可为动物提供产卵繁殖的场所。请回答:
(1)污水处理厂若要大幅度降低污水中有机物的含量,最可能利用生态系统成分中的________。污水处理过程中,需要对污水池中的污水不断搅拌,其目的是________。
(2)根据已有的知识,简述湿地水中无机氮、磷在生物成分之间的转移途径:________。
(3)根据题中信息,你认为开辟湿地景观选择和搭配湿地植物时,需要考虑的因素有________(答出两点即可)。
【答案】 (1)分解者(1分);提高污水中的溶氧量,保证微生物生长、繁殖(2分)
(2)生产者吸收、固定后,消费者摄入、吸收部分,另一部分通过粪便被分解者利用(4分)
(3)气候条件、土壤环境、植物是否可以净化水质、是否遵循生态恢复理论,合理搭配 (3分)
【考点】生态系统的功能,生态系统的结构
【解析】【解答】(1)生态系统的组成成分包括非生物的物质与能量、生产者、消费者和分解者。其中能够分解污水中有机物的是分解者。由于分解污水中有机物的主要是微生物,所以应该搅拌污水,提高水体溶氧量,保证微生物的生长和繁殖。(2)无机氮、磷在生物群落中首先被绿色植物或自养微生物(生产者)所吸收、固定,然后食草动物(消费者)捕食绿色植物,氮、磷以有机物的形式被吸收、利用,部分氮、磷未被吸收,以粪便形式进入环境,被环境中分解者吸收、利用。(3)由于湿地具有特殊的环境和功能,故答案为:植物时应首先考虑湿地中气候条件、土壤环境等,保证植物可以正常生长;然后考虑植物组合的生态功能,可以达到净化水质、恢复生态的效果;最后考虑植物搭配观赏性。
【分析】生态系统的结构包括生态系统的组成成分和营养结构;其中组成成分包括非生物的物质与能量、生产者、消费者和分解者;营养结构包括食物链和食物网。
人工湿地系统水质净化技术作为一种新型生态污水净化处理方法,其基本原理是在人工湿地填料上种植特定的湿地植物,从而建立起一个人工湿地生态系统。当污水通过湿地系统时,其中的污染物质和营养物质被系统吸收或分解,而使水质得到净化。
湿地中选择植物的原则:1、适地适种原则
湿地中植物首先要有一定的耐水湿能力,因此要充分考虑植物的生态习性及生长规律,根据气候条件、土壤环境,因地制宜,合理搭配,使植物正常生长。2、生态原则
在进行湿地景观设计时,要遵循生态恢复理论,合理搭配。除在配置上要考虑景观效果之外,也要注重植物净化水质、吸收有毒有害气体的生态功能。3、体现植物景观效果
地被植物是指具有一定的观赏价值,适于覆盖地面的多年生草本和低矮丛生的灌木及藤本,构建生态系统最下层景观的野生观赏植物。湿地地被植物还具有防止水土流失、净化水质、消除污染的作用。
(二)选考题:共15分。请考生从2道题中选一题作答。如果多做,则按所做的第一题计分。
37.[生物——选修1:生物技术实践](15分)
(2020·唐山模拟)借助生物技术,酵母菌在人们生活中发挥了独特的作用,如在酿酒业中的应用。请回答下列与酵母菌有关的问题:
(1)制作果酒需要的微生物是酵母菌,在酵母菌的分离与纯化过程中,需将培养基的pH调至________性。果酒配制过程中,若要检测果酒中活体酵母菌的密度,一般采用________法,但此种方法最终计算得出的菌体数往往比实际数目________。
(2)固定化酵母细胞在啤酒生产中发挥了重要作用,酵母细胞固定化的大致程序为:活化酵母细胞→配制CaCl2溶液→配制海藻酸钠溶液→海藻酸钠溶液与酵母细胞混合→固定化酵母细胞。
①“活化酵母细胞”是指________。
②在制备固定化酵母细胞过程中,若固定化得到的凝胶珠颜色过浅且呈白色,说明________。
③两图是用固定化酵母细胞发酵葡萄糖溶液前、后的示意图,你认为固定化酵母细胞发酵葡萄糖溶液后的是图________,你的判断理由是________。
【答案】 (1)酸(2分);稀释涂布平板(2分);低(2分)
(2)让处于休眠状态的酵母细胞重新恢复正常生活状态(2分);海藻酸钠的浓度较低,固定酵母细胞数目较少(2分);乙(2分);固定化的酵母细胞利用溶液中的葡萄糖产生酒精和二氧化碳,结果凝胶珠内包含的二氧化碳气泡使凝胶珠悬浮于溶液上层(3分)
【考点】微生物的分离和培养,固定化酶及其应用
【解析】【解答】(1)酵母菌适宜生存在富含糖和酸性的环境中,因此在酵母菌的分离与纯化过程中,需将培养棊的pH调至酸性。接种微生物常用平板划线法和稀释涂布平板法,其中稀释涂布平板法可对微生物进行计数,因此若要检测果酒中活体酵母菌的密度,一般采用稀释涂布平板法。由于当两个或多个菌体连在一起时,平板上计数的是一个菌落,所以此种方法最终计算得出的菌体数往往比实际数目偏小。(2)①“活化酵母细胞”是指让处于休眠状态的酵母细胞重新恢复正常生活状态。
②在制备固定化酵母细胞过程中,如果海藻酸钠溶液浓度过低,则形成的凝胶珠所包埋的酵母细胞数目少,凝胶珠的颜色偏浅。
③固定化的酵母细胞利用溶液中的葡萄糖产生酒精和二氧化碳,结果凝胶珠内包含的二氧化碳气泡使凝胶珠悬浮于溶液上层,因此固定化酵母细胞发酵葡萄糖溶液后的是图乙。
【分析】1、接种微生物常用的两种方法:
①平板划线法:通过接种环在琼脂固体培养基表面连续划线的操作,将聚集的菌种逐步稀释分散到培养基表面。
②稀释涂布平板法:将菌液进行一系列的梯度稀释,然后将不同稀释度的菌液分别涂布到琼脂固体培养基的表面,进行培养。2、固定化细胞的相关知识点,制作过程中的注意事项:(1)酵母细胞的活化。(2)配置氯化钙溶液:要用蒸馏水配置。(3)配制海藻酸钠溶液:小火、间断加热、定容,如果加热太快,海藻酸钠会发生焦糊。(4)海藻酸钠溶液与酶母细胞混合:冷却后再混合,注意混合均匀,不要进入气泡。(5)制备固定化酵母细胞:高度适宜,并匀速滴入。
38.[生物——选修3:现代生物科技专题](15分)
(2020·新疆模拟)根据以下植物基因工程的操作步骤,回答有关问题。
(1)利用PCR技术从cDNA文库中获取目的基因(基因序列未知),需根据相应蛋白质的氨基酸序列设计多种引物,原因是________,基因表达载体中目的基因上游的________是RNA聚合酶的识别位点。
(2)将目的基因导入植物细胞采用最多的方法是________。
(3)下图是利用CRISPR/Cas9基因编辑技术将目的基因导入植物受体细胞的示意图。图中质粒含CRISPR基因和Cas9基因,CRISPR基因转录的sgRNA可以特异性识别细胞核DNA分子中的特定序列,Cas9基因表达的Cas9酶能切割被sgRNA识别的DNA序列。重组片段中的目的基因,能通过DNA损伤修复和被切割的DNA序列连接。
sgRNA通过________特异性识别细胞核DNA分子中的有关序列,sgRNA,Cas9酶和基因工程中的基本工具________作用相似。不同基因工程中利用的CRISPR/Cas9质粒有差异,这些质粒中所含的CRISPR基因通常是________(填“相同”或“不同”)的,所含的Cas9基因通常是________(填“相同”或“不同”)的。
(4)利用CRISPR/Cas9基因编辑技术将目的基因导入受体细胞与“(2)”中使用的方法相比,优点是________。
【答案】 (1)一种氨基酸可能有多种密码子,对应的DNA碱基序列有多种(2分);启动子(1分)
(2)农杆菌转化法(2分)
(3)与目标DNA的部分碱基序列配对(2分);限制性核酸内切酶(或限制酶)(2分);不同(2分);不同(2分)
(4)使目的基因精确定点敲入,实验操作更加精准、高效(2分)
【考点】基因工程的应用,基因工程的基本工具(详细),基因工程的操作程序(详细)
【解析】【解答】(1)由于一种氨基酸可能有多种密码子,对应的DNA碱基序列有多种,所以根据相应蛋白质的氨基酸序列设计引物时,引物的序列可以有多种。启动子是RNA聚合酶的识别和结合位点。(2)将目的基因导入植物细胞采用最多的方法是农杆菌转化法。(3) 由图可知:sgRNA能够与目标DNA的部分碱基序列配对,进而特异性识别细胞核DNA分子中的有关序列。sgRNA可指引Cas9结合到特定的切割位点,Cas9在特定切割位点进行切割,使相应部位的核苷酸之间的磷酸二酯断裂,因此sgRNA,Cas9酶和基因工程中的基本工具限制性核酸内切酶(或限制酶)作用相似。不同基因工程中定点编辑的基因不同,据此可推知:质粒中所含的CRISPR基因通常是不同的,所含的Cas9基因通常是不同的。(4) 采用农杆菌转化法将目的基因导入植物细胞,随机性较强,很容易弓|起其它基因功能的丧失,而且目的基因插入的位置不固定。利用CRISPR/Cas9基因编辑技术将目的基因导入受体细胞,可使目的基因精确定点敲入,实验操作更加精准、高效。
【分析】1、绝大多数氨基酸都有几个密码子,这一现象称作密码子的简并。2、基因表达载体的组成是:目的基因、启动子、终止子、标记基因,其中启动子位于基因的首端,是RNA聚合酶识别和结合的部位,驱动基因转录出mRNA。3、分析题图:CRISPR基因转录的sgRNA可指引Cas9到一个特定的基因位点进行切割,使相应部位的核苷酸之间的磷酸二酯断裂。组别
实验处理
观察指标
甲组
切除甲状腺
幼小动物生长发育情况
乙组
切除甲状腺+注射甲状腺激素
丙组
只进行相关手术不切除甲状腺
相关试卷
这是一份高中生物高考卷08-备战2021年高考生物【名校地市好题必刷】全真模拟卷·2月卷(新课标专用)(原卷版),共8页。试卷主要包含了选择题,非选择题等内容,欢迎下载使用。
这是一份高中生物高考卷08-备战2021年高考生物【名校地市好题必刷】全真模拟卷·1月卷(新课标专用)(原卷版),共7页。试卷主要包含了选择题,非选择题等内容,欢迎下载使用。
这是一份高中生物卷08-备战2021年高考生物【名校地市好题必刷】全真模拟卷·3月卷(新课标专用)(有答案).,共10页。试卷主要包含了选择题,非选择题等内容,欢迎下载使用。

