所属成套资源:【高考引领教学】最新高考化学一轮针对性复习方案(全国通用)
第三节 气体的制备(考点考法剖析)-【高考引领教学】高考化学一轮针对性复习方案(全国通用)
展开这是一份第三节 气体的制备(考点考法剖析)-【高考引领教学】高考化学一轮针对性复习方案(全国通用),文件包含第三节气体的制备考点考法剖析-高考引领教学高考化学一轮针对性复习方案全国通用解析版docx、第三节气体的制备考点考法剖析-高考引领教学高考化学一轮针对性复习方案全国通用原卷版docx等2份试卷配套教学资源,其中试卷共32页, 欢迎下载使用。
1.了解化学实验中各种气体的制备的反应原理
2.掌握化学实验中各种气体的干燥、除杂的试剂和方法
3.了解化学实验中各种气体的收集方法
4.掌握化学实验中各种气体的性质验证方法,仪器的连接顺序
【关键能力及高考要求】
关键能力要求:理解辨析能力、分析推理能力、实验和探究能力、模型认知能力。
高考要求:在近几年的高考气体制备及性质验证实验命题中,尤其是全国I卷、北京卷、江苏卷、浙江卷、海南卷等都出现过三颈瓶、双耳球、恒压滴液漏斗等陌生仪器的使用,这些仪器属于不常用仪器,同时在试题中还常出现一些仪器的创新使用。这类题通过装置重新组合扩充的方式,考查考生全面的系统的知识,培养了考生的实验创新精神。如将传统实验中涉及的实验仪器和用品进行有效替换,以提高化学实验的效果,
【学科核心素养解析】
宏观辨识与微观探析:能根据气体的性质,辨识发生装置、净化装置、收集装置、尾气处理的选择,能解释这样选择和连接规律。
科学探究与创新意识:将化学实验仪器及装置运用组合法、扩充法或替代法等,进行重新组合或者拆分,来进行实验研究,解决实际问题。
科学态度与社会责任:具有安全意识,严谨求实的科学态度,具有探索未知、崇尚真理的意识和保护环境的可持续发展的意识。
必备知识点1气体的制备
一.气体制备实验的基本思路
1.根据反应物的状态及反应条件选择气体发生装置;
2.根据制备气体及气体杂质的性质选择气体净化装置;
3.根据制备气体的性质选择干燥剂及干燥装置;
4.根据制备气体的水溶性及气体的密度选择收集方法及收集装置;
5.根据制备气体的毒性选择尾气吸收剂及吸收装置。
二.气体制备实验的操作顺序
1.仪器安装
①由下到上
(如制氯气的发生装置安装顺序是:放铁架台→摆酒精灯→固定铁圈→放置石棉网→固定圆底烧瓶)。
②从左到右
(如制氯气:发生装置→除杂装置→干燥装置→性质探究或收集装置→尾气处理装置(注意防倒吸)。
③先塞后定
(把带导管的胶塞在烧瓶固定前塞好,以免烧瓶固定后因不宜用力而塞不紧或因用力过猛而损坏仪器)。
2.加试剂顺序
固体先放入,液体后滴加(即先固后液)。
3.其他操作顺序及连接顺序⑩
①先检验气密性,后装入药品(便于在装置漏气时进行调整或更换仪器),最后点燃酒精灯(所有准备工作完毕后);
②洗气瓶:在连接导管时,应长进短出;
③量气装置的导管应短进长出;
④干燥管应大口进小口出;
⑤U形管:无前后;
⑥加热玻璃管:无前后。
⑦有些实验为防倒吸,往往最后停止加热或最后停止通气;有些实验为防氧化往往最后停止通气。
⑧仪器拆卸的一般过程:从右到左,自上而下,先拆主体,后拆部件。
⑨净化气体时,一般先除去有毒、有刺激性气味的气体,后除去无毒、无气味的气体,最后除去水蒸气。
⑩制备易潮解的物质时,装置最后要连干燥装置。
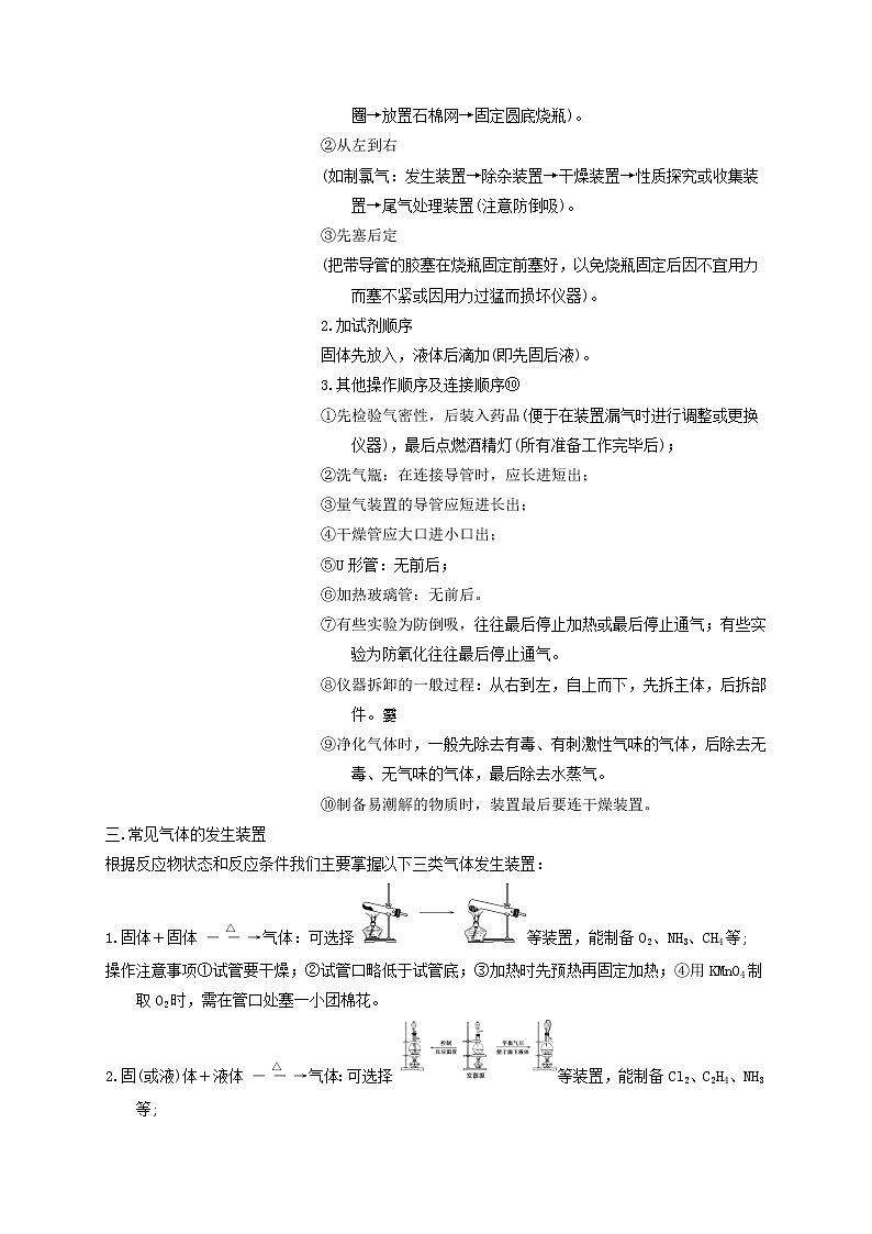
三.常见气体的发生装置
根据反应物状态和反应条件我们主要掌握以下三类气体发生装置:
1.固体+固体eq \(――→,\s\up7(△))气体:可选择 等装置,能制备O2、NH3、CH4等;
操作注意事项①试管要干燥;②试管口略低于试管底;③加热时先预热再固定加热;④用KMnO4制取O2时,需在管口处塞一小团棉花。
2.固(或液)体+液体eq \(――→,\s\up7(△))气体:可选择等装置,能制备Cl2、C2H4、NH3等;
3.固体+液体―→气体:可选择、、等装置,能制备H2、NH3、CO2、O2等。
四.气体的干燥、净化装置
1.除杂试剂选择的依据:主体气体和杂质气体性质上的差异,如溶解性、酸碱性、氧化性、还原性。
2.除杂原则:①不损失主体气体;②不引入新的杂质气体;③在密闭装置内进行;④先除易除的杂质气体。
3.气体净化与干燥的先后顺序
1)若采用溶液除杂:应该是除杂在前,干燥在后。其原因是:气体除杂过程中会从溶液中带入水蒸气,干燥剂可除去水蒸气。
如实验室中利用大理石与稀盐酸反应制备CO2,欲制得干燥、纯净的CO2,可先将产生的气体通过饱和NaHCO3溶液,除去混入其中的HCl气体,再通过浓硫酸除去水蒸气。
2)若采用加热除杂:则一般是干燥在前。如N2中混有O2、CO2、H2O(g),可先将混合气体通过碱石灰,除去CO2和H2O(g),再将从干燥管中导出的气体通过装有灼热铜网的硬质玻璃管,除去O2,即可得到干燥、纯净的N2。若将混合气体先通过灼热的铜网,因气体中混有水蒸气,易使硬质玻璃管炸裂。
4.根据制备气体及气体杂质的性质选择如下气体净化装置及干燥装置:
1)液态干燥剂或除杂试剂如浓H2SO4(酸性、强氧化性)、NaOH溶液(碱性)等,可选用洗气吸收装置。
2)固态干燥剂如无水氯化钙(中性)、碱石灰(碱性)等,可选用干燥管或U形管吸收装置。
3)固态除杂试剂如Cu、CuO、Mg等,需加热,可选用加热的硬质玻璃管吸收装置。
五.气体的收集方法及收集装置
根据制备气体的水溶性及气体的密度选择收集方法及收集装置:
1.排液法:难溶于水(或某溶液)或微溶于水(或某溶液),又不与其反应的气体可用排液法收集,选用、等收集装置收集。用该装置可收集O2、H2、Cl2(饱和NaCl溶液)、NO、CO2(饱和NaHCO3溶液)、CO、C2H2、C2H4等气体。
2.向上排空气法:密度大于空气且不与空气中的成分反应的气体可用向上排空气法收集,选用等收集装置收集。用该装置可收集Cl2、SO2、NO2、CO2等气体。
3.向下排空气法:密度小于空气且不与空气中的成分反应的气体可用向下排空气法收集,选用等收集装置收集。用该装置可收集H2、NH3、CH4等气体。
六.尾气的处理
1.原因:有些气体有毒或有可燃性,任其逸散到空气中,会污染空气或者引发火灾、爆炸等灾害。
2.处理方法:一般根据气体的相关性质,使其转化为非气态物质或无毒物质,如酸性有毒气体用碱溶液吸收,可燃性气体用点燃等措施。实验室中常见有毒气体的处理方法如下表:
3.直接排空处理:主要是针对无毒、无害气体的处理,如N2、O2、CO2等。
4.尾气处理装置
①在水中溶解度较小的有毒气体,多数可通入盛有某种试剂的烧杯中被吸收除去(如图甲),如Cl2、NO2均可通入NaOH溶液中除去。
②某些可燃性气体可用点燃(如图丙)或转化的方法除去,如CO、H2可点燃或通过灼热的CuO除去。
③某些可燃性气体可以采用收集的方法除去(如图丁),如CH4、C2H4、H2、CO等。
④对于溶解度很大、吸收速率很快的气体,吸收时应防止倒吸,典型装置如图乙。常见的防倒吸装置还有如下改进装置(以NH3的吸收为例,未注明的液体为水)。
【知识理解提点】
一.气体的量取装置
对难溶于水且不与水反应的气体,往往利用量筒或滴定管组装如图所示的装置量取其体积。
图(1) 图(2) 图(3)
图2和图3读数时,要注意“一冷两平”:一冷,就是冷却至室温;两平之一,是视线与液面相平,两平之二,是两个容器中的液面相平。
二、装置的改进或创新
1.气体制备装置的改进
(1)
改进的目的:用于加热易熔化的固体物质的分解,这样可有效地防止固体熔化时造成液体的倒流,如草酸晶体受热分解制取CO2气体。
(2)“固体+液体―→气体”装置的创新
(3)“固(液)+液eq \(――→,\s\up7(△))气体”装置的创新
图A的改进优点是能控制反应液的温度。
图B的改进优点是使圆底烧瓶和分液漏斗中的气体压强相等,便于液体顺利流下。
2.洗气装置的创新——双耳球吸收法
如图中,由于双耳球上端球形容器的容积较大,能有效地防止倒吸。故该装置既能除去气体中的气态杂质,又能防止倒吸。
3.集气装置的创新——排液集气装置
(1)装置(Ⅰ)从a管进气b管出水可收集难溶于水的气体,如H2、O2等。若将广口瓶中的液体更换,还可以收集以下气体。
①饱和食盐水——收集Cl2。
②饱和NaHCO3溶液——收集CO2。
③饱和NaHS溶液——收集H2S。
④四氯化碳——收集HCl或NH3。
(2)装置(Ⅱ)储气式集气。气体从橡胶管进入,可将水由A瓶排入B瓶,在瓶A中收集到气体。
三、净化气体遵循的原则:不损失要净化的气体,不引入新的杂质气体。
【夯基例析·跟踪演练】
【基础例析】常见气体的制备
例1.(2022·湖北高三一模)燃煤和工业生产中产生的过量排放会形成酸雨。是重要的化工原料,可作漂白剂。在接触法制硫酸的工业中,发生的反应为: 。用下列装置进行制取、性质验证和尾气处理,其中不能实现相应实验目的的是
A.图甲:制取B.图乙:验证其还原性
C.图丙:验证其漂白性D.图丁:尾气处理
【答案】C
【解析】A项:浓硫酸与铜反应制取二氧化硫需加热,则图甲能实现,故A不选;
B项:二氧化硫能与酸性高锰酸钾溶液发生氧化还原反应,从而使酸性高锰酸钾溶液褪色,则图乙可实现,故B不选;
C项:二氧化硫为酸性氧化物,能与碱反应生成盐和水,所以二氧化硫能使滴有酚酞的氢氧化钠溶液褪色,则未体现其漂白性,故丙图不能达到实验目的,故选C;
D项:为防止二氧化硫与氢氧化钠溶液反应发生倒吸现象,则应链接倒扣漏斗或者其他防倒吸装置来对二氧化硫进行尾气处理,则丁图能实现实验目的,故D不选;答案选C
【跟踪演练】
1.(2022·江苏高三二模)根据装置和下表内的物质(省略夹持、净化以及尾气处理装置,图1中虚线框内的装置是图2) ,能完成相应实验目的的是
A.AB.BC.CD.D
【答案】C
【解析】A项:浓氨水与碱石灰不加热可以制取氨气,但NH3极易溶于水,在c中收集不到NH3,故A不符合题意;
B项:浓HNO3有强氧化性,Na2SO3有强还原性,浓HNO3与Na2SO3发生氧化还原反应,不产生SO2,故B不符合题意;
C项:稀HNO3与Cu反应产生NO气体,NO不溶于水,用排液法收集,短进长出,即N进M出,故C符合题意;
D项:浓盐酸与MnO2反应需要加热才能发生反应,生成Cl2,图中缺少酒精灯,故D不符合题意;答案为C。
【基础例析】气体制备装置的创新应用
例2.实验的探究和创新是化学学科核心素养之一。某校化学实验小组为了探究SO2和Cl2(水溶液)的漂白性实验,设计了如下图所示的实验装置:
(1)仪器a的名称是_______________________。
(2)他们制备SO2的反应原理为 ,根据反应特点,制备SO2应选用上图中的_________装置。(填A或E)
(3)在制备Cl2时他们使用了浓盐酸,结合另一发生装置的特点,请你写出制备Cl2的反应方程式__________________________,该反应在含4ml浓盐酸的反应体系中充分反应,生成的Cl2在标准状况下的体积为___________22.4L。(填“>”或“<”或“=”)
(4)反应开始后,发现B、D两支试管中的品红溶液都褪色,停止通气后,分别加热两支试管中的液体,B试管中的现象是_______________。
(5)C烧杯中NaOH溶液的作用是_________________。
(6)该小组同学将两种气体混合后通入品红溶液,一段时间后,品红溶液几乎不褪色。查阅资料得知:两种气体按体积比1:1混合,再与水反应可生成两种常见的酸,因而失去漂白作用,写出反应的化学方程式__________________。
【答案】(1)分液漏斗
(2)A
(3) <
(4)溶液由无色变为红色
(5)尾气处理,或吸收多余的SO2和C12
(6)
【解析】(1)由仪器a的构造可知a为分液漏斗,故答案为:分液漏斗;
(2)由制备原理可知制备二氧化硫常温下即可实现,选用装置A,故答案为:A;
(3)实验室制取氯气所用药品是固体和液体,反应条件是加热,所以应选用E装置,实验室制取氯气的反应方程式为:;随反应的进行盐酸的浓度降低,而稀盐酸不能与二氧化锰反应制氯气,因此含4ml浓盐酸的反应体系中实际反应的HCl的量小于4ml,则产生氯气的物质的量小于1ml,标况下的体积小于22.4L;故答案为:;<;
(4)氯气与水反应生成次氯酸,二氧化硫以及次氯酸都具有漂白性,可使品红褪色,次氯酸的漂白性是利用次氯酸的强氧化性,二氧化硫的漂白性是利用二氧化硫和有色物质生成无色物质,次氯酸的漂白性是永久性的,二氧化硫的漂白性是暂时的;加热时,次氯酸漂白过的溶液无变化,二氧化硫和有色物质生成的无色物质不稳定,加热时能重新变成红色,故答案为:溶液由无色变为红色;
(5)氯气和二氧化硫有毒,不能排放到空气中,但氯气和二氧化硫都和碱反应,所以装置C的作用是吸收多余的氯气和二氧化硫,故答案为:尾气处理,或吸收多余的SO2和Cl2;
(6)氯气有强氧化性,二氧化硫有还原性,二者能按1:1发生氧化还原反应: 生成无漂白性的H2SO4和HCl,故答案为:。
【跟踪演练】
2.(2022.荆门龙泉中学高三一模)化学实验有助于理解化学知识,形成化学观念,提高探究与创新能力。
(1)查阅资料可知:2KMnO4+16HCl(浓)═ 2MnCl2 + 2KCl + 5Cl2↑ + 2H2O。某同学设计图1所示装置来制备纯净、干燥的氯气,其中实验装置或试剂有错误的是(_____)
A.①② B.② C.②③ D.①③
(2)将图1装置修改正确后,虚框④是收集Cl2的装置,请从图2中选用合适的装置__。
(3)将制得的Cl2进行性质实验,装置如图3所示(加热装置省略),请回答以下问题。
①装置E中可观察到________________;反应的化学方程式_____________________。
②装置F在反应中的作用是_____________。
A.收集Cl2 B.防止倒吸 C.混合气体
③装置G所得的溶液中具有漂白性的分子是____,将G所得饱和溶液置于光照下一段时间,溶液中大量减少的粒子有(除H2O分子外)______。(至少写2种)
④装置H的作用_______________。
(4)工业漂白粉常用Cl2与石灰乳反应制得,反应方程式为_________________。家庭使用漂白粉时,为了增强漂白性可滴加的用品是____________。
【答案】 (1) C
(2)C
(3)①剧烈反应,生成棕红(褐)色的烟 2Fe+3Cl22FeCl3 ②B ③HClO Cl2、HClO、ClO- ④尾气处理
(4)2Cl2+2Ca(OH)2=CaCl2+Ca(ClO)2+2H2O 食醋
【解析】(1)KMnO4和浓盐酸在常温下就可以反应生成氯气,①正确(这里不需要酒精灯加热);反应产生的氯气可能混有HCl,需要进行净化,但不能使用NaOH,因为氯气也能和NaOH反应,应该使用饱和食盐水,②错误;净化后的氯气可以用浓硫酸干燥,但气体应用长导管直接通入浓硫酸中,即:导管应长进短出,③错误;答案选C;
(2)氯气的密度大于空气且有毒,可以选择向上排空气法收集但应该有尾气处理,不能直接排放到空气中,故应该选用装置c;
(3)①装置E中氯气与铁在高温条件下剧烈反应,生成棕红(褐)色的烟;反应的化学方程式为:2Fe+3Cl22FeCl3;②装置F两导管都为短的,在反应中的作用是防止倒吸,答案选B;③装置G所得的溶液为新制氯水,其中具有漂白性的分子是HClO,将G所得饱和溶液置于光照下一段时间,次氯酸分解生成盐酸和氧气,氯气进一步的溶解并反应与水生成盐酸和次氯酸,溶液中大量减少的粒子有Cl2、HClO、ClO-;④氯气有毒,过量的氯气直接排放会造成空气污染,装置H装有氢氧化钠溶液能与氯气反应,起到尾气处理的作用;
(4)工业漂白粉常用Cl2与石灰乳反应制得,反应生成氯化钙、次氯酸钙和水,其反应方程式为:2Cl2+2Ca(OH)2=CaCl2+Ca(ClO)2+2H2O;家庭使用漂白粉时,为了增强漂白性可滴加的用品是食醋,滴加后漂白粉中的有效成分次氯酸钙与醋酸反应生成次氯酸,迅速起到漂白效果。
必备知识点2 常见气体的制备方法
【知识理解提点】
1实验室制备H2S时,只能用稀H2SO4或盐酸,不能用有强氧化性的酸,如:浓H2SO4、HNO3。
2.实验室制HCl还有用浓H2SO4和浓盐酸混合,产生HCl。
3.实验室制备SO2时,可以用铜和浓硫酸加热。
4.实验室制备CO2时,不可用浓H2SO4。
【高考应用】
高频考点1气体的制备在选择题中的应用
【高考实例】
例1.(2021·全国甲卷试题)实验室制备下列气体的方法可行的是
【答案】D
【解析】A项:氯化铵不稳定,加热易分解生成氨气和氯化氢,但两者遇冷又会化合生成氯化铵固体,所以不能用于制备氨气,A不可行;
B项:将铝片加到冷浓硝酸中会发生钝化现象,不能用于制备二氧化氮,B不可行;
C项:硫化氢为还原性气体,浓硫酸具有强氧化性,不能用浓硫酸与硫化钠固体反应制备该硫化氢气体,因为该气体会与浓硫酸发生氧化还原反应,C不可行;
D项:实验室加热氯酸钾和二氧化锰的混合物,生成氯化钾和氧气,二氧化锰作催化剂,可用此方法制备氧气,D可行;故选D。
【考点演练】
1.(2020·海南卷,4)实验室制备下列气体,能实现的是( C )
A.Cl2:MnO2与稀HCl溶液混合
B.C2H4:CaC2与H2O混合
C.CO2:加热饱和NaHCO3溶液
D.SO2:Cu丝与稀H2SO4混合
【答案】C
解析:A项:实验室利用二氧化锰和浓盐酸在加热的条件下制备氯气,A错误;
B项:碳化钙与水混合生成乙炔气体,不生成乙烯气体,B错误;
C项:饱和碳酸氢钠溶液在50 ℃时易分解,分解成碳酸钠、二氧化碳和水,在高温条件下,气体在水中的溶解度较低,二氧化碳从水中逸出,可以用于制备二氧化碳,C正确;
D项:铜与稀硫酸不发生反应,欲制备二氧化硫气体可以利用铜与浓硫酸在加热条件下的反应,D错误。
2.(2020·江苏卷,5)实验室以CaCO3为原料,制备CO2并获得CaCl2·6H2O晶体。下列图示装置和原理不能达到实验目的的是( D )
【答案】D
解析:A项:稀盐酸与CaCO3反应生成CO2气体;
B项:CO2气体密度比空气大,可用向上排空气法收集;
C项:CaCO3不溶于水,可通过过滤除去未反应的CaCO3固体;
D项:得到CaCl2·6H2O晶体可采用冷却结晶的方法,不能采用蒸发结晶的方法,因为加热易失去结晶水,而得不到CaCl2·6H2O晶体,D项错误。
高频考点2气体的制备在综合实验题中的应用
【高考实例】
例2.(2020年新课标Ⅲ)氯可形成多种含氧酸盐,广泛应用于杀菌、消毒及化工领域。实验室中利用下图装置(部分装置省略)制备KClO3和NaClO,探究其氧化还原性质。
回答下列问题:
(1)盛放MnO2粉末的仪器名称是________,a中的试剂为________。
(2)b中采用的加热方式是_________,c中化学反应的离子方程式是________________,采用冰水浴冷却的目的是____________。
(3)d的作用是________,可选用试剂________(填标号)。
A.Na2S B.NaCl C.Ca(OH)2 D.H2SO4
(4)反应结束后,取出b中试管,经冷却结晶,________,__________,干燥,得到KClO3晶体。
(5)取少量KClO3和NaClO溶液分别置于1号和2号试管中,滴加中性KI溶液。1号试管溶液颜色不变。2号试管溶液变为棕色,加入CCl4振荡,静置后CCl4层显____色。可知该条件下KClO3的氧化能力____NaClO(填“大于”或“小于")。
【答案】(1)圆底烧瓶 饱和食盐水
(2)水浴加热 Cl2+2OH−=ClO−+Cl−+H2O 避免生成NaClO3 (3)吸收尾气(Cl2) AC
(4)过滤 少量(冷)水洗涤 (5)紫 小于
【解析】本实验目的是制备KClO3和NaClO,并探究其氧化还原性质;首先利用浓盐酸和MnO2粉末共热制取氯气,生成的氯气中混有HCl气体,可在装置a中盛放饱和食盐水中将HCl气体除去;之后氯气与KOH溶液在水浴加热的条件发生反应制备KClO3,再与NaOH溶液在冰水浴中反应制备NaClO;氯气有毒会污染空气,所以需要d装置吸收未反应的氯气。
(1)根据盛放MnO2粉末的仪器结构可知该仪器为圆底烧瓶;a中盛放饱和食盐水除去氯气中混有的HCl气体;
(2)根据装置图可知盛有KOH溶液的试管放在盛有水的大烧杯中加热,该加热方式为水浴加热;c中氯气在NaOH溶液中发生歧化反应生成氯化钠和次氯酸钠,结合元素守恒可得离子方程式为Cl2+2OHˉ=ClOˉ+Clˉ+H2O;根据氯气与KOH溶液的反应可知,加热条件下氯气可以和强碱溶液反应生成氯酸盐,所以冰水浴的目的是避免生成NaClO3;
(3)氯气有毒,所以d装置的作用是吸收尾气(Cl2);
A.Na2S可以将氯气还原成氯离子,可以吸收氯气,故A可选;
B.氯气在NaCl溶液中溶解度很小,无法吸收氯气,故B不可选;
C.氯气可以Ca(OH)2或浊液反应生成氯化钙和次氯酸钙,故C可选;
D.氯气与硫酸不反应,且硫酸溶液中存在大量氢离子会降低氯气的溶解度,故D不可选;
综上所述可选用试剂AC;
(4)b中试管为KClO3和KCl的混合溶液,KClO3的溶解度受温度影响更大,所以将试管b中混合溶液冷却结晶、过滤、少量(冷)水洗涤、干燥,得到KClO3晶体;
(5)1号试管溶液颜色不变,2号试管溶液变为棕色,说明1号试管中氯酸钾没有将碘离子氧化,2号试管中次氯酸钠将碘离子氧化成碘单质,即该条件下KClO3的氧化能力小于NaClO;碘单质更易溶于CCl4,所以加入CCl4振荡,静置后CCl4层显紫色。
【考点演练】
3.(2021.6·浙江高考试题)是很好的氯化剂,实验室用如图装置(夹持仪器已省略)制备高纯。已知:
①,合适反应温度为;副反应:。
②常压下,沸点,熔点;沸点2.0℃,熔点。
③,在中的溶解度远大于其在水中的溶解度。
请回答:
(1)①装置A的作用是去除原料气中的少量水分,可用的试剂是_______。
②将上图中装置组装完整,虚框D中应选用_______。
(2)有关反应柱B,须进行的操作是_______。
A.将HgO粉末热处理除水分、增加表面积后填入反应柱
B.调控进入反应柱的混合气中和的比例
C.调控混合气从下口进入反应柱的流速
D.将加热带缠绕于反应柱并加热
(3)装置C,冷却液的温度通常控制在。反应停止后,温度保持不变,为减少产品中的含量,可采用的方法是_______。
(4)将纯化后的产品气化,通入水中得到高纯度的浓溶液,于阴凉暗处贮存。当需要时,可将浓溶液用萃取分液,经气化重新得到。
针对萃取分液,从下列选项选择合适操作(操作不能重复使用)并排序:c→_______→_______→e→d→f→_______。
A.检查旋塞、玻璃塞处是否漏水
B.将溶液和转入分液漏斗
C.涂凡士林
D.旋开旋塞放气
e.倒转分液漏斗,小心振摇
f.经几次振摇并放气后,将分液漏斗置于铁架台上静置
g.打开旋塞,向锥形瓶放出下层液体
h.打开旋塞,待下层液体完全流出后,关闭旋塞,将上层液体倒入锥形瓶
(5)产品分析:取一定量浓溶液的稀释液,加入适量、过量溶液及一定量的稀,充分反应。用标准溶液滴定(滴定Ⅰ);再以酚酞为指示剂,用标准溶液滴定(滴定Ⅱ)。已知产生的反应(不考虑与水反应):
实验数据如下表:
①用标准溶液滴定时,无需另加指示剂。判断滴定Ⅰ到达终点的实验现象是_______。
②高纯度浓溶液中要求(和均以计)。结合数据分析所制备的浓溶液是否符合要求_______。
【答案】
(1)浓 a
(2)ABC
(3)抽气(或通干燥氮气)
(4)a b g
(5)①CCl4中由紫红色突变到无色,且30s不恢复 ②溶液中Cl2O和Cl2分别为1.000×10-3ml、5×10-6ml,=200>99,符合要求
【解析】
(1)①装置A的作用是去除原料气(Cl2、N2)中的少量水分,可用的试剂是浓。
②Cl2和Cl2O都不能直接排放于空气中,因此需要进行尾气处理,Cl2、Cl2O能与NaOH溶液反应,同时需要防止NaOH溶液中水蒸气进入C装置中,因此需要在C和尾气处理装置之间连接吸收水蒸气的装置,所以虚框D中应选用a装置。
(2)装置B为HgO与Cl2反应制备Cl2O的装置,
A.因Cl2O能与H2O发生反应,因此需要将HgO粉末热处理除水分,该反应为固体与气体接触类反应,因此增加表面积能够加快反应速率,故A选;
B.N2的作用是稀释Cl2,在气流速率一定的条件下,氯气所占的比例越小,其转化率越高,同时Cl2不足时会发生副反应,因此需要调控进入反应柱的混合气中Cl2和N2的比例,故B选;
C.为了让气体与固体充分接触,混合气体应从下口进入反应柱,同时需要控制气体的流速,防止副反应发生,故C选;
D.HgO与Cl2反应制备Cl2O的合适反应温度为18℃~25℃,因此该反应在常温下进行,若对反应柱加热会发生副反应,故D不选;
综上所述,答案为ABC。
(3)由题可知,Cl2沸点小于Cl2O,在Cl2未发生冷凝时抽气或通入氮气可以有效的去除产物中的Cl2,故答案为:抽气(或通干燥氮气)。
(4)萃取分液的操作顺序为:检漏→加入萃取剂和溶液→振荡摇匀→放气→静置分层→放液,下层液体从下口流出,上层液体从上口倒出,因CCl4密度大于水,因此萃取后溶有Cl2O的CCl4位于下层,因此操作顺序为:涂凡土林→检查旋塞、玻璃塞处是否漏水→将溶液和CCl4转入分液漏斗→倒转分液漏斗,小心振摇→旋开旋塞放气→经几次振摇并放气后,将分液漏斗置于铁架台上静置→打开旋塞,向锥形瓶放出下层液体,故答案为:abg。
(5)①溶有I2的CCl4溶液呈紫红色,用标准Na2S2O3溶液滴定I2过程中,当I2恰好反应完全时,溶液呈无色,因此滴定I2到达终点的实验现象是CCl4中由紫红色突变到无色,且30s不恢复。
②由、、(HClO为Cl2O与H2O反应的产物)可得关系式:Cl2O~2H+~2I2,由实验数据可知Cl2O和HClO共消耗n(H+)=2×(2.505×10-3ml-1.505×10-3ml)=2×10-3ml,生成I2的物质的量为2×10-3ml,则高纯度Cl2O浓溶液中n(Cl2O)=1×10-3ml,加入过量KI溶液共生成I2的物质的量为2.005×10-3ml,因此Cl2与I-反应生成I2的物质的量为2.005×10-3ml-2×10-3ml=5×10-6ml,由此可知高纯度Cl2O浓溶液中n(Cl2)=5×10-6ml,所以高纯度Cl2O浓溶液中==200>99,则所制备的高纯度Cl2O浓溶液符合要求,故答案为:溶液中Cl2O和Cl2分别为1×10-3ml、5×10-6ml,=200>99,符合要求。Cl2
SO2
NO2
H2S
HCl
NH3
CO
NO
NaOH溶液
CuSO4溶液或NaOH溶液
水
水或浓硫酸
点燃
与O2混合后通入NaOH溶液
选项
a中的物质
b中的物质
实验目的、试剂和操作
实验目的
c中的物质
进气方向
A
浓氨水
碱石灰
收集氨气
饱和NH4Cl溶液
N→M
B
浓硝酸
Na2SO3
检验SO2的氧化性
品红溶液
M→N
C
稀硝酸
Cu
收集NO
水
N→M
D
浓盐酸
MnO2
检验Cl2的氧化性
Na2S溶液
M→N
气体
工业制法
实验室制法
实验室装置
O2
液化空气
2KCO3 eq \( ===== ,\s\up7(MnO2),\s\d3(△))3O2↑+2KCl
2H2O2 eq \( ===== ,\s\up7(MnO2),\s\d3())2H2O+O2↑
固体+固体eq \(――→,\s\up7(△))气体装置
固体+液体―→气体不加热装置
H2
C+H2OCO+H2
CH4+H2OCO+H2
Zn+H2SO4(稀)+ZnSO4+H2↑
固体+液体―→气体不加热装置
CO2
C+O2eq \(=====,\s\up7(点燃))CO2
CaCO3+2HCl=CaCl2+CO2↑+H2O
固体+液体―→气体不加热装置
NH3
N2+3H2eq \(,\s\up6(高温、高压),\s\d2(催化剂))2NH3
Ca(OH)2+2NH4Cleq \(=====,\s\up7(△))CaCl2+2NH3↑+2H2O
NH3.H2O+CaO=Ca(OH)2+NH3↑
固体+固体eq \(――→,\s\up7(△))气体装置
固体+液体―→气体不加热装置
CO
C+O2eq \(=====,\s\up7(点燃))CO2
CO2+C2CO
HCOOHeq \(――→,\s\up8(浓硫酸),\s\d3(△))CO↑+H2O
固(或液)体+液体eq \(――→,\s\up7(△))气体装置
N2
液化空气
NH4Cl+NaNO2eq \(=====,\s\up7(△))NaCl+2H2O+N2↑
固(或液)体+液体eq \(――→,\s\up7(△))气体装置
NO
4NH3+5O2eq \(=======,\s\up7(高温),\s\d3(催化剂))4NO+6H2O
3Cu+8HNO3=3Cu(NO3)2+2NO+4H2O
固体+液体―→气体不加热装置
NO2
2NO+O2=2NO
Cu+4HNO3=Cu(NO3)2+2NO2+2H2O
固体+液体―→气体不加热装置
Cl2
2NaCl+2H2Oeq \(=====,\s\up7(电解)) Cl2↑+H2↑+2NaOH
4HCl(浓)+MnO2eq \(=====,\s\up7(△))MnCl2+Cl2↑+2H2O
KMnO4+HCl(浓)=Cl2↑+KCl+MnCl2+H2O
固(或液)体+液体eq \(――→,\s\up7(△))气体装置
固体+液体―→气体不加热装置
HCl
Cl2+H2eq \(=====,\s\up7(点燃))2HCl
NaCl+H2SO4(浓)eq \(=====,\s\up7(△))NaHSO4+HCl↑
NaCl+NaHSO4eq \(=====,\s\up7(△))Na2SO4+HCl↑
固(或液)体+液体eq \(――→,\s\up7(△))气体装置
SO2
4FeS2+11O2eq \(=====,\s\up7(煅烧))8SO2+2Fe2O3
Na2SO3+H2SO4=Na2SO4+SO2↑+H2O
固体+液体―→气体不加热装置
H2S
--
FeS+2HCl=H2S↑+FeCl2
固体+液体―→气体不加热装置
CH2=CH2
石油裂解
CH3CH2OHeq \(――――→,\s\up8(浓硫酸),\s\d3(170 ℃))CH2=CH2↑+H2O
固(或液)体+液体eq \(――→,\s\up7(△))气体装置
乙炔
电石法
石油裂解
CaC2+H2Oeq \(――→,\s\up11(),\s\d4())C2H2↑+Ca(OH)2
固体+液体―→气体不加热装置
气体
方法
A
氨气
加热氯化铵固体
B
二氧化氮
将铝片加到冷浓硝酸中
C
硫化氢
向硫化钠固体滴加浓硫酸
D
氧气
加热氯酸钾和二氧化锰的混合物
加入量
滴定Ⅰ测出量
滴定Ⅱ测出量
相关试卷
这是一份专题解密(二) 化学计算(考点考法剖析)-【高考引领教学】高考化学一轮针对性复习方案(全国通用),文件包含专题解密二化学计算考点考法剖析-高考引领教学高考化学一轮针对性复习方案全国通用解析版docx、专题解密二化学计算考点考法剖析-高考引领教学高考化学一轮针对性复习方案全国通用原卷版docx等2份试卷配套教学资源,其中试卷共29页, 欢迎下载使用。
这是一份第一节 物质的量 气体摩尔体积(考点考法剖析)-【高考引领教学】高考化学一轮针对性复习方案(全国通用),文件包含第一节物质的量气体摩尔体积考点考法剖析解析版-高考引领教学高考化学一轮针对性复习方案全国通用docx、第一节物质的量气体摩尔体积考点考法剖析原卷版-高考引领教学高考化学一轮针对性复习方案全国通用docx等2份试卷配套教学资源,其中试卷共22页, 欢迎下载使用。
这是一份第三节 烃的含氧衍生物(考点考法剖析)-【高考引领教学】高考化学一轮针对性复习方案(全国通用),文件包含第三节烃的含氧衍生物考点考法剖析-高考引领教学高考化学一轮针对性复习方案全国通用解析版docx、第三节烃的含氧衍生物考点考法剖析-高考引领教学高考化学一轮针对性复习方案全国通用原卷版docx等2份试卷配套教学资源,其中试卷共46页, 欢迎下载使用。

