高考英语二轮复习考点练习考点48书面表达提纲类 (含解析)
展开
考点48 书面表达提纲类
高考频度:★★★★★
【考纲解读】
众所周知,考试大纲是高考命题的规范性文件和标准,是考试评价、复习备考的依据,是推进考试内容改革的切入点。2018年高考英语大纲变化不大,书面表达试题的考查内容、写作文体、分值稳定。
《考试大纲》对高考英语书面表达的要求是:根据所给情景,用英语写一篇100~150词的短文。情景包括目的、对象、时间、地点、人物、事件等,情景的形式有提纲、图画、图表等。要求考生根据提示进行写作。考生应能:(1)清楚、连贯地传递信息,表达意思;(2)有效运用所学语言知识。
书面表达主要考查了学生对语言的综合运用能力。近几年全国卷书面表达都是书信体或邮件式的文章,话题都为学生所熟知,难度系数并不大,学生都有可写的东西。
【真题分析】
近三年新课标全国卷高考英语书面表达考查情况一览表
卷别 项目
体裁
命题形式
话题
2020年
全国卷I
记叙文
提纲式
写身边值得尊敬和爱戴的人
全国卷II
应用文(电子邮件)
提纲式
上介绍周末的一次采摘活动。
全国卷III
应用文(电子邮件)
提纲式
外教 Miss Evans对于改编的短剧的支持。
2019年
全国卷I
记叙文应用文(申请信)
提纲式
当地美术馆要剧版中国画展。写一封信申请做志愿者
全国卷II
应用文(电子邮件)
提纲式
写封邮件告知你的队友Chris球队近期将参加比赛
全国卷III
应用文(电子邮件)
提纲式
你校将举办音乐节。请写封邮件邀请你的英国朋友Allen参加
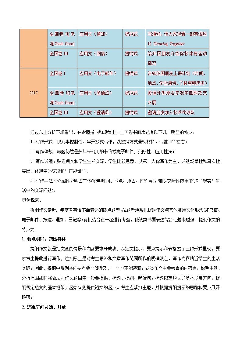
2018
全国卷I
应用文(电子邮件)
提纲式
给外国朋友回复邮件,内容为合适礼物及餐桌礼仪
全国卷II[来源:Zxxk.Com]
应用文(通知)
提纲式
写通知,请大家观看一部英语短片Growing Together
全国卷III
应用文(回信)
提纲式
给外国朋友介绍你校体育运动情况
2017
全国卷I
应用文(电子邮件)
提纲式
告知英国朋友上课计划(时间、地点、学些唐诗、了解唐朝历史)
全国卷II[来源:Zxxk.Com]
应用文(邀请函)
提纲式
邀请外教朋友参观中国剪纸艺术展
全国卷III
应用文(邀请函)
提纲式
邀请朋友加入校乒乓球队
通过以上分析不难看出,在命题指向和规律上,全国卷书面表达有以下几个明显的特点:
1. 写作形式:仍为半控制性、半开放式写作,以提纲方式呈现材料,词数100左右;
2. 写作体裁:命题仍然是多年来沿用的书信或电子邮件,交际性、应用性强;
3. 写作话题:贴近现实和学生生活实际,学生比较熟悉,以第一人称写作为主,话题场景性和真实性突出,体现中外交流和"正能量";
4. 写作手法:介绍性说明占主体(说明时间、地点、原因、过程等),辅以交际性应用(解决"现实"生活中的实际问题)。
具体说来:
提纲作文是近几年高考英语书面表达的热点题型。命题者通常把提纲作文与其他常用文体形式(如书信、电子邮件、报道、通知、日记等)有机结合在一起进行考查,使该类书面表达综合性越来越强。提纲作文的特点为:
1. 要点明确,范围具体
提纲作文就是把文章的情景和内容要求分成块,以短文提示、要点提示和表格提示三种形式呈现,要求考生据此进行写作,这实际上是对考生思路和文章写作范围所作的明确限定,写作内容贴近学生的生活实际。因此,提纲中所列举的要点要全部涉及,一个也不能遗漏。这类作文主要考查的内容有:说明主题、分析原因或解释做法。作文题目中一般会提供:标题、提纲、起始句。标题限定短文的基本发展方向,提纲规定短文的基本框架,起始句则提供短文的起点。考生应紧扣主题,并根据提纲提示的思路和要点展开段落。
2. 思维空间灵活、开放
为了提高文章档次,考生应在保证内容要点齐全的同时进行合理而又紧扣主题的发挥。因此,该类型的书面表达具有一定的灵活性,能较好地体现考生的英语思维和运用能力。
提纲类写作是近年高考英语书面表达的热点题型,命题人通常以提纲作文的形式考查书信、报道、通知、日记、发言稿、对某人或某物的介绍、欢迎词等。
【试题特征】
1. 短文提示类
用汉语给出一段短文提示,要求根据提示写一篇短文,所考查的形式灵活多样,如人物介绍、地点介绍、申请、道歉、邀请等。
2. 要点提示类
这是比较常见的一种方式,此类题目用汉语提纲列举几个要点,提出写作要求。写作时要首先根据要点确定文章的中心思想,然后围绕中心思想和要点展开合理和适当的联想。
3. 表格提示类
试题采用表格的形式给出要点,写作时首先要将表格中的要点扩展成一个个完整的句子,然后根据文章的中心话题和要求,把这些要点连句成段,连段成篇。
【写作步骤】
1. 细读提示,认真审题
其环节包括:
审体裁:提纲作文的体裁一般有书信、电子邮件、报道、 通知、日记等;
定人称:一般为第一人称或第三人称;
定时态:一般现在时、一般过去时和一般将来时。
2. 紧扣主题,组织要点
虽然提纲式作文的要点似乎已经定好了,但考生仍要把内容要点逐个完整地列出来。
3. 选词造句,初步成文
在体裁明确、信息全面、要点清晰的基础上,根据要点和重点词汇的句法功能、句子的语法规则,按照提示或说明中所提供的事实和情节发展的顺序遣词造句,然后将零散的句子组成主谓一致、时态呼应、脉络分明、合乎逻辑、内容完整的短文。
【注意事项】
1. 整理信息
审读所给信息,弄清所要表达的内容,然后对所给信息进行整理,必要的时候可以对要点进行适当调整,以使文章行文连贯。切忌直接由提纲进行逐字逐句翻译。
2. 完善信息
提纲式书面表达一般都只给出只言片语的提示,而不是完整的表达。此时我们就必须在大脑中将各信息点补充完整,适时使用一些短语和句型以及各种从句。
3. 适当发挥
对于自己发挥的部分,虽然参考范文并不要求一样,但要紧扣主题、合情合理,切忌信马由缰,离题万里。
提纲作文的解题思路
一、深挖题干,明确要求
提纲作文最基本的特征就是内容信息明确和写作要求具体。只有充分利用已给的信息,才有可能写出合格的作文。首先我们要从与内容相关的信息中提炼出具体要写的要点,这基本上决定了文章的主题和所要采用的体裁。题干中所给的其他要求则从规范方面对写作提出了要求。找出了要点、明确了要求,那么写作也就有了方向。
二、分析要点,构建框架
从性质、重要性及关联度这几点出发,对提炼出的要点进行排序和重新整合,并在结合主题的情况下安排文章的大致脉络,也就是确定文章的段落,使要点在排列的次序上符合逻辑和人们的认知规律。要点的性质、重要性及关联度决定了哪些要点要放在一个段落中去呈现。对于英文写作,鉴于词数的限制,段落并不会太多,通常在一段和三段之间变化。对于三个段落的书面表达,首段通常为引入段;第二段一般为中心段落,需要呈现的要点基本上都集中在第二个段落;而第三段一般为结论段或总结段。
三、要点齐全,量力表达
1. 若要文章有一个基本的、稳定的得分,首先要做到的就是题干所要求的要点要齐全,并且要保证表达上没有明显的低级错误。这两点是最基本的要求。100多词的提纲作文,把要点用英语词汇和句式表达出来就能基本达到这个要求,所以并没有什么可怕的。
2. 想要在分数上有所突破,就不能只是在要点齐全上做文章,还需要在原有要点的基础上进行题干要求之外但又在情理之中的发挥,也就是说增加一些细节信息;其次,还需要在表达上有所提升,也就是说采用一些比较高级的词汇和结构,比如特殊句型、非谓语结构等。当然,这些需要建立在考生对自己的表达能力比较有信心的基础上,跳过格式,注重风格。
3. 英语书面表达常常和应用文结合起来,特别是书信和电子邮件。对于这些格式上有要求的文体而言,我们也不必过于担心,因为基本格式通常都已经给出来了。考生所需要做的仍然是把文章所要求的内容要点用正确且比较地道的英语呈现出来。
4. 内容/主题不同,所采用的文体一般也不同。而不同的文体都有着属于该文体的语言风格,比如,议论文的语言通常比较有说服力,说明文的语言比较讲究科学性和准确性。当然,语言风格属于较高层次的要求。但如果能很好地把握文章的语言风格,它自然会成为文章的一个亮点。否则,还是考虑比较稳妥的方式为好。
应用文常用句型及习惯表达
1. 书信开头
I was delighted/glad to receive your letter. 很高兴收到你的来信。
I have received your letter of June the 29th. 我收到了你于6月29日的来信。
How’s it going? 最近怎么样?
You asked me about(problem, question...), now let me give you some advice. 你在来信中询问我……,现在让我给你一些建议。
It has been a long time since we met. 我们很久没见面了。
How time flies! It’s three months since I saw you last time. 时间过得真快!我们有三个月没见面了。
I’m writing to thank you for your help during my stay in America. 我写信是为了感谢你对我在美国期间的帮助。
2. 结尾
I am looking forward to receiving your letter. 我期待你的来信。
I am looking forward to your early reply. 我期待您早日回复。
Please write to me as soon as possible. 请尽快回信。
Good luck./ Wish you the best. 祝你好运!
With best wishes. 致以我诚挚的祝福。
Wish you sucess. 祝你成功。
Wish you a pleasant journey. 祝你旅途愉快。
Please remember me to your family. 请代我向你的家人问好。
I’d appreciate it if you could reply earlier. 请尽快回信,我将不胜感激。
【常用句式】
一、书信类应用文常用句式
1. I’m glad to receive your letter asking… 很高兴收到你的来信,询问……
2. I am glad to hear that you will enter college and with my great pleasure I’ll give you some suggestions on…我很高兴得知你将进入大学,并且很荣幸能就……方面给你提一些建议。
3. With regard to(matter, problem…) you mentioned in your letter, my suggestion is… 关于你在信中提到的问题,我建议……
4. Concerning your request, I would like to offer my advice on... 对于你的请求,我想就……提出我的建议。
5. I have learned from the newspaper that your company wanted… I am very interested in this position. 从报纸上得知,贵公司需要一名……我对此职位很感兴趣。
6. I’m writing to get some help about... 我给你写信是为了寻求……的帮助。
7. I am writing to complain about... 我写信想抱怨……
8. I hope you... 我希望你……
9. (I’m)Looking forward to hearing from you. (我)期盼收到你的来信。
二、观点对比类常用句式
1. Some people believe... 一些人认为……
2. From my point view/ I think... 依我看/我认为……
3. They hold the view that… for…他们因……坚持他们的观点。
4. The reason is…/why…is that………的原因是……
5. As far as I’m concerned, I firmly support… 而言,我坚决支持……观点。
6. No one can deny the fact that…没有人能够否定这一事实……
三、地点介绍类常用句式
1. Located in West China, the newly-built city… 这一个新建城市……,它坐落在中国西部。
2. ...is a lively city with a long history, where you can see ancient and modern cultures together. ……是一个拥有悠久历史的充满活力的大都市,在那里古代文明和现代文化交织在一起。
3. It’s a popular tourist attraction. There are many... 这是一个很受欢迎的旅游胜地,那儿有许多……
4. It is the earliest/ largest...ever found in China. 人这是迄今为止在中国发现的最早的/最大的……
Dear_______,
I am extremely pleased to hear from you. And I would like to write a letter to tell you that_____.
……(正文内容)
I will greatly appreciate a response from you at your earliest convenience/I am looking f0rward to your replies at your earliest convenience.
Best regards for your health and success.
Sincerely yours,
____________
英文信写作格式:
一、信头(Heading)
指发信人的单位名称、地址、发信日期。考试时候不要求写出。
格式:从信纸的上部中央往右写,第一行写单位名称,第三行写门牌号码、街名,第三行写市名、省名、国名,第四行写发信日期。学生写信时第一行写班级名称,第二行写学校名称,第三行写市、省名,第五行写国家名称,第六行写发信日期。国内信件国名可以不写。
二、信内地址(Inside Address)
指收信人的姓名、单位和地址。考试时候不要求写出。
格式:信头下隔一二行,从左边开始写,第一行写姓名、头衔,第二行写单位名称,第三行写门牌号及路名,第四行写市名、省名及邮政号码,第五行写国名。
商业往来信件及公函必须写信头和地址。亲友、熟人之间的信可不写信内地址,信头处写发信日期就行了。
三、称呼(Salutation)
格式:信内地址下隔一二行写称呼,其左要与信内地址第一行对齐。对不相识的男子,单数常用“Sir”, “Dear Sir”, 或“My Dear Sir”;复数常用 “Dear Sirs” 或“Gentlemen”。 对女子,单数常用 “Madam”,“Dear Madam”或“My Dear Madam”;复数常用“Mesdames”或 “My Dear Mesdames”;对比较熟识的男子,普通称 “Dear Mr. ……”; 女性通常称“Dear Mrs. (或Miss)……”。熟人和亲人常直呼其名,不用姓氏(以 “Dear”为例):1)“Dear David”;2)“My dear David”;3)“My David” 4)“My dearest David”;5)“My Dearest”;6)“Darling David”;7)“My Darling”;8)“My very own darling”等。有头衔的可把头衔写放在名字前,如“Prof Wang”, “Dr Lin”等。
四、正文(Body of Letter)
格式:称呼下面隔两行开始写正文。每段第一个字母要缩进3至5个字母的空格。正文是信的主要部分,内容要简单明了,一般不用同汉语信一样的“你好(how are you?)”之类的词。
五、结束语(Complimentary Close)
结束语是写信人对收信人的谦称,写在正文下面二三行处,从中间写起,第一个词不达意的开头字母要大写,末尾用逗号。给不相识的人可用: “Yours truly”或“Truly yours” “Yours faithfully”或“Faithfully yours” “Yours Sincerely”或“Sincerely yours” 给上级或长者可用:
“Yours respectfully” 或“Respectfully yours” “Yours obediently”或 “Obediently yours”
“Yours”, “Yours ever”, “Ever yours”, “Yours as ever”或 “Yours sincerely” 给亲属或挚友的信可用:
“Yours affectionately”, “Lovingly Yours”, “Your loving son(child, sister…)”, 或”Yours devoted friend”等。结束语末尾要用逗号。
英文信写作步骤:
要求考生根据提纲写一封英文书信,对这类题型,通常分为5个步骤来写:
时态根据所写的具体内容来确定,写发生在过去的事情就用过去时,现在的就用现在时,将来的打算等用一般将来时)
第一段、文章开头:称呼(通常已给出)
第二段、寒暄语句,引出写信的目的:
寒暄句+主题句(注:寒暄句和主题句可以是同一个句子)
第三段、根据提纲扩展主体段落:
主题句+扩展句1+扩展句2+扩展句3
第四段、表明自己的观点,并结束书信主体段落
在最后要他谈自己的看法
第五段、寒暄句+落款
以上的各点需要学生用到每次的写作中才有效果,所以需要学生每次作文时都有意识地使用里面的步骤和模板。久而久之,就形成了好的写作习惯,易得高分。
高考英语作文书信万能句子1
书信作文精华模板开头
How nice to hear from you again.
很高兴再次收到你的回信
Let me tell you something about the activity.
让我告诉你一些关于这次活动的细节
I’m glad to have received your letter of Apr. 9th.[/color]
很高兴收到你在4月9号的来信
I’m pleased to hear that you’re coming to China for a visit.
很高兴得知你将来拜访中国
I’m writing to thank you for your help during my stay in America.
我正写这封信感谢我在美国你对我的帮助
高考英语作文书信万能句子2
书信作文精华模板万能结尾:
With best wishes.
致以我诚挚的祝福
I’m looking forward to hearing from you.
期待您的回信
I’d appreciate it if you could reply earlier.
如果您能尽早回复我会万分感激
I sincerely hope this letter can draw your attention to the matter and I hope the problem mentioned above can solved as soon as possible。
我衷心希望这封信可以引起您的注意,并且也希望以上问题能够及早得到解决
高考英语作文书信万能句子3
开头部分
How nice to hear from you again.
Let me tell you something about the activity.
I’m glad to have received your letter of Apr. 9th.
I’m pleased to hear that you’re coming to China for a visit.
I’m writing to thank you for your help during my stay in America.
结尾部分:
With best wishes.
I’m looking forward to your reply.
I’d appreciate it if you could reply earlier.
高考英语作文书信万能句子4
英文信件开头常用语
You letter came to me this morning.
I have received your letter of July the 20th.
I’m writing to you about the lecture to be given next Monday.
I’m writing to ask if you can come next week.
How time flies! It’s three months since I saw you last.
Thank you for your letter.
In reply to your letter about (the exhibition this year)…;
Let me tell you that…
英文信件结尾常用语
Please remember me to your whole family.
Give my best regards (wishes) to your mother.
Best wishes.
With love.
Wish you a pleasant journey.
Wish you success. Wish you the best of health. (luck)
Looking forward to your next visit to China.
Looking forward to the pleasure of meeting you.
Expecting to hear from you as soon as possible.
英文信件中的谈论可能涉及到的短语
英文信件中表述健康状况及治疗
be in good shape; be in good (poor )health;
feel weak (well, terrible, sick); have got a high (slight ) fever;
have a slight (bad) cold; take one’s temperature;
have got a pain in …; be good (bad) for one’s health(eyes);
It’s nothing serious. stay in bed until…;
save one’s life
英文信件中表达自己的情感与欲望
be pleased with …; be delighted in doing…;
take a pleasure in doing; be worried about;
feel surprised at …
be sorry for …; be angry with sb for sth;
be angry about …(为某事生气);
look forward to doing…; wish to do; expect to do;
long for (long to do); be sick for one’s home;
have a strong desire to do …;
彼此沟通信息
take a message for sb; send a message to sb;
hear from sb; talk about/of sth; tell sb to do sth;
get information about…;
express one’s idea (feelings) in English;
Write sb a letter saying…; apologize to sb for …;
thank you for …; make a speech t at the meeting;
explain sth to s; look upon sb as …; think sb to be …;
take sb’s side
英文信件中讲述事情过程
have the habit of doing…; have no trouble doing;
make up one’s mind to do;
prepare sb for …; give up doing…; do sth as usual;
do what he wants us to do; set about doing;
try one’s best to do…=go all out to do;
get into trouble; help sb out; do one’s bit for New China;
wait for sb to do; find a way to do; make friends with sb;
show (tell) sb. how to do…; take (send) sb to …;
I’m trying to find…;
I’m afraid we are out of …;
pass the time doing; feel a little excited about doing…;
can’t help doing…; do some good deeds to people;
be prepared for more hard work;
题组一(2020年高考真题)
Writing1 (2020年全国卷I)
你校正在组织英语作文比赛。请以身边值得尊敬和爱戴的人为题,写一篇短文参赛,内容包括:
1. 人物简介;
2. 尊敬和爱戴的原因。
注意:
1. 词数100左右;
2. 短文题目和首句已为你写好。
____________________________________________________________________________________________________________________________________________________________________________________________________________________________________________________________________________________
【答案】The person I respect
We have a lot of respectable people around us. They may be our teachers, parents or one of our elders. As for me, my father is the person I respect most. My father is a teacher who loves his work and his students very much. He works very hard every day but he will also spare some time to accompany me and share many funny things with me about his work.
When I come across the problems of learning in my study, my father will listen to me patiently and encourage me to overcome the difficulties bravely. He achieved a lot in his work, respected by his students. So, in my mind my father is the person I respect most and I love him deeply.
【解析】
【分析】
本篇书面表达属于应用文。要求学生以身边值得尊敬和爱戴的人为题,写一篇短文参赛。
【详解】
第一步:审题
体裁:应用文。
时态:根据提示,时态应为一般现在时。
结构:总分法。
要求:
1.人物简介:
2.尊敬和爱戴的原因。
第二步:列提纲(重点短语)
As for me;spare some time;listen to me patiently;
第三步:连词成句
1.As for me, my father is the person I respect mostly.
2.He works very hard every day but he will also spare some time to accompany me and share many funny things with me about his work.
3.My father will listen to me patiently and encourage me to overcome the difficulties bravely.
根据提示及关键词(组)进行遣词造句,注意主谓一致和时态问题。
第四步:连句成篇
1.表示文章结构顺序:介绍人物;阐述原因
2.表示并列补充关系:As for; and; but; So
第五步:润色修改
【点睛】
范文内容完整,要点全面,语言规范,语篇连贯,词数适当,上下文意思连贯。复合逻辑关系。作者在范文中使用了较多的高端句式,如定语从句:My father is a teacher who loves his work and his students very much;非谓语动词:He achieved a lot in his work, respected by his students;时间状语从句:When I come across the problem of learning in my study, my father will listen to me patiently and encourage me to overcome the difficulties bravely…等。文章思路清晰,层次分明,上下句转换自然。为文章增色添彩。
Writing2 (2020年全国卷II)
上周末,你和同学参加了一次采摘活动。请你为班级英语角写一篇短文,介绍这次活动,内容包括:
1. 农场情况;
2. 采摘过程;
3. 个人感受
注意:
1. 词数100左右;
2. 题目已为你写好。
题目:My Weekend
_______________________________________________________________________________________________________________________________________________________________________________________________________________________________________________________________________________________________________________
Writing3 (2020年全国卷III)
假定你是李华,你和同学根据英语课文改编了一个短剧。给外教Miss Evans写封邮件,请她帮忙指导。邮件内容包括:
1. 剧情简介;
2. 指导内容;
3. 商定时间地点。
注意:
1. 词数100左右;
2. 结束语已为你写好。
____________________________________________________________________________________________________________________________________________________________________________________________________________________________________________________________________________________
Writing4 (2020年天津卷)
假设你是晨光中学的李津。下周你校将与英国友好校举办一场在线会议, 探讨如何利用网络学习英语, 请你根据以下提示撰写一篇发言稿:
(1)介绍你是如何利用网络学习英语的(至少写出两点)
(2)简单谈谈你对利用网络学习英语的看法
(3)请友好校的学生分享他们的经验。
注意:
(1)词数不少于100;
(2)可适当加入细节, 使内容充实、行文连贯;
(3)开头和结尾已给出, 不计入总词数。
Good morning, dear friends. My name is Li Jin. I'd like to take this opportunity to talk about how I learn English on the Internet.
_____________________________________________________________________________________________________________________________________________________________________________________________________________________________________________________________________________________________________________________________________________________________________________________________________________________________________________________________
Thank you.
题组二(2019年高考真题)
Writing1 (2019年全国卷I)
假定你是李华,暑假在伦敦学习,得知当地美术馆要剧版中国画展。请写一封信申请做志愿者,内容包括:
1.写信目的;
2.个人优势;
3.能做的事情。
注意:
1.词数100左右;
2.可以适当增加细节,以使行文连贯;
3.结束语已为你写好。
____________________________________________________________________________________________________________________________________________________________________________________________________________________________________________________________________________________
Writing2 (2019年全国卷II)
假定你是校排球队队长李华。请写封邮件告知你的队友Chris球队近期将参加比赛,内容包括:
1.比赛信息;
2.赛前准备;
3.表达期待。
注意:
1.词数100左右;
2.可以适当增加细节,以使行文连贯。
____________________________________________________________________________________________________________________________________________________________________________________________________________________________________________________________________________________________________________________________________________________________________________________________________________________________________________________________________________
Writing3 (2019年全国卷III)
假定你是李华,你校将举办音乐节。请写封邮件邀请你的英国朋友Allen参加,内容包括:
1.时间;
2.活动安排;
3.欢迎他表演节目。
注意:
1.词数100左右;
2.可以适当增加细节,以使行文连贯。
________________________________________________________________________________________________________________________________________________________________________________________________________________________________________________________________________________________________________________________________________________________________________________
Writing4 (2019年天津卷)
假设你是晨光中学的李津,英国友好校将派教师来你校参加为期一周的暑期交流活动。活动期间,英方教师Chris 将做一个有关西方艺术的讲座、现就讲座内容征求你校学生的意见。请根据以下提示给Chris写一封电子邮件:
(1)你喜欢的讲座话题(从音乐、美术、舞蹈中任选其一);
(2)选择该话题的原因及关于该话题你感兴趣的内容;
(3)希望从中有何收获。
注意:
(1)词数不少于100;
(2)可适当加入细节,使内容充实、行文连贯;
(3)开头和结尾已给出、不计入总词数。
Dear Chris,
I'm Li Jim,a student at Chenguang High School.
____________________________________________________________________________________________________________________________________________________________________________________________________________________________________________________________________________________________________________________________________________________________________________________________________________________________________________________________________________
Thank you for your time.
Yours,
Li Jin
题组三(2018年高考真题)
Writing1(2018年新课标全国卷I)
假定你是李华,你的新西兰朋友Terry将去中国朋友家做客,发邮件向你询问有关习俗。请你回复邮件,内容包括:
1.到达时间;
2.合适的礼物;
3.餐桌礼仪。
注意:
1.词数100左右;
2.可以适当增加细节,以使行文连贯。
________________________________________________________________________________________________________________________________________________________________________________________________________________________________________________________________________________________________________________________________________________________________________________________________________________________________________________________________________________________________________________________________________________________________________
Writing 2(2018年新课标全国卷II)
你受学生会委托为校宣传栏“英语天地”写一则通知,请大家观看一部英语短片Growing Together,内容包括:
(1)短片内容:学校的发展;
(2)放映时间、地点;
(3)欢迎对短片提出意见。
注意:
(1)词数100左右;
(2)可以适当增加细节,以使行文连贯。
________________________________________________________________________________________________________________________________________________________________________________________________________________________________________________________________________________________________________________________________________________________________________________________________________________________________________________________________________________________________________________________________________________________________________
Writing 3( 2018年新课标全国卷III)
假定你是李华,你的英国朋友Peter 来信询问你校学生体育运动情况。请给他回信,内容包括:
1. 学校的体育场馆;
2. 主要的运动项目;
3. 你喜欢的项目。
注意:1. 词数100左右:
2. 可以适当增加细节,以使行文连贯。
____________________________________________________________________________________________________________________________________________________________________________________________________________________________________________________________________________________________________________________________________________________________________________________________________________________________________________________________________________
题组四 名校模拟题
Wring 1(2020·全国月考)
上周末,你和同学参加了次成人礼。请你为班级英语角写一篇短文,介绍这次活动,内容包括:
1.成人礼活动内容(观看校友抗疫事迹视频);
2.个人感受;
3.未来期望。
注意:
1.词数100左右:
2.题已为你写好。
参考词汇:
成人礼the coming-of-age ceremony
新冠肺炎COVID-19
My coming-of-age ceremony
_______________________________________________________________________________________________________________________________________________________________________________________________________________________________________________________________________________
Wring 2.(2020·江苏江阴·期末)
假如你是中学生李华,暑假期间和同学一起去美国游学,住在寄宿家庭Amber家里,现已回国。请你给Amber发一封邮件表示感谢,内容包括:
1.感谢对方热情款待;
2.难忘当时的经历;
3.欢迎对方随时访问中国。
注意:
1.词数120左右;
2.可适当增加细节,以使行文连贯。
Dear Amber,
_______________________________________________________________________________________________________________________________________________________________________________________________________________________________________
Yours,
Li Hua
Wring 3.(2020·南昌县莲塘第二中学月考)
假定你是李华,得知美国著名杂志《国家地理》正从全球评选十大旅游胜地,请给该杂志写封信推荐一个中国的著名旅游地。内容包括:
1.写信目的;
2.推荐理由;
3.欢迎来访。
注意:
1.词数l00左右;
2.可以适当增加细节,以使行文连贯。
Dear Sir or Madam,
______________________________________________________________________________________________________________________________________________________________________________________________________________________________________________________________________________
Yours,
Li Hua
Yours,
Li Hua
Wring 4.(2020·扬州市江都区大桥高级中学月考)
假如你是李华,你的学校电视台打算新开播一个英语栏目,请写信告诉你的英国朋友 Jack有关情况并征求他的建议,内容包括:
1.栏目名称和内容;
2.播出时段;
3.征求建议。
注意:1.词数80左右;
2.可以适当增加细节,以使行文连贯。
Dear Jack,
______________________________________________________________________________________________________________________________________________________________________________________________________________________________________________________________________________________________________________________________________________________________________________________________________________________________________________________________________________________________________________________________________________________________
Yours,
Li Hua
Wring 5.(2020·上海宝山·月考)
Directions:Write an /English composition in 120-150 words according to the instructions given below in Chinese.
近年人们欢度新春佳节的方式不尽相同。有些人喜欢在家里聚会,有些人喜欢在餐馆聚餐,还有些人喜欢出国过年……请给你的父母写一封邮件,告诉他们你更喜欢哪种方式,你的文章必须包括:
1.简单陈述你喜欢的过年方式
2.建议明年家里过年的方式,并说明理由
注意:请勿透露本人真实姓名和学校名称
__________________________________________________________________________________________________________________________________________________________________________________________________________________________________________________________________________________________________________________________________________________________________________________________________
Wring 6.(2020·横峰中学月考)
假定你是李华,你的美国朋友Tony因考试发挥失常,成绩不理想而情绪低落。请给他写封信表示安慰,要点如下:
1)表示难过和理解;
2)找出错误原因并及时改正;
3)鼓励他重拾自信,实现梦想。
注意: 1)词数100左右;
2)可以适当增加细节,以使行文连贯;
3)开头和结尾已为你写好。
Dear Tony,
__________________________________________________________________________________________________________________________________________________________________________________________________________________________________________________________________________________
Yours,
Li Hua
题组一(2020年高考真题)
Wring 1
【思路点拨】
2020年书面表达要求学生以身边值得尊敬和爱戴的人为题写一篇短文,引导学生关注身边平凡而又伟大的人物。审题时应注意:本文时态以一般过去时或者现在时为主;第一人称为主,第二人称为辅;语言要生动,可正式亦可诙谐,感情真挚即可。可采用总分总结构。本试题中第一要点中需要交代清楚人物是谁,也可以对其性格魅力,职业和外貌等简单描写;第二要点介绍尊敬和爱戴的原因可以使用说明方式,亦可通过描写具体的事例支撑,但需注意交代清楚who, when, where, what, how等;文末也可适当添加自己的看法。
【范文】
The person I respect
There are many respectable people around us. No sooner had I thought of my math teacher than I see the topic. ① Then let me introduce him to you.
My math teacher is around fifty years old and of medium height. Always wearing a smile,he looks more than kind②. The reason why I honor and admire him so much lies in two respects. For one thing, I wouldn't have got such great progress in math without his patient and significant assistance③. For another,it's his devotion to the career and consideration for us that earn not only my,but also other students’ gratitude. So fortunate I'm to have such a teacher and so thankful I'm to have the opportunity to convey my appreciation.
In the end,I think the highest honor I can pay him is to try my best to be a person like him.
满分点击
① No sooner had I thought of my math teacher than…是倒装句型的经典表达。
② Wearing分词做伴随状语,丰富了文章的句式。
③ 虚拟语气的使用也是高级表达之一。
④ It is…that 强调句型使整篇文章熠熠生辉。
⑤ So…that倒装句型再次熟练运用显示了考生娴熟的语言技能。
⑥ 最后呼应开头,总结全文。提升了文章的主旨。
高级词汇
significant adj. 重大的;有效的;有意义的
例Your work has shown a significant improvement. 你的工作有了显著改进
assistance n. 帮助;援助;支持
例She offered me practical assistance with my research. 她给我的研究提供了实实在在的援助。
consideration 考虑周到,体谅,顾及
例They showed no consideration whatsoever for my feelings. 他们根本不体谅我的感情。
gratitude n. 感激之情;感谢
He smiled at them with gratitude . 他向他们笑了笑表示谢意。
Writing2 (2020年全国卷II)
【答案】My Weekend
Organized by the student union, a group of volunteers went to Hope Farm to help the farmers pick peaches last weekend. The farm is situated at the foot of a mountain, the sky is blue and the air is fresh. We were attracted by the beautiful scenery. There are different kinds of fruit trees as well as a variety of animals.
On arriving, we saw red ripe peaches hanging on the tree. Using baskets and ladders, We first picked the ones that were most beautiful in color, then those that were ripe and soft. I couldn’t wait to take a bite, and the sweet juice went down my throat.
I was grateful for this opportunity to get close to nature. Not only would I be able to experience fruit picking, but I could also feast on the sweetness!
Writing3 (2020年全国卷III)
【答案】Dear Miss Evans,
How is everything going! I am writing in sincerity to ask you a favor regarding a play we adapted according to the textbook.
We’d like to combine your culture with ours by adapting the classic novel The Steamboat for a short English play. The play is set on a big storm after midnight, on the raft down the river navigation, we see a steamboat that is going to sink. We saved a scared boy. However, the adaption is quite a challenge. Having written the English script, we don’t want anything inappropriate to spoil the play. So would you please spare some time to review the draft script attached to this email and make necessary changes? If it is convenient, may I pay you a visit at your office next Tuesday to give you more details?
Given your busy schedule, I’d be very appreciative if you offer to give some professional advice. Look forward to your early reply. Best regards!
Yours truly,
Li Hua
Writing4 (2020年天津卷)
【答案】Good morning, dear friends. My name is Li Jin. I'd like to take this opportunity to talk about how I learn English on the Internet.
First, there are a lot of free resources related to English on the Internet, so I learn English by reading books or news, listening to postcodes and by watching streaming videos of TV and film. Besides, the Internet gives me the chance to communicate in real-time with native speakers using instant messaging, video calling and online forums, which improves my spoken and written English.
Based on my own experience, learning English online is really a great way for English learners. But I have to remind that not everything on the Internet is right and we should learn to identify the wrong information. In the end, I sincerely hope that you can share your experience of learning English on the Internet.
题组二
Writing1
【写作指导】
今年的书面表达要求从写信目的、个人优势和能做的事情这三个方面展开写作。考生在写作时要做到层次分明,应着重掌握个人优势的常用表达,如I’m good at …;I have the ability to …;I’m experienced in …等等。从语言风格来讲,短文应该是正式的形式,应运用得体的语气及礼貌用语或结构等。
内容分析
文体
书信体——申请信
申请职位
志愿者
写信目的
I am writing to apply for / express my interest in / recommend myself as ...
个人优势
I am good at …;I have the ability to …;I am experienced in …;I work hard and I can get along well with others.
能做的事
I can help with … / I’ll devote myself to … / I’ll try my best to …
个人发挥
适当增加相关细节
语言分析
话题词汇激活
艺术:artwork, drawing, gallery, painting, art collection, museum of art, on display / exhibition
工作职业:apply for, position, manager, post, artist, musician, painter, volunteer
任职资格/工作能力:ability, potential, professional, certificate, profession, qualified, skill, skillful, competence, competent, qualification, qualify
工作职责:handle, responsibility, duty, task, undertake, take / in charge of
(在平时的学习中要注意话题词汇的积累)
运用高级词块和句式
词块:可胜任be qualified for;同样重要的是equally important;做某事没有困难have no difficulty in doing sth
句式:which引导的定语从句,if引导的条件状语从句
参考范文
Dear Sir or Madam,
I am writing to apply to be a volunteer for the Chinese Painting Exhibition which will be held in your art gallery. I think I am qualified for this job, because I have learned Chinese painting since childhood. Equally important, I am fluent in both Chinese and English, so I have no difficulty in communicating with others. If I am lucky enough to be chosen as a volunteer, I can show visitors around the gallery and answer their questions about the paintings, after some proper training.
I would be very grateful if you could offer me the opportunity. I’m looking forward to your reply.
Yours,
Li Hua
Writing2
【范文】
Dear Chris,
I’m writing to let you know that we will have a volleyball match next month. The match will take place in our school gym on the afternoon of July 4th. We will play against the team from HongXing High School. In order to win the match, we should get fully prepared and practice hard. So from tomorrow, we need to train for two hours after school every day. Please come to the school gym at 6:30 pm from Monday to Friday.
You’re an excellent player. With you on the team, we are confident that we can win the game. Let’s try hard together!
Cheers,
Li Hua
【分析】今年的书面表达沿袭近几年的体裁,仍旧是应用文。本次书面表达要求考生写一封邮件告知队友有关比赛的信息。
本篇书面表达是一封告知信。首先要告知写信目的;然后简明扼要地告知排球比赛的时间、地点以及赛前的准备事项,注意事件信息的三要素:时间、地点、人物,要交代清楚;第三则要表达对队友的期待和鼓励。
Writing3
【范文】
Dear Allen,
How is everything going? Our school will hold a music festival next Sunday morning in the school hall. And I’m writing to invite you to join us.
The opening ceremony will start at 9:00 am, and the schoolmaster will deliver a speech. Then there will be various fantastic performances played by talented students. You are definitely welcome to show up on stage, which will add color and fun to our festival.
Looking forward to your early reply.
Best wishes,
Li Hua
【解析】
今年的书面表达要求考生写邮件,告知英国朋友音乐节的情况。
【详解】首先确定提纲。先介绍写作目的,之后介绍音乐节的时间、活动安排等具体信息,最后欢迎他表演节目。
第二,根据提纲,确定关键词语,如:How is everything going? a music festival,in the school hall,The opening ceremony等。
第三,注意选用合适的连接词将各要点串联起来。
Writing4
【写作指导】
这是一篇提纲类作文,我们需要用正确的英语把给出的要点表达出来。动笔前,一定要认真分析要点,理解要点要表达的含义,不能遗漏要点,跑题偏题。本作文中给出的要点比较具体,故需要准确表达。写作时注意准确运用时态,上下文意思连贯,符合逻辑关系,尽量使用自己熟悉的单词句式,同时也要注意使用高级词汇和高级句型使文章显得更有档次。特别注意在选择句式时要赋予变化。平时除了加强词汇积累,写作联系以外,还可以适当记忆一些类似的范文,这样在考试中可以起到事半功倍的效果.
【范文】
Dear Chris,
I'm Li Jin, a student at Chenguang High School. I got the news that your school will send teachers to my school for a week-long summer exchange. During the activity,you will give a lecture on Western art. You want to seek for advice on what topic the lecture will be about. From my personal note,music is my priority.
I am interested in all kinds of music,among which Jazz is my favorite. I want to know about the history of jazz,and some famous jazz singers. I would appreciate it if you can add some sessions of enjoying jazz.
Thank you for your time.
Yours,
Li Jin
一、评分原则
1. 本题总分为25分,按5个档次给分。
2. 评分时,先根据文章的内容和语言初步确定其所属档次,然后以该档次的要求来衡量,确定或调整档次,最后综合给分。
3. 词数少于100的,从总分中减去2分。
4. 评分时,应注意的主要内容为:内容要点、应用词汇和语法结构的数量和准确性、上下文的连贯性及语言的得体性。
5. 拼写与标点符号是语言准确性的一个方面。每错误书写3个单词从总分中减去1分,原则上不超过3分,重复的不计。英、美拼写及词汇用法均可接受。标点符号错误,将视其对交际的影响程度的情减分。
6. 如书写较差,以至影响交际,将分数降低一个档次。
二、内容要点
1. 你喜欢的讲座话题(从音乐、美术、舞蹈中任选其一);
2. 选择该话题的原因及关于该话题你感兴趣的内容;
3. 希望从中有何收获。
三、各档次的给分范围和要求
分数档
内容
语法结构和词汇
衔接和连贯
整体效果
第五档21-25分(很好)
覆盖所有内容要点,并有适当发挥。
应用了较丰富的语法结构和词汇;表达准确、地道;有个别错误,但不影响对写作内容的理解。
有效使用衔接手段,内容连贯,结构紧凑
具备较强的语言运用能力;完全达到了预期的写作目的。
第四档16-20分(好)
覆盖所有内容要点。
应用的语法结构和词汇能满足任务要求;表达基本准确,些许错误对写作内容的理解影响不大。
应用了简单的连接成分,全文结构较紧凑。
达到了预期的写作目的
第三档11~15分(一般)
漏掉一些内容,覆盖部分内容要点。
应用的语法结构和词汇能基本满足任务要求;有一些错误,对写作内容的理解造成了一定影响。
应用了简单的连接成分,内容基本连贯。
基本达到了预期的写作目的。
第二档6-10分(较差)
漏掉或未描述清楚一些主要内容,有一些无关内容。
语法结构单调,词汇项目有限;错误较多,且在很大程度上影响了对写作内容的理解。
较少使用语句间的连接成分,内容缺少连贯性。
信息未能清楚地传达给读者。
第一档1~5分(差)
明显遗漏主要内容,写了一些无关的内容,可能未理解试题要求
语法结构单调,词汇项目有限;错误较多,严重影响了对写作内容的理解。
缺乏语句间的连接成分,内容不连贯。
基本信息未能传达给读者。
0分
未能传达给读者任何信息;内容太少,无法评判;写的内容均与所要求内容无关或所写内容无法看清。
题组三
Writing 1
【试题分析】
书面表达具有很强的开放性和选择性,给予考生畅所欲言的空间,摆脱单一方法,唯一答案的思维模式,在展示多彩思维活动的同时,真正考查了考生语言能力、文化意识、思维品质和学习能力,让考生感受英语学习的趣味与魅力,突出英语学科的独有特征。
2018年全国卷I书面表达体裁为应用文电子邮件,内容为回复外国朋友Terry的邮件,向其介绍在中国家庭做客方面的相关习俗。要求文中涵盖试题给出的三方面内容要点,即到达时间、合适的礼物和餐桌礼仪。该题型和内容设计紧密联系考生实际,但是,餐桌礼仪这个普通得再普通不过的日常小节反而在生活中被很多中学生忽略了。如果没有跨文化对比凝练出的思维品格和文化素养的意识,学生很难在短时间内写出中国老百姓的餐桌礼仪文化。例如受邀赴宴客人可以准时到达但切忌过早到达。外地客人所带礼物常见为能体现客人当地特色的物品。但注意,传统的中国人收到礼物后一般不会当着客人的面打开。中国餐桌为圆桌,正对门的位置为上座,一般为长者位置。 中国人特别尊敬长辈,用餐时,需等长辈先动筷子。吃饭时不得发出声响,强调“食不语寝不言”等。中国地域广文化差异也很大,给予思维发散的考生提供了充分表达自己的空间和机会。
在宣传中国习俗文化的同时,对考生的跨文化意识、思维品质提出了更高的要求,鼓励考生站在外国人的角度讲中国习俗特色,积极调动语言,阐明事实,表明差异。
【思路点拨】
本文是一篇电子邮件类应用文写作。餐桌礼仪也是考生比较熟悉的话题。成文时注意以下几点:一、内容要点要齐全1.到达时间;2.合适的礼物;3.餐桌礼仪。二、时态:主要用一般现在时和将来时;三、人称:第二、三人称。四、注意使用恰当的高级词汇、短语或句型,以提高作文的水平;五、适当使用一些连接词和插入语,使文章表达自然、流畅。
1. 浏览信息要点
2.三个任务点,第一段内容:问候对方,马上呈现对方所涉及的话题,拜访中国家庭,做客时间的要求和忌讳! 第二段内容:做客拜访的合适礼物,可以适当延展,初次拜访,亲密朋友之间拜访,二次拜访,家庭情况适合的礼物,通用的礼物等。第三段:table manners,可以描述两三个通常的中国人的餐桌礼节和忌讳的地方,有鲜明特色之处,最后一句表达祝愿。
3.时态,给对方的建议和说明,用一般现在时,描述风俗礼仪这是客观规律性的东西,用一般现在时。
4.头脑风暴短语、句型结构,开始打草稿
5.行文
6.检查拼写和语法。
【满分范文】
Dear Terry,
How are you doing? Learning that you are about to pay a visit to a Chinese friend and confused about the Chinese customs, I am writing to put forward some advice.
Firstly, I would like to suggest that you arrive 5 to 10 minutes earlier, which is common in Chinese traditional culture. Secondly, if I were you, I would bring some appropriate gifts with me, such as souvenirs from my own country. Besides, table manners are also what you should pay attention to. For example, you are not supposed to stick your chopsticks into your food. Instead, laying them on your dish is a smart choice.
If you have any other problems, please don’t hesitate to contact me.
Yours
Li Hua
【素材积累】
做客礼仪:
1. 预先约定一个时间以便对方事先作好安排。如果事先已经约定好了时间,就应遵守约定,准时到达,如需提早十分钟二十分钟之内可以接受,不要迟到,以免主人等候,也不要太早到,以免主人未作好准备。这是一个基本礼节问题。
2.如果有专属地域文化特色的礼物是最好的。如果朋友家有长辈,带点烟酒和茶叶或一些老人家用的保健品等;如果朋友家有小孩,带点儿童玩具或买箱牛奶,然后加点烟酒或茶叶;
不要送钟、梨、伞等这些东西,被认为不吉祥。
3.主人会请客人入座上席,再请长辈入座客人旁。入座的时侯要从椅子的左边进入。在中餐结束时,筷子应整齐地放在靠碗右边的桌上,并应等客人们都放下筷子以后,主人示意离席后方可以离开,不能自己吃完了放下筷子就走,这样做是很没礼貌的表现。
常用词语和句子
准时 on time/punctually
餐桌礼仪 table manners
合适的、恰当的 appropriate
拜访 pay a visit to
You are supposed/expected/required to do…
It’s a good idea to…
It’s appropriate/suitable to do …
It’s sensible/reasonable/advisable to do …
It’s good manners to do …
It’s noteworthy that…
I think it would be more helpful if you could do…
It would be wise of you to…
It’s desirable to do …
It’s inappropriate to do …
It’s impolite to do…
It’s unwise/inadvisable to do …
Never (助动词/系动词/情态动词)主语+谓语动词…
It’s not suitable for you to do…in such a situation.
【备考启示】
近年来高考写作的命题常用的思想就是高起点低落点。高起点题目很高,中国文化,中国故事,中国礼仪等等,但最终都把它们落在应用文的框架里,这就是低落点。写这样的作文,一定要注意不能写过于具体的内容,要找最重要的,最熟悉的写,不要面面俱到,中国餐桌礼仪内容太多,100单词无法写。找重点,以点带面。但选择重要内容本身就是一种能力。
Writing 2
【试题分析】
2018年高考英语书面表达体裁为通知,替学校的“英语天地”邀请学生看英文短片Growing together。继2015年,2016年,2017年连续三年考查信件认识人写信之后,全国二卷考查了应用文中的另一典型体裁,内容为邀请电影相关的时间,地点的通知。学生对该题材和内容熟悉,对词汇的要求也相对基础。
纵观全国II卷英语书面表达,从题材上来讲,除了2014年考查了记叙文,十年中九年均考查了应用文,应用文占90%。所以考生在高考的英语写作的准备中应当把重心放在应用文上,熟练掌握英语应用文写作的几个相关专项,并且熟识高考英语基础词汇。
2009——2019年高考英语新课标卷II书面表达
年份
命题形式
文体
内容
2009
文字提纲
信件——回信
写信介绍改建后前门大街的情况
2010
文字提纲
信件——去信
给笔友写信告知招聘广告信息
2011
文字提纲
信件——祝贺信
写信向学校辅导中心求助
2012
文字提纲
信件——申请信
申请参加国际中学生新加坡夏令营
2013
文字提纲
信件——去信
请笔友代卖自己制作的中国结
2014
文字提纲
短文
十年后的我
2015
文字提纲
信件——邀请信
邀请外教一起去敬老院陪老人过重阳节
2016
文字提纲
信件——邀请信
邀请英国朋友Peter参加摄影比赛并提供摄影作品
2017
文字提纲
信件——邀请信
写信邀请外教参加剪纸展览
2018
文字提纲
通知
通知观看英语短片
【写作点拨】
英语书面通知的时态应该以一般将来时为主,多使用被动语态、简单句。在通知中不应当过度的使用较复杂的词语和读起来拗口的句子。
第二个注意点:层次一定要清晰,一个层次要表达一件事情,使人看起来一目了然。
【满分范文】
Boys and girls,
May I have your attention, please? Recently, an outstanding movie will be shown in our campus. Welcome to join us end enjoy it! Here are some relevant details about it.
To begin with, the name of the movie is Growing together, which is about the development of our beloved school; as a result, it will be not only meaningful but also interesting. Besides, it will be in the library from 2:00 to 4:00 in the afternoon on June 9th . What’s more, everyone of you will be welcome to take part in it, enjoying the movie, having a heated discussion afterwards and giving your own comments.
Hopefully, you would make it to our activity. I have the confidence that you will have a great time.
The Student Union
Writing 3
【思路点拨】
本题作文为提纲式作文,形式依然是书信,即给英国朋友Peter介绍学校体育运动情况,属于学校生活话题。这一话题贴合学生生活的实际,学生并不陌生,有话可说。
首先可以介绍学校的体育场馆,场馆的位置,大小,开放时间等等。然后简要介绍学校主要开设的体育项目有哪些,可挑选一到两个做详细介绍,如学生的活动时间,活动形式,以及此类活动的好处等。再次简要分析自己喜欢的体育项目是什么,并简单分析喜欢的原因,自己从中得到的益处等。文章可主要采用一般现在时态,第一人称的方式来写。
【满分范文】
Dear Peter,
I am exceedingly delighted to hear from you. You asked me in your last letter about the physical exercise in our school and the following information may give you a rough sketch.
To begin with, a fabulous new stadium has been built up, which has become the new landmark in our school. Moreover, with the stadium set up, a wide range of sports events are able to be held, of which ping-pong, football as well as running competitions enjoy great popularity. As for me, I’m intoxicated with basketball since it has been giving me strength to confront the challenges in my life.
All in all, I sincerely invite you to come to our school and see for yourself.
Yours,
Li Hua
题组四
Wring 1(2020·全国月考)
【答案】One possible version:
My coming-of-age ceremony
Last weekend, we attended the coming-of-age ceremony, which definitely was an enjoyable experience.
To begin with, we reviewed our high school life together, which was full of happiness. The years are valuable memories for us. In the following part of the ceremony, we watched a video that introduced schoolmates’ efforts to fight against COVID-19.
Celebrating the coming-of-age ceremony means one has grown up and he begins to shoulder social responsibilities. What we have obtained is a strong sense of responsibility. We, 18-year-olds, should treasure our youth and learn to think, learn to be grateful, and learn to be independent.
Looking into the future, I look forward to becoming a scientist. To achieve my goal, I must attach great importance to training my body and mind. There is no denying that this was a fantastic experience.
Wring 2.(2020·江苏江阴·期末)
【答案】One possible version:
Dear Amber,
How are you? This summer, we went to the USA for study and we were so lucky to stay with you. I’m writing to express my sincere thanks for your hospitality and generosity during our stay.
We got along well with each other, and we were members in a sweet family. What impressed us deeply was the comfortable accommodation as well as the superb local cuisine you offered. Besides, it was so nice and considerate of you to organize many outdoor activities for us, which not only broadened our horizons but also promoted mutual understanding. Now, we have a deeper insight into American culture.
Thank you again for all your efforts. We do hope that you can come to visit China in the near future, and you are welcome at any time.
Yours,
Li Hua
Wring 3.(2020·南昌县莲塘第二中学月考)
【答案】Dear Sir or Madam,
I am Li Hua. Learning that you are picking out the top ten tourist attractions, I am writing to recommend you to take Lijiang into consideration. The reasons are as follows.
Located in the southwest of China, Ljiang is a fantastic city. It is famous for its wonderful scenery and its unique culture. Firstly, the clear streams and splendid snowy mountains make Lijang a popular city to live in. In addition, it is also an ancient town where many valuable cultural relics are well preserved. More importantly, what attracts tourists most is its Naxi culture.
In a word, Lijiang is considered as a fairyland. I hope you can make a trip to the city.
Yours,
Li Hua
Wring 4.(2020·扬州市江都区大桥高级中学月考)
【答案】Dear Jack,
To arouse students' interest in learning English and broaden their horizons, our school TV station plans to start a new English program named English around the World. Colorful cultures and lifestyles of different English-speaking countries will be introduced. The program will last from 4: 30 pm to 5: 00 pm every day, when most students are free. Besides, an English speech competition is to be held each term.
I hope you could give us some advice on how to make the program more popular.
Yours,
Li Hua
Wring 5.(2020·上海宝山·月考)
【答案】Dear Mom and Dad,
Spring Festival is the biggest festival in China.In recent years, people celebrate the Spring Festival in different ways.Some people like to have parties at home, some people like to have dinner in restaurants, and some people like to go abroad for the Spring Festival.But I think the whole family should celebrate the Spring Festival in their own home.Mom and dad, I hope we can celebrate the Spring Festival at home next year, because it has the atmosphere of home, we can eat the meals cooked by my mother, report the work of the past year to my father, and imagine the plan for the next year.At home we can also have a lot of filial piety to parents ,and talk more about home.
Yours Sincerely
Li Hua
Wring 6.(2020·横峰中学月考)
【答案】One possible version:
Dear Tony,
I’m sorry to hear that you didn’t do well in your exam and that you are very worried about your study. I quite understand how you feel now.
There is no doubt that we should keep a good state of mind. As we know, failure is the mother of success. We should spare no efforts to analyze the cause of failure, which could help us find out the mistakes we made and try to make up for the lack of knowledge and skills in those areas. Only in this way can we make great progress in our study.
I hope that by the time this letter reaches you, you’ll be feeling much better. Let’s work hard together and turn our dream into reality.
Yours,
Li Hua
高考英语考点知识专讲专练(有答案) 考点55 书面表达提纲类: 这是一份高考英语考点知识专讲专练(有答案) 考点55 书面表达提纲类,共33页。
高考英语一轮(新课标通用)训练检测:专题五书面表达 考点二十八 提纲类 Word版含解析: 这是一份高考英语一轮(新课标通用)训练检测:专题五书面表达 考点二十八 提纲类 Word版含解析,共29页。试卷主要包含了热情、有礼;,熟悉中国传统文化;,开头和结尾已给出,不计入总词数等内容,欢迎下载使用。
高考英语二轮复习考点练习考点50书面表达图画类 (含解析): 这是一份高考英语二轮复习考点练习考点50书面表达图画类 (含解析),共19页。试卷主要包含了 斟词酌句,组句成文, 不能紧扣主题,随意发挥等内容,欢迎下载使用。

