高考英语二轮复习考点练习考点11谓语动词被动语态 (含解析)
展开考点11 动词的被动语态
高考频度:★★★★★
【命题解读】
动词的语态是历年高考的重点,也是高考的必考点。高考主要以语法填空、短文改错等形式对被动语态这一考点进行考查,动词的语态在语法填空和短文改错中是必考点。
【命题预测】
预计2021年高考语态仍将是高考考查的重点和难点,考查形式仍以语法填空和短文改错题型为主,很可能会与动词的时态及其他的语法点结合起来进行考查。
【复习建议】
1. 掌握被动语态的基本时态变化;
2. 掌握被动语态的特殊结构形式;
3. 掌握不能用被动语态的几种情况;
4. 掌握主动形式表示被动意义的情况。
知识网络
被动语态的构成
序号
常用被动语态
构成
序号
常用被动语态
构成
1
一般现在时
am/is/are asked
6
过去进行时
was/were being asked
2
一般过去时
was/were asked
7
现在完成时
have/has been asked
3
一般将来时
shall/will be asked
8
过去完成时
had been asked
4
过去将来时
should/would be asked
9
将来完成时
will/would have been asked
5
现在进行时
am/is/are being asked
10
含有情态动词的
can/must/may be asked
注意事项
被动语态的否定式是在第一个助动词或情态动词后加not,短语动词的被动态不可漏掉其中介副词。固定结构be going to, used to, have to, had better变为被动态时,只需将其后的动词变为被动态。 如:
Trees should not be planted in summer. 夏天不应该种树。
The boy was made fun of by his classmates. 这个男孩被他的同学取笑。
Newspapers used to be sent here by the little girl. 报纸过去常被小女孩送到这里。
汉语有一类句子不出现主语,在英语中一般可用被动结构表示。如:
It is believed that… It is generally considered that… It is said that…
It is well known that… It must be pointed out that… It is supposed that…
It is reported that… It must be admitted that… It is hoped that…
下面主动形式常表示被动意义:如:
The window wants/needs/requires repairing. The book is worth reading twice.
The door won’t shut. / The play won’t act. The clothes washes well. / The book sells well.
The dish tastes delicious. / Water feels very cold.
下面词或短语没有被动态:
leave, enter, reach, become, benefit, cost, equal, contain, last, lack, fit, fail, have, appear, happen, occur, belong to, take place, break out, come about, agree with, keep up with, consist of, have on, lose heart等等
考向一 被动语态的基本时态变化
被动语态通常为十种时态的被动形式,被动语态由be+过去分词构成,be随时态的变化而变化。各种时态的被动语态形式为(以do为例):
时
时
体
现在
过去
将来
过去将来
一般
is / am / are done
was / were done
will / shall be done
would / should be done
进行
is / am / are being done
was / were being done
完成
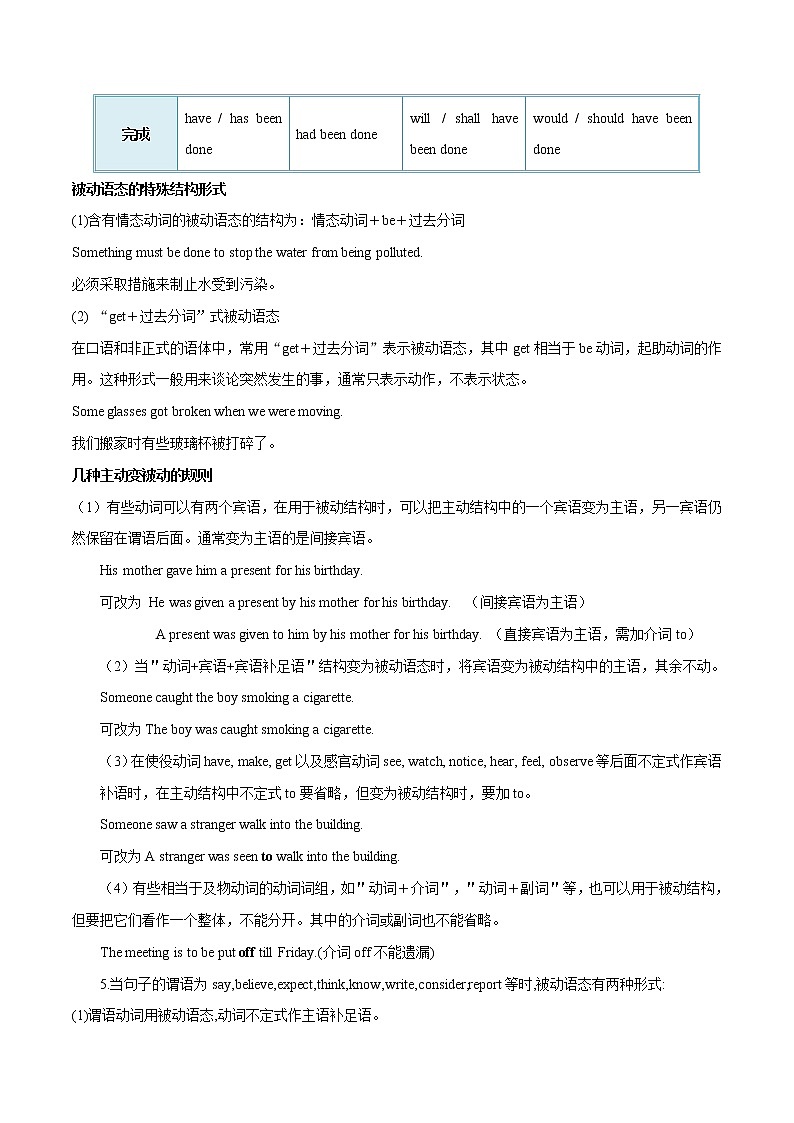
have / has been done
had been done
will / shall have been done
would / should have been done
被动语态的特殊结构形式
(1)含有情态动词的被动语态的结构为:情态动词+be+过去分词
Something must be done to stop the water from being polluted.
必须采取措施来制止水受到污染。
(2) “get+过去分词”式被动语态
在口语和非正式的语体中,常用“get+过去分词”表示被动语态,其中get相当于be动词,起助动词的作用。这种形式一般用来谈论突然发生的事,通常只表示动作,不表示状态。
Some glasses got broken when we were moving.
我们搬家时有些玻璃杯被打碎了。
几种主动变被动的规则
(1)有些动词可以有两个宾语,在用于被动结构时,可以把主动结构中的一个宾语变为主语,另一宾语仍然保留在谓语后面。通常变为主语的是间接宾语。
His mother gave him a present for his birthday.
可改为 He was given a present by his mother for his birthday. (间接宾语为主语)
A present was given to him by his mother for his birthday. (直接宾语为主语,需加介词to)
(2)当"动词+宾语+宾语补足语"结构变为被动语态时,将宾语变为被动结构中的主语,其余不动。
Someone caught the boy smoking a cigarette.
可改为The boy was caught smoking a cigarette.
(3)在使役动词have, make, get以及感官动词see, watch, notice, hear, feel, observe等后面不定式作宾语补语时,在主动结构中不定式to要省略,但变为被动结构时,要加to。
Someone saw a stranger walk into the building.
可改为A stranger was seen to walk into the building.
(4)有些相当于及物动词的动词词组,如"动词+介词","动词+副词"等,也可以用于被动结构,但要把它们看作一个整体,不能分开。其中的介词或副词也不能省略。
The meeting is to be put off till Friday.(介词off不能遗漏)
5.当句子的谓语为say,believe,expect,think,know,write,consider,report等时,被动语态有两种形式:
(1)谓语动词用被动语态,动词不定式作主语补足语。
People said he was a smart boy.
可变为:It was said that he was a smart boy.
He was said to be a smart boy
(2)用it作形式主语,真正的主语在后面用主语从句来表示。如:
类似句型有:It is said/known/suggested/believed/hoped/thought that...
1.(2020·新课标I卷语法填空)"This really excites scientists," Carle Pieters, a scientist at Brown University, says, "because it means (mean) we have the chance to obtain information about how the moon 68. (construct) ."68.【答案】is constructed
【解析】考查时态、语态和主谓一致。句意同上。分析句子可知,此处是宾语从句谓语动词,谓语construct与主语the moon之间是被动关系,应使用被动语态,再由上下文可知此处应使用一般现在时,主语the moon是单数,故填is constructed。
2. (2020·新课标III卷语法填空)The artist was sure he would63.(choose), but when he presented his masterpiece to the emperor’s chief minister, the old nan laughed.
【答案】be chosen
【解析】考查动词语态。句意:画家确信他会被选中,但是当他把他的杰作送给皇帝的宰相时,这位老人笑了。本句中主语he与谓语动词choose构成被动关系,且would后跟动词原形。故填be chosen。
3.(2020·浙江卷语法填空)And,as more children were born,more food 59.(need).
【答案】was needed
【解析】考查时态语态。句意:随着越多的小孩出生,越多的食物被需要。分析句子,逻辑主语和need之间表示被动逻辑。同时此处描述的是过去的时间,所以时态应用过去时。故此处应用过去时的被动语态。food为不可数名词。故填was needed。
4. (2020·山东卷语法填空)The parts of a museum open to the public 40. (call) galleries or rooms.
【答案】are called
【解析】考查动词时态及语态。句意:博物馆对公众开放的部分被称为画廊或展厅。此处描述的是客观使用,应使用一般现在时;主语与call是逻辑动宾关系,应使用被动语态,且主语是复数概念。故填are called。
5.(2019·新课标III卷·语法填空)On the last day of our week-long stay,we ___69___(invite)to attend a private concert on a beautiful farm on the North Shore under the stars
【答案】were invited。
【解析】考查动词的时态和语态。由“on the last day of our week-long stay”可知,句子时态为一般过去时。根据句意:我们被邀请去参加一场私人音乐会,所以用被动语态。主语为we,故填were invited。
考向二 不能用被动语态的几种情况:
1.(1)所有的不及物动词或不及物动词词组不能用于被动语态。
(2)表示状态的谓语动词,如:last、hold、benefit、contain、equal、fit等。
(3)表示归属的动词,如have、own、belong to等。
(4)表示"希望、意图"的动词,如:wish、want、hope、like、love、hate等。
(5)宾语是反身代词或相互代词时谓语动词用主动语态,不能用被动语态。
考向三 主动形式表被动意义的情况:
(1)系动词没有被动形式,但有些表示感受、感官的连系动词feel,sound,taste,book,feel等在主系表结构中常以主动形式表示被动意义。
(2)当cut,sell,read,write,fill,cook,lock,wash,drive,keep等词带状语修饰语时;
(3)当break out、take place、shut off、turn off、work out等动词词组表示"发生、关闭、制定"等意思时;
(4)want,require,need后面的动名词用主动表示被动含义。
(5)be worth doing用主动形式表示被动含义。
(6)在"be + 形容词 + to do"中,不定式的逻辑宾语是句子的主语,用主动代被动。
另外:be to blame(受谴责),be to rent(出租)也用主动形式表被动。
1.(2019年江苏卷阅读理解句子)It was beautiful." Naomi said after listening to the recording. “The music was worth __________(save).
【答案】saving
As time went on, Einstein’s theory __________ to be correct.
A. proved B. proves
C. is proved D. was proved
【答案】 A
【解析】句意:随着时间的推移,爱因斯坦的理论证明是正确的。prove"证明是",这里用作连系动词,要用主动形式表被动含义,故选A。
【巧学妙记】
主动语态变被动语态记忆口诀
一般现、过用be done,be有人称、时、数变。
完成时态have done,被动将been加中间。
一般将来shall (will) do,被动变do为be done。
将来进行无被动,shall (will) be doing。
现在完成进行同,have (has) been doing。
现、过进行be doing,被动be加being done。
情、助、有、是妥安排,一律随新主语变。
否定助后加not,疑问一助置主前。
主语恰是疑问词,直陈语序主在前。
一般情助加be done,双宾多将间宾变。
复合宾语宾变主,宾补、主补相应变。
注释:①"be有人称、时、数变"即be有人称、时态和单、复数的变化。
②"情助"是指情态动词和助动词must,may,can,shall,will等一律随新主语(多是主动句中的宾语)来变化。
③"疑问一助置主前"是说有两个助动词的话,应把主语放在第一助动词之后或把第一助动词置于主语之前。
题组一 基础过关
用被动语态的形式完成下列句子
1. Don’t be nervous, and they will tell you where to sit.
→Don’t be nervous, and you ____________ ____________ ____________ where to sit by them.
2. People refers to California as the Golden State.
→California ____________ ____________ ____________ as the Golden State by people.
3. In order to stop the air pollution, the government have taken a lot of measures.
→A lot of measures ____________ ____________ ____________ by the government in order to stop the air pollution.
4. We are discussing how to spend the summer holidays now.
→How to spend the summer holidays ____________ ____________ ____________ now.
5. Miss Li can make her class lively and interesting, so her students respect her.
→Miss Li can make her class lively and interesting, so she ____________ ____________ by her students.
6. Two whales have ____________ ____________ (wash) up on the beach.
7. Tom was caught smoking in school, and he ____________ ____________ (punish) for it.
8. If you leave the club, you ____________ ____________ ____________ ____________ (not allow) back in.
题组二 能力提升
语法填空
1.After Sang Lan fell to the gymnastics mat with a broken neck, she __________ (rush) to a top hospital in New York.
2.Meanwhile, we can't neglect the fact that it must ________ (operate) with a phone and a network.
3.He is the only one of the citizens who ________ (kill) by COVID-19 in our city so far.
4.Shakespeare's play Hamlet ________ (make) into at least ten different films over the past years.
5.The rest of the books ________ (return) to the library the other day.
6. During the outbreak of novel coronavirus, all the people were__________(forbid) to go out.
7. Every boy and every girl in that school __________(invite) to attend a lecture on how to improve English yesterday.
8.It ________ (acknowledge) that wealth doesn’t necessarily mean happiness.
9.We ________ (stick) in traffic for over an hour.
10.The baby's parents were killed in the accident and he ____________(adopt) by an old man.
11.Many a way ________ (use) to prevent the pollution, but the sky is still not clear.
12.They are novels, plays and poems that ________ (write) a long time ago and were so well written that people still read them nowadays.
13.I have been informed that the exhibition ___________ (hold) next week.
14.Many a student ________ (send) to plant trees so far.
15.If you are caught smoking in this area, you __________ (fine) by the police.
16.What will you do if you __________ (bite) by mosquitoes at this very moment?
17.In 1997, the teaching building ___________ (name) after a national hero.
18.He _________ (attack) by a dog when he was walking along the street.
19.All those old buildings __________ (knock) down tomorrow.
20.The castle ______(found) on the solid rock.
题组三 体验真题
1.(2020·新课标I卷语法填空)"This really excites scientists," Carle Pieters, a scientist at Brown University, says, "because it means (mean) we have the chance to obtain information about how the moon 68. (construct) ."
2. (2020·新课标III卷语法填空)The artist was sure he would63.(choose), but when he presented his masterpiece to the emperor’s chief minister, the old nan laughed.
3.(2020·浙江卷语法填空)And,as more children were born,more food 59.(need).
4. (2020·山东卷语法填空)The parts of a museum open to the public 40. (call) galleries or rooms.
5.(2019·新课标III卷·语法填空)On the last day of our week-long stay,we ___69___(invite)to attend a private concert on a beautiful farm on the North Shore under the stars
6.(2019·江苏卷·单项填空)They are trying to make sure that 5G terminals_________ by 2022 for the Beijing Winer Olympics.
A. will install B. will have been installed C. are installed D. have been installed
7.(2019·天津卷·单项填空)Amy, as well as her brothers, ____________ a warm welcome when returning to the village last week.
A. is given B. are given
C. was given D. were given
8.(2018·江苏卷﹒单项填空) I was sent to the village last month to see how the development plan _______ in the past two years.
A. had been carried out B. would be carried out
C. is being carried out D. has been carried out
9. (2017·新课标II卷·语法填空)Steam engines __65_(use) to pull the carriages and it must have been(fairly) (fair)unpleasant for the passengers, with all the smoke and noise.
10. (2017·新课标III卷·语法填空)Sarah 63 (tell) that she could be Britain’s new supermodel earning a million dollars in the next year.
题组一 基础过关
用被动语态的形式完成下列句子
1.will be told 2.is referred to 3.have been taken
4.is being discussed 5.is respected 6.been washed
7.was punished 8.will not be allowed
题组二 能力提升
1.【答案】was rushed
【解析】考查时态语态和主谓一致。根据句子结构分析可知,本空是复合句中主句的谓语部分,根据前面的时间状语从句可知,时态是一般过去时,rush sb to a hospital匆忙送某人去医院,动词rush和主语she是动宾关系,谓语要用被动语态,主语she,是单数,谓语用单数形式,故填was rushed.
2.【答案】be operated
【解析】考查情态动词的被动语态。句意:同时,我们不能忽视它必须通过电话和网络来操作的事实。根据句意,主语it与动词operate之间是被动关系,且设空处前有情态动词must,需用情态动词的被动语态must be done的形式。operate操作,动词原形;operated过去分词。故填be operated.
3.【答案】has been killed
【解析】由从句的时间状语so far和空后by COVID-19可知,空处定语从句的谓语动词需用现在完成时的被动语态:has/have been done,因为先行词被the only修饰,所以空处助动词需用has.故填has been killed.
4.【答案】has been made
【解析】考查时态语态和主谓一致。over the past years在过去几年中,常与现在完成时连用;Hamlet与make之间是动宾关系,应该用被动语态,综合用现在完成时的被动形式have/has been done.因Hamlet作主语,故用has.故填has been made.
5.【答案】were returned
【解析】考查时态语态和主谓一致。句意:其余的书前几天还回了图书馆。根据后面的时间状语the other day可知,本句是一般过去时;books和return之间是被动关系,所以本句是一般过去时的被动语态,主语是books,谓语动词用复数。故填were returned.
6.【答案】forbidden
【解析】考查一般过去时态的被动语态。根据句子结构可知,主语all the people 与forbid是被动关系,此句使用一般过去时态的被动语态。一般过去时态的被动语态的构成是was/were+动词过去分词。forbid禁止,动词原形,过去分词是forbidden.故填forbidden.
7.【答案】was invited
【解析】考查时态、语态和主谓一致。句意:昨天那个学校的每个男孩和女孩都被邀请去听一个关于如何提高英语的讲座。根据时间状语yesterday可知,本句要用一般过去时;主语Every boy and every girl和谓语动词invite是逻辑上的被动关系,因此要用一般过去时的被动语态;“every+名词+and+every+名词”作主语时,谓语动词用单数,因此be动词要用was。故填was invited.
8.【答案】is acknowledged
【解析】考查被动语态。句意:众所周知,财富并不一定意味着幸福。It's acknowledged+that从句,是固定句型,其中acknowledged是过去分词,it是形式主语,that引导的从句是主语从句,与acknowledge是被动关系,根据that后面的从句that wealth doesn't necessarily mean happiness.的时态,此处应用应用过去分词与is构成一般现在时的被动语态。故填is acknowledged.
9.【答案】were stuck
【解析】考查被动语态和主谓一致。句意:我们遇上堵车,堵了一个多小时。we和stick之间是被动关系,应用被动语态;主语是复数,谓语用复数;描述过去的事实用一般过去时。故填were stuck.
10.【答案】was adopted
【解析】考查时态语态及主谓一致。句意:这个婴儿的父母在事故中丧生,他被一位老人收养了。本句描述的是过去发生的一件事,故用一般过去时;根据句意他是被收养,应用被动语态,并且主语是第三人称单数,故填was adopted.
【答案】has been used
【解析】考查时态语态和主谓一致。句意:许多方法已经被用来防止污染,但天空仍然不明朗。此处用现在完成时,表示过去发生的事对现在的影响。use与主语way是动宾关系,所以用现在完成时的被动语态。主语是Many a way,谓语用三单形式,故填has been used.
12.【答案】were written
【解析】考查时态语态和主谓一致。句意:很久以前写的小说、戏剧和诗歌,它们写得很好,现在人们仍然在读它们。that作主语,引导定语从句,谓语动词和先行词一致,先行词novels, plays and poems和write是动宾关系,根据a long time ago可知,这里用一般过去时的被动语态,先行词是复数,谓语动词用复数,故填were written.
13.【答案】will be held
【解析】考查语态。句意:我已得知展览会将于下周举行。由时间状语next week可知,空处谓语动词需用一般将来时态,结合句意“展览将于下周举办”可知,空处谓语动词需用一般将来时态的被动语态:will be done.故填will be held.
14.【答案】has been sent
【解析】考查谓语时态语态和主谓一致。根据时间状语so far可知,句子时态为现在完成时have/has done;many a许多,修饰主语时,谓语动词用单数形式;根据句意可知,学生是被派出去,用被动语态。故填has been sent.
15.【答案】will be fined
【解析】考查一般将来时的被动语态。句意:如果你在这个地区吸烟被发现,你将被警察罚款。根据主将从现原则,本句应用一般将来时,主语you和动词fine之间是动宾关系,所以本空应用一般将来时的被动语态。故填will be fined.
16. 【答案】are being bitten
【解析】考查现在进行时的被动语态和主谓一致。句意:如果你现在被蚊子叮咬,你会怎么做?根据时间状语可知,本句应用进行时,根据主将从现原则,本句应用现在进行时,主语是you,和bite之间是被动关系,应用现在进行时的被动语态。主语是you,谓语用are,故填are being bitten.
17.【答案】was named
【解析】考查动词时态、语态和主谓一致。根据时间状语In 1997可知,此处为一般过去时;主语the teaching building和name为被动关系,需用一般过去时的被动语态,其基本形式是:was/were+done.主语是单数名词,谓语动词需用第三人称单数形式。故填was named.
18.【答案】was attacked
【解析】考查动词的时态、语态及主谓一致。句意:他在街上走的时候被一只狗袭击了。根据when he was walking along the street可知,此处应用一般过去时;主语He与动词attack之间是逻辑上的动宾关系,故用一般过去时的被动语态;主语He是第三人称单数,系动词用was.故填was attacked.
19.【答案】will be knocked
【解析】考查时态及语态。句意:所有那些旧建筑物明天都要拆除。句中主语buildings与动词短语knock down之间是动宾关系,用被动语态。由句中时间状语“tomorrow”可知,时态是一般将来时。一般将来时的被动语态由“will+be+动词过去分词”构成。故填will be knocked.
20.【答案】was founded
【解析】考查动词时态语态。结合语境“这座城堡建在坚固的岩石上。”可知,城堡建立过了,是发生在过去的事情,需用一般过去时,the castle和found之间为被动关系,主语为单数名词,谓语动词需用第三人称单数形式。故填was founded.
题组三 体验真题
1.68.【答案】is constructed
【解析】考查时态、语态和主谓一致。句意同上。分析句子可知,此处是宾语从句谓语动词,谓语construct与主语the moon之间是被动关系,应使用被动语态,再由上下文可知此处应使用一般现在时,主语the moon是单数,故填is constructed。
2. 【答案】be chosen
【解析】考查动词语态。句意:画家确信他会被选中,但是当他把他的杰作送给皇帝的宰相时,这位老人笑了。本句中主语he与谓语动词choose构成被动关系,且would后跟动词原形。故填be chosen。
3.【答案】was needed
【解析】考查时态语态。句意:随着越多的小孩出生,越多的食物被需要。分析句子,逻辑主语和need之间表示被动逻辑。同时此处描述的是过去的时间,所以时态应用过去时。故此处应用过去时的被动语态。food为不可数名词。故填was needed。
4. 【答案】are called
【解析】考查动词时态及语态。句意:博物馆对公众开放的部分被称为画廊或展厅。此处描述的是客观使用,应使用一般现在时;主语与call是逻辑动宾关系,应使用被动语态,且主语是复数概念。故填are called。
5.【答案】were invited。
【解析】考查动词的时态和语态。由“on the last day of our week-long stay”可知,句子时态为一般过去时。根据句意:我们被邀请去参加一场私人音乐会,所以用被动语态。主语为we,故填were invited。
6.【答案】B
【解析】考查时态和语态。句意:他们正努力确保在2022年北京冬奥会之前安装5G终端。表示在将来某一时间以前已经完成或一直持续的动作,用将来完成时。“5G终端”和“安装”之间是被动关系,用被动语态,故选B。
7. 【答案】 C
【解析】本题考查时态和语态。句意:艾米和他的兄弟们当上周回到村里时,受到了热烈的欢迎。根据last week可知应用过去时,排除选项A和B。as well as连接并列主语,谓语动词就前原则。这句话真正的主语是Amy,她受到热烈欢迎,所以用过去时的被动。故选C。
8. 【答案】A
【解析】考查时态。句意:上个月我被派到村里去看看在过去的两年里发展计划是如何执行的。根据句中时间状语last month和in the past two years可知用过去完成时。故选A。
9. 【答案】were used
【解析】考查被动语态,此处表示过去的被动,故填were used。
10. 【答案】was told / has been told
【解析】考查动词的时态和语态。根据语境可判断出谓语动词应该用一般过去时或现在完成时的被动形式,又因主语Sarah是第三人称单数,故填was told / has been told。
高考英语二轮复习考点练习考点16非谓语动词(三) (含解析): 这是一份高考英语二轮复习考点练习考点16非谓语动词(三) (含解析),共10页。试卷主要包含了非谓语动词作宾补,基础过关,能力提升,体验真题等内容,欢迎下载使用。
高考英语二轮复习考点练习考点15非谓语动词(二) (含解析): 这是一份高考英语二轮复习考点练习考点15非谓语动词(二) (含解析),共15页。试卷主要包含了非谓语动词作定语,非谓语动词作主语和表语,基础过关,能力提升,体验真题等内容,欢迎下载使用。
高考英语二轮复习考点练习考点14非谓语动词(一) (含解析): 这是一份高考英语二轮复习考点练习考点14非谓语动词(一) (含解析),共19页。

