2023葫芦岛四校高三上学期期中联考试题历史含答案
展开2024合肥六校联盟高三上学期期中联考试题历史含答案: 这是一份2024合肥六校联盟高三上学期期中联考试题历史含答案,文件包含安徽省合肥六校联盟2023-2024学年高三上学期期中联考历史docx、安徽省合肥六校联盟2023-2024学年高三上学期期中联考历史答案pdf等2份试卷配套教学资源,其中试卷共7页, 欢迎下载使用。
2024无锡江阴四校高二上学期期中联考试题历史含答案: 这是一份2024无锡江阴四校高二上学期期中联考试题历史含答案,共8页。试卷主要包含了据元代黄文仲《大都赋》记载等内容,欢迎下载使用。
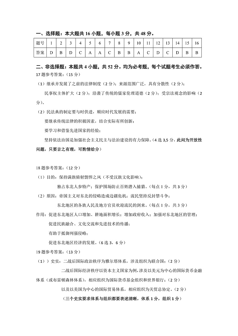
2022-2023学年辽宁省葫芦岛市四校高二上学期期中联考历史试题含答案: 这是一份2022-2023学年辽宁省葫芦岛市四校高二上学期期中联考历史试题含答案,共10页。试卷主要包含了选择题,非选择题等内容,欢迎下载使用。

