高中生物专题13 实验与探究-【口袋书】2020年高考生物必背知识手册
展开这是一份高中生物专题13 实验与探究-【口袋书】2020年高考生物必背知识手册,共16页。教案主要包含了实验的基本原则,实验设计,实验结果与结论的预测与分析,实验方案评价试题解题的一般思路,常见药品的使用比较等内容,欢迎下载使用。
专题13 实验与探究
实验的基础理论
一、实验的基本原则
1.科学性原则
包括实验原理、实验材料的选择、实验方法、实验结果处理的科学性,要有科学的思想和方法作指导。
2.平行重复原则
控制某种因素的变化幅度,在同样情况下重复实验,观察其对实验结果的影响程度,从而揭示事物的本质特征。其目的是使实验结果或数据更接近真实情况,避免偶然因素对实验的影响。
3.对照原则
即实验中设立对照组,使实验结果具有说服力。通常,一个实验分为实验组和对照组。实验组是接受自变量处理的对象组;对照组是不接受自变量处理的对象组。常见对照类型分为空白对照、自身对照、条件对照和相互对照。
(1)空白对照:指不做任何实验处理的对象组,其能清晰地对比和衬托出实验组的变化和结果,增强说服力。
(2)自身对照:指实验与对照在同一对象上进行,即不另设对照组,自身对照,方法简便,关键是要看清楚实验处理前后现象变化的差异,实验处理前的对象状况为对照组,实验处理后的对象变化则为实验组。
(3)条件对照:指虽给对象施以某种实验处理,但这种处理是作为对照的,或者说这种处理不是实验假设所给定的实验变量。
(4)相互对照:指不另设对照组,而是几个实验组相互对比,在等组实验法中,大都是运用相互对照,其能较好地平衡和抵消无关变量的影响,使实验结果更具有说服力。
4.单一变量原则和等量原则
二者是完全统一的,只不过强调的侧重点不同。前者强调的是自变量的单一性,即实验组和对照组相比只能有一个变量;而后者强调的是除了自变量之外的一切对实验结果有影响的无关变量,必须严格控制在适宜且等量条件下,以平衡和消除无关变量对实验结果的影响。
二.实验原理的确认与书写
实验原理就是进行实验的理论依据,包括选择实验材料的依据、作出实验假设的依据、设置实验步骤的依据、分析现象结果的依据和确定观测指标的依据。书写时,有时只涉及某一方面,有时涉及多方面,其一般书写格式分为三步:假设(未被证实的结论)+假设与结果的联系+结果(或预期结果),一般用陈述句、肯定句,其思路为先找到结论或假设,再找到结果或现象,然后根据所学知识、题干信息和实验目的寻找两者之间的联系。
三.实验假设的书写
假设是指用来说明某种现象但未经证实的论题,是对研究结果的预测,是对课题涉及的主要变量之间相互关系的设想,假设是研究者对研究结果预先赋予的【答案】,是一种可能的解释和说明。假设的提出可能正确也可能错误,只要能解释题目现象或与题干相符,则提出的假设就可以。一般情况下,若是实验中要求写出你的假设,我们应根据自己平时积累的知识,写出认为最可能的一种假设即可。
四、实验设计
1.实验步骤设计的一般程序
2.实验设计中“使用恰当的语言表述”应注意的问题
(1)实验材料的选择
①植物:“大小相似、长势相同的同种植株”。
②动物:“体重(体长)、年龄、生长趋势相同”,有时甚至要“性别”相同。
③有时可以叙述为“生长状况基本相同的个体”。
(2)试剂的选择
①在量上难以做到准确的量化描述时,应尽可能用“定性”的语言表达,要注意“等浓度”、“等体积”、“适量的”、“一定量的”等词的运用。
②实验时间和条件上用“一段时间”、“适宜的温度、pH”等语言。
五、实验结果与结论的预测与分析
首先要明确该实验是验证性实验还是探究性实验。若为验证性实验,则实验现象与实验原理一致、结果唯一,结论与题目要求(目的)一致;若为探究性实验,则实验现象与实验原理一致或相反或居中,相应的结论有多种情况。
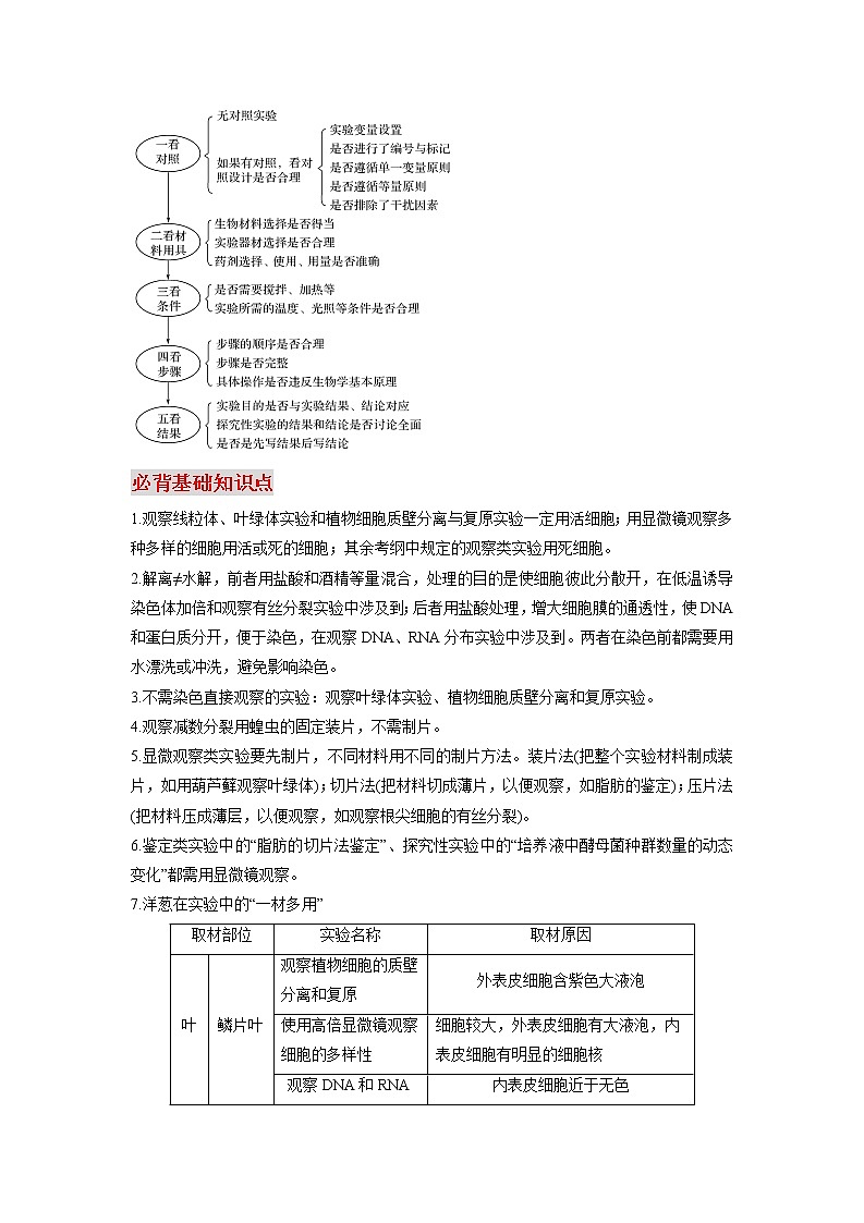
六、实验方案评价试题解题的一般思路
必背基础知识点
1.观察线粒体、叶绿体实验和植物细胞质壁分离与复原实验一定用活细胞;用显微镜观察多种多样的细胞用活或死的细胞;其余考纲中规定的观察类实验用死细胞。
2.解离≠水解,前者用盐酸和酒精等量混合,处理的目的是使细胞彼此分散开,在低温诱导染色体加倍和观察有丝分裂实验中涉及到;后者用盐酸处理,增大细胞膜的通透性,使DNA和蛋白质分开,便于染色,在观察DNA、RNA分布实验中涉及到。两者在染色前都需要用水漂洗或冲洗,避免影响染色。
3.不需染色直接观察的实验:观察叶绿体实验、植物细胞质壁分离和复原实验。
4.观察减数分裂用蝗虫的固定装片,不需制片。
5.显微观察类实验要先制片,不同材料用不同的制片方法。装片法(把整个实验材料制成装片,如用葫芦藓观察叶绿体);切片法(把材料切成薄片,以便观察,如脂肪的鉴定);压片法(把材料压成薄层,以便观察,如观察根尖细胞的有丝分裂)。
6.鉴定类实验中的“脂肪的切片法鉴定”、探究性实验中的“培养液中酵母菌种群数量的动态变化”都需用显微镜观察。
7.洋葱在实验中的“一材多用”
取材部位
实验名称
取材原因
叶
鳞片叶
观察植物细胞的质壁分离和复原
外表皮细胞含紫色大液泡
使用高倍显微镜观察细胞的多样性
细胞较大,外表皮细胞有大液泡,内表皮细胞有明显的细胞核
观察DNA和RNA在细胞中的分布
内表皮细胞近于无色
管状叶
叶绿体中色素的提取和分离
色素含量多
根
观察根尖分生组织细胞的有丝分裂
材料易得,且分生区细胞分裂能力强,染色体数目少,易于观察
低温诱导植物染色体数目的变化
材料易得,且低温(4 ℃)下根尖也能分裂生长,诱导染色体变异率较高
8.在显色实验(如物质检测)中,材料最好不带颜色或颜色较浅或实验时对有色材料进行脱色处理。
9.物质鉴定实验中,一般不设置对照实验,若需设置对照实验,对照组应加入成分已知的物质,如验证唾液淀粉酶是蛋白质的实验中,对照组可加入稀释的鸡蛋清。
10.可溶性还原糖检测中不宜选择甜菜、甘蔗等作为实验材料,因它们不含还原糖。
11.反应物颜色深浅与所检测的物质的含量有关,含量越多,颜色越明显。
12.还原糖的检验若出现砖红色沉淀,结论只能说溶液中有还原糖存在,但不能证明具体是哪种还原糖,同理蛋白质的鉴定若出现紫色,也不能证明胰岛素或淀粉酶是否存在。
13.斐林试剂鉴定还原糖实验原理是发生氧化还原反应。双缩脲试剂鉴定对象为—CO—NH—,故可检验蛋白质、多肽及变性后的蛋白质,不能鉴定氨基酸;先加入A液(NaOH)创造碱性条件,再滴加B液(CuSO4)4滴,不能过量。
14.关于颜色反应的实验
颜色
原理
红
①还原糖+斐林试剂砖红色沉淀;
②脂肪+苏丹Ⅳ溶液→红色;
③RNA+吡罗红溶液→红色;
④染色体(质)+醋酸洋红液→红色;
⑤叶绿素a和叶绿素b→主要吸收红光和蓝紫光
黄
①脂肪+苏丹Ⅲ溶液→橘黄色;
②叶绿体中色素分离中的滤纸条:胡萝卜素→橙黄色,叶黄素→黄色
绿
①DNA+甲基绿溶液→绿色;
②线粒体+健那绿染液→蓝绿色;
③酒精+橙色的重铬酸钾溶液灰绿色;
④叶绿体中色素分离中的滤纸条:叶绿素b→黄绿色,叶绿素a→蓝绿色
蓝
①淀粉+碘液→蓝色;
②DNA+二苯胺试剂蓝色
紫
①染色体(质)+龙胆紫溶液→紫色;
②蛋白质+双缩脲试剂→紫色;
③叶绿体中的4种色素→主要吸收蓝紫光
15.任何渗透装置,隔着半透膜(玻璃纸、细胞膜、原生质层),水分子都是双向移动的,只是在浓度差的作用下,两个方向水分子移动的速率不同而已。
16.探究温度、pH对酶活性影响时,至少分三组,其中一组为最适条件下进行,且注意不能将酶与底物混合后再控制条件。
17.探究酵母菌的呼吸方式时:a.新配制的质量分数为5%的葡萄糖溶液先加热煮沸(杀死里面的微生物、除去溶液中的氧气),等冷却(防止高温杀死酵母菌)后再加入食用酵母菌;b.无氧条件时,酵母菌培养液应先封口放置一段时间,待酵母菌将瓶内的氧气消耗完,再连通盛有澄清石灰水的锥形瓶,以保证检测到的一定是酵母菌无氧呼吸产生的CO2。
18.探究生长素类似物促进插条生根的最适浓度时,所设组别除用不同浓度的生长素类似物处理外,还要增加一组用蒸馏水处理的空白对照。
19.探究培养液中的酵母菌种群数量的动态变化时:a.从试管中吸出培养液进行计数之前,要轻轻振荡几次,使酵母菌均匀分布,以确保计数准确,减少误差;b.该探究不需要设置对照,因为随着时间的延续,酵母菌种群数量的变化,在时间上形成前后自身对照,但要获得准确的实验数据,必须重复实验,求得平均值;c.对于压在小方格界线上的酵母菌,应只计数相邻两边及其顶角的酵母菌。
20.调查方法:取样调查法。可根据不同的调查目的和对象选用不同的取样方法。
21.调查选材:为使实验获得成功,常选用一些容易调查的对象,如植物种群密度的调查,选择容易辨别的双子叶植物;蚜虫、昆虫卵、跳蝻和蚯蚓等动物,常采用样方法调查其种群密度。调查人群中常见遗传病,最好选取群体中发病率较高的单基因遗传病,如红绿色盲、白化病等;调查某种遗传病的发病率时,要随机抽样调查,且要保证调查的群体足够大;调查某种遗传病的遗传方式应在患者家系中展开调查。
22.随机调查:调查的随机性决定了调查的准确性,所以应做到无区别对待调查对象,以确保调查的准确性
易错易混考点
一.自变量、因变量和无关变量(必修1 P79)
(1)概念:自变量——实验过程中人为改变的变量(一般实验组处理的量)称自变量。
因变量——实验中随着自变量的变化而变化的变量称为因变量。
无关变量——实验过程中可能还会存在一些可变因素(自变量之外的),对实验结果造成影响,这些变量称为无关变量。
(2)解读
①三者的关系:类似于数学表达式中y=ax,x为自变量,y为因变量,a为无关变量。因变量和自变量之间有对应关系,自变量改变,因变量随之改变,此过程中要求无关变量相同且适宜,三者的关系如图所示。
②三者的数量:一个实验中自变量可能有1个或多个,因变量也可能有1个或多个,无关变量一般有多个。如探究“××”和“×××”对“××××”的影响,涉及到2个自变量;如探究“××”对“×××”和“×××”的影响,涉及到2个因变量,如教材中探究过氧化氢的分解,自变量有加热、Fe3+、过氧化氢酶3个。
③无关变量是个名不符实的概念,该变量对实验结果即因变量会产生影响,是需要控制的变量,如探究扦插枝条生根,无关变量涉及到植物的种类,生长状态、处理浸泡的时间、条件等都是无关变量;探究温度对酶活性的影响,首要控制的无关变量是该酶的pH保持一致且处于最适状态。
④无关变量的控制方法
a.消除法:排除或隔离无关变量对实验结果的影响。例如在“验证生长素能促进果实发育”的实验中,有一组要求无生长素,需在开花前,用纸袋将雌花套住,隔离外来花粉的干扰。
b.恒定法:在整个实验中,尽量使所有的实验条件、实验处理、实验对象等都恒定不变。例如在“探究淀粉酶对淀粉和蔗糖水解的作用”实验中,始终将试管处于恒温水浴中,以消除温度这一无关变量对实验的影响。
c.平衡法:设立对照组,除自变量以外,无关变量对实验组、对照组的影响都是均等的。从而可不计无关变量的影响,得到实验变量的效果。
⑤因变量即实验现象或实验结果,但不是实验结论,该变量必须是可测量或可观察的指标,例如某溶液中是否存在淀粉酶,肉眼看不到,通过实验加淀粉,但淀粉含量是否发生变化还是看不到,所以需要通过加碘液或斐林试剂进行颜色方面的鉴定,即是否出现蓝色或砖红色沉淀这些现象指标做因变量。
⑥自变量的处理方法——“加”“减”或“换”:例如验证甲状腺激素的生理作用——“加”即口服或注射该激素;“减”即手术切除甲状腺法;“换”如探究温度对酶活性的影响实验,对自变量温度无法“加”或“减”,就用“换”的方法。
⑦自变量和因变量可从实验目的或实验预期结果或实验结论中得出。
二.同位素标记法(必修1 P102)
(1)概念:借助同位素(用于追踪物质的运行和变化规律的元素),科学家通过追踪放射性同位素标记的化合物,可以弄清化学反应的详细过程,叫做同位素标记法。
(2)解读
①原理:同一元素的不同同位素之间的原子序数、在元素周期表中的位置、化学行为和化学性质一致,例如1H、2H、3H三种同位素标记的亮氨酸,化学性质不会改变。
②分类:所用的同位素有自然存在的,也有人工制造的,有的有放射性,有的无放射性,所以可分为放射性同位素标记和非放射性同位素标记。
③常用的标记元素及化合物追踪过程
④标记对象及探究目的
a.若标记的小分子物质如亮氨酸、碱基、核苷酸或CO2用于合成反应,则一般用于追踪该小分子物质在某一过程中的转移途径。
b.若标记的小分子物质如H2O、C6H12O6用于分解反应,则多用于追踪原子的去向。
c.若标记大分子物质如蛋白质、DNA,则多用于追踪其随时间的转移在空间的分布。
⑤放射性可以检测有无、强弱。
三、常见药品的使用比较
(1)酒精
比较项目
实验
作用
50%的酒精
检测生物组织中的脂肪
脂肪鉴定中洗去浮色
75%的酒精
微生物的实验室培养
用于杀菌消毒
无水乙醇
叶绿体中色素的提取与分离
提取叶绿体中的色素
95%的酒精
观察细胞有丝分裂
解离液(质量分数为15%的盐酸和体积分数为95%的酒精等体积混合)
鉴定光合作用产物淀粉
脱色
(2)盐酸
实验名称
盐酸浓度
盐酸的作用
观察DNA和RNA在细胞中的分布
质量分数为8%的盐酸
能够改变细胞膜的通透性,加速染色剂进入细胞,同时使染色质中的DNA与蛋白质分离,有利于DNA与染色剂结合
探究pH对H2O2酶活性的影响
质量分数为5%的盐酸
改变pH,提供酸性环境
观察根尖分生组织细胞的有丝分裂
质量分数为15%的盐酸
使组织中的细胞相互分离开,即解离
(3)NaOH溶液
①在鉴定组织中蛋白质的存在时,0.1 g·mL-1的NaOH溶液作为双缩脲试剂的成分之一,为该实验提供碱性环境。
②在鉴定组织中还原糖的存在时,0.1 g·mL-1的NaOH溶液作为斐林试剂的成分之一。
③在与细胞呼吸有关的实验中,用NaOH溶液吸收装置中的CO2,以保证装置中没有CO2存在。
④在探究影响酶活性的条件(pH)时,用质量分数为5%的NaOH溶液来调节pH。
(4)其他常用试剂
试剂名称
实验
作用
0.3 g·mL-1蔗糖溶液
使植物细胞刚好发生质壁分离且对细胞无伤害
植物细胞的质壁分离及复原实验
层析液
溶解并分离色素
绿叶中色素的分离
二氧化硅(石英砂)
使研磨充分
绿叶中色素的提取
碳酸钙
防止色素被破坏
四.高中生物技术方法归纳总结
(1)显微观察法——观察多种多样的细胞、观察线粒体和叶绿体、观察细胞有丝分裂、减数分裂、观察质壁分离及质壁分离复原、观察染色体变异等。
(2)差速离心法——分离各种细胞器、制备细胞膜等。
(3)对比实验法——设置两个或两个以上的实验组通过对结果的比较分析,探究某种因素对实验结果的影响,如“探究酵母菌细胞呼吸的方式”及“酶作用特性相关实验”等。
(4)密度梯度离心法——用15N标记DNA,证明DNA半保留复制(重带、轻带、中带等)。
(5)细胞染色法——活细胞染色(健那绿染色线粒体);碘染色法(证明光合作用产生淀粉);死细胞染色(醋酸洋红液、龙胆紫溶液、改良苯酚品红染液、甲基绿—吡罗红溶液)。
(6)放射性同位素标记法——分泌蛋白形成;光合作用H218O、C18O2探究O2中放射性:14CO2→14C3→(14CH2O);噬菌体侵染细菌实验(32P、35S);基因诊断等。
(7)纸层析法——叶绿体中色素的提取与分离(选修1,胡萝卜素的提取与鉴定)。
(8)浓度梯度设置实验——探究生长素对扦插枝条生根的最适浓度;探究酶活性的最适温度和最适pH。
(9)假说—演绎法——孟德尔两大定律的发现;摩尔根证明基因在染色体上(用白眼雄果蝇为材料);DNA半保留复制方式的证明。
(10)类比推理法——萨顿提出“基因在染色体上”。
(11)样方法——估算植物及活动能力弱的动物(如蚯蚓、蚜虫、昆虫卵等)种群密度。
(12)标志重捕法——估算活动能力强的动物种群密度。
(13)取样器取样法——探究土壤动物类群丰富度。
(14)抽样检测法——探究培养液中酵母菌种群数量的变化。
(15)模型构建法——构建细胞亚显微结构物理模型,构建DNA双螺旋结构物理模型,构建光合模型、种群特征、细胞分裂等概念模型,构建种群增长两种数学模型(公式、“J”型、“S”型曲线),构建减数分裂、血糖调节过程物理模型。
(16)选修1:从植物材料中提取某些特定成分的三种常用方法。
①有机溶剂萃取法——胡萝卜素的提取与分离。
②水蒸气蒸馏法——玫瑰精油的提取。
③压榨法——橘皮精油的提取。
(17)选修3:目的基因注入受体细胞的方法。
①注入植物细胞:农杆菌转化法、基因枪法、花粉管通道法等。
②注入动物细胞:显微注射技术(受体细胞为受精卵)。
③注入微生物细胞:Ca2+处理的感受态法。
(18)选修3:卵母细胞采集的三种方法。
①用促性腺激素处理后,从输卵管中冲出卵母细胞(不需培养)。
②从屠宰母畜丢弃的卵巢中获取卵母细胞(需培养到MⅡ中期)。
③借助超声波探测仪、内窥镜、腹腔镜等工具直接从活体动物卵巢中吸取卵母细胞(需培养到MⅡ中期)。
典型例题赏析
例1.请回答下列有关酶的实验探究的问题:
(1)为证明过氧化氢酶的活性受pH的影响,同学甲做了如下实验。
试管编号
A
B
实验
步骤
1
加入2 mL 5%H2O2溶液
加入2 mL 5% H2O2溶液
2
5滴2%过氧化氢酶溶液
5滴2%过氧化氢酶溶液
3
0.5 mL 5% NaOH溶液
0.5 mL 5% HCl溶液
4
观察气泡的产生速率
观察气泡的产生速率
上述实验设计中有两处不妥之处,请指出:
①________________________________________________________________________;
②________________________________________________________________________。
(2)一般情况下,不能用过氧化氢酶为材料探究温度对酶活性的影响,原因是________________________________________________________________________
________________________________________________________________________。
(3)你认为我们应该怎样设置实验来证明温度能影响过氧化氢酶的活性,请简单写出设计思路,也可用示意图表示。
【答案】 (1)①缺少pH=7的对照组 ②加入NaOH和HCl的时间顺序不合理,应在加入过氧化氢酶前改变溶液的pH
(2)H2O2不稳定,易分解,温度会影响H2O2的分解速率
(3)将盛有过氧化氢酶的试管保温于一系列不同温度下一段时间,然后与同温度的H2O2溶液混合,观察同温度下加过氧化氢酶和不加过氧化氢酶的两组试管中气泡的产生速率
例2.抗利尿激素具有促进肾小管、集合管重吸收水分的生理作用,与正常状态相比,对水分的重吸收增多将会导致尿量减少。
实验材料和用具:正常实验用的小白鼠20只、生理盐水、用生理盐水配制的适宜浓度的抗利尿激素溶液、注射器等。
请选择合适的材料用具,设计实验以验证抗利尿激素的生理作用。(要求:写出实验步骤,预测实验结果,得出实验结论。提示:给药剂量及给药后的作用时间不作实验设计要求)
【答案】 (1)实验步骤:①将20只实验鼠随机均分为甲、乙两组,并将它们饲养在相同且适宜的环境中,给予等量的食物和水。②给甲组注射适量的抗利尿激素溶液,乙组注射等量的生理盐水。③一段时间后,分别收集两组小鼠的尿液并计量。
(2)实验结果的预测:收集到的尿量甲组明显少于乙组。
(3)实验结论:抗利尿激素能促进肾小管、集合管对水分的重吸收从而减少尿量。
【解析】 在设计实验时要遵循对照原则与单一变量原则。抗利尿激素具有促进肾小管、集合管重吸收水分的生理作用。给动物注射一定量的抗利尿激素后,抗利尿激素会作用于靶器官——肾小管、集合管,使其重吸收水分的能力增强,导致尿量减少。本实验的自变量是有无抗利尿激素,因此除此之外的条件应该保持相同且适宜。为了保证实验的严密性,应注意设置对照实验。
实验步骤:①将20只实验鼠随机均分为甲、乙两组,并将它们饲养在温度和湿度等条件相同且适宜的环境中,给予等量的食物和水。②给甲注射适量的抗利尿激素溶液,乙注射等量的生理盐水。③一段时间后,分别收集两组小鼠的尿液并计量。
实验结果的预测:收集到的尿量甲组明显少于乙组。
实验结论:抗利尿激素能促进肾小管、集合管对水分的重吸收从而减少尿量。
例3.为探究高温对酶活性的影响,某同学设计并进行了如下实验。
方法步骤:
①取两个大小相同的洁净试管编号为1、2;
②在1号试管中加入2 mL 3%新鲜过氧化氢溶液,2号试管中加入1 mL 20%新鲜肝脏研磨液。分别置于100 ℃恒温水浴5分钟;
③将2号试管中的肝脏研磨液加入到1号试管中,振荡摇匀,再置于100 ℃恒温水浴5分钟,结果未观察到气泡产生。
请据此回答下列问题:
(1)实验目的:________________________________________________________。
(2)结果分析:该同学在实验中观察不到气泡产生的原因可能是__________________(【答案】合理即可)。
(3)交流讨论:同学们推测实验中观察不到气泡产生有三种可能原因。为了验证推断,在原实验的基础上设计了如下实验方案进行验证。
方案①:将上述试管温度缓慢降至37 ℃左右,若此过程中无气泡产生,再向试管中加入2 mL 3%新鲜过氧化氢溶液,观察,仍无气泡产生,则说明___________________________。
方案②:将上述试管温度缓慢降至37 ℃左右,若此过程中无气泡产生,再向试管中加入1 mL 20%新鲜肝脏研磨液,观察,仍无气泡产生,则说明_______________________________
________________________________________________________________________。
方案③:若方案①和方案②现象同时成立,则说明__________________________________
________________________________________________________________________。
(4)在研究温度对酶活性的影响实验过程中,需控制________等无关变量。
【答案】 (1)探究高温对酶活性的影响(或探究高温能否使过氧化氢酶失活)
(2)高温使过氧化氢酶变性失活(或高温使过氧化氢在与酶混合前全部分解或高温既能使过氧化氢酶变性失活,又能使过氧化氢在与酶混合前全部分解)
(3)方案①:高温使过氧化氢酶变性失活
方案②:高温使过氧化氢(在与酶混合前)全部分解
方案③:高温既能使过氧化氢酶变性失活,又能使过氧化氢(在与酶混合前)全部分解
(4)pH (如答其他【答案】时必须要包含pH)
【解析】 (1)实验目的是实验想要探究的内容,如标题所示目的为探究高温对酶活性的影响。
(2)该同学在实验中观察不到气泡产生的原因可能是高温使H2O2酶变性失活,或是高温使H2O2在与酶混合前全部分解,或是高温既能使H2O2酶变性失活,又能使H2O2在与酶混合前全部分解。
(3)方案①:将上述试管温度缓慢降至37 ℃左右,若此过程中无气泡产生,再向试管中加入 2 mL 3%的H2O2溶液,观察仍无气泡产生,则说明高温使H2O2酶变性失活。
方案②:将上述试管温度缓慢降至37 ℃左右,若此过程中无气泡产生,再向试管中加入1 mL 20%的新鲜肝脏研磨液,观察仍无气泡产生,则说明高温使H2O2在与酶混合前全部分解。
方案③:若方案①和方案②现象同时成立,则说明高温既能使H2O2酶变性失活,又能使H2O2全部分解。
(4)在研究温度对酶活性的影响实验过程中,温度为自变量,pH值等为无关变量,故需控制pH等无关变量。
例4.某生物兴趣小组利用芹菜幼苗进行了相关探究实验,实验结果如下表。
组别
A
B
C
D
2,4-D溶液浓度
a
b
c
0
平均株高(cm)
20
29
35
16
请回答:
(1)实验目的:________________________________________________________。
(2)实验步骤:
第一步:配制浓度为a、b、c的3组2,4-D溶液,浓度大小关系为a>b>c;
第二步:选取株高、长势等相同的芹菜幼苗若干,均分为4组,编号A、B、C、D;
第三步:分别用等量且适量的________________________________________________喷洒A、B、C 3组芹菜幼苗,用__________________喷洒D组芹菜幼苗;
第四步:在相同且适宜的条件下培养一段时间,测量并记录每株芹菜幼苗的________,对所得的实验数据进行统计分析。
(3)讨论:
该实验结果能否说明高浓度的2,4-D具有抑制生长的作用?________(填“能”或“不能”),理由是________________________________________________________________________
________________________________________________________________________。
【答案】 (1)探究不同浓度的2,4-D溶液对芹菜幼苗生长的影响 (2)浓度为a、b、c的2,4-D溶液 等量的蒸馏水 株高 (3)不能 a、b、c三种浓度的2,4-D溶液对芹菜幼苗的生长都具有促进作用(或a、b、c三种浓度的2,4-D溶液对芹菜幼苗的生长都没有抑制作用)
【解析】 (1)本实验为探究性实验,结合表中实验结果记录可知,本实验的目的是探究不同浓度的2,4-D溶液对芹菜幼苗生长的影响。
(2)不论是验证性实验还是探究性实验,在实验步骤的安排上均应遵循单一变量原则和对照原则。根据实验目的可知,本实验的自变量是不同浓度的2,4-D溶液,因变量是芹菜幼苗生长情况(用平均株高表示),其他影响芹菜幼苗生长的因素均为无关变量,对照实验要求各组的无关变量要相同且适宜;为减少实验误差,每组的芹菜幼苗都应为多株,在处理实验结果时应计算每组幼苗的平均株高;实验中不同浓度的2,4-D溶液处理的组别为实验组,而不用2,4-D溶液处理的组别为对照组;根据上述分析,本实验的实验步骤为:
第一步:配制浓度为a、b、c的3组2,4-D溶液,浓度大小关系为a>b>c;
第二步:选取株高、长势等相同的芹菜幼苗若干(以体现平行可重复性原则),均分为4组,编号A、B、C、D;
第三步:分别用等量且适量的浓度为a、b、c的2,4-D溶液喷洒A、B、C 3组芹菜幼苗(实验组处理),用等量的蒸馏水喷洒D组芹菜幼苗(对照组处理);
第四步:在相同且适宜的条件下培养一段时间,测量并记录每株芹菜幼苗的株高,对所得的实验数据进行统计分析,计算并比较各组的平均株高。
(3)分析实验结果记录可知,各实验组的平均株高均大于对照组,表明实验组中的a、b、c三种浓度的2,4-D溶液对芹菜幼苗的生长都是促进作用(或a、b、c三种浓度的2,4-D溶液对芹菜幼苗的生长都没有抑制作用),因此该实验结果不能说明高浓度的2,4-D具有抑制生长的作用。
例5.豚鼠的野生型体色有黑色、灰色和白色,其遗传受两对等位基因D、d和R、r控制(两对等位基因独立遗传)。当个体同时含有显性基因D和R时,表现为黑色;当个体不含有D基因时,表现为白色;其他类型表现为灰色。现有两个纯合品系的亲本杂交,其结果如下表:
亲本组合
F1类型及比例
F2类型及比例
灰色雌性×白色雄性
黑色雌性∶灰色雄性
黑色∶灰色∶白色=3∶3∶2
回答下列问题:
(1)上述实验结果表明,等位基因R、r位于__________(填“常”或“X”)染色体上,亲本白色雄性豚鼠的基因型为________,F2中r基因频率为________。
(2)若豚鼠种群足够大,从F2代开始,每代淘汰掉种群中灰色雄豚鼠,照这样随机交配若干代,豚鼠种群是否发生了进化?________依据是___________________________________
________________________________________________________________________。
(3)假如R、r分别被荧光蛋白标记为黄色、蓝色,实验发现F1中灰色雄性豚鼠的一个次级精母细胞减数第二次分裂中期没有检测到荧光标记,其原因可能是_______________
________________________________________________________________________。
(4)某小组利用上述实验中豚鼠为实验材料,尝试选择不同体色的豚鼠进行杂交,使杂交后代中白色豚鼠只在雄性个体中出现。你认为该小组能否成功?________,理由是________________________________________________________________________。
【答案】 (1)X ddXRY 2/3 (2)是 淘汰掉种群中灰色雄性豚鼠,种群d、r的基因频率发生了改变,种群发生进化 (3)Y染色体所在的次级精母细胞,在减数第一次分裂时X和Y染色体没有分开,移到细胞同一级 (4)不能 白豚鼠的基因型为dd_ _,而D、d位于常染色体上,其遗传与性别无关
【解析】 (1)根据分析可知,F1类型存在性别差异,由于个体同时含有显性基因D和R时,表现为黑色;当个体不含有D基因时,表现为白色;其他类型表现为灰色。实验中纯合灰色雌性和白色雄性杂交,子一代雌性都是黑色,雄性都是灰色,子二代中黑色∶灰色∶白色=3∶3∶2,因此等位基因D、d位于常染色体上,等位基因R、r位于X染色体上,所以亲本灰色雌性豚鼠的基因型为DDXrXr,白色雄性豚鼠的基因型为ddXRY,子一代的基因型是DdXRXr(黑色雌性)、DdXrY(灰色雄性),所以F2中r基因频率为2/3。
(2)生物进化的实质是种群基因频率的改变。从F2代开始,每代淘汰掉种群中灰色雄性豚鼠,使种群d、r的基因频率发生了改变,导致豚鼠种群发生进化。
(3)假如R、r分别被荧光蛋白标记为黄色、蓝色,实验发现F1中灰色雄性豚鼠的一个次级精母细胞减数第二次分裂中期没有检测到荧光标记,其原因可能是在减数第一次分裂时X和Y染色体没有分开,移到细胞同一极。
(4)由分析可知,白色豚鼠的基因型为dd_ _,而D、d位于常染色体上,其遗传与性别无关,因此不能使杂交后代中白色豚鼠只在雌性或雄性个体中出现。
例6.为了验证胰高血糖素具有升高血糖的生理作用,请你根据给出的实验材料和用具,完善实验步骤,并预测实验结果。
(1)材料和用具:雄性成年大白鼠若干只,胰高血糖素溶液,生理盐水,注射器,血糖测量仪等。
(2)方法与步骤:
①将________________________若干只随机分为数量相等的甲、乙两组,分别用血糖测量仪,测定并记录它们的__________。
②用注射器给甲组鼠注射__________________,给乙组鼠注射____________。
③一定时间后分别测定并记录两组鼠的血糖含量。
(3)结果预测:______________________________________________________。
(4)实验结论:_________________________________________________。
【答案】 (2)①年龄相同、体重相近的雄性成年大白鼠 血糖浓度 ②适量的胰高血糖素溶液 等量的生理盐水
(3)甲组鼠血糖浓度升高,乙组鼠血糖浓度维持稳定 (4)胰高血糖素有升高血糖浓度的作用
【解析】 (1)根据实验设计的等量原则,应选择年龄相同、体重相近的雄性成年大白鼠,根据对照原则,将年龄相同、体重相近的雄性成年大白鼠若干只随机分为数量相等的甲、乙两组,由于是验证胰高血糖素具有升高血糖的生理作用,因此需测定它们的血糖浓度。
(2)根据对照、等量和单一变量的原则,由于是验证胰高血糖素具有升高血糖的生理作用,因此用注射器给甲组鼠注射适量的胰高血糖素溶液,给乙组鼠注射等量的生理盐水作为对照。
(3)由于是验证性实验,因此结果唯一,甲组注射了胰高血糖素,血糖浓度会升高,乙组血糖浓度稳定。
(4)实验结论与需要验证的结论应一致,即胰高血糖素有升高血糖的生理作用。
例7.“苏丹红Ⅰ号”是一种红色的工业合成染色剂,用于汽车增色以及鞋、地板等的增光。全球多数国家都禁止将其用于食品生产。科学家通过实验发现“苏丹红Ⅰ号”会导致鼠类患癌,在人类肝细胞研究中,也显现出它可能致癌的特性。请设计实验探究“苏丹红Ⅰ号”是否能诱导大鼠肝癌的发生。
(1)实验材料和用具:
大鼠若干只,普通饲料,三种不同剂量的苏丹红Ⅰ号溶液A、B、C(分别为低、中、高),其他所需条件均满足。
(2)实验方法步骤(请简要写出):
步骤1:选取____________________________的大鼠若干,随机平均分成________组,并编号为甲、乙、丙、丁,分别饲养。
步骤2:分类处理(“√”表示添加)
甲
乙
丙
丁
普通饲料
√
√
√
√
苏丹红Ⅰ号溶液
A
B
C
等量清水
步骤3:将四组大鼠置于________________________________________________,
分笼饲养,定期测量体重,注意观察记录。
步骤4:两年后,检查大鼠的健康状况,统计各组大鼠肝癌的发生率。
(3)实验结果预测与分析:_________________________________________________
________________________________________________________________________
________________________________________________________________________
_________________________________________________________(至少写出三种情况)。
【答案】 (2)身体健康、发育正常、体重相当 四 相同且适宜的环境条件下 (3)实验结果预测与分析:①如果四个组的大鼠肝癌发生率相同,说明“苏丹红Ⅰ号”不会诱导大鼠肝癌的发生;②如果四个组的大鼠肝癌发生率依次是丙>乙>甲>丁,说明“苏丹红Ⅰ号”会诱导大鼠肝癌的发生,而且剂量越高,诱导大鼠肝癌的发生率越高;③如果甲组、乙组、丙组大鼠肝癌的发生率相近,且高于丁组,说明“苏丹红Ⅰ号 ”会诱导大鼠肝癌的发生,但跟剂量大小关系不大(其他合理的预测与分析也可)
【解析】 本题中的自变量为“苏丹红Ⅰ号”,设置三个浓度,实验需分四组。因对照组设置是必需的,结果是未知的,根据实验情况可能出现的结果都是预测结果。一般结果的预测分成两类:一是不能诱导肝癌的发生;二是能诱导肝癌的发生,在这里又可分为多种不同浓度的“苏丹红Ⅰ号”诱导肝癌的发生结果不同的情况。
相关教案
这是一份高中生物专题15 现代生物科技专题-【口袋书】2020年高考生物必背知识手册,共19页。
这是一份高中生物专题14 生物技术实践-【口袋书】2020年高考生物必背知识手册,共12页。教案主要包含了易混辨析, 题型风向等内容,欢迎下载使用。
这是一份高中生物专题12 生物与环境-【口袋书】2020年高考生物必背知识手册,共10页。教案主要包含了生态系统的结构,生态系统的能量流动,生态系统的物质循环和信息传递,生态系统的稳定性,生态环境的保护等内容,欢迎下载使用。

