高中生物专题05 自由组合定律的应用(无答案)
展开
这是一份高中生物专题05 自由组合定律的应用(无答案),共19页。教案主要包含了难点精讲,难点突破,真题回顾,新题精练等内容,欢迎下载使用。
2020届高考生物难点精讲精练
专题05 自由组合定律的应用
【难点精讲】
一、根据亲本基因型推子代
例题:某植物个体的基因型为Aa(高茎)Bb(红花)Cc(灰种皮)dd(小花瓣),请思考如下问题:
(1)若某个体AaBbCcdd体细胞中基因与染色体的位置关系如图1所示,则其产生的配子种类数为________种,基因型为AbCd的配子所占比例为________,其自交所得子代的基因型有______种,其中AABbccdd所占比例为________,其中子代的表现型有________种,其中高茎红花灰种皮小花瓣个体所占比例为________。
图1
(2)若某个体AaBbCcdd体细胞中基因与染色体的位置关系如图2所示(不发生交叉互换),则其产生的配子种类数为________种,基因型为AbCd的配子所占比例为________,其自交所得子代的基因型有________种,其中AaBbccdd所占比例为________,其中子代的表现型有________种,其中高茎红花灰种皮小花瓣个体所占比例为________。
图2
(3)若某个体AaBbCcdd体细胞中基因与染色体的位置关系如图3所示(不发生交叉互换),则其产生的配子种类数为__________种,基因型为AbCd的配子所占比例为__________,其自交所得子代的基因型有__________种,其中AABbccdd所占比例为________,其中子代的表现型有________种,其中高茎红花灰种皮小花瓣个体所占比例为________。
图3
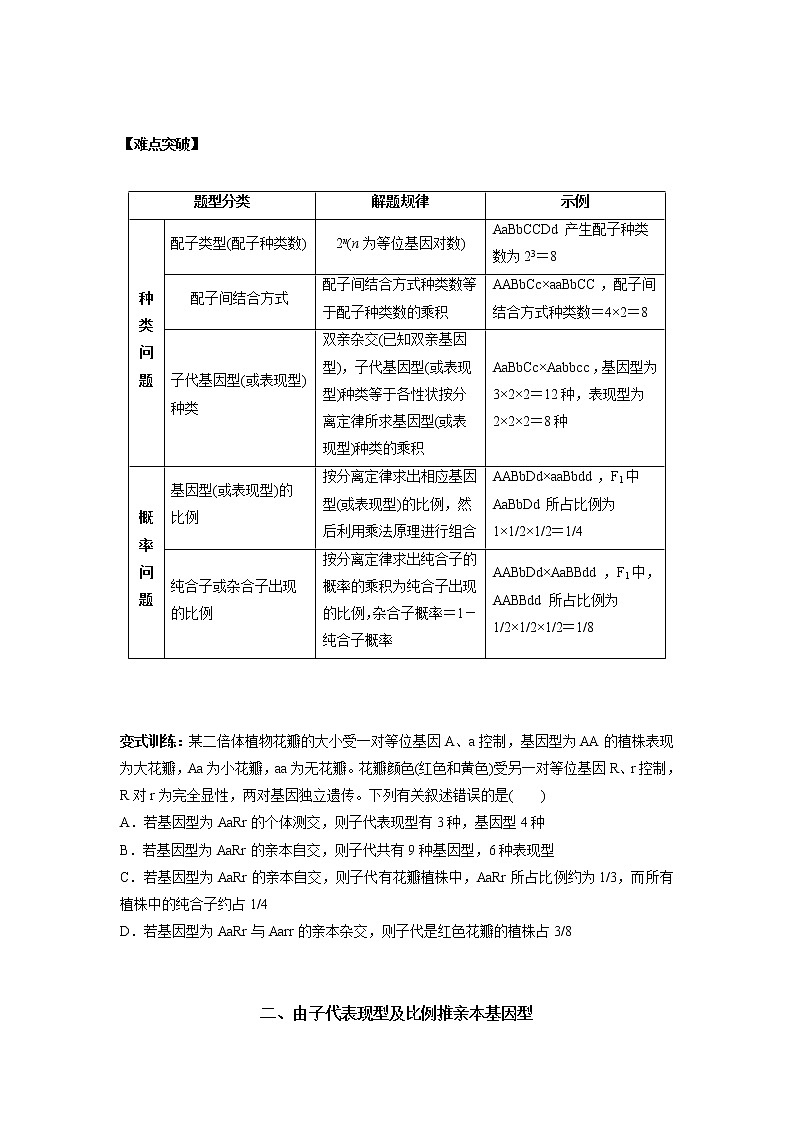
【难点突破】
题型分类
解题规律
示例
种
类
问
题
配子类型(配子种类数)
2n(n为等位基因对数)
AaBbCCDd产生配子种类数为23=8
配子间结合方式
配子间结合方式种类数等于配子种类数的乘积
AABbCc×aaBbCC,配子间结合方式种类数=4×2=8
子代基因型(或表现型)
种类
双亲杂交(已知双亲基因型),子代基因型(或表现型)种类等于各性状按分离定律所求基因型(或表现型)种类的乘积
AaBbCc×Aabbcc,基因型为3×2×2=12种,表现型为2×2×2=8种
概率问题
基因型(或表现型)的
比例
按分离定律求出相应基因型(或表现型)的比例,然后利用乘法原理进行组合
AABbDd×aaBbdd,F1中AaBbDd所占比例为1×1/2×1/2=1/4
纯合子或杂合子出现的比例
按分离定律求出纯合子的概率的乘积为纯合子出现的比例,杂合子概率=1-纯合子概率
AABbDd×AaBBdd,F1中,AABBdd所占比例为1/2×1/2×1/2=1/8
变式训练:某二倍体植物花瓣的大小受一对等位基因A、a控制,基因型为AA的植株表现为大花瓣,Aa为小花瓣,aa为无花瓣。花瓣颜色(红色和黄色)受另一对等位基因R、r控制,R对r为完全显性,两对基因独立遗传。下列有关叙述错误的是( )
A.若基因型为AaRr的个体测交,则子代表现型有3种,基因型4种
B.若基因型为AaRr的亲本自交,则子代共有9种基因型,6种表现型
C.若基因型为AaRr的亲本自交,则子代有花瓣植株中,AaRr所占比例约为1/3,而所有植株中的纯合子约占1/4
D.若基因型为AaRr与Aarr的亲本杂交,则子代是红色花瓣的植株占3/8
二、 由子代表现型及比例推亲本基因型
例题:玉米种子颜色由三对等位基因控制,符合基因自由组合定律。A、C、R基因同时存在时为有色,其余基因型都为无色。一棵有色种子的植株Z与三棵植株杂交得到的结果为:AAccrr×Z→有色∶无色=1∶1;aaCCrr×Z→有色∶无色=1∶3;aaccRR×Z→有色∶无色=1∶1;Z植株的基因型为( )
A.AaCCRr B.AACCRr
C.AaCcrr D.AaCcRR
【难点突破】
1.基因填充法
根据亲代表现型可大概写出其基因型,如A_B_、aaB_等,再根据子代表现型将所缺处填完,特别要学会利用后代中的隐性性状,因为后代中一旦存在双隐性个体,那亲代基因型中一定存在a、b等隐性基因。
2.分解组合法
根据子代表现型比例拆分为分离定律的分离比,确定每一对相对性状的亲本基因型,再组合。如:
(1)9∶3∶3∶1→(3∶1)(3∶1)→(Aa×Aa)(Bb×Bb) →AaBb×AaBb;
(2)1∶1∶1∶1→(1∶1)(1∶1)→(Aa×aa)(Bb×bb) →AaBb×aabb或Aabb×aaBb;
(3)3∶3∶1∶1→(3∶1)(1∶1)→(Aa×Aa)(Bb×bb) 或(Aa×aa)(Bb×Bb)→AaBb×Aabb 或AaBb×aaBb。
变式训练:下表为3个不同小麦杂交组合及其子代的表现型和植株数目。据表分析,下列推断正确的是( )
组合
序号
杂交组合类型
子代的表现型和植株数目
抗病
红种皮
抗病
白种皮
感病
红种皮
感病
白种皮
一
抗病红种皮①×感病红种皮②
416
138
410
135
二
抗病红种皮③×感病白种皮④
180
184
178
182
三
感病红种皮⑤×感病白种皮⑥
140
136
420
414
A.由组合二可以判定白种皮为隐性性状
B.由组合三可以判定抗病为显性性状
C.亲本①和③的基因型不相同
D.亲本②和⑤的基因型相同
三、 自交与自由交配的相关计算
例题:南瓜的形状(扁盘形、长圆形、长形)受两对等位基因控制(两对等位基因分别用A、a和B、b表示),将均为长圆形的两亲本杂交,F1全为扁盘形。再将F1自交得F2,发现扁盘形∶长圆形∶长形=137∶91∶16。若让F2中的长圆形南瓜自由交配,则F3的基因型种类和表现型及比例最可能是( )
A.8种,扁盘形∶长圆形∶长形=9∶6∶1
B.9种,扁盘形∶长圆形∶长形=1∶2∶1
C.7种,扁盘形∶长圆形∶长形=9∶3∶4
D.6种,扁盘形∶长圆形∶长形=2∶6∶1
【难点突破】
自交与自由交配的相关计算
纯合黄色圆粒豌豆(YYRR)和纯合绿色皱粒豌豆(yyrr)杂交后得子一代,子一代再自交得子二代,若子二代中黄色圆粒豌豆个体和绿色圆粒豌豆个体分别进行自交、测交和自由交配,所得子代的表现型及比例分别如下表所示:
项目
表现型及比例
Y_R_
(黄圆)
自交
黄色圆粒∶绿色圆粒∶黄色皱粒∶绿色皱粒=25∶5∶5∶1
测交
黄色圆粒∶绿色圆粒∶黄色皱粒∶绿色皱粒=4∶2∶2∶1
自由
交配
黄色圆粒∶绿色圆粒∶黄色皱粒∶绿色皱粒=64∶8∶8∶1
yyR_
(绿圆)
自交
绿色圆粒∶绿色皱粒=5∶1
测交
绿色圆粒∶绿色皱粒=2∶1
自由
交配
绿色圆粒∶绿色皱粒=8∶1
变式训练:陆地棉枝条黄色(Y)对绿色(y)为显性,抗黄萎病(D)对不抗黄萎病(d)为显性。农业科研工作者用该植物黄色枝条抗黄萎病和绿色枝条抗黄萎病作亲本进行杂交,发现子代(F1)出现4种类型,对性状的统计结果如下图所示。若去掉花瓣,让F1中黄色枝条抗黄萎病植株随机受粉,F2的表现型及其性状分离比是( )
A.黄抗∶黄不抗∶绿抗∶绿不抗=24∶8∶3∶1
B.黄抗∶黄不抗∶绿抗∶绿不抗=25∶5∶5∶1
C.黄抗∶黄不抗∶绿抗∶绿不抗=24∶3∶8∶1
D.黄抗∶黄不抗∶绿抗∶绿不抗=15∶5∶3∶1
四、 “自由组合”中的特殊比例
例题:某种鱼的鳞片有4种表现型:单列鳞、野生型鳞、无鳞和散鳞,由位于两对同源染色体上的两对等位基因决定(用A、a,B、b表示),且BB对生物个体有致死作用,将无鳞鱼和纯合野生型鳞鱼杂交,F1有两种表现型,野生型鳞鱼占50%,单列鳞鱼占50%;选取F1中的单列鳞鱼进行互交,其后代中有上述4种表现型,这4种表现型的比例为6∶3∶2∶1,则F1的亲本基因型组合是( )
A.Aabb×AAbb B.aaBb×aabb
C.aaBb×AAbb D.AaBb×AAbb
【难点突破】
“和”小于16的由基因致死导致的特殊比例
(1)致死类型归类分析
①显性纯合致死
a.AA和BB致死
b.AA(或BB)致死
②隐性纯合致死
a.双隐性致死
b.单隐性致死(aa或bb
(2)致死类问题解题思路
第一步:先将其拆分成分离定律单独分析。
第二步:将单独分析结果再综合在一起,确定成活个体基因型、表现型及比例。
变式训练1:纯合白皮、抗霜霉病黄瓜与纯合绿皮、感霜霉病黄瓜杂交得F1,F1全表现为白皮、抗病。F1自交得到F2,若F2中抗病与感病的性状分离比为3∶1,果皮的性状分离比为白皮∶黄皮∶绿皮约为12∶3∶1,下列判断正确的是( )
A.抗病与感病这一相对性状的遗传符合自由组合定律
B.控制果皮颜色的是一对等位基因,杂合子表现型为黄色
C.将F2中感病、绿皮植株与感病、黄皮杂交,子代出现1∶1的性状分离比
D.若两对性状的遗传符合自由组合定律,F2中表现型为抗病、白皮植株占总数的9/16
变式训练2:某个鼠群有基因纯合致死现象(在胚胎时期就使个体死亡),该鼠群的体色有黄色(Y)和灰色(y),尾巴有短尾(D)和长尾(d)。任意取雌雄两只黄色短尾鼠经多次交配,F1的表现型为黄色短尾∶黄色长尾∶灰色短尾∶灰色长尾=4∶2∶2∶1。则下列相关说法不正确的是( )
A.两个亲本的基因型均为YyDd
B.F1中黄色短尾个体的基因型均为YyDd
C.F1中只有部分显性纯合子在胚胎时期死亡
D.F1中黄色长尾和灰色短尾的基因型分别是Yydd、yyDd
变式训练3:大豆子叶颜色(AA表现深绿,Aa表现浅绿,aa为黄化且此表现型的个体在幼苗阶段死亡)受B、b基因影响,两对等位基因分别位于两对同源染色体上。当B基因存在时,A基因能正常表达;当b基因纯合时,A基因不能表达。子叶深绿和子叶浅绿的两亲本杂交,F1出现黄化苗。下列相关叙述错误的是( )
A.亲本的基因型为AABb、AaBb
B.F1中子叶深绿∶子叶浅绿∶子叶黄化=3∶3∶2
C.基因型为AaBb的个体自交,子代有9种基因型、4种表现型
D.大豆子叶颜色的遗传遵循基因的自由组合定律
【真题回顾】
1.(2017·浙江省高考真题)豌豆子叶的黄色对绿色为显性,种子的圆粒对皱粒为显性,并且两对性状独立遗传。以1株黄色圆粒和1株绿色皱粒的豌豆作为亲本,杂交得到F1,其自交得到的F2中黄色圆粒:黄色皱粒:绿色圆粒:绿色皱粒=9:3:15:5,则黄色圆粒的亲本产生的配子种类有
A.1种 B.2种 C.3种 D.4种
2.(2010·安徽省高考真题)南瓜的扁形、圆形、长圆形三种瓜形由两对等位基因控制(A、a和B、b),这两对基因独立遗传。现将2株圆形南瓜植株进行杂交,F1收获的全是扁盘形南瓜;F1自交,F2获得137株扁盘形、89株圆形、15株长圆形南瓜。据此推断,亲代圆形南瓜株的基因型分别是( )
A.aaBB和Aabb B.aaBb和Aabb
C.AAbb和aaBB D.AABB和aabb
3.(2009·全国高考真题)已知小麦抗病对感病为显性,无芒对有芒为显性,两对性状独立遗传。用纯合的抗病无芒与感病有芒杂交,F1自交,播种所有的F2,假定所有的F2植珠都能成活,在F2植株开花前,拔掉所有的有芒植株,并对剩余植株套袋。假定剩余的每株F2收获的种子数量相等,且F3的表现型符合遗传定律。从理论上讲F3中表现感病植株的比例为
A.1/8 B.3/8 C.1/16 D.3/16
4.(2017·全国高考真题)若某哺乳动物毛色由3对位于常染色体上的、独立分配的等位基因决定,其中,A 基因编码的酶可使黄色素转化为褐色素;B基因编码的酶可使该褐色素转化为黑色素;D基因的表达产物能完全抑制A基因的表达;相应的隐性等位基因a、b、d的表达产物没有上述功能。若用两个纯合黄色品种的动物作为亲本进行杂交,F 1均为黄色,F2中毛色表现型出现了黄:褐:黑=52:3:9的数量比,则杂交亲本的组合是
A.AABBDD×aaBBdd,或AAbbDD×aabbdd
B.aaBBDD×aabbdd,或AAbbDD×aaBBDD
C.aabbDD×aabbdd,或AAbbDD×aabbdd
D.AAbbDD×aaBBdd,或AABBDD×aabbdd
5.(2013·天津高考真题)大鼠的毛色由独立遗传的两对等位基因控制。用黄色大鼠与黑色大鼠进行杂交实验,结果如图。据图判断,下列叙述正确的是( )
A.黄色为显性性状,黑色为隐性性状
B.F1与黄色亲本杂交,后代有两种表现型
C.F1和F2中灰色大鼠均为杂合体
D.F2黑色大鼠与米色大鼠杂交,其后代中出现米色大鼠的概率为1/4
6.(2016·上海高考真题)控制棉花纤维长度的三对等位基因A/a、B/b、C/c对长度的作用相等,分别位于三对同源染色体上。已知基因型为aabbc的棉花纤维长度为6厘米,每个显性基因增加纤维长度2厘米。棉花植株甲( AABbcc)与乙( aaBbCc)杂交,则F1的棉花纤维长度范围是
A.6-14厘米 B.6-16厘米 C.8-14厘米 D.8-16厘米
二、实验题
7.(2016·全国高考真题)某种植物的果皮有毛和无毛、果肉黄色和白色为两对相对性状,各由一对等位基因控制(前者用D、d表示,后者用F、f表示),且独立遗传。利用该种植物三种不同基因型的个体(有毛白肉A、无毛黄肉B、无毛黄肉C)进行杂交,实验结果如下:
回答下列问题:
(1)果皮有毛和无毛这对相对性状中的显性性状为__________,果肉黄色和白色这对相对性状中的显性性状为__________。
(2)有毛白肉A、无毛黄肉B和无毛黄肉C的基因型依次为__________。
(3)若无毛黄肉B自交,理论上,下一代的表现型及比例为__________。
(4)若实验3中的子代自交,理论上,下一代的表现型及比例为__________。
(5)实验2中得到的子代无毛黄肉的基因型有__________。
8.(2014·山东省高考真题)果蝇的灰体(E)对黑檀体(e)为显性;短刚毛和长刚毛是一对相对性状,由一对等位基因(B,b)控制。这两对基因位于常染色体上且独立遗传。用甲、乙、丙三只果蝇进行杂交实验,杂交组合、F1表现型及比例如下:
(1)根据实验一和实验二的杂交结果,推断乙果蝇的基因型可能为_______或________。若实验一的杂交结果能验证两对基因E,e和B,b的遗传遵循自由组合定律,则丙果蝇的基因型应为_______________。
(2)实验二的F1中与亲本果蝇基因型不同的个体所占的比例为________。
(3)在没有迁入迁出、突变和选择等条件下,一个由纯合果蝇组成的大种群个体间自由交配得到F1 ,F1中灰体果蝇8400只,黑檀体果蝇1600只。F1中e的基因频率为_______________,Ee的基因型频率为________。亲代群体中灰体果蝇的百分比为________。
(4)灰体纯合果蝇与黑檀体果蝇杂交,在后代群体中出现了一只黑檀体果蝇。出现该黑檀体果蝇的原因可能是亲本果蝇在产生配子过程中发生了基因突变或染色体片段缺失。现有基因型为EE,Ee和ee的果蝇可供选择,请完成下列实验步骤及结果预测,以探究其原因。(注:一对同源染色体都缺失相同片段时胚胎致死;各型配子活力相同)实验步骤:
①用该黑檀体果蝇与基因型为_______________的果蝇杂交,获得F1 ;
②F1自由交配,观察、统计F2表现型及比例。
结果预测:I.如果F2表现型及比例为__________________,则为基因突变;
II.如果F2表现型及比例为_________________,则为染色体片段缺失。
9.(2019·全国高考真题)某实验室保存有野生型和一些突变型果蝇。果蝇的部分隐性突变基因及其在染色体上的位置如图所示。回答下列问题。
(1)同学甲用翅外展粗糙眼果蝇与野生型(正常翅正常眼)纯合子果蝇进行杂交,F2中翅外展正常眼个体出现的概率为_________________。图中所列基因中,不能与翅外展基因进行自由组合的是_________________。
(2)同学乙用焦刚毛白眼雄蝇与野生型(直刚毛红眼)纯合子雌蝇进行杂交(正交),则子代雄蝇中焦刚毛个体出现的概率为_________________;若进行反交,子代中白眼个体出现的概率为_________________。
(3)为了验证遗传规律,同学丙让白眼黑檀体雄果蝇与野生型(红眼灰体)纯合子雌果蝇进行杂交得到F1,F1相互交配得到F2,那么,在所得实验结果中,能够验证自由组合定律的F1表现型是_________________,F2表现型及其分离比是_________________;验证伴性遗传时应分析的相对性状是_________________,能够验证伴性遗传的F2表现型及其分离比是_________________。
10.(2017·海南省高考真题)
果蝇有4对染色体(I~IV号,其中I号为性染色体)。纯合体野生型果蝇表现为灰体、长翅、直刚毛,从该野生型群体中分别得到了甲、乙、丙三种单基因隐性突变的纯合体果蝇,其特点如表所示。
表现型
表现型特征
基因型
基因所在染色体
甲
黑檀体
体呈乌木色、黑亮
ee
III
乙
黑体
体呈深黑色
bb
II
丙
残翅
翅退化,部分残留
vgvg
II
某小组用果蝇进行杂交实验,探究性状的遗传规律。回答下列问题:
(1)用乙果蝇与丙果蝇杂交,F1的表现型是_______;F1雌雄交配得到的F2不符合9∶3∶3∶1的表现型分离比,其原因是__________。
(2)用甲果蝇与乙果蝇杂交,F1的基因型为___________、表现型为________,F1雌雄交配得到的F2中果蝇体色性状___________(填“会”或“不会”)发生分离。
(3)该小组又从乙果蝇种群中得到一只表现型为焦刚毛、黑体的雄蝇,与一只直刚毛灰体雌蝇杂交后,子一代雌雄交配得到的子二代的表现型及其比例为直刚毛灰体♀∶直刚毛黑体♀∶直刚毛灰体♂∶直刚毛黑体♂∶焦刚毛灰体♂∶焦刚毛黑体♂=6∶2∶3∶1∶3∶1,则雌雄亲本的基因型分别为_________(控制刚毛性状的基因用A/a表示)。
11.(2013·山东省高考真题)某二倍体植物宽叶(M)对窄叶(m)为显性,高茎(H)对矮茎(h)为显性,红花(R)对白花(r)为显性。基因M、m与基因R、r在2号染色体上,基因H、h在4号染色体上。
(1)基因M、R编码各自蛋白质前3个氨基酸的DNA序列如图,起始密码子均为AUG。若基因M的b链中箭头所指碱基C突变为A,其对应的密码子由____变为____。正常情况下,基因R在细胞中最多有____个,其转录时的模板位于____(填“a”或“b”)链中。
(2)用基因型为MMHH和mmhh的植株为亲本杂交获得F1,F1自交获得F2,F2中自交性状不分离植株所占的比例为____,用隐性亲本与F2中宽叶高茎植株测交,后代中宽叶高茎与窄叶矮茎植株的比例为____。
(3)基因型为Hh的植株减数分裂时,出现了一部分处于减数第二次分裂中期的Hh型细胞,最可能的原因是_______________________。缺失一条4号染色体的高茎植株减数分裂时,偶然出现一个HH型配子,最可能的原因是___________________________。
(4)现有一宽叶红花突变体,推测其体细胞内与该表现型相对应的基因组成为图甲、乙、丙中的一种,其他同源染色体数目及结构正常。现只有各种缺失一条染色体的植株可供选择,请设计一步杂交实验,确定该突变体的基因组成是哪一种。(注:各型配子活力相同;控制某一性状的基因都缺失时,幼胚死亡)
实验步骤:①_____________________________;②观察、统计后代表现性及比例
结果预测:Ⅰ.若______________________________________,则为图甲所示的基因组成;
Ⅱ.若______________________________________,则为图乙所示的基因组成;
Ⅲ.若______________________________________,则为图丙所示的基因组成。
12.(2019·全国高考真题)某种甘蓝的叶色有绿色和紫色。已知叶色受2对独立遗传的基因A/a和B/b控制,只含隐性基因的个体表现隐性性状,其他基因型的个体均表现显性性状。某小组用绿叶甘蓝和紫叶甘蓝进行了一系列实验。
实验①:让绿叶甘蓝(甲)的植株进行自交,子代都是绿叶
实验②:让甲植株与紫叶甘蓝(乙)植株进行杂交,子代个体中绿叶∶紫叶=1∶3
回答下列问题。
(1)甘蓝叶色中隐性性状是__________,实验①中甲植株的基因型为__________。
(2)实验②中乙植株的基因型为________,子代中有________种基因型。
(3)用另一紫叶甘蓝(丙)植株与甲植株杂交,若杂交子代中紫叶和绿叶的分离比为1∶1,则丙植株所有可能的基因型是________;若杂交子代均为紫叶,则丙植株所有可能的基因型是_______;若杂交子代均为紫叶,且让该子代自交,自交子代中紫叶与绿叶的分离比为15∶1,则丙植株的基因型为________。
【新题精练】
一、单选题
1.(2020·上海高三二模)果蝇的眼色有红色、朱砂色和白色三种表现型,受两对独立遗传的基因(E、e和B、b)控制,其中B、b位于X染色体上。只要有B存在时果蝇表现为红眼,B 和E都不存在时为白眼,其余情况为朱砂眼。红眼雄果蝇和白眼雌果蝇的子代中雌性理论上表现为
A.红眼和白眼 B.朱砂色眼 C.白眼 D.红眼
2.(2020·上海高三二模)基因型为AABb的红色大朵玫瑰与基因型为Aabb红色小朵玫瑰杂交,其后代基因型不可能是( )
A.AaBb B.Aabb C.AABb D.aaBb
3.(2020·江西省抚州市第一中学高三二模)某种植物的花色同时受A、a与B、b两对基因控制,基因型为A_bb的植株开蓝花,基因型为aaB_的植株开黄花。将蓝花植株(♀)与黄花植株(♂)杂交,取F1红花植株自交得F2。F2的表现型及其比例为:红花:黄花:蓝花:白花=7:3:1:1,则下列分析中正确的是
A.F2中基因型为Aa_ _的杂合子致死
B.F1产生的配子中某种雌雄配子同时致死
C.亲本蓝花植株和F2蓝花植株的基因型一定为AAbb
D.F1产生的配子中,Ab雌配子或Ab雄配子致死
4.(2020·四川省成都外国语学校高一开学考试)人类的肤色由A/a、B/b、E/e三对基因共同控制,且这三对基因的遗传符合自由组合定律。AABBEE为黑色,aabbee为白色,肤色深浅与显性基因个数有关,例如,基因型为AaBbEe、AABbee与aaBbEE等与含任何三个显性基因的肤色一样。若双方均为含3个显性基因的杂合体婚配(AaBbEe×AaBbEe),则子代肤色的基因型和表现型分别有多少种?( )
A.27,7 B.16,9 C.27,9 D.16,7
5.(2020·四川省成都外国语学校高一开学考试)基因型为AaBb的黄色圆粒豌豆与基因型为aaBb的绿色圆粒豌豆杂交,则后代中基因型为Aabb和表现型为绿色圆粒的豌豆各占( )
A.1/8,1/16 B.1/4,3/16 C.1/8,3/16 D.1/8,3/8
6.(2020·四川省成都外国语学校高一开学考试)报春花的花色白色(只含白色素)和黄色(含黄色锦葵色素)由两对等位基因(A和a,B和b)共同控制,两对等位基因独立遗传,显性基因A控制以白色素为前体物合成黄色锦葵色素的代谢过程,但当显性基因B存在时可抑制其表达。现选择AABB和aabb两个品种进行杂交,得到Fl,F1自交得F2,则下列说法不正确的是( )
A.黄色植株的基因型是AAbb或Aabb
B.Fl的表现型是白色
C.F2中的白色个体的基因型种类是7种
D.F2中黄色:白色的比例是3: 5
7.(2020·四川省成都外国语学校高一开学考试)将基因型为AaBbCc和AABbCc的豌豆杂交,按基因自由组合规律,后代中基因型为AaBbcc的个体比例应为( )
A.1/8 B.1/16 C.1/32 D.1/64
8.(2020·四川省成都外国语学校高一开学考试)已知豌豆种子的黄色(Y)对绿色(y)、高秆(D)对矮秆(d)是显性,这两对性状独立遗传。用双亲为黄色高秆和绿色矮秆的豌豆植株杂交,得F1,选取F1的数量相等的两种植株分别进行测交,产生的后代数量相同,所有测交后代表现型及比例为黄色高秆∶绿色高秆∶黄色矮秆∶绿色矮秆=1∶3∶1∶3。下列说法不正确的是( )
A.双亲的基因型可能是YyDd和yydd
B.上述F1用于测交的个体基因型是YyDd和yyDd
C.上述F1用于测交的个体自交,所有后代表型比例为9∶15∶3∶5
D.若F1的所有个体自交,产生的后代中杂合子有4种
9.(2020·四川省成都外国语学校高一开学考试)在西葫芦的皮色遗传中,已知黄皮基因(Y)对绿皮基因(y)为显性,但在另一白皮基因(W)存在时,基因Y和y都不能正常表达(两对基因独立遗传)。现有基因型为WwYy 的个体自交,其后代表现型种类及比例是( )
A.4种;9︰3︰3︰1 B.2种;13︰3
C.3种;12︰3︰1 D.3种;10︰3︰3
10.(2020·四川省成都外国语学校高一开学考试)豚鼠黑色(C)对白色(c)、毛皮粗糙(R)对毛皮光滑(r)是显性。能验证自由组合定律的最佳杂交组合是( )
A.黑光×白光→18黑光∶16白光
B.黑光×白粗→25黑粗
C.黑粗×白粗→15黑粗∶7黑光∶16白粗 ∶3白光
D.黑粗×白光→10黑粗∶9黑光∶8白粗∶11白光
11.(2020·四川省成都外国语学校高一开学考试)在两对等位基因自由组合的情况下,F1自交后代的性状分离比是12:3:1,Fl测交后代的性状分离比是
A.1:3 B.3:1 C.2:1:1 D.1:1
二、综合题
12.(2020·四川省绵阳南山中学高三其他)某二倍体植物开两性花(可自花传粉),其雄性不育性状受两对独立遗传的等位基因M、m与N、n控制,其中M基因控制雄性可育、m基因控制雄性不育,n基因纯合时会抑制m基因的表达(表现为可育)。某兴趣小组选取雄性可育的杂种植物甲、乙、丙进行自交或杂交实验,实验结果如下表所示。回答下列问题:
组别
亲本类型
F1表现型及数量(株)
雄性可育株
雄性不可育株
A
甲×甲
298
105
B
甲×乙
302
101
C
丙×丙
398
0
注:“雄性不可育株”指雄蕊发育异常,不能产生可育的花粉,但雌蕊发育正常的植株。
(1)该二倍体植物中,雄性可育杂种植物的基因型有_____种,雄性不育株在杂交育种的操作过程中,最显著的优点是_______________________________。
(2)根据表中实验结果,可确定植株甲的基因型是__________________。
(3)现欲确定植株丙的基因型,请从三组杂交组合的Fl中选择合适材料来进行实验鉴定。要求简要写出实验思路、预期实验结果及结论。
①实验思路:_____________________________________________________________________________。
②预期结果及结论:________________________________________________________________________。
13.(2020·全国高三其他)中国科学家屠呦呦因从青蒿中分离出青蒿素并应用于疟疾治疗获得了2015年诺贝尔生理学或医学奖。已知野生型青蒿为一年生二倍体植物,一般在10月底开黄花,人们主要从青蒿的茎叶中提取青蒿素。研究人员从该野生型黄花品系中选育出了两株开白花的植株,分别标记为P、Q。据此分析回答问题:
(1)研究人员通过一定的处理方法获得了四倍体的青蒿,从而提高了青蒿素的产量,一般常用的处理方法是____________。野生型青蒿与四倍体的青蒿不是同一物种,因为它们之间存在___________。
(2)将P、Q分别与野生型植株杂交,子一代植株均开黄花,子二代中黄花植株和白花植株的数量比均为3:1,这说明黄花与白花性状的遗传遵循___________定律。
(3)若要探究这两株植物白花基因突变是发生在同一对基因上,还是发生在不同对基因上某研究小组设计了如下杂交实验。请加以完善:
实验步骤:将P、Q进行杂交,观察、记录并统计F表现型及比例。
预期实验结果及结论:
①若__________时,可确定P、Q的白花基因突变发生在同一对基因上。
②若___________时,可确定P、Q的白花基因突变发生在不同对基因上。
(4)实验证明P、Q的白花基因突变发生在不同对基因上,为了探究这两对基因是否独立遗传,请利用(3)中的材料进一步设计实验。请写出实验思路、预期结果及结论(注:不考虑交叉互换)。
实验思路:_____________________。
预期结果及结论:
__________________;
_______________。
14.(2020·江西省南昌二中高三二模)果蝇的眼色由两对基因(A、a和B、b)控制,其中A和B同时存在时表现为红眼,B存在而A不存在时为粉红眼,其余情况为白眼。果蝇体内另有一对基因T、t,当t基因纯合时对雄果蝇无影响,但会使雌果蝇性反转成不育的雄果蝇。上述三对基因独立遗传。现有一只纯合红眼雌果蝇和一只纯合白眼雄果蝇杂交,所得F1代的雌雄果蝇随机交配,F2代的表现型及数目如下表所示。
红眼(只)
粉红眼(只)
白眼(只)
雌果蝇
45
15
0
雄果蝇
45
15
40
(说明:不出现等位基因的雄果蝇按纯合子考虑;雌雄性别易区分。)
回答下列问题。
(1)果蝇体内合成红色素不可缺少的基因是________,该基因位于________(常/X)染色体上。
(2)F1代的雌雄果蝇的表现型为________,F1代雌果蝇可产生________种类型的配子。
(3)F2代中纯合的红眼雄果蝇占________。
(4)实验室现有一群粉红眼雌雄果蝇且雌雄比为1:3,是一对粉红眼雌雄果蝇杂交的全部后代。欲通过杂交实验测定其中一只粉红眼雄果蝇的基因型,请写出比较简捷杂交实验方案的实验思路,并预测结果得出结论________。
15.(2020·四川省成都外国语学校高一开学考试)豌豆子叶的黄色(Y)对绿色(y)为显性,圆粒种子(R)对皱粒种子(r)为显性。某人用黄色圆粒和绿色圆粒的豌豆进行杂交,发现后代出现4种类型,对每对性状的统计结果如图所示。据图回答问题:
(1)亲本的基因组成是_____(黄色圆粒)、_____(绿色圆粒)。
(2)在F1中,表现型不同于亲本的是_____,它们之间的数量比为____。F1中纯合子占的比例是_____。
(3)F1中黄色圆粒豌豆的基因组成有两种:
①如果用F1中基因型为_____的一株黄色圆粒豌豆与绿色皱粒豌豆杂交,得到的F2的性状类型有2种,则数量比为_____。
②如果用F1中基因型为________的一株黄色圆粒豌豆与绿色皱粒豌豆杂交,得到的F2的性状类型有______种,数量比为________。
三、实验题
16.(2020·张家口市宣化第一中学高三开学考试)某昆虫翅膀的颜色由常染色体上的两对基因(E和e、R和r)控制,当两种显性基因(E、R)同时存在时翅膀才表现出颜色,其余情况下均表现为无色。现有甲(基因型为eeRR)、乙(基因型为EErr)和丙(基因型为eerr)三组昆虫,请回答下列问题:
(1)请以上述三组昆虫为材料,设计杂交实验来判断控制昆虫翅色的基因能否独立遗传。(要求:写出杂交实验思路即可)______________________________________。
(2)已知这两对基因能独立遗传,且昆虫翅色有黑色、灰色、无色三种类型。有色翅昆虫中存在黑翅和灰翅两种,两个显性基因(E、R)中有一个存在剂量效应,即有一个显性基因时为灰翅,有两个显性基因时为黑翅。请以上述三组昆虫为材料,设计杂交实验来判断存在剂量效应的基因是E还是R。(要求写出杂交实验及预期结果)____________________________。
17.(2020·天津高三一模)(1)在孟德尔豌豆杂交实验中,纯合的黄色圆粒(YYRR)与绿色皱粒(yyrr)的豌豆杂交,F1测交出现1:1:1:1的分离比,这是因为在亲本中控制这两对相对性状的两对等位基因位于______________上,在形成配子时非等位基因_____________,在受精时雌雄配子___________。摩尔根用灰身长翅(BBVV)与黑身残翅(bbvv)的果蝇杂交,将F1中雌果蝇与黑身残翅雄果蝇进行测交,子代出现四种表现型,比例不为1∶1∶1∶1,说明F1中雌果蝇产生了___________________种配子。实验结果不符合自由组合定律,原因是这两对等位基因不满足该定律“__________________________”这一基本条件。
(2)研究发现r基因的碱基序列比R基因多了800个碱基对,使得r基因编码的蛋白质无酶活性,这一事实说明基因是通过_________________________________,进而控制生物体性状的。
相关教案
这是一份高中生物专题19 传统发酵技术的应用-备战2021年高考生物专题提分攻略(无答案),共14页。教案主要包含了非选择题等内容,欢迎下载使用。
这是一份高中生物专题14 实验与探究(无答案),共16页。教案主要包含了难点精讲,难点突破,真题回顾,新题精练等内容,欢迎下载使用。
这是一份高中生物专题12 微生物的培养和应用(无答案),共18页。教案主要包含了难点精讲,难点突破,真题回顾,新题精练等内容,欢迎下载使用。

