所属成套资源:【高考引领教学】最新高考化学一轮针对性复习方案(全国通用)
第五节 突破高考中的有机题(考点考法剖析)-【高考引领教学】高考化学一轮针对性复习方案(全国通用)
展开
这是一份第五节 突破高考中的有机题(考点考法剖析)-【高考引领教学】高考化学一轮针对性复习方案(全国通用),文件包含第五节突破高考中的有机题考点考法剖析-高考引领教学2023届高考化学一轮针对性复习方案全国通用解析版docx、第五节突破高考中的有机题考点考法剖析-高考引领教学2023届高考化学一轮针对性复习方案全国通用原卷版docx等2份试卷配套教学资源,其中试卷共35页, 欢迎下载使用。
第五节 高考中的有机题
【关键能力及高考要求】
关键能力要求:理解辨析能力、分析推理能力、探究创新能力。
高考要求:高考考查本节主要从两方面的能力入手:1.掌握有机选择题中涉及的有机化合物的结构、空间构型、性质及应用。
2.掌握有机综合题中涉及的有机化合物的结构、空间构型、性质及应用。
【学科核心素养解析】
1.宏观辨识与微观探析:认识生命中的基础有机物和生活中的高分子材料的性质和应用,形成“性质決定应用”的观念。从组成、结构认识营养物质、高分子化合物的微观结构且理解它们的性质,形成“结构决定性质”和“性质反映结构”的观念。
2.证据推理与模型认知:根据不同的数据条件推测有机物的结构。根据不同的结构判断性质,建立典型的同分异构体的书写模型和同分异构体的数目判断,能运用模型书写和判断同分异构体,揭示同分异构体的本质和规律。
3.科学态度与社会责任:通过高分子材料的合成等了解化学对社会发展的重大贡献;通过分析高分子材料的利弊建立可持续发展意识和绿色化学观念,并能对与此有关的社会热点问题做出正确的价值判断。
高频考点1选择题中的有机化学
一.选择题中的有机的考题情景
1.已知有机物的结构简式,判断选项中的表述正误
2.已知有机物的合成流程,判断选项中的表述正误
3.以文字表述,判断正误
二、判断正误的有机化学问题
1.有机物的组成和结构:如:手性碳原子数,共线、共面的原子数,分子式的书写。
2.同分异构体数目判断,一卤代物种类判断
3.官能团的性质
4.同系物的判断
5.有机物的用途
【高考实例】
例1.(2020·全国高考试题)金丝桃苷是从中药材中提取的一种具有抗病毒作用的黄酮类化合物,结构式如下:
下列关于金丝桃苷的叙述,错误的是
A.可与氢气发生加成反应 B.分子含21个碳原子
C.能与乙酸发生酯化反应 D.不能与金属钠反应
【答案】D
【解析】A项:该物质含有苯环和碳碳双键,一定条件下可以与氢气发生加成反应,正确;
B项:根据该物质的结构简式可知该分子含有21个碳原子,正确;
C项:该物质含有羟基,可以与乙酸发生酯化反应,正确;
D项:该物质含有普通羟基和酚羟基,可以与金属钠反应放出氢气,错误;故答案为D。
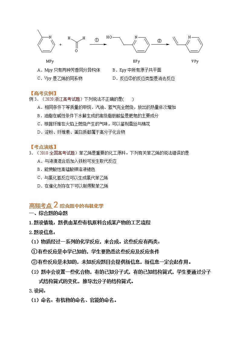
【考点演练】
1.(2020·全国高考试题)紫花前胡醇可从中药材当归和白芷中提取得到,能提高人体免疫力。有关该化合物,下列叙述错误的是
A.分子式为C14H14O4
B.不能使酸性重铬酸钾溶液变色
C.能够发生水解反应
D.能够发生消去反应生成双键
【答案】B
【解析】A项:根据该有机物的分子结构可以确定其分子式为C14H14O4,正确;
B项:该有机物的分子在有羟基,且与羟基相连的碳原子上有氢原子,故其可以被酸性重铬酸钾溶液氧化,能使酸性重铬酸钾溶液变色,不正确;
C项:该有机物的分子中有酯基,故其能够发生水解反应,正确;
D项:该有机物分子中与羟基相连的碳原子的邻位碳原子上有氢原子,故其可以在一定的条件下发生消去反应生成碳碳双键,正确。综上所述,故选B。
【高考实例】
例2.(2021·湖南试题)已二酸是一种重要的化工原料,科学家在现有工业路线基础上,提出了一条“绿色”合成路线:
下列说法正确的是
A.苯与溴水混合,充分振荡后静置,下层溶液呈橙红色
B.环己醇与乙醇互为同系物
C.已二酸与溶液反应有生成
D.环己烷分子中所有碳原子共平面
【答案】C
【解析】A项:苯的密度比水小,苯与溴水混合,充分振荡后静置,有机层在上层,应是上层溶液呈橙红色,故A错误;
B项:环己醇含有六元碳环,和乙醇结构不相似,分子组成也不相差若干CH2原子团,不互为同系物,故B错误;
C项:己二酸分子中含有羧基,能与NaHCO3溶液反应生成CO2,故C正确;
D项:环己烷分子中的碳原子均为饱和碳原子,与每个碳原子直接相连的4个原子形成四面体结构,因此所有碳原子不可能共平面,故D错误;答案选C。
【考点演练】
2.(2020·全国高考试题)吡啶()是类似于苯的芳香化合物,2-乙烯基吡啶(VPy)是合成治疗矽肺病药物的原料,可由如下路线合成。下列叙述正确的是
A.Mpy只有两种芳香同分异构体 B.Epy中所有原子共平面
C.Vpy是乙烯的同系物 D.反应②的反应类型是消去反应
【答案】D
【解析】A项:MPy有3种芳香同分异构体,分别为:甲基在N原子的间位C上、甲基在N原子的对位C上、氨基苯,错误;
B项:EPy中有两个饱和C,以饱和C为中心的5个原子最多有3个原子共面,所以EPy中所有原子不可能都共面,错误;
C项:VPy含有杂环,和乙烯结构不相似,故VPy不是乙烯的同系物,C错误;
D项:反应②为醇的消去反应,D正确。答案选D。
【高考实例】
例3.(2020·浙江高考试题)下列说法不正确的是( )
A.相同条件下等质量的甲烷、汽油、氢气完全燃烧,放出的热量依次增加
B.油脂在碱性条件下水解生成的高级脂肪酸盐是肥皂的主要成分
C.根据纤维在火焰上燃烧产生的气味,可以鉴别蚕丝与棉花
D.淀粉、纤维素、蛋白质都属于高分子化合物
【答案】A
【解析】A项:由于等质量的物质燃烧放出的热量主要取决于其含氢量的大小,而甲烷、汽油、氢气中H的百分含量大小顺序为:汽油
相关试卷
这是一份第五节 突破高考中的有机题(考点考法剖析)-【高考引领教学】2023届高考化学一轮针对性复习方案(全国通用)(解析版),共21页。
这是一份第五节 突破高考中的有机题(考点考法剖析)-【高考引领教学】2023届高考化学一轮针对性复习方案(全国通用)(原卷版),共13页。
这是一份专题解密(三) 无机化工流程题(考点考法剖析)-【高考引领教学】高考化学一轮针对性复习方案(全国通用),文件包含专题解密三无机化工流程题考点考法剖析-高考引领教学高考化学一轮针对性复习方案全国通用解析版docx、专题解密三无机化工流程题考点考法剖析-高考引领教学高考化学一轮针对性复习方案全国通用原卷版docx等2份试卷配套教学资源,其中试卷共28页, 欢迎下载使用。

