- 第二节 分子结构与性质(考点考法剖析)-【高考引领教学】高考化学一轮针对性复习方案(全国通用) 试卷 试卷 0 次下载
- 第二节 化学平衡状态 化学平衡移动(实战演练)-【高考引领教学】高考化学一轮针对性复习方案(全国通用) 试卷 0 次下载
- 第二节 金属铁、铜及金属材料和矿石 (实战演练)【高考引领教学】高考化学一轮针对性复习方案(全国通用) 试卷 0 次下载
- 第二节 金属铁、铜及金属材料和矿石(考点考法剖析)-【高考引领教学】高考化学一轮针对性复习方案(全国通用) 试卷 试卷 0 次下载
- 第二节 离子反应与离子方程式(考点考法剖析)-【高考引领教学】高考化学一轮针对性复习方案(全国通用) 试卷 试卷 0 次下载
第二节 化学平衡状态 化学平衡移动(考点考法剖析)-【高考引领教学】高考化学一轮针对性复习方案(全国通用)
展开第二节 化学平衡状态 化学平衡移动
【必备知识要求】
1.了解化学反应的可逆性。
2.了解化学平衡的建立;掌握化学平衡的特征。
3.理解外界条件(浓度、温度、压强、催化剂等)对化学平衡的影响,能用相关理论解释其一般规律。
4.了解化学平衡的调控在生活、生产和科学研究领域中的重要作用。
【关键能力及高考要求】
关键能力要求:微观想象能力、化学计算能力、理解辨析能力、模型认知能力。
高考要求:本节内容为高考的常考内容之一,主要考查化学平衡状态的判断,化学平衡移动中相关量变化分析,以图像形式综合考查化学反应速率与化学平衡移动的关系,结合工农业生产、环保等社会热点问题考查化学平衡理论的应用。
【学科核心素养解析】
1.变化观念与平衡思想:知道化学变化需要一定的条件,并遵循一定规律;认识化学变化有一定限度,是可以调控的。能多角度、动态地分析化学反应,运用化学反应原理解决实际问题。
2.证据推理与模型认知:建立观点、结论和证据之间的逻辑关系;知道可以通过分析、推理等方法认识化学平衡的特征及其影响因素,建立模型。能运用模型解释化学现象,揭示现象的本质和规律。
必备知识点1 可逆反应与化学平衡状态
1.可逆反应
在相同条件下,既能向正反应方向进行,同时又能向逆反应方向进行的反应。可逆反应中,反应物不能完全转化,反应物和生成物同时存在,任一反应物的转化率均小于100%。
2.化学平衡状态
(1)含义
一定条件下的可逆反应,正反应速率和逆反应速率相等,反应物的浓度和生成物的浓度不再改变的状态。
(2)建立过程
在一定条件下,把某一可逆反应的反应物加入到固定容积的密闭容器中。反应过程如下:
以上过程可用下图表示:
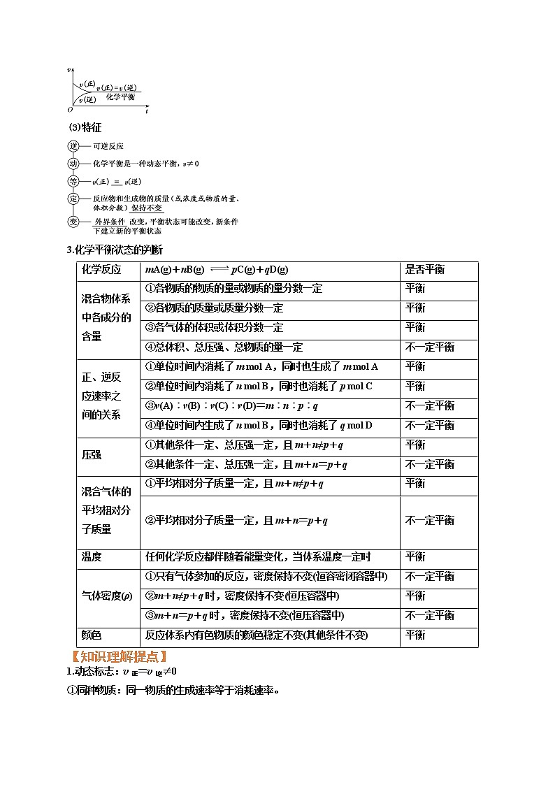
(3)特征
3.化学平衡状态的判断
化学反应
mA(g)+nB(g) pC(g)+qD(g)
是否平衡
混合物体系中各成分的含量
①各物质的物质的量或物质的量分数一定
平衡
②各物质的质量或质量分数一定
平衡
③各气体的体积或体积分数一定
平衡
④总体积、总压强、总物质的量一定
不一定平衡
正、逆反
应速率之
间的关系
①单位时间内消耗了m mol A,同时也生成了m mol A
平衡
②单位时间内消耗了n mol B,同时也消耗了p mol C
平衡
③v(A)∶v(B)∶v(C)∶v(D)=m∶n∶p∶q
不一定平衡
④单位时间内生成了n mol B,同时也消耗了q mol D
不一定平衡
压强
①其他条件一定、总压强一定,且m+n≠p+q
平衡
②其他条件一定、总压强一定,且m+n=p+q
不一定平衡
混合气体的平均相对分子质量
①平均相对分子质量一定,且m+n≠p+q
平衡
②平均相对分子质量一定,且m+n=p+q
不一定平衡
温度
任何化学反应都伴随着能量变化,当体系温度一定时
平衡
气体密度(ρ)
①只有气体参加的反应,密度保持不变(恒容密闭容器中)
不一定平衡
②m+n≠p+q时,密度保持不变(恒压容器中)
平衡
③m+n=p+q时,密度保持不变(恒压容器中)
不一定平衡
颜色
反应体系内有色物质的颜色稳定不变(其他条件不变)
平衡
【知识理解提点】
1.动态标志:v正=v逆≠0
①同种物质:同一物质的生成速率等于消耗速率。
②不同物质:必须标明是“异向”的反应速率关系。如aA+bBcC+dD,=时,反应达到平衡状态。
2.静态标志:各种“量”不变
①各物质的质量、物质的量或浓度不变。
②各物质的百分含量(物质的量分数、质量分数等)不变。
③温度、压强(化学反应方程式两边气体体积不相等)或颜色(某组分有颜色)不变。
总之,若物理量由变量变成了不变量,则表明该可逆反应达到平衡状态;若物理量为“不变量”,则不能作为平衡标志。
3.规避“2”个易失分点
(1)化学平衡状态判断“三关注”
关注反应条件,是恒温恒容、恒温恒压,还是绝热恒容容器;关注反应特点,是等体积反应,还是非等体积反应;关注特殊情况,是否有固体参加或生成,或固体的分解反应。
(2)不能作为“标志”的四种情况
①反应组分的物质的量之比等于化学方程式中相应物质的化学计量数之比。
②恒温恒容下的体积不变的反应,体系的压强或总物质的量不再随时间而变化,如2HI(g)H2(g)+I2(g)。
③全是气体参加的体积不变的反应,体系的平均相对分子质量不再随时间而变化,如2HI(g)H2(g)+I2(g)。
④全是气体参加的反应,恒容条件下体系的密度保持不变。
【惑点辨析】
判断正误(正确的打“√”,错误的打“×”)。
1.一个可逆反应达到的平衡状态就是这个反应在该条件下所能达到的限度。( )
2.可逆反应不等同于可逆过程。可逆过程包括物理变化和化学变化,而可逆反应属于化学变化。( )
3.二次电池的充、放电为可逆反应。( )
4.化学反应达到化学平衡状态时,正、逆反应速率相等,是指同一物质的消耗速率和生成速率相等,若用不同物质表示时,反应速率不一定相等。( )
5.在化学平衡建立过程中,v正一定大于v逆。( )
6.恒温恒容下进行的可逆反应:2SO2(g)+O2(g)2SO3(g),当SO3的生成速率与SO2的消耗速率相等时,反应达到平衡状态。( )
【夯基例析·跟踪演练】
【基础例析】可逆反应的特点
例1.下列对可逆反应的认识正确的是
A.SO2 + Br2 + 2H2O = H2SO4 + 2HBr与2HBr +H2SO4(浓) = SO2↑ + Br2 + 2H2O互为可逆反应
B.既能向正反应方向进行,又能向逆反应方向进行的反应叫可逆反应
C.外界条件改变可逆反应的化学反应限度不改变
D.在同一条件下,同时向正、逆两个方向进行的反应叫可逆反应
【跟踪演练】
1.一定条件下,对于可逆反应X(g)+3Y(g)2Z(g),若X、Y、Z的起始浓度分别为c1、c2、c3(均不为零),达到平衡时,X、Y、Z的浓度分别为0.1 mol·L-1、0.3 mol·L-1、0.08 mol·L-1,则下列判断正确的是( )
A.c1:c2=3:1
B.平衡时,Y和Z的生成速率之比为2:3
C.X、Y的转化率不相等
D.c1的取值范围为0
【基础例析】化学平衡状态的判断
例2.(2022·江西名师联盟第一次模拟测试)反应N2(g)+3H2(g)2NH3(g) ΔH<0,若在恒压绝热容器中发生,下列选项表明反应一定已达平衡状态的是( )
A.容器内的温度不再变化
B.容器内的压强不再变化
C.相同时间内,断开H—H键的数目和生成N—H键的数目相等
D.容器内气体的浓度c(N2)∶c(H2)∶c(NH3)=1∶3∶2
【跟踪演练】
2.一定温度下某容积固定的密闭容器中,对可逆反应A(g)+B(g)2C(g),下列叙述能说明反应已达到平衡的是( )
A.容器内的压强不再变化
B.混合气体的密度不再变化
C.消耗B的速率是生成C的速率的
D.单位时间内生成a mol B,同时生成2a mol C
必备知识点2 化学平衡的移动和影响因素
1.化学平衡移动的过程
(1)v正>v逆:平衡向反应方向移动。
(2)v正=v逆:反应达到平衡状态,平衡不移动。
(3)v正<v逆:平衡向反应方向移动。
2.外界因素对化学平衡的影响
改变影响平衡的一个条件
化学平衡移动方向
化学平衡移动结果
图示
浓度
增大反应物浓度
向反应方向移动
反应物浓度减小,但比原来大
如图甲
减小反应物浓度
向反应方向移动
反应物浓度增大,但比原来小
如图乙
增大生成物浓度
向反应方向移动
生成物浓度减小,但比原来大
如图丙
减小生成物浓度
向反应方向移动
生成物浓度增大,但比原来小
如图丁
压强
增大体系压强
向气体体积减小的反应方向移动
体系压强减小,但比原来大
如图戊
减小体系压强
向气体体积增大的反应方向移动
体系压强增大,但比原来小
如图己
温度
升高温度
向吸热反应方向移动
体系温度降低,但比原来高
如图庚
降低温度
向放热反应方向移动
体系温度升高,但比原来低
如图辛
3.勒夏特列原理
如果改变影响化学平衡的条件(浓度、压强、温度等)之一,平衡将向着减弱这种改变的方向移动。
【知识理解提点】
1.勒夏特列原理中,“减弱”不等于“消除”,更不是“扭转”,即平衡移动不能将外界影响完全消除,而只能减弱。
2.压强对化学平衡的影响主要看改变压强能否引起反应物和生成物的浓度变化,只有引起物质的浓度变化才会造成平衡移动,否则压强对平衡无影响。
如:分析“惰性气体(不参加反应的气体)”对化学平衡的影响。
(1)恒温恒容条件
原平衡体系体系总压强增大―→体系中各组分的浓度不变―→平衡不移动
(2)恒温恒压条件
原平衡体系容器容积增大―→体系中各组分的浓度同倍数减小(等效于减压)
【惑点辨析】
判断正误(正确的打“√”,错误的打“×”)。
1.升高温度,化学平衡一定发生移动。( )
2.化学平衡正向移动,说明正反应速率一定增大。( )
3.合成氨反应需使用催化剂,说明催化剂可以促进该平衡向生成氨的方向移动。( )
4.恒容条件下,增加气体反应物的量,平衡正向移动,反应物的转化率一定增大。( )
5.对于反应:I2(g)+H2(g)2HI(g),若使体系颜色变浅,则平衡一定正向移动。( )
6.对于反应:2A(g)+B(g)2C(g),当v正(A)=12v逆(B)时,平衡不移动。( )
【夯基例析·跟踪演练】
【基础例析】化学平衡的移动方向的判断
例3.(2022·衡阳高三调研)关于一定条件下的化学平衡H2(g)+I2(g)2HI(g) ΔH<0,下列说法正确的是( )
A.恒温恒容,充入H2,v(正)增大,平衡右移
B.恒温恒容,充入He,v(正)增大,平衡右移
C.加压,v(正),v(逆)不变,平衡不移动
D.升温,v(正)减小,v(逆)增大,平衡左移
【跟踪演练】
3.对于已建立化学平衡的可逆反应,当改变条件使化学平衡向正反应方向移动,下列有关叙述正确的是
①生成物的质量分数一定增加;②生成物的产量一定增加;③反应物的转化率一定增大;④反应物浓度一定降低;⑤正反应速率一定大于逆反应速率;⑥使用了合适的催化剂;
A.①② B.②⑤ C.③④ D.④⑥
【基础例析】勒夏特列原理的应用
例4.(2022·北京高三期末)下列事实能用勒夏特列原理解释的是
A.铜与浓硫酸反应需要加热 B.加热蒸干FeCl3溶液最终得到Fe(OH)3
C.使用催化剂提高合成氨的生产效率 D.钢管与铜管堆放一处,钢管更易腐蚀
【跟踪演练】
4.(2022·重庆高三二模)下列实验操作或现象不能用勒夏特列原理解释的是
A. B.
C. D.
必备知识点3化学平衡图像类型
1.含量—时间—温度(压强)图像
常见图像形式有如下几种。其中C%指生成物的百分含量,B%指反应物的百分含量。
①
②
③
④
⑤
2.转化率(或质量分数)与压强—温度图像
(1)恒压线图像
(2)恒温线图像
3.化学平衡中的特殊图像
(1)对于化学反应:mA(g)+nB(g) pC(g)+qD(g),M点前,表示从反应开始,v(正) >v(逆);M点为刚达到平衡点;M点后为平衡受温度的影响情况,即升温,A的百分含量增加或C的百分含量减少,平衡左移,故ΔH<0。
(2)对于化学反应:mA(g)+nB(g) pC(g)+qD(g),L线上所有的点都是平衡点。L线的上方(E点),A的百分含量大于此压强时平衡体系中A的百分含量,所以E点满足v(正)>v(逆);同理L线的下方(F点)满足v(正)
【知识理解提点】
1.含量—时间—温度(压强)图像:表示不同条件下,反应达到平衡的时间快慢、反应速率的快慢以及平衡混合物中某物质的百分含量的关系。解题方法是“先拐先平,数值大”。即曲线先出现拐点的首先达到平衡,反应速率快,以此判断温度或压强的高低。再依据外界条件对平衡的影响分析判断反应的热效应及反应前后气体体积的变化。
2.转化率(或质量分数)与压强—温度图像:
(1)表示两个外界条件同时变化时,反应物A的转化率变化情况,解决这类图像一般采用“定一议二”的方法,即把自变量(温度、压强)之一设为恒量,讨论另外两个变量的关系。如:图1中,当压强相等(任意一条等压线)时,升高温度,A的转化率增大,说明升高温度平衡正向移动,即正反应为吸热反应。当温度相等时,在图1中作直线,与三条等压线交于三点,这三点自下而上为增大压强,A的转化率增大,说明增大压强平衡正向移动,即正反应为气体体积减小的反应。
(2).图3中,当温度相等(任意一条等温线)时,增大压强,A的转化率增大,说明增大压强平衡正向移动,即正反应是气体体积减小的反应。当压强相等时,在图3中作直线,与两条等温线交于两点,这两点自下而上为降低温度,A的转化率增大,说明降低温度平衡正向移动,即正反应为放热反应。
【夯基例析·跟踪演练】
【基础例析】化学平衡图像分析
例5.(2022·黑龙江哈尔滨市第六中学校高三月考)根据如图有关图象,说法正确的是
A.由图Ⅰ知,反应在T1、T3处达到平衡,且该反应的ΔH<0
B.由图Ⅱ知,t1-t6时间段内反应在t6时刻,NH3体积分数最小
C.由图Ⅱ知,t3时采取降低反应体系温度的措施
D.图Ⅲ表示在10L容器、850℃时的反应,由图知,到4min时,反应放出5.16kJ的热量
【跟踪演练】
5.(2022·六盘水高级中学高三月考)臭氧在烟气脱硝中的反应为2NO2(g)+O3(g)N2O5(g)+O2(g)。若此反应在恒容密闭容器中进行,下列选项中有关图象对应的分析正确的是( )
A.平衡后升温,NO2含量降低
B.0~2 s内,v(O3)=0.2 mol·L-1·s-1
C.v正:b点>a点,b点:v逆 > v正
D.恒温,t1时再充入O3
必备知识点4 等效平衡
1.等效平衡的含义
在一定条件下(恒温恒容或恒温恒压)下,同一可逆反应体系,不管是从正反应开始,还是从逆反应开始,还是正、逆反应同时投料,达到化学平衡状态时,任何相同组分的百分含量(质量分数、物质的量分数、体积分数等)均相同。
2.对于可逆反应aA(g)+bB(g)cC(g)+dD(g)
反应特点
a+b≠c+d
a+b=c+d
条件
等温
等容
等温
等压
等温
等容
等温
等压
起始
投料
换算为化学方程式同一边物质,其“量”相同
换算为化学方程式同一边物质,其“量”成比例
换算为化学方程式同一边物质,其“量”成比例
平
衡
特
点
物质
的量/n
相同
成比例
成比例
成比例
百分含
量/w%
相同
相同
相同
相同
浓度
相同
相同
成比例
相同
3.等效平衡的判断方法
(1)恒温恒容条件下反应前后体积改变的反应
判断方法:极值等量即等效。
例如:2SO2(g)+O2(g)2SO3(g)
① 2 mol 1 mol 0
② 0 0 2 mol
③ 0.5 mol 0.25 mol 1.5 mol
④ a mol b mol c mol
上述①②③三种配比,按化学方程式的化学计量关系均转化为反应物,则SO2均为2 mol,O2均为1 mol,三者建立的平衡状态完全相同。
④中a、b、c三者的关系满足:c+a=2,+b=1,即与上述平衡等效。
(2)恒温恒压条件下反应前后体积改变的反应
判断方法:极值等比即等效。
例如:2SO2(g)+O2(g)2SO3(g)
① 2 mol 3 mol 0
② 1 mol 3.5 mol 2 mol
③ a mol b mol c mol
按化学方程式的化学计量关系均转化为反应物,则①②中=,故互为等效平衡。
③中a、b、c三者关系满足:=,即与①②平衡等效。
(3)恒温条件下反应前后体积不变的反应
判断方法:无论是恒温恒容,还是恒温恒压,只要极值等比即等效,因为压强改变对该类反应的化学平衡无影响。
例如:H2(g)+I2(g)2HI(g)
① 1 mol 1 mol 0
② 2 mol 2 mol 1 mol
③ a mol b mol c mol
①②两种情况下,n(H2)∶n(I2)=1∶1,故互为等效平衡。
③中a、b、c三者关系满足∶=1∶1或a∶b=1∶1,c≥0,即与①②平衡等效。
【知识理解提点】
1.虚拟“中间态”法构建等效平衡
(1)构建恒温恒容平衡思维模式
新平衡状态可认为是两个原平衡状态简单的叠加并压缩而成,相当于增大压强。
(2)构建恒温恒压平衡思维模式(以气体物质的量增加的反应为例,见图示)
新平衡状态可以认为是两个原平衡状态简单的叠加,压强不变,平衡不移动。
2.两平衡状态间要互为等效应满足四点:
①同一条件;②同一可逆反应;③仅仅由于初始投料不同(即建立平衡的方向可以不同)
④平衡时相应物质在各自平衡体系中的体积分数(或物质的量分数)相同。
【夯基例析·跟踪演练】
【基础例析】等效平衡的应用
例6.(2022·长春市第六中学校高三月考)一定温度下,在3个容积均为1.0 L的恒容密闭容器中反应2H2(g)+CO(g)CH3OH(g)达到平衡,下列说法正确的是( )
容器
温度/K
物质的起始浓度/mol·L-1
物质的平衡浓度/mol·L-1
c(H2)
c(CO)
c(CH3OH)
c(CH3OH)
Ⅰ
400
0.20
0.10
0
0.080
Ⅱ
400
0.40
0.20
0
Ⅲ
500
0
0
0.10
0.025
A.该反应的正反应吸热
B.达到平衡时,容器Ⅰ中反应物的转化率比容器Ⅱ中的大
C.达到平衡时,容器Ⅱ中c(H2)大于容器Ⅲ中c(H2)的两倍
D.达到平衡时,容器Ⅲ中的正反应速率比容器Ⅰ中的大
【跟踪演练】
6. 向一固定容积的密闭容器中通入a mol N2O4气体,在密闭容器内发生反应:N2O4(g)2NO2(g),达到平衡时再通入a mol N2O4气体,再次达到平衡时,与第一次达平衡时相比,N2O4的转化率( )
A.不变 B.增大
C.减小 D.无法判断
7.恒温恒压下,在一个容积可变的密闭容器中发生反应:A(g)+B(g)C(g),若开始时通入1 mol A和1 mol B,达到平衡时生成a mol C。则下列说法错误的是( )
A.若开始时通入3 mol A和3 mol B,达到平衡时,生成C的物质的量为3a mol
B.若开始时通入4 mol A、4 mol B和2 mol C,达到平衡时,B的物质的量一定大于4 mol
C.若开始时通入2 mol A、2 mol B和1 mol C,达到平衡时,再通入3 mol C,则再次达到平衡后,C的物质的量分数为
D.若在原平衡体系中,再通入1 mol A和1 mol B,混合气体的平均相对分子质量不变
【高考应用】
高频考点 高考中的图像题
1.转化率—时间
例1:(2018全国高考Ⅲ)(3)对于反应2SiHCl3(g)=SiH2Cl2(g)+SiCl4(g),采用大孔弱碱性阴离子交换树脂催化剂,在323K和343K时 SiHCl3的转化率随时间变化的结果如图所示。
①343K时反应的平衡转化率α= %.平衡常数K343K= (保留2位小数)。
2.各组分的分压—时间
例2:(2019全国高考Ⅰ)(4)Shoichi研究了467℃、489℃时水煤气变换中CO和H2分压随时间变化关系(如图所示)。催化剂为氧化铁,实验初始时体系中的和pCO相等、和相等。
计算曲线a的反应在30~90min内的平均速率(a)= kPa•min﹣1.467℃时和pCO随时间变化关系的曲线分别是 、 。489℃时和pCO随时间变化关系的曲线分别是 、 。
3.转化率—温度
例3:(2019全国高考Ⅲ)(1)Deacon发明的直接氧化法为:4HCl(g)+O2(g)═2Cl2(g)+2H2O(g)。如图为刚性容器中,进料浓度比c(HCl):c(O2)分别等于1:1、4:1、7:1时HCl平衡转化率随温度变化的关系:
可知反应平衡常数K(300℃) K(400℃)(填“大于”或“小于”)。设HCl初始浓度为c0,根据进料浓度比c(HCl):c(O2)=1:1的数据计算K(400℃)= (列出计算式)。按化学计量比进料可以保持反应物高转化率,同时降低产物分离的能耗。进料浓度比c(HCl):c(O2)过低、过高的不利影响分别是 。
例4:(2020全国高考Ⅰ)硫酸是一种重要的基本化工产品,接触法制硫酸生产中的关键工序是SO2的催化氧化:SO2(g)+O2(g)SO3(g) ΔH=−98 kJ·mol−1。回答下列问题:
(2)当SO2(g)、O2(g)和N2(g)起始的物质的量分数分别为7.5%、10.5%和82%时,在0.5MPa、2.5MPa和5.0MPa压强下,SO2平衡转化率α 随温度的变化如图所示。反应在5.0MPa、550℃时的α=__________,判断的依据是__________。影响α的因素有__________。
4.各组分的物质的量分数——温度
例5:(2020全国高考Ⅲ)二氧化碳催化加氢合成乙烯是综合利用CO2的热点研究领域。回答下列问题:
(2)理论计算表明,原料初始组成n(CO2)∶n(H2)=1∶3,在体系压强为0.1MPa,反应达到平衡时,四种组分的物质的量分数x随温度T的变化如图所示。
图中,表示C2H4、CO2变化的曲线分别是______、______。CO2催化加氢合成C2H4反应的ΔH______0(填“大于”或“小于”)。
5.和
例6:(2021年全国高考乙卷试题)一氯化碘(ICl)是一种卤素互化物,具有强氧化性,可与金属直接反应,也可用作有机合成中的碘化剂。回答下列问题:
(3)McMorris测定和计算了在136~180℃范围内下列反应的平衡常数。
得到和均为线性关系,如下图所示:
①由图可知,NOCl分解为NO和反应的_______0(填“大于”或“小于”)
②反应的K=_______(用、表示):该反应的_______0(填“大于”或“小于”),写出推理过程_______。
6.物质的量分数—温度—压强
例7:(2021·全国高考甲卷试题)二氧化碳催化加氢制甲醇,有利于减少温室气体二氧化碳。回答下列问题:
(2)合成总反应在起始物时,在不同条件下达到平衡,设体系中甲醇的物质的量分数为,在℃下的、在下的如图所示。
①用各物质的平衡分压表示总反应的平衡常数,表达式_______;
②图中对应等压过程的曲线是_______,判断的理由是_______;
③当时,的平衡转化率____,反应条件可能为___或___。
【考点演练】
1.(2022·河南中原名校二模)一定条件下,在2L恒容密闭容器中充入1.5molCO2和3molH2发生反应:CO2(g)+3H2(g)CH3OH(g)+H2O(g)下图是反应体系中CO2的平衡转化率与温度的关系曲线。已知在温度为500K的条件下,该反应10min达到平衡;
若改充入2molCO2和3molH2,图中的曲线会________(填“上移”或“下移”)。
2.(2022·湖北丹江口高三4月模拟)工业上正在研究利用CO2来生产甲醇燃料的方法,该方法的化学方程式是:CO2(g)+3H2(g)CH3OH(g)+H2O(g)△H=-49.0kJ·mol-1。某科学实验将6mol CO2和8mol H2充入一容积为2 L的密闭容器中(温度保持不变),测得H2的物质的量随时间变化如右图中实线所示(图中字母后的数字表示对应的坐标):回答下列问题:
仅改变某一条件再进行实验,测得H2的物质的量随时间变化如图中虚线所示。与实线相比,曲线Ⅰ改变的条件可能是________________________,曲线Ⅱ改变的条件可能是__________________。若实线对应条件下平衡常数为K,曲线Ⅰ对应条件下平衡常数为K1,曲线Ⅱ对应条件下平衡常数为K2,则K、K1和K2的大小关系__________________。
3.(2022·河南驻马店高三上期末)工业上主要采用氨氧化法生产硝酸,如图是氨氧化率与氨-空气混合气中氧氨比的关系。其中直线表示反应的理论值;曲线表示生产实际情况。当氨氧化率达到100%,理论上γ==__________,实际生产要将γ值维护在1.7~2.2之间,原因是___________________________________。
4.(2022·淮安市高三下学期第二次阶段性测试)反应2NH3(g)+CO2(g)CO(NH2)2(l)+H2O(g)在合成塔中进行。图1中Ⅰ、Ⅱ、Ⅲ三条曲线为合成塔中按不同氨碳比[]和水碳比[]投料时二氧化碳转化率的情况:
(1)曲线Ⅰ、Ⅱ、Ⅲ水碳比的数值分别为:A.0.6~0.7,B.1~1.1,C.1.5~1.61,生产中应选用水碳比的数值为________(选填序号)。
(2)生产中氨碳比宜控制在4.0左右,而不是4.5的原因可能是______________。
5.(2022.湖南省怀化市年高三3月模拟)焦炭催化还原二氧化硫的化学方程式为2C(s)+2SO2(g)S2(g)+2CO2(g)。一定压强下,向1L密闭容器中加入足量的焦炭和1mol SO2发生反应,测得SO2的生成速率与S2(g)的生成速率随温度变化的关系如图所示:
A、B、C、D四点对应的状态中,达到平衡状态的是_______(填字母)。
6.(2022.成都附属实验中学高三上学期期末)Shoichi研究了467℃、489℃时水煤气变换中CO和H2分压随时间变化关系(如图所示),催化剂为氧化铁,实验初始时体系中的pH2O和pCO相等、pCO2和pH2相等。
467℃时pH2和pCO随时间变化关系的曲线分别是________、________。489℃时pH2和pCO随时间变化关系的曲线分别是________、________。
7.(2022·湖北依次高三4月模拟)NO2存在如下平衡:2NO2(g)N2O4(g)ΔH<0,在一定条件下NO2与N2O4的消耗速率与各自的分压(分压=总压×物质的量分数)有如下关系:υ(NO2)=k1·p2(NO2),υ(N2O4)=k2·P(N2O4),相应的速率与其分压关系如图所示。一定温度下,k1、k2与平衡常数kp(压力平衡常数,用平衡分压代替平衡浓度计算)间的关系是k1=______;在上图标出点中,指出能表示反应达到平衡状态的点是_____,理由是______________。
第二节 原电池化学电源(考点考法剖析)-【高考引领教学】高考化学一轮针对性复习方案(全国通用): 这是一份第二节 原电池化学电源(考点考法剖析)-【高考引领教学】高考化学一轮针对性复习方案(全国通用)
专题解密(二) 化学计算(考点考法剖析)-【高考引领教学】高考化学一轮针对性复习方案(全国通用): 这是一份专题解密(二) 化学计算(考点考法剖析)-【高考引领教学】高考化学一轮针对性复习方案(全国通用),文件包含专题解密二化学计算考点考法剖析-高考引领教学高考化学一轮针对性复习方案全国通用解析版docx、专题解密二化学计算考点考法剖析-高考引领教学高考化学一轮针对性复习方案全国通用原卷版docx等2份试卷配套教学资源,其中试卷共29页, 欢迎下载使用。
第三节 化学平衡常数(考点考法剖析)-【高考引领教学】高考化学一轮针对性复习方案(全国通用): 这是一份第三节 化学平衡常数(考点考法剖析)-【高考引领教学】高考化学一轮针对性复习方案(全国通用),文件包含第三节化学平衡常数考点考法剖析-高考引领教学高考化学一轮针对性复习方案全国通用解析版docx、第三节化学平衡常数考点考法剖析-高考引领教学高考化学一轮针对性复习方案全国通用原卷版docx等2份试卷配套教学资源,其中试卷共44页, 欢迎下载使用。

