浙江省湖州市三贤联盟2022-2023学年高二地理上学期期中联考试题(Word版附解析)
展开2022学年第一学期湖州市三贤联盟期中联考
高二年级地理学科试题
考生须知:
1.本卷共6页,满分100分,考试时间90分钟。
2.答题前,在答题卷指定区域填写班级、姓名、考场号、座位号及准考证号并填涂相应数字。
3.所有答案必须写在答题纸上,写在试卷上无效。
4.考试结束后,只需上交答题纸。
选择题部分
一、选择题I(本大题共20小题,每小题2分,共40分。在每小题列出的四个备选选项中,只有一个是符合题目要求的,不选、多选、错选均不得分)
1. 2016年2月墨西哥某条河流的其中一段河水在一夜间突然消失,导致当地一万多居民失去水源。当地居民晚上曾听到巨响,第二天早上村庄旁的整段河流都消失了,事后发现是因为河床出现大裂缝造成。该事件中的情形最可能出现在( )
A. 风成地貌区 B. 火山地貌区 C. 冰川地貌区 D. 岩溶地貌区
【答案】D
【解析】
【详解】风成地貌气候干旱、降水少,河流少。题中有河流,并且河流消失前有巨响,不是河流干涸原因。所以A项错误;火山地貌会阻碍河流的流动,而不是使河流消失。所以B项错误;墨西哥纬度低,气温高,无冰川。所以C项错误;岩溶地貌岩石受溶蚀作用,发育地下暗河,该河流可能形成地下暗河。所以D项正确;故选D。
【点睛】外力作用和地貌。降水少,气候干旱地区,风力大,风成地貌多。板块交界处,多火山,地壳活跃的地方,火山地貌多。降水多,河流多的地方,流水地貌多。纬度高,高海拔地区,冰川地貌多。石灰岩广布,降水多。地下暗河多的地方,岩溶地貌多。
2022年夏季,我国南方多地持续高温(高温指日最高气温≥35℃),浙江省高温持续时间更是创历史新高。气象专家分析,出现这种极端天气与“副高”的位置和强度有关。完成下面小题。
2. 北半球“副高”西侧常盛行( )
A. 东北风 B. 西北风 C. 东南风 D. 西南风
3. 今夏影响我国的“副高”位置和强度状况是( )
A. 位置偏西,强度较强 B. 位置偏东,强度较强
C. 位置偏西,强度较弱 D. 位置偏东,强度较弱
【答案】2 C 3. A
【解析】
【2题详解】
根据所学知识风从高压区吹向低压区,副高为高压区,其西侧风从东向西吹,受地转偏向力的影响,北半球向右偏为东南风,故C正确,副高北侧吹西南风,东侧吹西北风,南侧吹东北风,故 ABD 错误,所以该题选 C 。
【3题详解】
由材料可知,今夏南方地区高温严重,故副高位置偏西,势力很强故选A。
【点睛】锋面雨带的移动:四、五月:锋面雨带徘徊在南岭一带(南岭准静止锋);六月:雨带北移至长江流域,在江淮地区形成梅雨天气(江淮准静止锋),七、八月:雨带向北向西推进,到达华北、东北等地,长江中下游地区受副热带高压控制,出现伏旱天气;(六、七、八月西南、两广地区还受东南季风影响);九月:冬季风增强,雨带南撤;十月:雨带退出大陆。
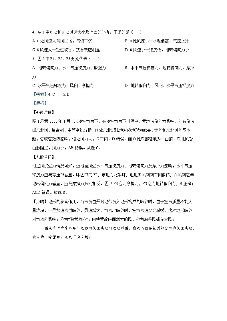
图1示意2000年1月一次冷空气南下过程中,美洲中部附近海洋表层风场和海平面气温分布。图2示意M点所在水平面上等压线分布及空气质点的瞬时受力平衡情况。完成下面小题。
4. 图1中0处和N处风速大小及原因的分析,正确的是( )
A. 0处风速大背风区域,气流下沉 B. 0处风速小—水温偏高,气流上升
C. N风速大—经过峡谷,狭管效应明显 D. N风速小—纬度低,地转偏向力小
5. 图2中F1、F2、F3分别代表( )
A. 地转偏向力、水平气压梯度力、摩擦力 B. 水平气压梯度力、地转偏向力、摩擦力
C. 水平气压梯度力、风向、摩擦力 D. 地转偏向力、风向、水平气压梯度力
【答案】4. C 5. B
【解析】
【4题详解】
图1示意2000年1月一次冷空气南下,在冷空气南下过程中,受地转偏向力影响,向右偏转成东北风,结合图1中等高线分析,N处东北部陆地对应地形为峡谷,走向和东北风向基本一致,受狭管效应影响,该处风力大,C正确,D错误;而O处东部陆地为一山顶,东北风受山脉阻挡,风力小,AB错误。故选C。
【5题详解】
根据风的受力情况可知,近地面风受水平气压梯度力、地转偏向力及摩擦力影响,水平气压梯度力应与等压线垂直,即图中的F1,该地为北半球,近地面风向向右侧偏转,而风向应与地转偏向力垂直,应与摩擦力方向相反,图中F3应为摩擦力,F2应为地转偏向力,B正确;ACD错误。故选B。
【点睛】地形的狭管作用,当气流由开阔地带流入地形构成的峡谷时,由于空气质量不能大量堆积,于是加速流过峡谷,风速增大。当流出峡谷时,空气流速又会减缓。这种地形峡谷对气流的影响;称为“狭管效应”。由狭管效应而增大的风,称为峡谷风或穿堂风。
下图是有“中东水塔”之称的戈兰高地附近地形图,虚线与国界包围部分即为戈兰高地,☆点为一瞭望台。完成下面小题。
6. 戈兰高地最常见到的自然景观是( )
A. 沙漠 B. 雨林 C. 针叶林 D. 灌木林
7. 若仅考虑地形因素,从瞭望台观察,下列四个地点中隐蔽性最高的是( )
A. 甲 B. 乙 C. 丙 D. 丁
【答案】6. D 7. C
【解析】
【6题详解】
区域定位可以判断出该地为西亚地区,地中海附近,受西风带的影响,降水较丰富,不能是沙漠,A错误;同时该地也季节性受副热带高气压带影响,不能形成雨林,B错误;该地为中低纬度地区,山地海拔1500左右,降水减少,应为湿润地区向干旱地区过渡带,故应为灌木林,C错误,D正确。故选D。
【7题详解】
从瞭望台向四地观察,四地均为山谷地区,但丙地东北侧有一高地阻挡瞭望台视线,隐蔽性最高,故选C。
【点睛】影响植被的因素主要为气温和水分条件,根据影响气温:纬度、海拔、海陆位置、气候、太阳辐射等,影像水分的因素:气候、大气环流、海陆位置、河流、地形等;瞭望台选址条件:①地势高,视野范围广;②被观察地无遮挡物;③天气晴朗;④被观察地无陡坡等。
在坡度较大的冰面上,冰面辐射冷却引起斜坡高处近表层空气温度下降、密度增加,冷空气在重力作用下沿斜坡向下流动形成下降风。我国中山站坐落在南极洲拉斯曼丘陵上(图1),常年盛行下降风。图2为某年1月18~19日中山站风向玫瑰图(图中0°表示正北)。完成下面小题。
8. 中山站下降风最可能出现在( )
A. 晴朗的白天 B. 晴朗的夜晚 C. 阴天的白天 D. 阴天的夜晚
9. 推测中山站附近冰盖斜坡坡面朝向( )
A. 西北 B. 东北 C. 东南 D. 西南
【答案】8. B 9. A
【解析】
【8题详解】
阅读图文材料可知,冰面辐射冷却引起斜坡高处近表层空气温度下降、密度增加,冷空气在重力作用下沿斜坡加速向下坡方向流动,从而形成下降风。晴朗的夜晚,地面辐射强,大气逆辐射弱,昼夜温差大,地面降温剧烈,斜坡高处近地表空气温度下降,密度增大,形成下降风。阴天的夜晚,云层较厚,冰面辐射弱,大气逆辐射强,因此降温较弱。晴朗的白天和阴天的白天,地势较高的位置,太阳辐射较强,气温较高,不易形成下降风。B正确,ACD错误。因此,本题应选B。
【9题详解】
根据材料和图中信息可知,下降风受重力作用应沿斜坡从高处向低处流动,但同时受地转偏向力影响,风向会沿坡面斜吹,即风向不与等高线垂直。结合图中最大风频为偏正东风,再结合南半球地转偏向力向左偏,判断气压梯度力应自东南指向西北,气压梯度力与等高线走向垂直,即斜坡自东南向西北倾斜,坡面朝向西北。A正确,BCD错误。因此,本题应选A。
【点睛】(1)太阳辐射是地球上最主要的能量来源。在大气受热过程中大气对太阳辐射具有削弱作用,对地面具有保温作用。大气对太阳辐射进行吸收、反射、散射,从而使到达地面的能量大为减少。大气的吸收具有选择性,臭氧和氧原子主要吸收紫外线;水汽和二氧化碳主要吸收红外线,而可见光的绝大部分可以到达地面。(2)近地面的风受力情况:水平气压梯度力、地转偏向力、摩擦力等,近地面的风与等压线相斜交;高空的风受力情况:水平气压梯度力、地转偏向力等,高空的风与等压线平行。
读北美洲西海岸局部示意图,完成下面小题。
10. 该区域海岸线曲折破碎,主要原因是( )
①受冬季风影响大,风力侵蚀强②盛行西风影响大,海浪侵蚀强
③日照长、光照强,物理风化强④降水多、径流大,流水侵蚀强
A. ①② B. ①③ C. ②④ D. ③④
11. 图中西海岸地区气候特征表现为( )
A. 雨热同期 B. 夏季炎热少雨
C. 终年严寒 D. 冬季温和多雨
【答案】10. C 11. D
【解析】
【10题详解】
读图可知,该地区位于50°N附近的大陆西岸,盛行西风影响大,海浪侵蚀强,①错误,②正确;全年温和湿润,光照弱,降水多,河流径流量大,流水侵蚀强,③错误,④正确,故C正确,ABD错误。故选C。
【11题详解】
读图可知,图中西海岸地区位于50°N附近的大陆西岸,属于温带海洋性气候,气候特征表现为终年温和湿润,D正确;雨热同期是季风气候特征,一般分布在大陆东岸,A错误;夏季炎热少雨,是地中海气候,分布在南北纬30°~40°,B错误;终年严寒是极地气候,分布在极圈附近,C错误。故选D。
【点睛】造成海岸线曲折的原因主要是地质作用、外力作用、第四季冰川和板块之间的相互作用等。
2022年8月,由于受持续高温干旱天气影响,重庆多地先后发生森林火灾。在合适的气象条件下消防员采用了“以火攻火”的方法扑灭山火。如下图所示,当山火向右蔓延时,在山火蔓延的前方去除一定宽度的可燃物,修建隔离带,然后人为点火,当人工火带形成后,会快速向山火带移动,当两火相遇时,因骤然缺氧和可燃物燃烧殆尽,山火熄灭。完成下面小题。
12. 适宜采用“以火攻火”方式灭火的气象条件是( )
A. 大风天气 B. 弱风天气 C. 高温天气 D. 高压天气
13. 人工火带形成后快速向山火带移动的原因是( )
A. 山火处上升气流强烈 B. 山火与人工火带之间上升气流强烈
C. 存在吹向山火的强风 D. 山火与人工火带之间下沉气流强烈
14. 在森林防火预警监测系统中,具有监测低成本、广覆盖优势的是( )
A. 视频监控系统 B. 人工瞭望 C. 无人机巡航 D. 卫星遥感
【答案】12. B 13. A 14. D
【解析】
【12题详解】
“以火攻火”其主要原理是由人工点烧火头与相向烧来的林火对接使结合部骤然缺氧失去燃烧条件。“以火攻火“时出现的“缺氧”地带,会被风输送的新鲜空气轻松击破。所以,“以火攻火“要在山火逆风、风速低或无风的气候条件下,且要在一天中风速最低的傍晚时刻进行。因此适宜采用这种方式灭火的气象条件为弱风天气,因此选B;大风天气不利于缺氧条件的形成,故排除A;高温天气会使森林植被水分蒸发,加剧干旱程度,故排除C;高压天气,天气稳定晴朗,不利于灭火条件的形成,故排除D。故选B。
【13题详解】
大火发生时,火势会随着风向蔓延,但在靠近大火的下风段,由于燃烧中心地区温度高、热空气密度上升,形成低气压,周围新鲜空气不断补入,就会形成迎着火焰、往燃烧中心方向的气流。因此火在燃烧时,高温会在火焰上方形成一股上升气流,因此选A;山火与人工火带之间不存在气流上升的条件,因此B错误;根据灭火的气象条件可知,以火灭火的气象条件是弱风天气,因此C错误;山火与人工火带之间不存在气流下沉的条件,因此D错误。故选A。
【14题详解】
遥感技术应用于宏观生态环境的监测,具有视野广阔、获取的信息量多、效率高、适应性强、可用于动态监测等众多优点。需要的人工成本低,覆盖面积广,因此选择D。A、B、C选项所采用的方式不具备以上特点,因此排除。故选D。
【点睛】森林大火爆发和难以扑灭的原因:气候和水文:火灾爆发区属于亚热带高原型季风气候,干湿分明,每年11月-4月该地区为干季,湖泊和河流由于长时间无降水处于干季,水位低、蒸发量小,从而导致降水稀少,没有形成能够阻止和扑灭森林大火的降水;地形:干热河谷、山地地形影响之下,气流飘忽不定导致风向变化异常,地形导致焚风效应加剧火势、影响扑救;植被:火源区是连绵不断的大山,原始森林覆盖率高,枯枝落叶较厚,松柏树广布,一旦火情爆发将极快扩散;其他原因:可能存在不文明祭扫(烧纸钱)和其他不文明行为(乱丢烟头等);难以扑灭的原因:森林覆盖率高、森林大火火势凶猛、大火爆发期间风力大、风向多变,不具备人工降雨大范围扑灭大火的条件。
火地岛是世界上除南极大陆以外最南端的陆地,火地岛虽然靠近南极,但并不寒冷,1月平均气温10.3℃,7月平均气温1.7℃,年均温5.8℃。岛的东西两侧自然景观差异明显,西部植被茂密,以温带阔叶林为主,东部则为温带草原和荒漠。完成下面小题。
15. 造成火地岛东西侧自然景观差异明显的主导因素是( )
A. 大气环流 B. 地形 C. 海陆位置 D. 河流
16. 火地岛靠近南极,但并不寒冷,主要是因为( )
A. 受南太平洋暖湿西风影响 B. 受南极大陆极地东风影响
C. 纬度高,全年日照时间长 D. 植被茂盛,生活能源充足
17. 图中板块边界两侧,板块间的相互运动形式及55°相伴的宏观地形是( )
A. 相离运动;海岭、岛弧 B. 相离运动;裂谷、海沟
C. 相向运动;海沟、山脉 D. 相向运动;海岭、裂谷
【答案】15. B 16. A 17. C
【解析】
【15题详解】
火地岛西部植被茂密,以温带落叶阔叶林为主,东部为温带草原和荒漠,结合图中信息,该岛西部位于盛行西风的迎风坡,降水较多,东部是盛行西风的背风坡,降水少。故导致火地岛东部、西部自然景观差异较大的主要影响因素是地形,B正确。火地岛东西侧的大气环流相同,A错误;火地岛东西侧都分布在沿海地区,C错误;河流对火地岛东西侧自然景观影响较小,D错误。综上所述,排除ACD,故选B。
【16题详解】
由图可知,火地岛位于55°S附近,受南太平洋暖湿西风的影响,全年温和多雨,A正确。该地区纬度较低,不受南极大陆极地东风影响,B错误;纬度高,日照时间季节变化大,C错误;植被茂盛,生活能源充足对其气候影响较小,D错误。综上所述,排除BCD,故选A。
【17题详解】
图中两侧板块分别为南极洲板块和美洲板块,大陆板块与大洋板块在此做相向运动,AB错误;碰撞挤压,最终形成海沟、山脉等宏观地形,C正确,D错误。海岭、裂谷为板块张裂拉伸形成。岛弧为板块碰撞挤压形成。综上所述,排除ABD,故选C。
【点睛】板块移动发生张裂地区,形成裂谷或海洋;板块相撞挤压处,形成山脉。大洋板块与大陆板块相撞,形成海沟、岛孤、海岸山脉。两个大陆板块相撞,形成巨大山脉。
某日,我国某地在北京时间6时16分日出、19时0分日落。完成下面小题。
18. 当日,该地一学校放晚学时,有学生发现夕阳正照在前面走出校门同学的背上,则学校校门朝向为( )
A. 西南方 B. 东南方 C. 西北方 D. 东北方
19. 该地所在的经度约为( )
A. 93.5°E B. 97.5°E C. 105.5°E D. 110.5°E
20. 下图为地球公转轨道示意图,箭头表示公转方向。该日地球位置位于图中的( )
A. ① B. ② C. ③ D. ④
【答案】18. B 19. D 20. A
【解析】
【18题详解】
根据材料,该地6时16分日出、19时0分日落,昼长大于夜长,此时太阳直射点在北半球,该地日出东北,日落西北。根据材料。有学生发现夕阳正照在前面走出校门同学的背上,可知该同学背对西北方,则该同学正对校门的方向为东南,校门朝向东南方。B正确,ACD错误。因此,本题应选B。
【19题详解】
根据材料可知,该地6时16分日出、19时0分日落,则该地昼长为12时44分,正午时刻对应北京时间为12时38分,此地地方时比120°E经线所在地方时晚38分钟,则该地的经度在120°E经线以西,相差9.5°。因此,该地经度为110.5°E。D正确,ABC错误。因此,本题应选D。
【20题详解】
根据材料可知,该地6时16分日出、19时0分日落,则该地昼长为12时44分,比12小时稍大,此时太阳直射点位于赤道与北回归线之间,与赤道更为接近,此时地球公转位置与①位置最接近,A正确,BCD错误。因此,本题应选A。
【点睛】地方时的计算。坚持一个原理:东边的时刻早。因为地球是自西向东自转的,所以东边先看到日出。东时区区时早于西时区区时;东西时区内越往东区时越早。注意二种线:特殊的时间经线和两个日期界线。两个日期界线:(1)180°经线:固定性;日期为向东减一天,向西加一天。(2)0时经线:不确定性。地方时的计算中特殊的时间经线有:(1)6时经线,晨线与赤道交点所在的经线的地方时。(2)18时经线,昏线与赤道交点所在的经线的地方时。(3)12时经线,平分昼半球的经线的地方时。(4)24时经线:平分夜半球的经线的地方时。
二、选择题Ⅱ(本大题共5小题,每小题3分,共15分。每小题列出的四个备选选项中只有一个是符合题目要求的,不选、多选、错选均不得分)
下图为某地区等高线图,图中粗线表示溪流或人工水渠。完成下面小题。
21. 人工水渠的路线选择通常沿等高线修建,以利将灌溉用水引入地势较低的农田。图中表示人工水渠的是( )
A. 甲 B. 乙 C. 丙 D. 丁
22. 最易发生侵蚀现象的是( )
A. a B. b C. c D. d
【答案】21. B 22. B
【解析】
21题详解】
由图中等高线的分布,可知乙附近等高线稀疏,耕地分布较其他地方多,且乙比甲丙更加平直,符合人工渠的修建特点;AC错,B正确;丁处等高线密集,耕地少,不用修建人工渠,D错;故选B。
【22题详解】
由图文材料推不出该地区位于南半球还是北半球,无法判断平直河流的侵蚀岸,acd三地是否侵蚀不得而知,排除ACD;b地位于弯曲河道的凹岸,为侵蚀岸,B正确。故选B。
【点睛】平直河道的侵蚀岸与堆积岸由地转偏向力决定;弯曲河道是凹岸侵蚀,凸岸堆积。
台风圈是指以台风眼为中心的图,可分为七级风圈、十级风圈等。每个风圈范围内平均风力达到或超过相应的级别,如七级风圈范围内的平均风力达到七级或以上。2022年9月8日—16日,12号台风“梅花”四度登陆我国,读“梅花”台风中心部分时段移动路径和14日13时风圈半径表,完成下面小题。
台风中心位置:28.7°N,122.9°E | ||||
风圈半径(Km) | 东北 | 东南 | 西南 | 西北 |
七级 | 300 | 300 | 240 | 300 |
十级 | 100 | 100 | 80 | 80 |
十二级 | 50 | 50 | 50 | 50 |
23. 9月14日0时至21时,气象观测站记录的当地风向为( )
A. 由西北风转为西南风 B. 西北风
C. 由东南风转为西南风 D. 西南风
24. 14日13时,气象观测站处于( )
A. 十二级风圈 B. 十级风圈 C. 七级风圈 D. 七级风圈外
25. “梅花”影响期间,理论上气象观测站日出、日落和昼长变化情况为( )
A. 日出、日落均提早,昼变长 B. 日出提早、日落推迟,昼变长
C. 日出、日落均推迟,昼变短 D. 日出推迟、日落提早,昼变短
【答案】23. A 24. C 25. D
【解析】
【23题详解】
0时,观测站在台风的西北侧,风向为西北风;21时,观测站位于台风的西南侧,风向为西南风;排除BCD,选A。
【24题详解】
13时,台风的位置和观测站在同一纬度28.7度,经度差为1.5度,根据纬线长的计算可知,两地相隔大致140公里,由表格可知,位于7级风圈。排除ABD,选C。
【25题详解】
由材料可知,台风期间为9月8日—16日,此时太阳直射点向南移,北半球昼长变短,日出推迟,日落提前。排除ABC,选D。
【点睛】直射点向南移北半球昼变短夜变长、日出推迟、日落提前;南半球相反。
非选择题部分
三、非选择题(本大题共3小题,共45分)
26. 阅读材料,完成下列问题。
材料一:永登县地处甘肃中部,兰州市西北部郊区,境内山峦重叠,丘陵起伏,河水纵贯,地貌上表现为石质山地与黄土丘陵交错分布。随着国家双碳战略的开启,永登县全面推进“能源再造”工程,因地制宜实施光伏基地牧光互补发电项目,实现生态、致富“双效益”。
材料二:永登县树屏镇及其周边山岭成片分布,面积达600km²。该地地质史上为典型的内陆断陷盆地,盆地内沉积物厚度超过5Km,上部为岩性细腻偏软的粉砂岩、泥质岩。一般来说,地表平均被侵蚀下降1米,需要超过两万年的时间,而该地山岭侵蚀下降1米,只需要五年。
材料三:永登县地理位置示意图;永登县多年平均气温曲线和降水柱状图;树屏山岭照片。
(1)结合内外力作用,说明树屏山岭的形成过程___。
(2)从气候和岩性的角度分析树屏山岭侵蚀速率大的原因___。
(3)简述永登实施光伏发电项目的生态效益___。
【答案】(1)内力作用导致岩层断裂形成断陷盆地;盆地内出现沉积形成沉积岩;内力作用将该区域抬升;流水侵蚀切割及风化作用使沉积岩出露地表。
(2)昼夜温差大,物理风化强;降水集中于夏季,短时强降水侵蚀力强;气候干旱,风力侵蚀强;岩性偏软的粉砂岩、泥质岩易被风化侵蚀。
(3)①推动区域清洁能源发展;②实现土地资源高效利用;③光伏板起到遮蔽烈日、抑制扬尘的作用;④光伏板覆盖区蒸发减小,利于植被生长。
【解析】
【分析】本题以永登县为材料设置三个小题,考察学生对地貌形成的原因、太阳能资源的开发和利用对地理环境的影响的相关知识。
【小问1详解】
根据材料,树屏山岭形成的原因,书屏山岭为断陷盆地。在内力作用下导致岩层断裂下陷形成断陷盆地;材料中盆地内沉积物,所以盆地出现沉积形成沉积岩。材料中又出现山岭侵蚀所以,内力作用使得该区域抬升;经流水侵蚀切割及风化作用使沉积岩出露地表形成的。
【小问2详解】
影响侵蚀速度的因素,气候、地形、岩性等。根据永登县多年平均气温曲线和降水柱状图,昼夜温差大,物理风化强;降水集中于夏季,短时强降水侵蚀力强;气候干旱,风力侵蚀强;根据上部为岩性细腻偏软的粉砂岩、泥质岩。容易被侵蚀。
【小问3详解】
太阳能资源的开发和利用对地理环境的影响。可以从大气、土地、土壤、生物角度作答。光伏发电项目是利用太阳能发电,推广区域的清洁能源,减少大气污染。实现土地资源高效利用。光伏板起到遮蔽烈日、抑制扬尘的作用;光伏板覆盖区蒸发减小,利于植被生长。
【点睛】内力作用和外力作用。内力作用包括地壳运动、岩浆活动、变质作用。外力作用包括,侵蚀、搬运、堆积、固结成岩。太阳能资源的开发和利用对地理环境的影响。太阳能资源为清洁能源。减轻大气污染。提高土地利用率,光伏板起到遮蔽烈日、抑制扬尘的作用;光伏板覆盖区蒸发减小,利于植被生长。
27. 阅读材料,完成下列问题。
材料一:世界某区域略图和伊斯坦布尔多年平均气温曲线和降水柱状统计图。
材料二:马尔马拉海是世界上最小的海,海水的含盐度高达39‰左右,盐业生产是沿岸各国的一项重要经济活动。俄罗斯黑海沿岸城市索契,冬季平均气温在8-10℃间,是俄罗斯冬季最温暖的地方,同时也是世界上纬度最高的亚热带气候分布区。
(1)简析马尔马拉海周边地区盐业生产的有利气候条件___。
(2)简析索契分布有全球纬度最高的亚热带气候的原因___。
(3)结合热力环流原理说明地中海对其周边区域降水的影响___。
【答案】(1)夏季受副热带高压控制,盛行下沉气流,降水少;多晴天,光照充足;气温高,蒸发旺盛。
(2)①冬季,受暖湿的盛行西风影响,增温作用明显;②大高加索山脉阻挡了北方的冷空气,位于背风坡;③受黑海影响,冬季气温较高。导致索契冬季最冷月气温高于0℃。
(3)冬季,地中海较周边陆地温度高,形成低压,加强了西风的影响,增加了降水;夏季,地中海较周边陆地温度低,形成高压,增强了副热带高压的影响,使降水更少,更干旱。
【解析】
【分析】本大题以土耳其及其周边地区以及伊斯坦布尔多年平均气温曲线和降水柱状统计图为材料,设置三道小题,涉及当地的气候特点及其成因、热力环流等相关知识点,考查学生获取和解读地理信息、调动和运用地理知识的能力,重点培养学生的综合思维能力、区域认知能力、地理实践力等。
【小问1详解】
盐业生产的有利气候条件主要从以下几个方面入手,如气温、光照、降水等。该地区为地中海气候,夏季受副热带高压控制,盛行下沉气流,天气晴朗,降水少;下沉气流控制,多晴天,光照充足;气温高,蒸发旺盛。
【小问2详解】
亚热带气候的成因主要从大气环流、地形、海陆分布等方面入手。冬季,该地区会受暖湿的盛行西风影响,增温作用明显;大高加索山脉阻挡了北方的冷空气南下,位于冬季风的背风坡,受冷空气影响小;位于黑海沿岸,调节作用强,受黑海影响,冬季气温较高。导致索契冬季最冷月气温高于0℃。
【小问3详解】
受海陆热力性质差异影响,冬季,陆地和海洋同时降温,海洋比热容大于陆地,降温较慢,地中海较周边陆地温度高,形成低压,加强了西风的影响,增加了降水;夏季,陆地和海洋同时升温,海洋比热容大于陆地,升温较慢,地中海较周边陆地温度低,形成高压,增强了副热带高压的影响,使降水更少,更干旱。
28. 阅读材料,完成下列问题。
材料一:我国及东南亚局部图。
材料二:湄公河是东南亚最大的河流,河口三角洲是世界第三大三角洲,面积约4万Km²。
材料三:“克拉香天气”出现在越南沿海地区,是一种持续时间较长的雾天伴随漾潆细雨的天气,这种天气在越南北部沿海比南部沿海出现的几率更大。
(1)结合流域气候特点,说明湄公河三角洲形成原因。
(2)研究发现,如果没有人为干预(如海岸防护工程),未来湄公河三角洲的面积将大幅度缩小,分析可能导致三角洲面积缩小的自然因素。
(3)请问克拉香天气易出现于冬半年还是夏半年,并简析越南北部沿海出现克拉香天气的几率更大的原因。
【答案】(1)流域雨季降水量大,河流含沙量大;流域降水丰富,径流量大,携带大量泥沙入海。
(2)气候变暖导致海平面继续上升;地壳下降,且下降速率快于泥沙淤积速率;流域降水量减少,径流减少,输沙量减少;流域上中游植被覆盖率增加,河流含沙量减少。
(3)冬半年北部受陆地影响大,东北季风风速小有利于雾天持续较长的时间;北方沿海纬度高,地面温度低于南方沿海,水汽易凝结成雾。
【解析】
【分析】本大题以“湄公河"为材料设置试题,涉及河流堆积地貌成因、海—气相互作用等相关内容,考查学生获取和解读地理信息,调动和运用地理知识和基本技能,描述和阐释地理事物、基本原理与规律的能力,体现综合思维、区域认知的地理核心素养。
【小问1详解】
读图可知,湄公河位于中南半岛,中南半岛上主要为热带季风气候,七八月份雨季来临,降水量集中,且降水量大,湄公河上游地势起伏大,流水侵蚀作用明显,河流携带着大量泥沙流入河口地区,由于地势平缓,流速减慢,泥沙堆积而成。
【小问2详解】
从20世纪90年代开始,受水利工程建设和采砂活动的影响,湄公河三角洲的泥沙补给量大幅下降,岸线不断受到侵蚀.。全球气温变暖,海平面升高,三角洲日益被海水吞没。农业用水量增多,也导致河流的径流量减少,河流搬运作用减弱。
【小问3详解】
根据材料可知,“克拉香天气’出现在越南沿海地区,是一种持续时间较长的露天伴随漾惹细雨的天气”,雾存在的时间较长,应该考虑风力较小,雾不易消散,因此应为长途跋涉的东北季风,风力较小,此时为冬半年。越南北部沿海东部有海南岛阻挡东风,且海域面积狭窄,风力小于南部沿海,北部纬度较南部纬度高,地面温度更低,水汽易凝结。
浙江省台州八校联盟2022-2023学年高二地理上学期期中联考试题(Word版附解析): 这是一份浙江省台州八校联盟2022-2023学年高二地理上学期期中联考试题(Word版附解析),共17页。试卷主要包含了考试结束后,只需上交答题纸, 孟晚舟抵达深圳时的北京时间, 上图中示意的风为, 风形成的直接原因是等内容,欢迎下载使用。
2021-2022学年浙江省湖州市三贤联盟高二下学期期中联考地理试题含解析: 这是一份2021-2022学年浙江省湖州市三贤联盟高二下学期期中联考地理试题含解析,共23页。试卷主要包含了考试结束后,只需上交答题纸, 阿拉斯加东南部降水较多的原因, 甲植被最可能是, 该河段曲流演变发育过程是, 影响河道河曲发育的主要因素是等内容,欢迎下载使用。
浙江省北斗联盟2022-2023学年高二地理上学期期中联考试题(Word版附解析): 这是一份浙江省北斗联盟2022-2023学年高二地理上学期期中联考试题(Word版附解析),共22页。试卷主要包含了选择题,选择题Ⅱ,非选择题等内容,欢迎下载使用。

