2023届四川省德阳市第三中学高三上学期第一次综合考试(开学考试)历史试题含答案
展开2024扬州中学高三上学期开学考试历史试题含答案: 这是一份2024扬州中学高三上学期开学考试历史试题含答案,共10页。试卷主要包含了09等内容,欢迎下载使用。
2024扬州中学高三上学期开学考试历史试题含答案: 这是一份2024扬州中学高三上学期开学考试历史试题含答案,共10页。试卷主要包含了09等内容,欢迎下载使用。
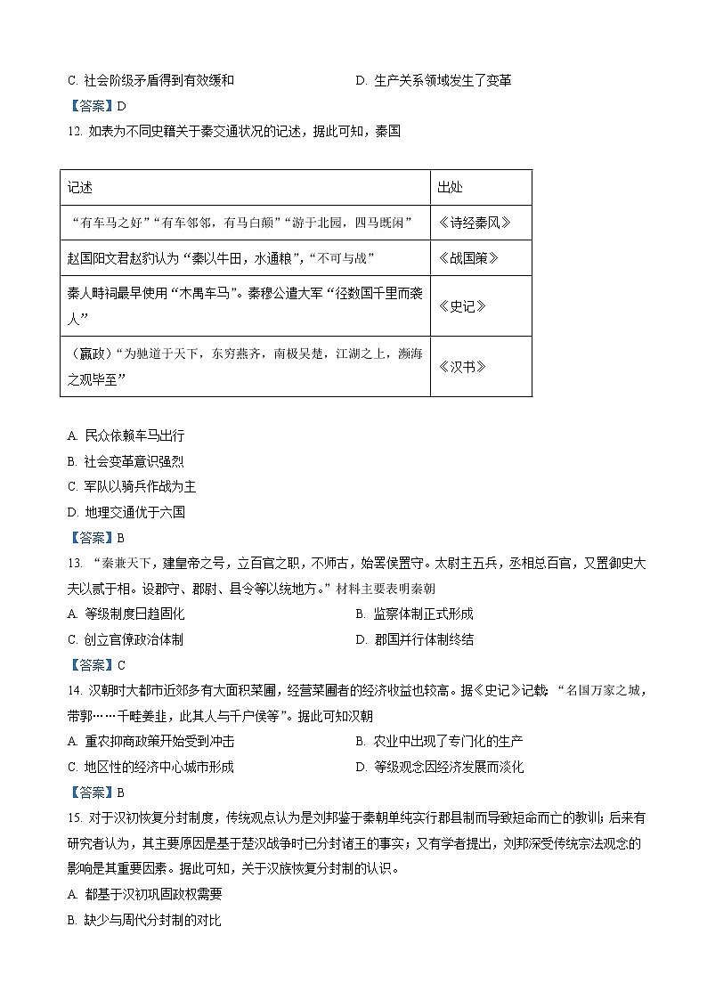
2023届四川省德阳市高三上学期高考第一次诊断考试历史试题(无答案): 这是一份2023届四川省德阳市高三上学期高考第一次诊断考试历史试题(无答案),共9页。

