2022届山东省滨州市高三(上)期末物理试题含解析
展开山东省滨州市2021-2022学年度第一学期高三期末考
试物理试题
一、单项选择题:本题共8小题,每小题3分,共24分。每小题只有一个选项符合题目要求。
1. 2021年12月9日我国首次实现太空授课直播。航天员叶光富在演示转身实验时,深吸了一口气,使劲吹出时,我们发现叶光富身体几乎没动,主要原因是( )
A. 在太空空间站中,动量守恒定律不成立
B. 叶光富一口气吹出的气体质量太小
C. 叶光富吹出的气体速度太小
D. 叶光富所受重力太大
【答案】B
【解析】
【详解】A.动量守恒定律不仅适用于宏观、低速领域,对高速(接近光速)、微观领域仍然适用,所以也适用在太空空间站中,A错误;
B.叶光富使劲吹出气时,气和身体是相互作用的两个物体,动量是守恒的,由于叶光富一口气吹出的气体质量太小,即口气的动量太小,所以叶光富身体几乎没动,B正确,
C.叶光富使劲吹出气体,气体的速度不小,C错误;
D.叶光富处于完全失重状态,与重力无关,D错误。
故选B。
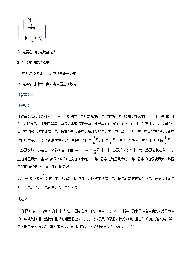
2. 如图所示,L为电感线圈,C为电容器,R为定值电阻,线圈及导线电阻均不计。先闭合开关S,稳定后,再将其断开,并规定此时t=0。当t1=0.03s时,LC回路中电容器左极板带正电荷且电荷量第一次达到最大值。则当t2=0.13s时,下列判断正确的是( )
A. 电容器中的电场能最大
B. 线圈中的磁场能最大
C. 电流沿顺时针方向,电容器正在充电
D. 电流沿逆时针方向,电容器正在放电
【答案】A
【解析】
【详解】AB.LC回路中,在一个周期内,电容器充电两次,放电两次,线圈及导线电阻均不计,先闭合开关S,稳定后,线圈两端没有电压,电容器不带电,线圈具有磁场能,在t=0时刻,关闭开关S,线圈产生自感电动势,对电容器充电,使右极板带正电,后开始放电,再充电,当t1=0.03s时,电容器左极板带正电荷且电荷量第一次达到最大值。此时所经时间应是,则有=0.03s,可得T=0.04s,此时再经,电容器又放电,完成一次全振荡。则当t2=0.13s=3T+时,对电容器第7次充电,使电容器右极板带正电,且电荷量最大,由LC振荡回路的充放电规律可知,电容器带电荷量最大时,电容器中的电场能最大,线圈中的磁场能最小, A正确,B错误;
CD.在3T~3T+时,电流沿LC回路逆时针方向对电容器充电,使电容器右极板带正电,在t2=0.13s时刻,充电完毕,且电荷量最大,CD错误。
故选A
3. 如图所示,半径为R的半球形陶罐,固定在可以绕竖直中心轴OO'匀速转动的水平转台中央处。质量为m的小物块随陶罐一起转动且相对罐壁静止,此时小物块受到的摩擦力恰好为0,且它和O点的连线与 OO'之间的夹角θ为60°,重力加速度为g。此时转台转动的角速度大小为( )
A. B. C. D.
【答案】A
【解析】
【详解】当小物块受到的摩擦力是0时,设小物块随陶罐转动的角速度为,由小物块的重力与陶罐的支持力的合力提供向心力,由牛顿第二定律则有
解得
A正确,BCD错误
故选A。
4. 图甲所示的电路中,所用电源内电阻r=0.5Ω,定值电阻R2=4Ω。实验时调节电阻R1,的阻值,得到多组电压和电流的数据,用这些数据在坐标纸上描点,并做出U-I图如图乙所示。将R1连入电路的阻值调至最大时,对应图乙中的A点。下列说法正确的是( )
A. A点对应外电路的总电阻为20Ω
B. 电源电动势E=3V
C. B点对应外电路的总功率为0.3W
D. R1=5Ω时,R1消耗的功率最大
【答案】D
【解析】
【详解】A.由闭合电路欧姆定律
可得
电路中电压表示数R1两端电压,RA是电流表内阻,带入数据可得
电源工作状态是A点时,由
外电路总电阻为R1+R2+rA=24.5Ω,故A错误;
B.由
将A点数据,带入可得
E=2.5V
故B错误;
C.B点时,此时外电路总功率
故C错误;
D.由
知当电路外电阻等于电源内阻 ,输出功率有最大值;将R2、电流表都等效串联到电源内部,则R1成了等效后的外电阻,当R1==5Ω时,R1消耗的功率最大,故D正确。
故选D。
5. 北京时间2020年7月23日12时41分,我国在海南文昌发射场成功发射"天问一号"火星探测器。地球和火星绕太阳运转的轨道近似看作圆轨道,为了节约发射能量,充分利用太阳的引力,让探测器沿如图所示的椭圆轨道——霍曼转移轨道运动,椭圆轨道的近日点P与地球轨道相切、远日点Q与火星轨道相切。已知火星轨道半径约为地球轨道半径的1.5倍。下列说法正确的是( )
A. “天问一号”探测器在P点的发射速度应小于第二宇宙速度
B. “天问一号”探测器在Q点应加速才能进入火星轨道
C. “天问一号”探测器从P点运动到Q点大约需要11个月
D. 下一次适合发射火星探测器的时间大约在2022年7月
【答案】B
【解析】
【详解】A.“天问一号”探测器在P点的发射,脱离地球的束缚,不脱离太阳的束缚,则发射速度因该大于第二宇宙速度小于第三宇宙速度,故A错误;
B.“天问一号”探测器在Q点从霍曼转移轨道进入火星轨道,需要做离心运动,则应该加速,则“天问一号”探测器在Q点应加速才能进入火星轨道,故B正确;
C.“天问一号”探测器从P点运动到Q点所用时间为探测器在霍曼转移轨道运行周期的一半,根据开普勒第三定律
,
解得
“天问一号”探测器从P点运动到Q点大约需要,故C错误;
D.下一次适合发射火星探测器时,火星依然在地球前方,且相差的角度不变,结合图可知,地球比火星多围绕太阳转一圈,根据题意,设时间为
再根据开普勒第三定律
代入数据解得
则下一次适合发射火星探测器的时间大约在2022年9月,故D错误。
故选B。
6. 电偶极子是由相距为d,电荷量大小为q的等量异种点电荷组成的系统。两个相同的电偶极子平行反向放置,AOB为其平分线,O点为其对称点。在外力作用下,一带正电的试探电荷从无穷远处沿着AOB移动,无穷远处电势为零。在移动过程中,下列说法正确的是( )
A. 电场力对试探电荷先做正功,后做负功
B. 试探电荷电势能先增加,后减少
C. 试探电荷在O点所受电场力最大
D. 试探电荷在O点电势能为零
【答案】D
【解析】
【详解】AB.等量异种点电荷连线的垂直平分线为等势线,且电势是零,与无穷远处等电势,因此AOB是等势线,一带正电的试探电荷从无穷远处沿着AOB移动,电场力对试探电荷不做功,试探电荷的电势能不变化,AB错误;
C.O点是对称点,所以O点的场强是零,试探电荷在O点所受电场力是零,C错误;
D.因无穷远处电势是零,试探电荷在无穷远处的电势能是零,O点与无穷远处等电势,试探电荷在O点电势能是零,D正确。
故选D。
7. 如图甲所示,粗细均匀的导体框ABC,∠B=90°,∠C=30°,AB边长为L,导体框的总电阻为R。一匀强磁场垂直导体框ABC所在平面,方向向里,磁感应强度随时间变化规律如图乙所示。下列说法正确的是( )
A. 导体框ABC中电流的方向为顺时针
B. 导体框ABC中电流的大小为
C. t0时刻两直角边AB和BC所受安培力合力大小为
D. 两直角边AB和BC所受安培力合力方向为垂直AC向左下方
【答案】C
【解析】
【详解】A.结合图甲和图乙,根据楞次定律可知,导体框ABC中电流的方向为逆时针,故A错误;
B.结合图甲和图乙,根据法拉第电磁感应定律,感应电动势
则感应电流
故B错误;
C.磁场中的闭合回路所受安培力的合力为零,则两直角边AB和BC所受安培力合力大小与斜边AC的安培力大小相等,则
故C正确;
D.磁场中的闭合回路所受安培力的合力为零,则两直角边AB和BC所受安培力合力大小与斜边AC的安培力大小相等,方向相反,根据左手定则可知,AC边所受安培力方向为垂直AC向左下方,则两直角边AB和BC所受安培力合力方向为垂直AC向右上方,故D错误。
故选C。
8. 如图所示,a、b、c、d为四个质量均为m的带电小球,恰好构成“三星拱月”之形。小球a、b、c在光滑绝缘水平面内的同一圆周上绕O点做半径为R的匀速圆周运动,三个小球带同种电荷,带电量大小q,三小球所在位置恰好将圆周三等分。小球d带电量大小为4q,位于圆心O点正上方h处,且在外力作用下处于静止状态。已知h=R,静电力常量为( )
A. 小球d一定带负电
B. 小球c的加速度大小为
C. 小球a在转动过程中,电势能始终不变
D. 小球b转动一周的过程中,小球a对其始终不做功
【答案】C
【解析】
【详解】A.a、b、c三小球所带电荷量以及电性相同,要使三个做匀速圆周运动,d球与a、b、c三小球一定是异种电荷,由于a、b、c三小球的电性未知,所以d球不一定带负电,故A错误;
B.设dc连线与水平方向的夹角为α,则α=45°;对c球,重力,光滑绝缘水平面的支持力,a、b两球的库仑斥力,及d球的库仑引力,依据矢量的合成法则及三角知识,再根据牛顿第二定律和向心力公式,得
解得
故B错误;
C.小球a在转动过程中,四个小球的相对位置不变,则电势能始终不变,选项C正确;
D.小球b转动一周的过程中,小球a对其的斥力方向与b的速度方向不垂直,则b对a做功,选项D错误。
故选C。
二、多项选择题:本题共4小题,每小题4分,共16分。每小题有多个选项符合题目要求。全部选对得4分,选对但不全的得2分,有选错的得0分。
9. 如图甲所示,用电器额定电压为40V,通过一理想变压器接在如图乙所示的正弦交变电源上。闭合开关S后,用电器正常工作,交流电压表和交流电流表均为理想电表,交流电流表的示数为2.2A。以下判断正确的是( )
A. 交流电压表的示数为220V
B. 变压器原、副线圈匝数比n1:n2=11:2
C. 通过原线圈的电流的最大值为2.2A
D. 开关S断开后,交流电压表示数为0
【答案】AB
【解析】
【详解】A.由图乙可知,交流电源电压的最大值为
Um=
则有效值是
U =
则有交流电压表的示数为220V,A正确;
B.变压器原、副线圈匝数比等于电压比,因此有
n1:n2=220V:40V=11:2
B正确;
C.变压器原、副线圈的电流比与匝数成反比,可知
I1∶I2=n2∶n1
得
原线圈的电流最大值是
C错误;
D.开关S打开后,交流电流表示数是0,交流电压表示数仍为220V,D错误。
故选AB。
10. 图甲是一列简谐横波在t=0时刻的波形图,P、Q分别是平衡位置在x1=1m、x2=12m处的质点,图乙为质点Q的振动图像。下列说法正确的是( )
A. 波沿x轴正方向传播
B. 波的传播速度为6m/s
C. 经过5s的时间质点P运动的路程为30m
D. 质点P简谐运动的表达式为
【答案】BD
【解析】
【详解】A.由图乙可知,质点Q在时刻的振动方向向上,结合图甲,根据波的平移法可知,波沿x轴负方向传播,故A错误;
B.由图甲可知波的波长为12m,有图乙可知波的周期为2s,根据公式
故B正确;
C.经过5s的时间,经过2.5个周期,每个周期质点振动的路程为4个振幅,则经过5s的时间质点P运动的路程为
故C错误;
D.在时刻,质点P沿y轴正方向运动,则质点P简谐运动的表达式为
由图甲根据三角知识可知,当时
,
代入解得
则质点P简谐运动的表达式为
则D错误。
故选BD。
11. 如图所示,在磁感应强度大小为B、方向竖直向上的匀强磁场中,有一质量为m、阻值为R、边长为L的闭合正方形金属线框abcd固定在长度为2L绝缘轻质细杆一端,细杆另端在O点可绕垂直纸面的水平轴无摩擦转动。线框ad边靠近观察者,金属线框从右侧与O点等高处水平无初速释放,线框摆到最低点的另一侧,细杆与竖直方向的最大夹角为θ(如图),线框平面始终垂直纸面,重力加速度为g。此过程中,下列说法正确的是( )
A. 线框中感应电流的方向始终是d→c→b→a→d
B. 线框摆到最低点时,线框ab边所受安培力为零
C. 流过线框某一横截面的电荷量为
D. 线框产生的电热为2mgLcos
【答案】AC
【解析】
【详解】A.闭合正方形金属线框abcd转动中,ab边和cd边在磁场中切割磁感线,由于cd边比ab边切割速度大,由右手定则判定,金属线框中产生的感应电流方向是d→c→b→a→d,因为线框是摆动的,ab边和cd边切割磁感线的方向不变,所以线框中感应电流的方向一直不变,A正确;
B.线框摆到最低点时,线框速度最大,因线框中有电流经ab边,所以ab边受安培力不是零,B错误;
C.金属线框在磁场的整个运动中,设所用时间为,穿过金属线框的磁通量的变化量等于
金属线框中感应电流的平均值为
由电流定义,可得流经线框某一横截面的电荷量为
C正确;
D.由能量守恒定律可知,线框产生的电热等于金属线框机械能的减少,则有
D错误。
故选AC。
12. 如图所示,绝缘弹射器竖直固定在足够大的桌面右端,开口与桌面平齐;桌面上方有水平向左的匀强电场,电场强度E=3×103N/C。弹射器可以将质量为m=8g,电荷量为q=+2×10-5C的带电小球以5m/s的速度弹出,落在桌面上后不再弹起。重力加速度g=10m/s²。下列说法正确的是( )
A. 小球离桌面的最大高度为1.25m
B. 小球在空中运动的最小速度为3m/s
C. 小球落回桌面时的速度为m/s
D. 小球落回桌面时的位置距弹射器开口处3.75m
【答案】ABD
【解析】
【详解】A.带电小球弹出后,在竖直方向做竖直上抛运动,水平方向向左做匀加速直线运动,小球上升的最大高度由速度位移公式可得
A正确;
B.小球的水平方向加速度为
小球的瞬时速度为
代入数据可得
当时,小球速度最小,最小速度为v=3m/s,B正确;
C.小球落回桌面时所用时间为
小球在水平方向加速度为,水平方向的速度为
小球落回桌面时的速度为
C错误;
D.由位移时间公式,可得小球落回桌面时的位置距弹射器开口处的距离为
D正确。
故选ABD。
三、非选择题:本题共6小题,共60分。
13. 某物理兴趣小组设计了如图所示的装置来探究物体的加速度与力和质量的关系。实验时将力传感器固定在水平放置的木板上,木板右端与标志线AB对齐,传感器与水平细线相连,细线绕过定滑轮与一水瓶相连,已知木板和拉力传感器的总质量为M,近似认为木板与桌面间的最大静摩擦力等于滑动摩擦力。
(1)缓慢少量向水瓶中加水,直到木板刚要发生滑动时,记下此时传感器的示数F1;
(2)按住木板:继续向瓶中添加一定量的水,然后释放木板,记录木板右端运动到与AB间距为S处的CD线的过程中,拉力传感器示数为F2;测出所用的时间为t。
(3)由实验数据可求得木板运动过程中的加速度为_________(结果用S、t表示)。
(4)保持水瓶中水的质量一定,在木板上叠放砝码来改变其质量,_______(填“能”或“不能”)用来探究物体的加速度与质量的关系。
(5)在保持木板和拉力传感器质量M一定,改变水瓶中水的质量:下列说法正确的是________;
A.术板所受滑动摩擦力不会发生变化
B.实验中要保证水和瓶的质量远小于M
C.利用测得数据可以探究物体的加速度与受力的关系
D.用钩码替换瓶和水更能诚小实验误差
【答案】 ①. ②. 不能 ③. AC
【解析】
【详解】(3)[1]根据运动学公式
代入数据解得解得
(4)[2] 保持水瓶中水的质量一定,在木板上叠放砝码来改变其质量,改变了木板与桌面间的摩擦力,则木板的合力也发生了变化,则不能用来探究物体的加速度与质量的关系。
(5)[3] A.术板所受滑动摩擦力,与木板和桌面间弹力、木板与桌面间动摩擦因数有关,与水瓶中水的质量无关,则术板所受滑动摩擦力不会发生变化,故A正确;
B.保证水和瓶的质量远小于M的目的是利用水和瓶的重力近似等于绳子的拉力,而此实验有拉力传感器可以准确测量绳子拉力,则不需要实验中保证水和瓶的质量远小于M,故B错误,
C.保持木板和拉力传感器质量M一定,改变水瓶中水的质,改变木板所受合力,根据运动的距离和时间,利用运动学公式求出加速度,则可以探究物体的加速度与受力的关系,故C正确;
D.用钩码替换瓶和水对于实验误差没有影响,故D错误。
故选AC。
14. 某实验小组用电阻箱和电压表(内阻视为无穷大),按照如图所示的电路测定一个水果电池的电动势和内阻。闭合开关S后,调节电阻箱得到各组实验数据如下表。
数据序号
1
2
3
4
5
6
电阻箱的电阻R/()
0.1
0.2
0.4
0.8
1.6
4.0
电压U/V
0.09
0.16
0.27
0.40
0.60
0.67
电流I/()
090
0.80
0.68
0.50
0.38
0.17
(1)根据表中电压和电流的数据:已经在图中描点;请作出U-I图像______。
(2)由图像可知,第______(填数据序号)组数据误差较大,应该舍去。
(3)由图像可知,该水果电池的电动势为______V;内阻为______K。(保留2位有效数字)
【答案】 ①. ②. 5 ③. 0.81(0.78~0.83) ④. 0.80(0.78~0.83)
【解析】
【详解】解:(1)[1]由图中描点,作出U-I图像,如图所示,
(2)[2]由图像可知,第5组数据误差较大,应该舍去。
(3)[3] 由图像可知,该水果电池的电动势为0.81V。
[4]由图像斜率大小表示电源内阻,则为
15. 第24届冬季奥林匹克运动会(TheXXIVOlympicWinterGames),即2022年北京冬季奥运会将于2022年2月4日在北京举行,冰壶为正式比赛项目之一。冰壶16世纪起源于苏格兰,是以队为单位在冰上进行的一种投掷性竞赛项目,被大家喻为"冰上的国际象棋"。如图所示,我国运动员王冰洁冰壶比赛时投掷冰壶。设比赛所用冰壶完全一样,冰壶在水平冰面上运动可视为无摩擦滑动,冰壶可视为质点。如图所示,以甲冰壶刚出手时所在位置为坐标原点,冰壶初速度方向为x轴正方向,以垂直轴方向为y轴,建立坐标系。已知冰壶质量m=20kg;甲冰壶初速度大小v0=2m/s:乙冰壶初始处于静止状态;坐标为(2m;0.5m)。要想让甲冰壶撞上乙冰壶,需要在甲冰壶出手后沿y轴方向施加恒力F的作用。
(1)求力F大小;
(2)若甲、乙冰壶相撞时间为0.2s,求甲冰壶在碰撞过程中所受平均作用力的大小。(碰撞可视为弹性碰撞)
【答案】(1)20N;(2)
【解析】
【详解】(1)冰壶做类平抛运动,在x轴上做匀速直线运动,在y轴上做初速度为零的匀加速直线运动
根据牛顿第二定律
解得
(2)碰撞前甲冰壶的速度
则
甲、乙冰壶相撞为弹性碰撞,完成速度交换,则甲冰壶的速度碰完后为零,根据动量定理,选甲冰壶受力的方向为正方向
解得
16. 在空间站中的微重力环境下形成一个水球,在水球中心注入空气,水层内外两球面球心均在点O,如图所示。一束光从球外的A点以一定角度i射入球中,在内球面上恰好发生全反射。已知水的折射率为,内球面半径为R,外球面半径为2R,光速为c,≈7.4,≈2.6。求:
(1)光束入射角i;
(2)光束在水中的传播时间。
【答案】(1);(2)
【解析】
【详解】做出光路图如下所示
光在内球面上发生全反射
则
对有
得
光在外球面折射
得
所以i=30°
(2)设光从A到B的距离为s,则光束在水中的传播时间
带入计算可得
17. 某仪器的工作原理如图所示,K、A为竖直放置的两金属板,板间电压为U;平行板电容器两极板水平放置,板间有竖直方向的匀强电场,电场强度大小为E,极板长度为L1;电容器极板右端与竖直荧光屏S之间距离为L2;该空间存在一水平向右的匀强磁场。质量为m、电荷量为q的粒子P和质量为4m、电荷量也为q的粒子Q,均从K极由静止加速并从A板中央小孔射出。不计粒子重力和粒子间相互作用力。求:
(1)粒子P射出水平电容器时沿竖直方向的偏移距离;
(2)粒子Q射出水平电容器时沿竖直方向的速度大小;
(3)要使粒子P、Q打在荧光屏的同一点,磁场的磁感应强度B的所有可能值。
【答案】(1);(2);(3)(n=1、2、3……)
【解析】
【详解】(1)粒子P在加速电场中加速,则
进入偏转电场时
解得
(2)粒子Q在加速电场中加速,则
进入偏转电场时
解得
(3)对两粒子先经过加速电场,后经过偏转电场时,满足
进入偏转电场时
偏转角
解得
偏转距离
则两粒子进入磁场时的速度方向以及位置都相同;
两种粒子进入磁场时的水平速度分别为
竖直分速度分别为
粒子进入磁场后一方向沿水平方向以水平速度做匀速直线运动,另一方向沿竖直方向做匀速圆周运动,根据半径公式
粒子Q做圆周运动的半径等于粒子P的半径的2倍,根据
可知粒子Q做圆周运动的周期等于粒子P周期的4倍,则要想使两粒子打到荧光屏上的同一点,则只需粒子Q在磁场中运动的时间等于粒子Q周期的整数倍,此时粒子P在磁场中运动的时间也一定等于粒子P周期的整数倍,则即
解得
(n=1、2、3……)
18. 如图所示,弹射器和竖直圆轨道固定在水平面上,竖直圆轨道在最低点分别与水平轨道BA、BD平滑连接。质量为m=0.1kg的小物块P(可视为质点)从弹射器弹出,经竖直圆轨道后与水平面上的一厚度不计的滑块Q发生弹性碰撞,P经过圆轨道最高点C时轨道对其弹力为F=4N。已知竖直圆轨道的半径r=0.1m,D点左侧轨道光滑,右侧轨道呈粗糙、光滑交替排列,每段的长度均为L=0.1m,Q与粗糙面间的动摩擦因数为μ=0.1,Q的长度也为L=0.1m。P、Q碰撞时间极短,重力加速度g=10m/s²。
(1)求未释放P前弹射器的弹性势能;
(2)要使P与Q碰撞后返回弹射器(返回时被锁定不再弹出),过程中P不脱离圆轨道,求Q的质量M的取值范围;
(3)当M=0.9kg时,Q停在第k个粗糙面上,求k值。
【答案】(1)0.45J;(2);(3)1.8,即停止在2个粗糙面上
【解析】
【详解】解:(1)小物块P在圆轨道最高点,有
解得
弹射器的弹性势能为
(2)要使P与Q碰撞后返回弹射器,P与Q碰撞前的速度设为v0,由机械能守恒则有
解得
P返回轨道,在最高点并不脱离圆轨道的速度最小值v3,则有
由机械能守恒可得
P与Q碰撞后,Q的速度为v2,P与Q碰撞,动量守恒和机械能守恒,则由动量守恒定律和机械能守恒定律可得
解得
则有
(3)当M=0.9kg时,动量守恒和机械能守恒,则有
解得
v1=2.4m/s
v2=0.6m/s
Q向右运动,由动能定理可得
解得
s=0.18m
由此可知Q停在第二个粗糙面上。
2021届山东省滨州市高三(上)期末物理试题: 这是一份2021届山东省滨州市高三(上)期末物理试题,共12页。试卷主要包含了 如图所示,大量处于激发态等内容,欢迎下载使用。
2022届山东省烟台市高三(上)期末物理试题含解析: 这是一份2022届山东省烟台市高三(上)期末物理试题含解析,共31页。
2022届山东省潍坊市高三(上)期末统考物理试题含解析: 这是一份2022届山东省潍坊市高三(上)期末统考物理试题含解析,共30页。试卷主要包含了16m等内容,欢迎下载使用。

