2022-2023学年贵州省遵义市绥阳县高二上学期第一次联考物理试题含解析
展开绥阳县2022年秋季学期高中第一次联考
高二物理
一、选择题(本题共8小题,每小题6分,共48分。在每小题给出的四个选项中,第1~5题中只有一项符合题目要求,第6~8题有多项符合题目要求。全部选对的得6分,选对但不全的得3分,有选错的得0分)
1. 下列说法正确的是( )
A. 一运动电荷在某处不受磁场力的作用,则该处的磁感应强度一定为零
B. 安培力的方向一定与通电导线垂直,但与磁场方向不一定垂直
C. 洛伦兹力的方向一定与电荷速度方向垂直,磁场方向不一定与电荷速度方向垂直
D. 由知,通电直导线垂直于磁场方向放置,B与通电直导线所受的安培力F成正比,与通电导线I、L的乘积成反比
【答案】C
【解析】
【详解】A.当电荷的运动方向与磁场方向平行时,磁场力为零,但磁感应强度不为零,A错误;
B.安培力的方向一定与通电导线和磁场方向均垂直,B错误;
C.只要电荷的运动方向与磁场方向不共线,就会受到洛伦兹力,而洛伦兹力一定与电荷的运动方向垂直,C正确;
D.磁感应强度的大小由场源决定,与安培力、电流强度和通电导线长度无关,D错误。
故选C。
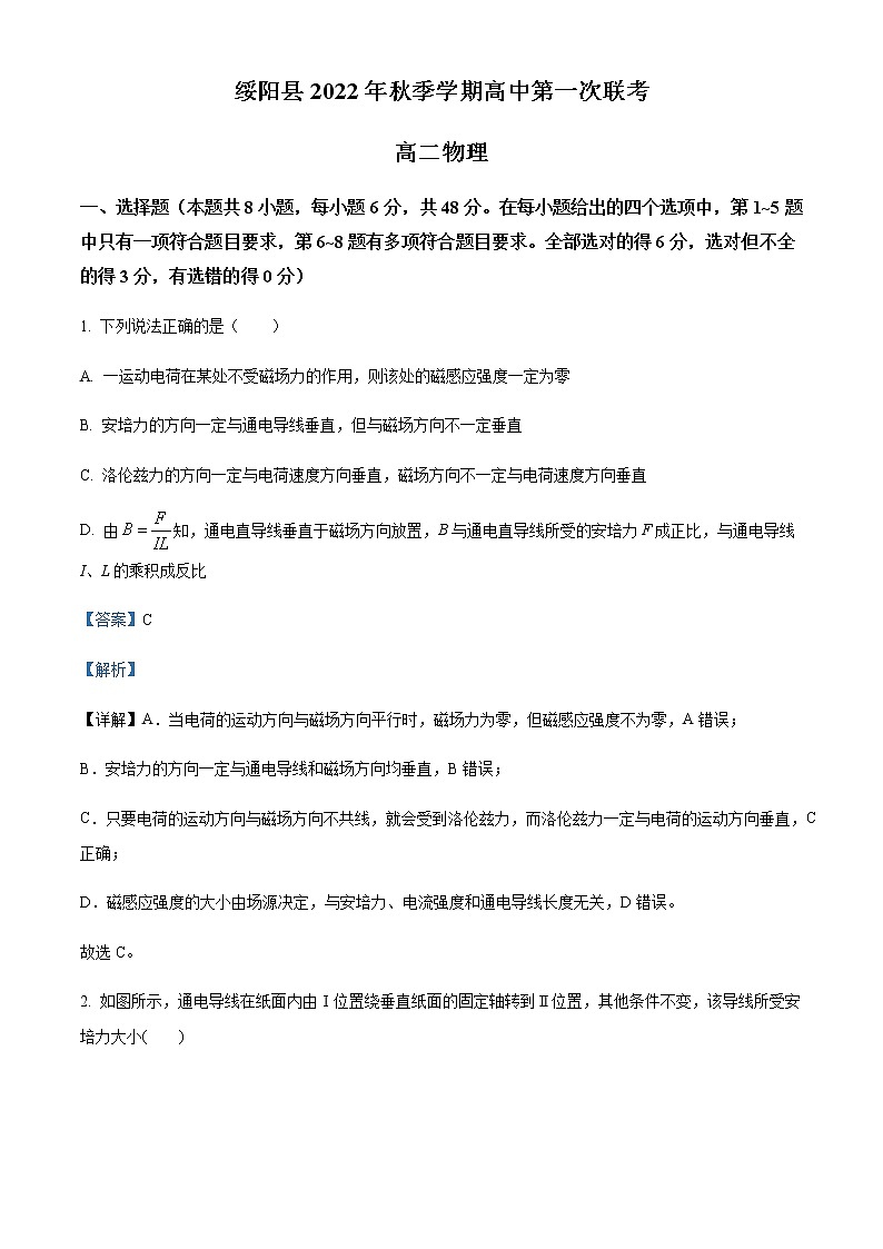
2. 如图所示,通电导线在纸面内由Ⅰ位置绕垂直纸面的固定轴转到Ⅱ位置,其他条件不变,该导线所受安培力大小( )
A. 变大 B. 变小
C. 不变 D. 不能确定
【答案】C
【解析】
【详解】通电导线由Ⅰ位置绕固定轴转到Ⅱ位置,导线仍然与磁场垂直,故安培力大小不变,故C正确,ABD错误。
故选C。
3. 如图所示,是一个用长为L的导线弯成的、以O为圆心的四分之一圆弧,将其放置在与平面垂直的磁感应强度为B的匀强磁场中,当在该导线中通以由C到A、大小为I的恒定电流时,该导线受到的安培力大小和方向是( )
A. ,平行于向左
B. ,平行于向右
C. ,垂直的连线指向左下方
D. ,垂直的连线指向左下方
【答案】C
【解析】
【分析】
【详解】直导线折成半径为R的圆弧形状,在磁场中的有效长度为
又
联立解得
则安培力为
安培力的方向与等效长度的直线垂直,根据左手定则可得,安培力的方向垂直AC的连线指向左下方。
故选C。
4. 用质谱仪测量带电粒子的比荷,其原理如图所示,A是粒子源,释放出的带电粒子(不计重力)经小孔飘入电压为U的加速电场(初速度可忽略不计),加速后经小孔进入磁感应强度大小为B的匀强磁场中,最后打在照相底片上的D点。测得D点到的距离为d,则该粒子的比荷等于( )
A. B. C. D.
【答案】A
【解析】
【详解】电场中,由动能定理得
磁场中,做圆周运动由洛伦兹力提供向心力得
联立解得
故BCD错误,A正确。
故选A。
5. 如图所示,边长为L的正方形金属线框abcd从某一高处由静止释放,在下落过程中经过一个有水平边界、宽度为L的匀强磁场区域,磁场的磁感应强度大小为B,方向垂直纸面向里,已知ab边进入磁场时线框刚好以速度v做匀速直线运动(整个下落过程中a、b始终水平),线框质量为m,电阻为R,重力加速度为g,忽略空气阻力,则下列说法中正确的是( )
A. ab边进入磁场时,线框中感应电流的方向为顺时针方向
B. ab边进入磁场时,ab两端的电压为
C. 线框进入磁场时速度大小
D. 线框穿越磁场的过程中,产生的焦耳热为mgL
【答案】C
【解析】
【详解】A. 根据右手定则可知,ab边进入磁场时,线框中感应电流的方向为逆时针方向,故A错误;
B.ab边进入磁场时,产生的感应电动势为
则ab两端的电压为
故B错误;
C.ab边进入磁场时线框刚好以速度v做匀速直线运动,则有
可得线框进入磁场时的速度大小
D.根据条件可知线框匀速地穿越磁场,根据动能定理
可得产生的焦耳热为
故ABD错误,C正确。
故选C。
6. 在如图所示的电路中,将开关S闭合,灯泡正常工作,导线与互相平行,a点与两导线共面且到两导线距离相等,则下列说法正确的是( )
A. 两段导线互相吸引
B. 两段导线互相排斥
C. 两段导线在a点处产生的磁场方向垂直两导线平面向下
D. 两段导线在a点处产生的磁场方向垂直两导线平面向上
【答案】BD
【解析】
【详解】AB.两端导线中电流方向相反,根据同向电流相互吸引,反向电流相互排斥,可知,B正确,A错误;
CD.根据右手螺旋定则可知,两段导线在a处的磁场方向均竖直向上,根据矢量叠加可知,a处的合磁场也是竖直向上,C错误,D正确。
故选BD。
7. 用如图所示的回旋加速器加速电荷量为q、质量为m的带电粒子,已知D形盒半径为R,所加磁场磁感应强度大小为B,a、b间所接电压为U,忽略两D形盒间狭缝的宽度,下列说法正确的是( )
A. 图中回旋加速器加速的带电粒子一定带正电
B. 回旋加速器a、b之间所接高频交流电的周期为
C. 回旋加速器加速后粒子的最大动能为
D. 回旋加速器D形盒的半径R、磁感应强度B不变,则加速电压U越高,粒子飞出D形盒的动能Ek越大
【答案】ABC
【解析】
【详解】A.由图可知,磁场方向竖直向下,从上向下看,粒子在磁场中沿逆时针方向运动,结合左手定则可以确定带电粒子带正电,故A正确;
B.为了保证带电粒子每次经过电场区域时,都能被加速,所以在a、b间需要接交变电压,且其变化周期与带电粒子在磁场中做匀速圆周运动的周期相等,即
解得
故B正确;
CD.当粒子在磁场中做匀速圆周运动的半径达到D型盒半径时,速度达到最大,动能最大,即
解得最大速度为
所以最大动能
与加速电压U无关,故C正确,D错误。
故选ABC。
8. 如图所示,间距为足够长的光滑平行导轨、固定在绝缘水平桌面上,导轨左端接有阻值的定值电阻,质量为的导体棒垂直静置于导轨上,与导轨接触良好,其长度恰好等于导轨间距,导体棒与导轨的电阻均忽略不计,整个装置处于方向竖直向下、磁感应强度大小为的匀强磁场中,现给导体棒施加一个水平向右的恒力,已知导体棒最大速度为,则( )
A. 力大小为
B. 当导体棒速度大小为时,导体棒受到安培力的大小为
C. 当导体棒速度大小为时,导体棒的加速度的大小为
D. 导体棒从开始到最大速度的过程中,电阻的热功率随时间均匀增大
【答案】AC
【解析】
【详解】A.当导体棒受力平衡时,速度达到最大,则有
,,
又
联立解得
A正确;
BC.当导体棒速度大小为时,此时有
,,
解得导体棒受到安培力的大小为
根据牛顿第二定律可得
解得导体棒的加速度的大小为
B错误,C正确;
D.电阻的热功率为
根据
,,
可得
根据牛顿第二定律可得导体棒加速过程的加速度为
可知随着导体棒速度的增加,导体棒的加速度逐渐减小,流过导体棒电流的平方与时间不是线性关系,故电阻的热功率不是随时间均匀增大,D错误;
故选AC。
二、实验题(本题共2小题,共10分)
9. 如图所示,蹄形磁铁水平放置,在磁场中有一水平光滑导轨通过接线柱P、Q与导线相连,导轨上面搁有一导体细棒.导线将棒、电源、变阻器、开关等构成电路.闭合开关,可观察到导体棒向________(选填“左”或“右”)运动,此现象表明通电导线在磁场中___________________________.
【答案】 ①. 左 ②. 会受到力作用
【解析】
【详解】[1][2]磁场方向竖直向下,电流方向由A到B,根据左手定则可知,导体棒受安培力向左,此现象表明通电导线在磁场中会受到力的作用。
10. 如图所示为“研究电磁感应现象”的实验装置。
(1)将图中所缺的导线补接完整_________;
(2)如果在闭合开关时发现灵敏电流计指针向右偏了一下,那么合上开关,且在原线圈插入副线圈后,将滑动变阻器滑片迅速向左移动时,电流计指针将_________(填“向左偏”或“向右偏”);滑片不动,将原线圈A迅速拔出副线圈B,电流计指针将_________(填“向左偏”或“向右偏”)。
【答案】 ①. ②. 向左偏 ③. 向左偏
【解析】
【详解】(1)[1]如图所示
(2)[2][3]如果在闭合开关时发现灵敏电流计的指针向右偏了一下,说明穿过线圈的磁通量增加,电流计指针向右偏;将滑动变阻器滑片迅速向左移动时,线圈A中电流减小,穿过线圈的磁通量减小,电流计指针将向左偏;将原线圈迅速拔出副线圈时,穿过线圈的磁通量减少,电流计指针将向左偏。
三、计算题(本题共3小题,共计42分。解答时应写出必要的文字说明、方程式和重要的演算步骤。只写出最后答案的不能得分。有数值计算的题,答案中必须明确写出数值和单位)
11. 如图所示,在纸面内竖直放置的平行金属导轨,上端接有电动势、内阻的电源。从纸外侧靠在竖直导轨上的金属棒ab的质量、电阻,它与导轨间的动摩擦因数为,有效长度为0.2m。为使金属棒不下滑,在导轨平面内加一竖直方向的匀强磁场(图中未画出)。设最大静摩擦力等于滑动摩擦力,重力加速度g取。求:
(1)所加磁场方向是竖直向上的还是竖直向下的?
(2)所加磁场的磁感应强度B的大小需满足的条件。
【答案】(1)竖直向上;(2)
【解析】
【详解】(1)为使金属棒不下滑,由左手定则及平衡条件可知,所加磁场方向竖直向上。
(2)受力分析如图所示,
当金属棒刚要下滑时,根据平衡条件,则有
电路中电流为
联立解得
所加磁场的磁感应强度B的大小应满足
12. 如图所示,足够长的U形导体框固定在水平面上,宽度为L,一端连接的电阻为R。所在空间存在竖直向下的匀强磁场,磁感应强度大小为B。电阻为r的导体棒MN放在导体框上,其长度恰好等于导体框的宽度,且相互接触良好。导体棒MN与导体框间的动摩擦因数为µ。导体框的电阻可忽略不计。在水平拉力作用下,导体棒向右做匀速直线运动,速度大小为v。
(1)请根据法拉第电磁感应定律推导出导体棒产生的感应电动势E的表达式;
(2)求水平拉力F。
【答案】(1)E = BLv;(2)
【解析】
【分析】
【详解】解:(1)设经过时间t,导体棒运动的距离为vt,导体棒MN与导体框构成的回路内磁通量的变化量
Ф = BS = BLvt
由法拉第电磁感应定律
E = = = BLv
(2)导体棒受力平衡
导体棒受到的安培力
FA = BIL
回路的电流
所以外力
13. 如图所示,在边长为a的等边三角形OMN区域内存在磁感应强度大小为B、方向垂直于纸面向外的匀强磁场。一质量为m,电荷量为q的带负电的粒子,经一电压加速后从M点沿某方向垂直于磁场射入,一段时间后,该带电粒子从ON边的中点Q平行于轴方向射出,不计粒子的重力,求:
(1)加速电压的大小;
(2)带电粒子从射入磁场到运动至y轴所用的时间。
【答案】(1);(2)
【解析】
【详解】(1)带电粒子运动轨迹如图所示
由几何关系可知,三角形为等边三角形,则带电粒子在磁场中做匀速圆周运动的半径为
由牛顿第二定律得
解得
根据动能定理得
解得
(2)带电粒子在磁场中的运动周期
带电粒子在磁场中运动轨迹的圆心角为60°,带电粒子在磁场中运动的时间为
Q点到y轴的距离
带电粒子从Q点运动到y轴的时间
带电粒子从射入磁场到运动至y轴所用的时间
联立解得
2024贵州省高二上学期11月期中联考物理试题含解析: 这是一份2024贵州省高二上学期11月期中联考物理试题含解析,共7页。
贵州省遵义市2023-2024学年高二上学期10月月考物理试题(Word版附解析): 这是一份贵州省遵义市2023-2024学年高二上学期10月月考物理试题(Word版附解析),共13页。试卷主要包含了本试卷主要考试内容,4kg·m/s等内容,欢迎下载使用。
贵州省遵义市2023-2024学年高三上学期第一次市质量监测物理试题: 这是一份贵州省遵义市2023-2024学年高三上学期第一次市质量监测物理试题,文件包含第9课《我和我的家》课件pptx、第9课《我和我的家》教案docx等2份课件配套教学资源,其中PPT共32页, 欢迎下载使用。

