2020-2022年全国中考化学3年真题分项汇编 专题11 化学计算(学生卷+教师卷)
展开专题11 化学计算
1.(2022·四川南充)医用碳酸氢钠片可用于治疗胃酸过多,某同学为测定其中碳酸氢钠的质量分数,取10.0g样品放入烧杯中,分两次加入稀盐酸(该实验条件下杂质不参与反应),充分反应。测定实验数据如表。
加盐酸的次数
第一次
第二次
加盐酸的质量/g
40.0
40.0
生成气体的质量/g
3.3
1.1
(1)两次加稀盐酸后,生成二氧化碳的总质量是____g。
(2)该样品中碳酸氢钠的质量分数(写出计算过程)。(反应的化学方程式为:NaHCO3+HCl==NaCl+H2O+CO2↑)
【答案】(1)4.4
(2)84%
【解析】
(1)第一次生成二氧化碳质量为3.3g,第二次生成二氧化碳质量为1.1g,故两次加稀盐酸后,生成二氧化碳的总质量是:3.3g+1.1g=4.4g;
(2)解:设样品中碳酸氢钠的质量为x
x=8.4g
样品中碳酸氢的的质量分数:
答:样品中碳酸氢钠的质量分数为84%。
2.(2022·安徽)某同学在学习质量守恒定律时,称取0.6g镁条进行燃烧实验(如下图)。
(1)计算:镁条完全燃烧生成氧化镁的质量(写出计算过程)。
(2)该同学称得反应后固体的质量小于0.6g,原因可能是______。
【答案】(1)1g
(2)一部分生成的氧化镁扩散到空气中
【解析】
(1)解:设0.6g镁条完全燃烧生成氧化镁的质量为x
解得:x=1g
答:0.6g镁条完全燃烧生成氧化镁的质量为1g。
(2)根据质量守恒定律,参加反应的反应物总质量等于生成的生成物的总质量,所以参加反应的镁和氧气的总质量等于生成的氧化镁的总质量,但该反应在敞口装置进行,通过观察实验可知,镁条燃烧时,一部分生成的氧化镁扩散到空气中,使得反应后称量的固体质量小于反应前。
3.(2022·陕西)学习小组同学为测定某品牌钙片中含碳酸钙的质量分数,向盛有10g钙片的烧杯中加入过量稀盐酸,充分反应后,测得烧杯内混合物的总质量比反应前稀盐酸与钙片的总质量减少了3.3g。(钙片中其他成分不与稀盐酸反应放出气体)
(1)反应中生成二氧化碳的质量是 g。
(2)计算该品牌钙片中含碳酸钙的质量分数。
【答案】(1)3.3
(2)75%
【解析】
(1)碳酸钙与稀盐酸反应生成氯化钙、水和二氧化碳,根据质量守恒可知,反应后物质的总质量减少了3.3g,则产生二氧化碳的质量为3.3g。
(2)解:设参加反应的碳酸钙的质量为x。
解得:x=7.5g
该品牌钙片中含碳酸钙的质量分数为
答:该品牌钙片中含碳酸钙的质量分数为75%。
4.(2022·甘肃武威)铝碳酸镁咀嚼片(主要成分是AlMg(OH)3CO3)可治疗胃酸过多症,反应原理可用化学方程式表示为。某化学兴趣小组使用下图所示装置,对该咀嚼片中的铝碳酸镁含量进行测定。先取足量稀盐酸于烧杯中,再向其中加入20片铝碳酸镁咀嚼片,开始计时,并将电子天平的读数记录在下表中、已知AlMg(OH)3CO3的相对分子质量为162。请计算:
时间(s)
0
10
20
30
40
50
60
70
读数(g)
198.4
197.8
197.4
196.0
195.8
195.7
195.7
195.7
(1)生成二氧化碳_____g。
(2)每片该咀嚼片中铝碳酸镁的含量为多少(计算结果保留到0.1g)?
【答案】(1)2.7
(2)0.50g
【解析】
(1)根据质量守恒定律,化学反应前后,物质的总质量不变,则生成二氧化碳的质量为:198.4g-195.7g=2.7g;
(2)解:设20片该咀嚼片中铝碳酸镁的含量为x
x≈9.9g
故每片该咀嚼片中铝碳酸镁的含量为:9.9g÷20≈0.50g
答:每片该咀嚼片中铝碳酸镁的含量为0.50g。
5.(2022·湖南怀化)取氯化钙和稀盐酸的混合溶液92.2g,向其中逐滴加入碳酸钠溶液,所得数据如图所示,请回答:
(1)当混合溶液中稀盐酸完全反应时,生成二氧化碳____g。
(2)当滴加80g碳酸钠溶液时,所得溶液中的溶质是________、_______(填化学式)。
(3)当滴加120g碳酸钠溶液时,所得溶液中氯化钠的质量分数是多少?(计算结果精确到0.1%)
【答案】(1)2.2
(2)NaCl ;CaCl2
(3)8.8%
【解析】向氯化钙和稀盐酸的混合溶液中滴加碳酸钠溶液,稀盐酸先与碳酸钠反应生成氯化钠水和二氧化碳,反应化学方程式是为Na2CO3+2HCl==2NaCl+H2O+CO2↑,待稀盐酸恰好完全反应完;氯化钙再与碳酸钠反应生成碳酸钙沉淀和氯化钠,反应化学方程式为CaCl2+Na2CO3== CaCO3↓+2NaCl。
(1)根据以上分析可知,图像一开始增加的是二氧化碳质量,消耗碳酸钠溶液质量为40g,则增加二氧化碳的质量为2.2g;
(2)根据图像可知,消耗碳酸钠溶液质量从40g-120g,发生的是氯化钙与碳酸钠反应生成碳酸钙沉淀和氯化钠,且在120g时,恰好碳酸钠与氯化钙完全反应,而在80g时,氯化钙过量,所以在80g时,溶液中的溶质为氯化钙和氯化钠;
(3)根据图像可知,生成二氧化碳的质量为2.2g,生成碳酸钙沉淀的质量为10g。
解:设当滴加40g碳酸钠溶液时,反应生成的氯化钠的质量为。
设当滴加碳酸钠溶液从40g-120g时,反应生成的氯化钠的质量为。
所得溶液中氯化钠的质量分数是
答:当滴加120g碳酸钠溶液时,所得溶液中氯化钠的质量分数是8.8%。
6.(2022·江西)化学小组参与“铅蓄废电池中硫酸回收”的研学项目,回收时需要测定电池废液中硫酸的质量分数。向装有50g废液的锥形瓶中加入质量分数为20%的氢氧化钠溶液,并充分搅拌,利用温度传感器等电子设备采集信息并绘制成下图,请据图回答相关问题。(杂可溶但不参加反应)
(1)该反应是____(选填“吸热”或“放热”)反应。
(2)恰好完全反应时,溶液的温度为____________℃。
(3)计算废液中硫酸的质量分数_____。(写出计算过程)
(4)配制上述实验所用的氢氧化钠溶液。
①氢氧化钠固体应放在玻璃器皿中称量的原因是 ;
②用量筒量水时仰视读数,会导致测定废液中硫酸的质量分数结果_______(选填“偏大”、“偏小”或“不变”)。
【答案】(1)放热
(2)t3
(3)19.6%
(4)①氢氧化钠固体易潮解,且腐蚀性较强 ②偏小
【解析】
(1)由图可知,随着反应的进行,温度逐渐升高,说明该反应是放热反应;
(2)由图可知,恰好完全反应时,溶液的温度为t3℃;
(3)解:设废液中硫酸的质量分数为x
x=19.6%
答:废液中硫酸的质量分数为19.6%
(4)①氢氧化钠固体易潮解,且腐蚀性较强,故需要放在玻璃器皿中称量;
②用量筒量水时仰视读数,读取数值小于实际数值,会导致量取水的体积偏大,溶液质量偏大,溶质质量分数偏小。
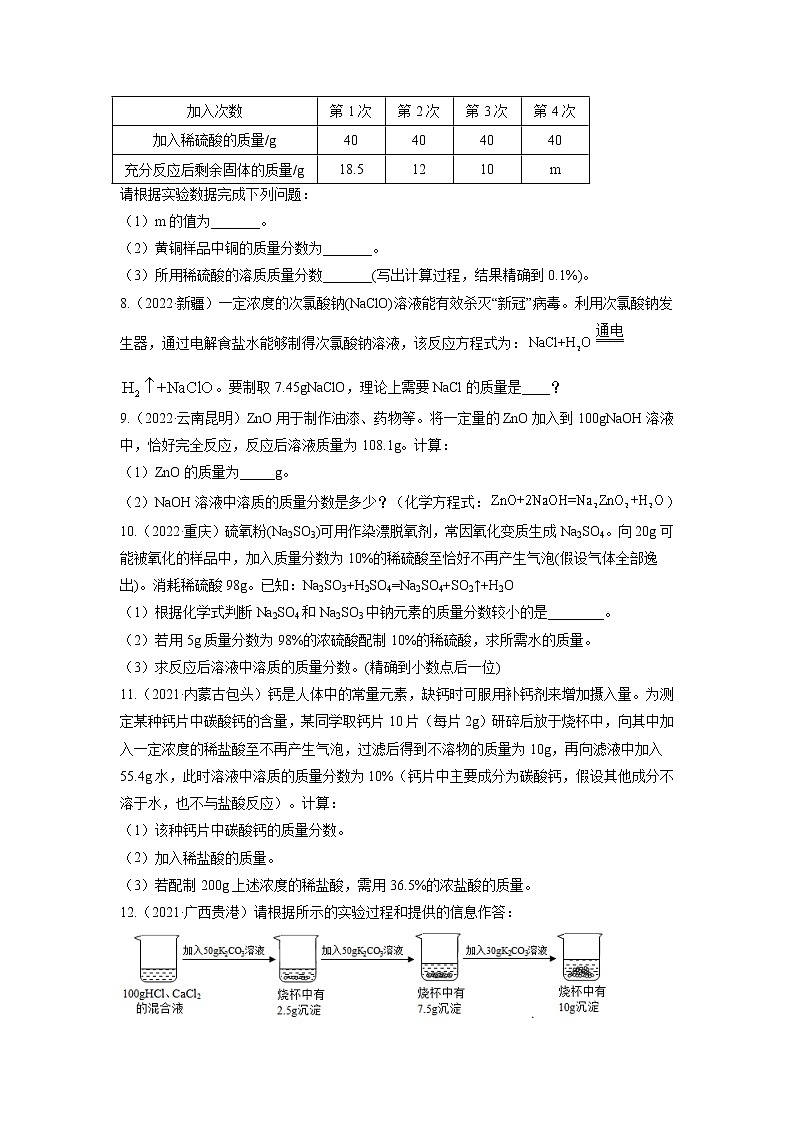
7.(2022·山东泰安)黄铜(铜、锌合金)具有合金的特性,可以用来制造机器零件。某学习小组的同学为了测定黄铜中铜的含量,取黄铜样品25g放入烧杯中,再将160g稀硫酸分4次加入烧杯中,充分反应后,分别测得剩余固体的质量记录如下。
加入次数
第1次
第2次
第3次
第4次
加入稀硫酸的质量/g
40
40
40
40
充分反应后剩余固体的质量/g
18.5
12
10
m
请根据实验数据完成下列问题:
(1)m的值为_______。
(2)黄铜样品中铜的质量分数为_______。
(3)所用稀硫酸的溶质质量分数_______(写出计算过程,结果精确到0.1%)。
【答案】(1)10
(2)40%
(3)24.5%
【解析】
(1)根据金属活动性,合金中只有锌可以与硫酸反应;由数值可知第1次到第3次固体一直减小,但前两次固体减少的质量均为6.5g;第三次只减少了2g;所以第三次酸未完全反应,合金中锌已经完全反应,因此第四次加入的稀硫酸未参加反应,固体质量仍为10g;
故填:10
(2)黄铜样品中铜的质量分数为:;
故填:40%
(3)解:由表格中数据可知,40g稀硫酸反应掉锌的质量为:。
设40g稀硫酸中溶质的质量为x
x=9.8g
所用稀硫酸的溶质质量分数是
答:所用稀硫酸的溶质质量分数为24.5%
8.(2022·新疆)一定浓度的次氯酸钠(NaClO)溶液能有效杀灭“新冠”病毒。利用次氯酸钠发生器,通过电解食盐水能够制得次氯酸钠溶液,该反应方程式为:。要制取7.45gNaClO,理论上需要NaCl的质量是____?
【答案】5.85g
【解析】解:设理论上需要NaCl的质量是x
答:理论上需要NaCl的质量是5.85g。
9.(2022·云南昆明)ZnO用于制作油漆、药物等。将一定量的ZnO加入到100gNaOH溶液中,恰好完全反应,反应后溶液质量为108.1g。计算:
(1)ZnO的质量为_____g。
(2)NaOH溶液中溶质的质量分数是多少?(化学方程式:)
【答案】(1)8.1
(2)8%
【解析】
(1)由该反应的化学方程式可知,反应后无气体及沉淀出现,则ZnO的质量为反应后溶液质量108.1g减去反应前100gNaOH溶液,等于8.1g。
(2)解:设氢氧化钠溶质质量为x
x=8g
NaOH溶液中溶质的质量分数为
答:NaOH溶液中溶质的质量分数是8%。
10.(2022·重庆)硫氧粉(Na2SO3)可用作染漂脱氧剂,常因氧化变质生成Na2SO4。向20g可能被氧化的样品中,加入质量分数为10%的稀硫酸至恰好不再产生气泡(假设气体全部逸出)。消耗稀硫酸98g。已知:Na2SO3+H2SO4=Na2SO4+SO2↑+H2O
(1)根据化学式判断Na2SO4和Na2SO3中钠元素的质量分数较小的是________。
(2)若用5g质量分数为98%的浓硫酸配制10%的稀硫酸,求所需水的质量。
(3)求反应后溶液中溶质的质量分数。(精确到小数点后一位)
【答案】(1)Na2SO4
(2)44g
(3)19.4%
【解析】
(1)化合物中元素的质量分数=,Na2SO4和Na2SO3中硫原子的个数相同,Na2SO4的相对分子质量大于Na2SO3的相对分子质量,故钠元素的质量分数较小的是Na2SO4;
(2)解:设所需水的质量为x,根据稀释前后,溶质的质量不变,可得:5g×98%=(5g+x)×10%,x=44g;
(3)解:设反应生成硫酸钠的质量为y,生成二氧化硫的质量为z,样品中Na2SO3的质量为m
m=12.6g
y=14.2g
z=6.4g
故反应后溶液中溶质的质量分数为:
答:反应后溶液中溶质的质量分数为19.4%。
11.(2021·内蒙古包头)钙是人体中的常量元素,缺钙时可服用补钙剂来增加摄入量。为测定某种钙片中碳酸钙的含量,某同学取钙片10片(每片2g)研碎后放于烧杯中,向其中加入一定浓度的稀盐酸至不再产生气泡,过滤后得到不溶物的质量为10g,再向滤液中加入55.4g水,此时溶液中溶质的质量分数为10%(钙片中主要成分为碳酸钙,假设其他成分不溶于水,也不与盐酸反应)。计算:
(1)该种钙片中碳酸钙的质量分数。
(2)加入稀盐酸的质量。
(3)若配制200g上述浓度的稀盐酸,需用36.5%的浓盐酸的质量。
【答案】(1)50%
(2)50.0g
(3)80g
【解析】
(1)碳酸钙和盐酸反应生成可溶性的氯化钙、水和二氧化碳,剩余固体为杂质的质量,碳酸钙的质量=10×2g﹣10g=10g
该种钙片中碳酸钙的质量分数==50%;
(2)设生成氯化钙的质量为x,生成二氧化碳的质量为y,需要氯化氢的质量为z。
CaCO3+2HCl=CaCl2+H2O+CO2↑
100 73 111 44
10g z x y
x=11.1g
y=4.4g
z=7.3g
生成氯化钙溶液的质量==111g,加入盐酸溶液的质量=111g+4.4g﹣10g﹣55.4g=50.0g
(3)所用盐酸的溶质质量分数==14.6%
设需用36.5%的浓盐酸的质量为w
200g×14.6g=w×36.5%
w=80g
答:(1)该种钙片中碳酸钙的质量分数为50%;
(2)加入稀盐酸的质量为50.0g;
(3)若配制200g上述浓度的稀盐酸,需用36.5%的浓盐酸的质量为80g。
12.(2021·广西贵港)请根据所示的实验过程和提供的信息作答:
(1)K2CO3中钾、碳、氧元素的质量比为 (写最简比)。
(2)实验结束后溶液中的溶质为 。
(3)实验所用K2CO3溶液的溶质质量分数为 (精确至0.1%)。
(4)计算原混合液中CaCl2的质量分数。(写出计算过程,精确至0.1%)
【答案】(1)13:2:8
(2)氯化钾、碳酸钾
(3)13.8%
(4)11.1%
【解析】
(1)K2CO3中钾、碳、氧元素的质量比(39×2):12:(16×3)=13:2:8;
(2)由溶液的成分和数据可知,加入的碳酸钾先与稀盐酸反应,再与氯化钙反应,每50g的碳酸钾完全反应生成了5g的沉淀,则30g的碳酸钾完全反应生成沉淀的质量为3g,总沉淀应是7.5g+3g=10.5g>10g,说明了碳酸钾有剩余,所以实验结束后溶液中的溶质是:氯化钾、碳酸钾;
(3)设50g的碳酸钾溶液中碳酸钾的质量为x
K2CO3+CaCl2=CaCO3↓+2KCl
138 100
x 5g
解得:x=6.9g
实验所用K2CO3溶液的溶质质量分数为:=13.8%
(4)设原混合液中CaCl2的质量为y
K2CO3+CaCl2=CaCO3↓+2KCl
111 100
y 10g
解得:y=11.1g
原混合液中CaCl2的质量分数为:=11.1%。
答:原混合液中CaCl2的质量分数为11.1%。
13.(2021·北京)《天工开物》中记载了金属的冶炼技术。在锌的冶炼方法中,主要反应之一为。若制得65kgZn,计算参加反应的ZnO的质量(写出计算过程及结果)。
【答案】81kg
【解析】
解:设参加反应氧化锌质量为x
x=81kg
答:参加反应的ZnO的质量81kg。
14.(2021·河南)某温室大棚需用到440 L CO2(按标准状况计算,CO2 密度为1.964g/L),用足量盐酸与含CaCO3 80%的石灰石反应制取,需要这种石灰石的质量是多少?
【答案】2455g
【解析】解:设需要这种石灰石的质量为x
CaCO3+2HCl=CaCl2+CO2↑+H2O
100 44
x×80% 440L×1.964g/L
=
x= = 2455g
答:需要这种石灰石2455g。
15.(2021·陕西)学习小组的同学通过下面实验测定一瓶失去标签的稀硫酸中溶质的质量分数。
请完成下列分析与计算:
(1)反应中用去稀硫酸的质量为______。
(2)计算稀硫酸中溶质的质量分数。
【答案】(1)20g
(2)24.5%
【解析】(1)根据质量守恒定律,化学反应前后,物质的总质量不变,故反应中用去稀硫酸的质量为40g-20g=20g;
(2)解:设参加反应的稀硫酸中溶质的质量分数为x
x=24.5%
答:稀硫酸中溶质的质量分数为24.5%。
16.(2021·天津)现有一定质量的碳酸钠和氯化钠的固体混合物,其中含氯元素7.1g。向该混合物中加入138.1g一定溶质质量分数的稀盐酸,恰好完全反应,得到氯化钠溶液并生成4.4g气体。计算:
(1)原固体混合物中氯化钠的质量;
(2)反应后所得溶液中溶质的质量分数。
【答案】(1)11.7g
(2)15%
【解析】
(1)固体混合物中氯化钠的质量为7.1g÷(×100%)=11.7g。
(2)设参加反应的碳酸钠的质量为x,生成氯化钠的质量为y
Na2CO3+2HCl═2NaCl+H2O+CO2↑
106 117 44
x y 4.4g
x=10.6g
y=11.7g
反应后所得溶液中溶质的质量分数为×100%=15%。
答:(1)固体混合物中氯化钠的质量为11.7g;
(2)反应后所得溶液中溶质的质量分数为15%。
17.(2021·甘肃)我国化学家侯德榜创立了侯氏制碱法,为世界制碱工业作出了杰出贡献。在实际生产的产品碳酸钠中会混有少量的氯化钠。现有纯碱样品,为测定该样品中碳酸钠的质量分数,已称取样品6g,放入40g水中使其完全溶解,再加入稀盐酸26.2g,恰好完全反应,气体全部逸出,得到氯化钠的不饱和溶液70g。请计算(写出简要的计算过程):
(1)生成二氧化碳的质量。
(2)样品中碳酸钠的质量。
(3)反应后所得溶液中溶质的质量分数(计算结果精确到0.1%)。
【答案】(1)2.2g
(2)5.3g
(3)9.4%
【解析】
(1)根据质量守恒定律可知,反应前后物质的总质量不变,反应前的质量为:6g+40g+26.2g=72.2g,反应后溶液的质量为70g,则相差的质量就是生成气体的质量,即:72.2g﹣70g=2.2g。
答:生成二氧化碳的质量是2.2g。
(2)设参加反应的碳酸钠的质量为x,生成的氯化钠的质量为y,
Na2CO3+2HCl=2NaCl+H2O+CO2↑,
106 117 44
x y 2.2g
==,
x=5.3g,y=5.85g,
答:样品中碳酸钠的质量为5.3g。
(3)反应后所得溶液中溶质为氯化钠,氯化钠有两种来源,一种是样品中含有的,质量为:6g﹣5.3g=0.7g,一种是碳酸钠和盐酸反应生成的氯化钠,质量为5.85g。则反应后溶质的质量为:5.85g+0.7g=6.55g,溶液的质量为70g,则反应后所得溶液中溶质的质量分数为:×100%=9.4%,
答:反应后所得溶液中溶质的质量分数为9.4%。
18.(2021·福建)“7150灭火剂”(C3H9B3O6,相对分子质量为174)以雾状形式喷射到燃着的金属时,立即发生燃烧反应:2C3H9B3O6+9O2 点燃 3B2O3+9H2O+6CO2。反应能很快耗尽金属物质附近的氧气,生成的玻璃状B2O3覆盖在金属物品表面而隔绝空气,从而有效灭火。若充分燃烧348g“7150灭火剂”,会消耗常温下的氧气多少升?(常温下氧气密度约为1.4g•L﹣1,结果保留一位小数)
【答案】205.7L
【解析】
解:设会消耗常温下的氧气的质量为x
2C3H9B3O6+9O2 点燃 3B2O3+9H2O+6CO2
348 288
348g x
x=288g
会消耗常温下的氧气的体积为288g÷1.4g•L﹣1≈205.7L。
答:会消耗常温下的氧气的体积为205.7L。
19.(2021·广东深圳)质量相等的两份Zn粉,分别与质量相同、质量分数不同的稀盐酸反应。
(1)配制盐酸时有白雾,说明盐酸具有 性。
(2)两种稀盐酸反应生成氢气的图象如图所示,两种稀盐酸的浓度比较:Ⅰ Ⅱ(填“>”“<”“=”)。
(3)氢气的体积所对应的质量如表:
H2(V/L)
1.11
1.67
2.22
2.78
H2(m/g)
0.10
0.15
0.20
0.25
①恰好反应完全,产生H2的质量为 g。
②完全反应时,加入稀盐酸Ⅱ的质量为100g,求稀盐酸Ⅱ中溶质的质量分数。
【答案】(1)挥发
(2)>
(3)①0.2g ②7.3%
【解析】
(1)配制盐酸时有白雾,是盐酸挥发出的氯化氢气体与空气中的水蒸气形成的盐酸小液滴,由此说明盐酸具有挥发性;故填:挥发;
(2)反应物的浓度越大,反应速率越快,从图中可以看出完全反应时Ⅰ消耗的时间短,因此两种稀盐酸的浓度比较,Ⅰ>Ⅱ;故填:>;
(3)①从图象可以看出产生氢气的体积为2.22L,对应表格中的质量为0.2g;故填:0.2g;
②设稀盐酸Ⅱ中溶质的质量为x
Zn+2HCl═ZnCl2+H2↑
73 2
x 0.2g
= x=7.3g
稀盐酸Ⅱ中溶质的质量分数为×100%=7.3%
答:稀盐酸Ⅱ中溶质的质量分数为7.3%。
20.(2021·湖北黄石)取一氧化碳还原氧化铜实验的固体残留物20g,向其中加入稀硫酸,剩余固体质量与加入稀硫酸质量关系如图所示,请回答下列问题。
(1)所取固体残留物中铜的质量为 g。
(2)求a点处溶液中溶质的质量分数(写出计算过程)。
【答案】(1)17.5
(2)12.5%
【解析】
(1)铜与硫酸不反应,剩余固体是铜,即所取固体残留物中铜的质量为17.5g,氧化铜质量是20g﹣17.5g=2.5g,故填:17.5;
(2)a点处表示氧化铜和稀硫酸恰好反应,设生成硫酸铜的质量为x,
CuO+H2SO4═CuSO4+H2O,
80 160
2.5g x
,x=5g,
a点处溶液中溶质的质量分数是:×100%=12.5%,
答:a点处溶液中溶质的质量分数是12.5%。
21.(2022·黑龙江七河台)实验室中有一包CaCl2和CaCO3的混合物,化学活动小组同学为测定该混合物中CaCO3的含量,取20g样品于烧杯中,向其中加入足量的稀盐酸,测得生成的气体与加入稀盐酸的质量关系如图所示,请回答下列问题:
(1)恰好完全反应时,产生的气体质量为 g。
(2)求样品中CaCO3的质量分数。
(3)求恰好完全反应时,所得溶液中溶质的质量分数。
【答案】
【解析】
(1)从图象可以看出恰好完全反应时,产生的气体质量为4.4g;故填:4.4;
(2)设样品中碳酸钙的质量为x,生成的氯化钙为y
CaCO3+2HCl=CaCl2+H2O+CO2↑
100 111 44
x y 4.4g
x=10g,y=11.1g
该混合物中CaCO3的质量分数为:
答:该样品中CaCO3的质量分数为50%;
(3)恰好完全反应时,所得溶液中溶质的质量分数为:
答:恰好完全反应时,所得溶液中溶质的质量分数21.1%。
22.(2022·湖北荆州)工业制得的碳酸钾中常含有氯化钾。现取含氯化钾杂质的碳酸钾样品10g,其中氧元素的质量为2.4g,向该样品中加入一定量的稀盐酸,恰好完全反应时,得到47.8g溶液,请回答下列问题:
(1)写出上述反应过程中发生反应的化学方程式 。
(2)样品中氯化钾的质量为 g。
(3)求稀盐酸中溶质的质量分数(写出计算过程,计算结果保留一位小数)。
【答案】(1)K2CO3+2HCl=2KCl+H2O+CO2↑
(2)3.1
(3)9.1%
【解析】
(1)碳酸钾与盐酸反应生成氯化钾、水和二氧化碳,化学方程式为:
K2CO3+2HCl=2KCl+H2O+CO2↑;
(2)根据氧元素的质量为2.4g,可得样品中碳酸钾的质量为2.4g÷=6.9g,所以样品中氯化钾的质量为10g﹣6.9g=3.1g;
(3)设消耗的氯化氢的质量为x,生成二氧化碳的质量为y
K2CO3+2HCl=2KCl+H2O+CO2↑
138 73 44
6.9g x y
x=3.65g,y=2.2g
所用稀盐酸的质量为47.8g+2.2g﹣10g=40g
稀盐酸中溶质的质量分数为×100%≈9.1%
答:稀盐酸中溶质的质量分数为9.1%。
23.(2022·吉林)在实验室中做硫在氧气中燃烧的实验,会生成有毒的SO2气体。
(1)为防止造成污染,进行实验时,可在集气瓶里预先放少量的 吸收SO2。
(2)0.5g硫粉在氧气中完全燃烧,理论上可生成SO2的质量是多少?(请利用化学方程式计算)
【答案】(1)水
(2)1g
【解析】
(1)二氧化硫有毒,易溶于水,为防止造成污染,进行实验时,可在集气瓶里预先放少量的水吸收二氧化硫;
(2)设理论上可生成二氧化硫的质量为x
S+O2 点燃 SO2
32 64
0.5g x
x=1g
答:理论上可生成二氧化硫的质量为1g。
24.(2020·贵州安顺)二氧化硫属于空气污染物,应处理后排放。32g硫与足量氧气完全反应,生成二氧化硫的质量是多少?
【答案】64g
【解析】解:设生成SO2的质量为x。
x=64g
答:生成二氧化硫64g。
25.(2020·河北)某小组用粗锌测定某稀硫酸中溶质的质量分数。取一定质量的稀硫酸于烧杯中,称量稀硫酸和烧杯的总质量;然后,向其中分两次加入粗锌(杂质不参加反应),实验过程和数据如图所示。请计算:
(1)生成氢气的总质量为 g。
(2)稀硫酸中溶质的质量分数。
【答案】(1)0.2g
(2)9.8%
【解析】
(1)由图可知,先加入8g粗锌,反应后,天平显示的质量是213.4g,再加入2g粗锌,天平显示的质量是215.4g,故第一次加入8g粗锌,已经完全反应。生成氢气的总质量为:205.6g+8g-213.4g=0.2g;
(2)解:设稀硫酸中溶质的质量分数为x
加入稀硫酸的质量为:205.6g-105.6g=100g;
x=9.8%
答:稀硫酸中溶质的质量分数为9.8%。
26.(2020·辽宁抚顺)取6.5g锌粒放入烧杯中,向其中加入稀硫酸至恰好完全反应,共用去稀硫酸的质量为50g。请计算:稀硫酸中溶质的质量分数。
【答案】19.6%
【解析】解:设稀硫酸中溶质的质量为x
答:该稀硫酸中溶质的质量分数为19.6%。
27.(2020·天津)为测定某石灰石样品中碳酸钙的质量分数,取25g该样品(杂质不参加反应也不溶于水),加入盛有146g稀盐酸的烧杯中,恰好完全反应,气体全部逸出,反应后烧杯内物质的总质量为162.2g。计算:
(1)生成二氧化碳的质量;
(2)石灰石样品中碳酸钙的质量分数;
(3)反应后所得溶液中溶质的质量分数(结果精确至0.1%)。
【答案】(1)8.8g
(2)80%
(3)14.1%
【解析】
(1)由质量守恒定律可知,反应物的总质量等于生成物的总质量,减少的是生成沉淀或气体的质量,故生成的二氧化碳的质量为。
(2)设原样品中碳酸钙的质量为x,生成氯化钙的质量为y
故石灰石样品中碳酸钙的质量分数
(3)反应后所得溶液的质量为
故反应后所得溶液中溶质的质量分数为
答:生成二氧化碳的质量为8.8g;石灰石样品中碳酸钙的质量分数为80%;反应后所得溶液中溶质的质量分数为14.1%。
28.(2020·新疆)在100 g的某盐酸中加入硝酸银溶液,反应为AgNO3+HCl=HNO3+AgCl↓,至恰好完全反应,经过滤、洗涤、干燥、称量得到质量为28.7 g的AgCl沉淀,求盐酸的溶质质量分数。
【答案】7.3%
【解析】设参加反应的盐酸的溶质质量分数为x,则
x=7.3%
答:盐酸的溶质质量分数为7.3%。
29.(2020·重庆)过氧化氢溶液俗称双氧水,是一种常见消毒剂。实验员用以下方法制取了少量过氧化氢溶液,在低温下,向56.4g某浓度的稀硫酸中逐渐加入一定量的过氧化钡(BaO2),发生的化学反应为BaO2+H2SO4=BaSO4↓+H2O2,当恰好完全反应时生成23.3g沉淀。计算:
(1)加入BaO2的质量。
(2)反应后所得溶液中溶质质量分数。
(3)医用双氧水常为溶质质量分数为3%的过氧化氢溶液,如果将(2)中所得溶液稀释到医用双氧水浓度,计算需加入水的质量(结果精确到0.1g)。
【答案】(1)16.9g
(2)6.8%
(3)63.3g
【解析】(1)设加入BaO2的质量为x,生成的H2O2质量为y
x=16.9g,
y=3.4g,
(2)反应后所得溶液中溶质质量分数= ×100% = 6.8%;
(3)设需加入水的质量为z,则(16.9+56.4-23.3)×6.8% =(50+z)×3% ,z=63.3g;
答:(1)加入BaO2的质量为16.9g;
(2)反应后所得溶液中溶质质量分数为6.8%;
(3)需加入水的质量为63.3g。
30.(2020·贵州铜仁))铜粉中混有少量的铁粉,为了除去铁粉,某校兴趣小组同学,取该铜粉20g于烧杯中,然后等量分5次加入未知质量分数的某强酸(W)溶液,充分反应后所得数据如下表,请根据相关知识和图表信息回答下列问题。
项目
第1次
第2次
第3次
第4次
第5次
加入W溶液的质量/g
5
5
5
5
5
每次产生气体的质量/g
0.01
0.01
0.01
0.005
0
(1)写出你所选择酸(W)的化学式 。
(2)铜粉中混有铁粉的质量是 。
(3)计算你选择酸(W)的质量分数(写出计算过程)。
【答案】(1)H2SO4(或HCl)
(2)0.98g
(3)9.8%或7.3%
【解析】解:(1)铁的金属活动性排在氢的前面,会置换出硫酸或盐酸中的氢,所以所选择酸(W)的化学式是:H2SO4(或HCl);
(2)根据图表信息,共生成氢气的质量为:0.01g+ 0.01g+0.01g+0.005g =0.035g
设参加反应的铁的质量为x,
x=0.98g
(3)①假设该酸是硫酸,设5g该硫酸溶液中含H2SO4的质量为y,
y=0.49g
该硫酸溶液中溶质的质量分数为×100%=9.8%;
答:该硫酸溶液中溶质的质量分数为9.8%。
②假设该酸是盐酸,设5g该盐酸溶液中含HCl的质量为z,
z=0.365g
该盐酸溶液中溶质的质量分数为×100%=7.3%。
答:若选择的酸为硫酸,该硫酸溶液中溶质的质量分数为9.8%;若选择的酸为盐酸,则质量分数为7.3%。
31.(2020·黑龙江牡丹江)为测定某种贝壳中碳酸钙的含量,取25g贝壳,逐渐加入稀盐酸,充分反应后,测得剩余固体质量与加入稀盐酸的质量关系如图所示(已知杂质不参与反应,也不溶于水)请计算:
(1)这种贝壳中碳酸钙的质量分数是__________
(2)25g贝壳与稀盐酸恰好完全反应时,生成二氧化碳的质量为多少?(写出计算步骤)
(3)本实验是否可以用稀硫酸代替稀盐酸完成实验,并说明理由_____。
【答案】(1)80%
(2)8.8g
(3)不能,因为碳酸钙和稀硫酸反应生成微溶的硫酸钙,硫酸钙覆盖在碳酸钙的表面阻碍碳酸钙与稀硫酸的接触,导致不能继续反应,使反应慢慢停止
【解析】由图可以看固体减少了20g即碳酸钙的质量为20g,根据碳酸钙的质量和对应的化学方程式求算氯化钙和二氧化碳的质量,进而求算对应的质量分数。
(1)由图可以看出固体减少了20g,即碳酸钙的质量为20g,所以贝壳中碳酸钙的质量分数为;
(2)设恰好反应时,产生二氧化碳的质量为x
x=8.8g
(3)本实验不可以用稀硫酸代替稀盐酸完成实验,因为碳酸钙和稀硫酸反应生成微溶的硫酸钙,硫酸钙覆盖在碳酸钙的表面阻碍碳酸钙与稀硫酸的接触,导致不能继续反应,使反应慢慢停止。
32.(2020·黑龙江齐齐哈尔)合金是重要的金属材料,常用来制造机械零件、仪表和日用品。某化学研究小组利用黄铜(铜、锌合金)进行了下图所示实验:
请计算:
(1)生成氢气的质量为多少g,黄铜中锌的质量为多少g。
(2)过滤后所得溶液的溶质质量分数。
【答案】(1)0.2;6.5
(2)16.1%
【解析】(1)根据质量守恒定律,加入稀硫酸恰好完全反应后,烧杯内物质总质量减少的质量即为生成氢气的质量,故生成氢气的质量为10g+93.7g-103.5g=0.2g;设黄铜中锌的质量为x,则
解得x=6.5g;
故黄铜中锌的质量为6.5g。
(2)样品中锌与加入的稀硫酸恰好完全反应,设生成硫酸锌的质量为y,则
解得y=16.1g;
根据质量守恒定律,所得溶液质量为6.5g+93.7g-0.2g=100g,故过滤后所得溶液的溶质质量分数为。
33.(2020·湖南长沙)为了测定某小苏打样品中碳酸氢钠的质量分数,小兰同学进行了如下实验:向盛有10g样品的烧杯中加入稀硫酸,恰好完全反应时,加入稀硫酸的质量为90g,反应后烧杯内物质的总质量为95.6g。(杂质不溶于水也不与酸发生反应)
已知反应的化学方程式如下:2NaHCO3+H2SO4═Na2SO4+2CO2↑+2H2O
(1)该反应生成二氧化碳的质量为 g。
(2)求该样品中碳酸氢钠的质量分数(写出计算过程)。
【答案】(1)4.4
(2)84%
【解析】
(1)该反应生成二氧化碳的质量为:10g+90g﹣95.6g=4.4g。故填:4.4。
(2)设碳酸氢钠质量为x,
2NaHCO3+H2SO4═Na2SO4+2CO2↑+2H2O,
168 88
x 4.4g
=,x=8.4g,
该样品中碳酸氢钠的质量分数是:×100%=84%,
答:该样品中碳酸氢钠的质量分数是84%。
34.(2020·甘肃庆阳)向盛有一定质量铁粉的烧杯中逐滴加入稀硫酸充分反应,产生气体质量与所加稀硫酸质量的关系如图所示。请根据关系图分析并计算:
(1)铁粉反应完时,产生氢气的质量为______g。
(2)原稀硫酸中溶质的质量分数______(写出计算过程)。
【答案】(1)0.08
(2)19.6%
【解析】(1)由图可知铁粉反应完时,产生氢气的质量为 0.08g。
(2)设原稀硫酸中溶质的质量分数为x,由图可知10g硫酸对应0.04g氢气生成
答:原稀硫酸中溶质的质量分数为19.6%。
35.(2020·陕西)为测定某赤铁矿中Fe2O3的含量,取10g该赤铁矿样品于烧杯中,向其中加入100g盐酸,恰好完全反应,测得剩余固体的质量为2g。(杂质不溶于水也不与酸反应)
请完成下列分析及计算:
(1)10g样品中杂质的质量为 g。
(2)计算稀盐酸中溶质的质量分数。
【答案】(1)2
(2)10.95%
【解析】(1)根据题意,赤铁矿石中的杂质既不溶于水也不与盐酸反应,剩余固体(即杂质)的质量为2g,氧化铁的质量是10g-2g=8g;
(2)根据氧化铁与盐酸反应的化学方程式,由反应消耗氧化铁的质量计算出参加反应的HCl的质量,进而计算出盐酸的溶质质量分数。设100g稀盐酸中溶质的质量为x
x=10.95g
稀盐酸中溶质的质量分数=(其它合理的解法均照上述标准给分)
答:稀盐酸中溶质的质量分数10.95%。
36.(2022·天津)为测定某石灰石样品中碳酸钙的质量分数,取25g该样品(杂质不参加反应也不溶于水),加入盛有146g稀盐酸的烧杯中,恰好完全反应,气体全部逸出,反应后烧杯内物质的总质量为162.2g。计算:
(1)生成二氧化碳的质量;
(2)石灰石样品中碳酸钙的质量分数;
(3)反应后所得溶液中溶质的质量分数(结果精确至0.1%)。
【答案】(1)8.8g
(2)80%
(3)14.1%
【解析】(1)由质量守恒定律可知,反应物的总质量等于生成物的总质量,减少的是生成沉淀或气体的质量,故生成的二氧化碳的质量为。
(2)设原样品中碳酸钙的质量为x,生成氯化钙的质量为y
故石灰石样品中碳酸钙的质量分数
(3)反应后所得溶液的质量为
故反应后所得溶液中溶质的质量分数为
答:(1)生成二氧化碳的质量为8.8g;
(2) 石灰石样品中碳酸钙的质量分数为80%;
(3) 反应后所得溶液中溶质的质量分数为14.1%。
2020-2022年江苏中考化学3年真题分项汇编 专题11 探究题(学生卷+教师卷): 这是一份2020-2022年江苏中考化学3年真题分项汇编 专题11 探究题(学生卷+教师卷),文件包含专题11探究题-三年2020-2022中考真题化学分项汇编江苏专用解析版docx、专题11探究题-三年2020-2022中考真题化学分项汇编江苏专用原卷版docx等2份试卷配套教学资源,其中试卷共89页, 欢迎下载使用。
2020-2022年江苏中考化学3年真题分项汇编 专题04 化学式相关计算(学生卷+教师卷): 这是一份2020-2022年江苏中考化学3年真题分项汇编 专题04 化学式相关计算(学生卷+教师卷),文件包含专题04化学式相关计算-三年2020-2022中考真题化学分项汇编江苏专用解析版docx、专题04化学式相关计算-三年2020-2022中考真题化学分项汇编江苏专用原卷版docx等2份试卷配套教学资源,其中试卷共15页, 欢迎下载使用。
2020-2022年全国中考化学3年真题分项汇编 专题09 科普阅读题(学生卷+教师卷): 这是一份2020-2022年全国中考化学3年真题分项汇编 专题09 科普阅读题(学生卷+教师卷),文件包含专题09科普阅读题-三年2020-2022中考真题化学分项汇编全国通用解析版docx、专题09科普阅读题-三年2020-2022中考真题化学分项汇编全国通用原卷版docx等2份试卷配套教学资源,其中试卷共52页, 欢迎下载使用。

