云南省玉溪市一中2022-2023学年高二上学期期中考试生物试题(Word版附答案)
展开玉溪一中2022—2023学年上学期高二年级期中考
生物学科试卷
总分:100分,考试时间:90分钟
第Ⅰ卷(选择题 共60分)
一、选择题(共40题,每小题1.5分,共60分,每题下面都有A、B、C、D四个备选答案,其中只有一个是最符合题意的答案)
1.下列有关细胞与细胞学说的说法,不正确的是
A. 原核细胞和真核细胞都有细胞膜、细胞质和核糖体
B. 细胞学说揭示了一切动植物都是由细胞和细胞产物构成
C. 魏尔肖总结出“细胞通过分裂产生新细胞”是对细胞学说的修正和补充
D. 德国科学家施莱登和施旺建立的细胞学说揭示了细胞的多样性和统一性
2.如图表示化合物a和m参与化合物b的构成情况,下列叙述错误的是
A. 若m为胸腺嘧啶,则b一定为脱氧核糖核苷酸
B. 在大肠杆菌和人体内b均为8种
C. 若a为脱氧核糖,则由b构成的核酸可存在于HIV中
D. 若a为核糖,则m可能为尿嘧啶
3. “膜流”是指细胞的各种膜结构之间的联系和转移,下列有关叙述正确的是
A. 分泌蛋白由核糖体运至内质网的过程发生了“膜流”现象
B. 蓝细菌和酵母菌均能发生“膜流”现象
C. 溶酶体内含有较多的水解酶,与“膜流”无关
D.“膜流”现象说明生物膜成分和结构相似
4.下列关于探究酶特性的实验方法和原理的叙述,正确的是
A. 若探究pH对过氧化氢酶活性的影响,实验操作顺序不会影响实验结果
B. 若探究温度对淀粉酶活性的影响,需选择斐林试剂对实验结果进行检测
C. 若用H2O2和过氧化氢酶来探究酶的高效性,应选择无机催化剂作为对照
D. 利用胃蛋白酶、蛋清和pH分别为3、7、11的溶液探究pH对酶活性的影响
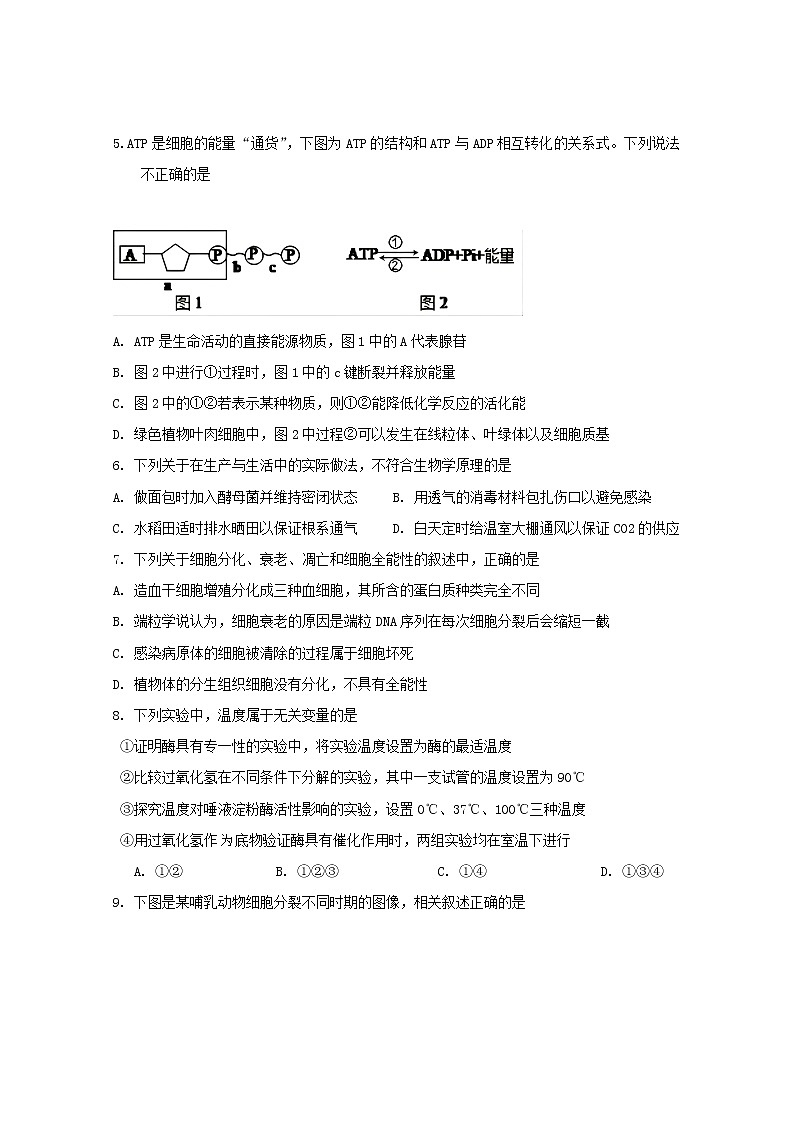
5.ATP是细胞的能量“通货”,下图为ATP的结构和ATP与ADP相互转化的关系式。下列说法不正确的是
| |
| |
A. ATP是生命活动的直接能源物质,图1中的A代表腺苷
B. 图2中进行①过程时,图1中的c键断裂并释放能量
C. 图2中的①②若表示某种物质,则①②能降低化学反应的活化能
D. 绿色植物叶肉细胞中,图2中过程②可以发生在线粒体、叶绿体以及细胞质基
6. 下列关于在生产与生活中的实际做法,不符合生物学原理的是
A. 做面包时加入酵母菌并维持密闭状态 B. 用透气的消毒材料包扎伤口以避免感染
C. 水稻田适时排水晒田以保证根系通气 D. 白天定时给温室大棚通风以保证CO2的供应
7. 下列关于细胞分化、衰老、凋亡和细胞全能性的叙述中,正确的是
A. 造血干细胞增殖分化成三种血细胞,其所含的蛋白质种类完全不同
B. 端粒学说认为,细胞衰老的原因是端粒DNA序列在每次细胞分裂后会缩短一截
C. 感染病原体的细胞被清除的过程属于细胞坏死
D. 植物体的分生组织细胞没有分化,不具有全能性
8. 下列实验中,温度属于无关变量的是
①证明酶具有专一性的实验中,将实验温度设置为酶的最适温度
②比较过氧化氢在不同条件下分解的实验,其中一支试管的温度设置为90℃
③探究温度对唾液淀粉酶活性影响的实验,设置0℃、37℃、100℃三种温度
④用过氧化氢作底物验证酶具有催化作用时,两组实验均在室温下进行
A. ①② B. ①②③ C. ①④ D. ①③④
9. 下图是某哺乳动物细胞分裂不同时期的图像,相关叙述正确的是
A. 细胞①中基因A经交叉互换产生
B. 细胞②中可能发生等位基因分离
C. 细胞③中含有2个四分体
D. 细胞④中含有2对同源染色体
10. 在孟德尔两对相对性状杂交实验中,F1黄色圆粒豌豆(YyRr)自交产生F2。下列表述正确的是
A. F1产生Yr卵细胞和Yr精子的数量之比约为1∶1
B. F2中,纯合子占1/4,基因型不同于F1的类型占3/4
C. F1产生的雌、雄配子随机结合,体现了自由组合定律的实质
D. 受精时,F1雌雄配子的结合方式有9种,F2基因型有9种、表现型有4种
11. 鸡的性别决定类型为ZW型,其控制毛色芦花(B)与非芦花(b)的基因仅位于Z染色体上。下列杂交组合能直接通过毛色判断性别的是
A. 芦花雌鸡×芦花雄鸡 B. 非芦花雌鸡×芦花雄鸡
C. 芦花雌鸡×非芦花雄鸡 D. 非芦花雌鸡×杂合芦花雄鸡
12. 基因、遗传信息和密码子分别是指
①信使RNA上核苷酸的排列顺序 ②基因中脱氧核苷酸的排列顺序
③DNA上决定氨基酸的三个相邻的碱基 ④信使RNA上决定氨基酸的3个相邻的碱基
⑤转运RNA上一端的3个碱基 ⑥有遗传效应的DNA片段.
A. ⑤①③ B. ⑥②④ C. ⑤①② D. ⑥③④
13. 人类对遗传物质探索经历了漫长历程,下列有关叙述正确的是
A. 孟德尔通过豌豆杂交实验,提出基因的分离定律
B. 摩尔根通过果蝇的杂交实验证明了基因在染色体上
C. 肺炎双球菌体内转化实验证明了DNA是遗传物质
D. 克里克借助数学模型发现了DNA的双螺旋结构
14. 下图表示生物遗传信息流动和调控的图解,下列表述正确的是
A. 在正常人体细胞中,一定都能发生a、b、c过程
B. 在乳酸杆菌中b、c过程可以同时发生
C. 某种以RNA作为遗传物质的病毒,能进行d和e过程
D. a~e过程中碱基配对方式都不相同
15. 多细胞生物体的生长发育是通过细胞中基因表达过程的复杂调控,实现细胞中基因在时间、空间上高度有序的选择性表达,进而形成生物体复杂的性状表现。蜂群受精卵发育的幼虫取食蜂王浆最后发育成蜂王,这种幼虫以花粉和花蜜为食将发育成工蜂。科学家发现蜂王浆抑制DNMT3基因表达DNMT3蛋白,该蛋白是一种DNA甲基化转移酶,能使DNA某些区域添加甲基基团(如下图所示)从而影响基因的表达。敲除DNMT3基因后,蜜蜂幼虫将发育成蜂王,这与取食蜂王浆有相同的效果。下列有关叙述错误的是
A. 胞嘧啶和5-甲基胞嘧啶在DNA分子中都可以与鸟嘌呤配对
B. 蜂群中蜜蜂幼虫发育成蜂王可能与体内重要基因是否甲基化有关
C. DNA甲基化后可能干扰了RNA聚合酶等对DNA部分区域的识别和结合
D. 被甲基化的DNA片段中碱基序列发生了改变,从而使生物的性状发生改变
16. 生物多样性的形成经历了漫长的进化历程,下列有关说法正确的是
A. 生物多样性是协同进化的结果,种内斗争与互助种间斗争以及生物与环境的相互作用都属于协同进化
B. 猎豹追捕羚羊不利于两个物种之间的协同进化
C. 生物多样性的形成,是指新的物种不断形成的过程
D. 人类的生存和发展始终受益于生物多样性,保护生物多样性就是保护人类自己
17.下图中甲为红细胞,A、B、C参与人体内环境的组成。下列分析错误的是
A. 图中A代表组织液,可为甲提供氧气和养料
B. 血浆蛋白含量减少会导致B中液体的量增多
C. A、B、C的pH稳态与内环境中的某些离子有关
D. 人体内的细胞与外界进行物质交换要通过内环境
18.下列各组物质中全是内环境成分的是
A.O2、CO2、血红蛋白、H+ B.过氧化氢酶、抗体、激素、H2O
C.Na+、HPO42-、葡萄糖、氨基酸 D.血浆蛋白、Ca2+、膜上载体
19. 孕妇身体浮肿是司空见惯的事,快生产的时候,孕妇本来是36码的脚,却穿着39码的鞋。产生这种现象的原因可能是
A. 血浆中蛋白质含量少 B. 组织液中蛋白质含量少
C. 血液中尿素含量多 D. 血液中无机盐含量多
20. 如图表示人体内的细胞与外界环境进行物质交换的过程,下列叙述错误的是
A. 从外界环境摄入的O2进入肝脏细胞的途径为:外界环境→呼吸系统→A→①→②→肝脏细胞
B. ①中含有葡萄糖、胰岛素、血浆蛋白等物质
C. 毛细淋巴管壁细胞生活的内环境是②③
D. 肾炎导致①渗透压增加,②的量减少
21. 人体稳态的调节能力是有一定限度的。下列现象属于内环境稳态失调的是
A. 剧烈运动后,血浆pH由7.42降至7.13又升至7.40
B.高温下户外作业导致中暑,体温升至38.5℃
C. 人体感染流感病毒后,B淋巴细胞迅速增殖分化
D. 饮水过多后,抗利尿激素的释放量减少
22. 如图是关于人体内环境态调节的示意图。下列说法错误的是
A. 甲、乙表示体液调节和免疫调节,丙、丁可以表示温度和酸碱度
B. 内环境的稳态只要有三种调节方式即可,不需要其他器官、系统参与
C. 细胞通过内环境与外界环境进行物质交换
D. 人体的各器官、系统协调一致地正常运行是维持内环境稳态的基础
23. 当人体处于安静状态时,下列说法中正确的是
A. 交感神经占优势,代谢增强,血压升高
B. 交感神经占优势,血糖降低,胃肠蠕动减慢
C. 副交感神经占优势,呼吸减慢,胃肠蠕动减慢
D. 副交感神经占优势,心跳减慢,胃肠蠕动加快
24. 体温调节、身体平衡、水平衡、呼吸、排尿、阅读反射的神经中枢依次位于
A. 脊髓、小脑、脑干、下丘脑、大脑、大脑
B. 下丘脑、小脑、小脑、大脑、脊髓、大脑
C. 下丘脑、小脑、下丘脑、脑干、脊髓、大脑
D. 脑干、小脑、下丘脑、下丘脑、脊髓、大脑
25.在“观察牛蛙的脊髓反射现象”实验中,对健康牛蛙的脚趾皮肤进行环割剥除的操作是为了研究
A. 脊髓在反射活动中的作用 B. 感受器在反射活动中的作用
C. 效应器在反射活动中的作用 D. 传入神经在反射活动中的作用
26.下列关于人体排尿反射的叙述,正确的是
A. 神经递质与特异性受体结合后可进入突触后神经元内发挥作用
B. 排尿反射过程中,兴奋在神经纤维上可进行双向传导
C. 抗利尿激素可刺激膀胱内相关感受器,从而引起机体排尿量的变化
D. 成年人控制排尿和憋尿时,体现了神经系统的分级调节
27.将灵敏电表分别连接到神经纤维表面如图1,突触结构两端的表面如图2,每个电表两电极之间的距离都为,当在图1的点给予足够强度的刺激时,测得电位变化如图3。若分别在图1和图2的、、、处给予足够强度的刺激(点离左右两个电极的距离相等),测得的电位变化图正确的是
A. 点对应图5 B. 点对应图5 C. 点对应图3 D. 点对应图4
28. 阿尔茨海默病是由患者大脑内某些特定区域的神经元大量死亡造成的。患者逐渐丧失记忆,语言与思考能力受损,情绪也不稳定。下列有关说法错误的是
A. 病人不能用语言表达,可能是言语区的S区病变
B. 长时记忆可能与大脑皮层下一个形状像海马的脑区有关
C. 病人有消极情绪时,可通过周边人的帮助得到缓解
D. 病人走路不稳,可能是小脑也发生病变
29. 对验证码的记忆和对自己姓名的记忆分别属于人类记忆的哪个阶段
A. 第一级记忆 第二级记忆 B. 感觉性记忆 第二级记忆
C. 第二级记忆 第三级记忆 D. 第一级记忆 第三级记忆
30.已知动物的雌、雄性激素分别是由卵巢和睾丸分泌的,为了研究动物性行为与性激素之间的关系,下列实验方法中不正确的是
A. 阉割后的公鸡重新植入睾丸 B. 阉割后的母鸡饲喂雄性激素
C. 阉割后的公鸡注射促性腺激素 D. 阉割后的母鸡重新植入卵巢
31.如图表示人体在环境条件改变时,内环境中某种激素的含量变化。下列各项条件变化和激素对应正确的是
A. 食物缺碘——生长激素
B. 切除性腺——促性腺激素
C. 饭后0.5h——胰高血糖素
D. 温度过高——甲状腺激素
32.如图表示人体生命活动调节过程的示意图,请据图判断,下列说法中正确的是
A. 该图可以表示神经调节的过程
B. 细胞1的分泌物,只能是蛋白质类物质
C. 如果细胞1是垂体细胞,则细胞2可以表示甲状腺细胞
D. 如果细胞1是胰岛B细胞,则细胞2只能表示肝细胞
33. 图示为人体甲状腺激素的分泌调节示意图,其中①②③表示三种不同激素,下列叙述不正确的是
A. 甲状腺机能亢进患者的激素③分泌过多
B. 缺碘时激素①和②的浓度都高于正常水平
C. 图中共有3处箭头表示反馈调节
D. 图中体现了甲状腺激素的分级调节和反馈调节机制
34.下列有关水和无机盐调节的叙述,错误的是
A.血钠含量降低时,肾上腺皮质分泌的醛固酮增加,促进肾小管和集合管对Na+的重吸收
B.饮水后渗透压感受器受到刺激,将兴奋传到大脑皮层产生渴觉
C.饮水不足时,抗利尿激素作用于肾小管和集合管,使尿量减少
D.体内水和无机盐的平衡,是在神经调节和激素调节下共同完成的
35.下列关于高等动物神经调节和体液调节的叙述,不正确的是
A. 某些情况下,体液调节可以看做是神经调节的一个环节
B. 寒冷环境中,代谢增强、产热增加与多种激素分泌增加有关
C. 内分泌腺所分泌的激素可以影响神经系统的发育和功能
D. 神经调节的作用范围较体液调节广泛
36. 人体感染某些细菌可导致急性肾小球肾炎,患者体内存在抗原-抗体复合物,并出现蛋白尿,下列叙述正确的是
A. 抗体、溶菌酶、细胞因子都是免疫细胞分泌的免疫活性物质
B. 该细菌的抗原由核糖体合成并经内质网、高尔基体运输至细胞膜
C. T细胞起源于骨髓中的造血干细胞,迁移到胸腺中成熟
D. 免疫系统的三道防线均需要借助血液循环和淋巴循环
37.下列有关人体免疫的叙述正确的是
A. 在抗原的刺激下T细胞产生抗体能发挥免疫作用
B. 记忆B细胞再次接触同种抗原后可增殖分化为浆细胞
C. 抗原的加工处理和传递过程只存在于体液免疫中
D. 非特异性免疫只能针对某一特定的病原体起作用
38. 目前我国接种新冠疫苗中有一种是利用非洲绿猴肾细胞进行病毒扩增培养,病毒经灭活后保留抗原成分以诱导机体产生免疫应答,从而达到预防疾病的目的。下列叙述错误的是
A. 通过有序接种新冠疫苗,提高人群接种率,可有效降低新冠病毒传播风险
B. 灭活病毒在人体细胞内失去增殖能力,不能诱导机体产生特异性免疫
C. 新冠肺炎康复者的血清可用于新冠肺炎患者的治疗过程
D. 接种2剂或3剂的目的是增强机体的免疫应答,从而产生更多的抗体和记忆细胞
39. 一些人对猫过敏。研究发现,在猫体内存在的过敏原约有10种,其中最主要的是猫唾液中的Fel d1蛋白(简称F蛋白)。下列有关说法错误的是
A. F蛋白进入机体后会经过抗原呈递细胞的处理
B. 在F蛋白的刺激下,B细胞会活化产生抗体
C. 细胞因子可以由免疫细胞合成并分泌
D. 对F蛋白过敏的人可能是第一次接触F蛋白
40. 免疫失调将严重影响人体健康。关于免疫失调,下列说法错误的是
A. 人体的过敏反应属于异常的体液免疫
B. 人体对移植器官的排斥反应主要是通过细胞免疫进行的
C. 艾滋病病毒HIV主要入侵B细胞和辅助性T细胞
D. 将自身物质当成抗原攻击会得自身免疫病
第Ⅱ卷 (非选择题,共40分)
41. (8分)取生理状态相同的某植物叶片,分离得到大量的叶肉细胞,将等量的叶肉细胞分别悬浮在不同浓度的蔗糖溶液中,并在适宜的条件下,测定该叶肉细胞的光合作用强度,实验结果如下图所示。据图回答下列问题:
(1)叶肉细胞光合作用强度达到最大后,随着蔗糖浓度升高,叶肉细胞的光合作用强度 ,从渗透作用的角度分析出现这一现象的原因是 。
如果要研究光照强度等因素对蔗糖溶液中叶肉细胞光合作用强度的影响,最好将叶肉细胞放在浓度为
的蔗糖溶液中。
(2)除蔗糖浓度外,如果分别改变叶肉细胞悬浮液中CO2浓度和温度也能影响叶肉细胞的光合作用强度,原因是 。
(3)将一盆在阳光下正常生长的植物迅速移入暗室,立刻停止的过程是 ,稍后 过程也随着停止。
42.(8分)果蝇有4对染色体(I~IV号,其中I号为性染色体)。纯合体野生型果蝇表现为有眼、灰体、长翅、直刚毛,从该野生型群体中分别得到了甲、乙、丙三种单基因隐性突变的纯合体果蝇(只有一种性状是隐性,其他性状均为显性),其特点如表所示。
| 表现型 | 表现型特征 | 基因型 | 基因所在染色体 |
甲 | 无眼 | 无视力 | ee | Ⅳ |
乙 | 黑体 | 体呈深黑色 | bb | II |
丙 | 残翅 | 翅退化,部分残留 | dd | II |
某小组用上述果蝇进行杂交实验,探究性状的遗传规律。回答下列问题:
(1)用乙果蝇与丙果蝇杂交,F1的表现型是 ;F1雌雄交配得到的F2不符合9∶3∶3:1的性状分离比,原因是 。
(2)用甲果蝇与乙果蝇杂交,F1的基因型为 、表现型为 ,F1雌雄交配得到的F2中果蝇体色性状 (填“会”或“不会”)发生分离。
(3)该小组又从乙果蝇种群中得到一只表现型为焦刚毛、黑体的雄蝇,与一只直刚毛灰体雌蝇杂交后,子一代雌雄交配得到的子二代的表现型及其比例为直刚毛灰体♀∶直刚毛黑体♀∶直刚毛灰体♂∶直刚毛黑体♂∶焦刚毛灰体♂∶焦刚毛黑体♂=6∶2∶3∶1∶3∶1,则雌雄亲本的基因型(只考虑体色和翅型)分别为 、 (控制刚毛性状的基因用A/a表示)。
43.(8分) 如图表示兴奋在反射弧中的传导和传递过程的模式图,请据图回答有关问题:
(1)图甲中①~⑤代表反射弧的组成部分,其中效应器是 (填序号),效应器由 组成。
(2)刺激图甲中的④,结合图乙分析此处的膜内外电位发生的变化是 ,该变化是由 引起的。
(3)神经递质由图丙中4释放到 (填内环境成分)中,神经递质与突触后膜上的特异性受体结合,改变突触后膜对离子的通透性,引起突触后膜的电位变化,使信号从一个神经元传递到下一个神经元。兴奋不能由6传到4的原因是 。
(4)可卡因是一种毒品,吸食可卡因后,突触间隙中多巴胺含量上升。长期刺激后,还会使突触后膜上受体的数量 (填“增加”或“减少”),使突触变得不敏感,吸毒者必须持续吸食可卡因才能维持兴奋,这是吸毒上瘾的原因之一。
44.(8分)已知瘦素是一种蛋白质类激素,可作用于下丘脑,调节人体的食欲。下图是关于瘦素的调节示意图。请回答下列问题:
(1)瘦素作用的靶器官是图中的 (填序号),其接受瘦素刺激后,产生兴奋,传至大脑皮层,使其产生饱觉进而减少摄食行为,这一调节方式属于 调节。
(2)当人体大量进食后,胰岛素的分泌量会 ,促进细胞吸收葡萄糖并将其转变为脂肪。据此可以推测当瘦素对胰岛素的分泌具有 作用时,才可维持体内脂肪含量的稳定。
(3)图中A刺激、B刺激代表血糖浓度的变化,则B刺激为 ,a激素是 。
(4)肥胖患者不能通过口服瘦素来达到减肥瘦身的目的,理由是 。
45. (8分)有些病原体侵入机体后,可以在机体细胞内存活、繁殖,并在细胞间传播,称为胞内感染。研究人员为了探讨机体对这些胞内感染病原体的免疫作用,用小鼠做了下表所列的实验。
分组 | 处理 |
A | 幼年时被切除胸腺,成年后让其接受某种胞内感染病原体的感染 |
B | 幼年时 ① ,对成年后小鼠的处理同A组 |
C | 幼年时被切除胸腺,成年后注射来自同种小鼠的T细胞并接受胞内感染病原体的感染 |
请回答下列问题:
(1)该实验中的病原体相当于抗原,抗原是指 。
(2)A组小鼠成年后体内抗体水平下降、从体液免疫的过程分析,原因是 。
(3)B组中小鼠幼年时的处理①是 。
(4)C组小鼠处理后,小鼠的 (填“只有细胞免疫”或“只有体液免疫”或“细胞免疫和体液免疫”)恢复正常。
(5)对上述三组小鼠进行异体器官移植,移植物更易在 组小鼠体内存活。
玉溪一中2022—2023学年上学期高二年级期中考
生物学科参考答案
一、选择题
1-5DCDCA 6-10ABCBB 11-15 CBBBD 16-20DACAD
21-25BBDCB 26-30DBBDC 31-35BCCBD 36-40CBBDC
二、非选择题
41. (8分,除标注外,每空1分)
(1)下降 在较高浓度的蔗糖溶液中叶肉细胞失水,影响细胞正常的生理活动(2分)
0.2 mol•L-1
(2)CO2是光合作用的原料,温度可以影响酶的活性(2分)
(3)光反应阶段 暗反应
42.(8分,除标注外,每空1分)
(1)灰体长翅 两对等位基因均位于Ⅱ号染色体上,不能进行自由组合(2分)
(2)EeBb(BbEe) 有眼灰体(灰体有眼) 会
(3)BBXAXA bbXaY
43.(8分,除标注外,每空1分)
(1) ⑤ 传出神经末梢和它所支配的肌肉或腺体等
(2) 内负外正转变为内正外负 Na+内流
(3)组织液 神经递质只存在于突触小泡中,只能由突触前膜释放,作用于突触后膜(2分)
(4)减少
44.(8分,除标注外,每空1分)
(1)② 神经-体液 (2)增加 抑制
(3)血糖升高 胰高血糖素
(4) 因为瘦素是蛋白质类激素,口服会被蛋白酶消化(或水解)而失去作用,所以不能通过口服瘦素达到瘦身的目的(2分)
45.(8分,除标注外,每空1分)
(1)能引起机体产生免疫反应的物质(2分)
(2)切除胸腺后的小鼠体内缺少T细胞,不能产生细胞因子促进B细胞增殖分化为浆细胞,从而使抗体水平降低(2分)
(3)被施行类似切除胸腺的手术,但不切除胸腺(手术但不切除胸腺)(2分)
(4)细胞免疫和体液免疫
(5)A
云南省玉溪市一中2022-2023学年高二生物下学期期中试题(Word版附答案): 这是一份云南省玉溪市一中2022-2023学年高二生物下学期期中试题(Word版附答案),共13页。试卷主要包含了 医生建议,5×103 15等内容,欢迎下载使用。
云南省玉溪市一中2022-2023学年高一生物下学期期中试题(Word版附答案): 这是一份云南省玉溪市一中2022-2023学年高一生物下学期期中试题(Word版附答案),共13页。试卷主要包含了单项选择题,非选择题等内容,欢迎下载使用。
云南省玉溪市2022-2023学年高三生物下学期一模试题(Word版附解析): 这是一份云南省玉溪市2022-2023学年高三生物下学期一模试题(Word版附解析),共12页。试卷主要包含了选择题等内容,欢迎下载使用。

