所属成套资源:高中英语新高考语法二轮复习讲义 知识点总结整理
高中英语新高考语法二轮复习讲义(28)状语从句的种类及用法知识点总结整理
展开
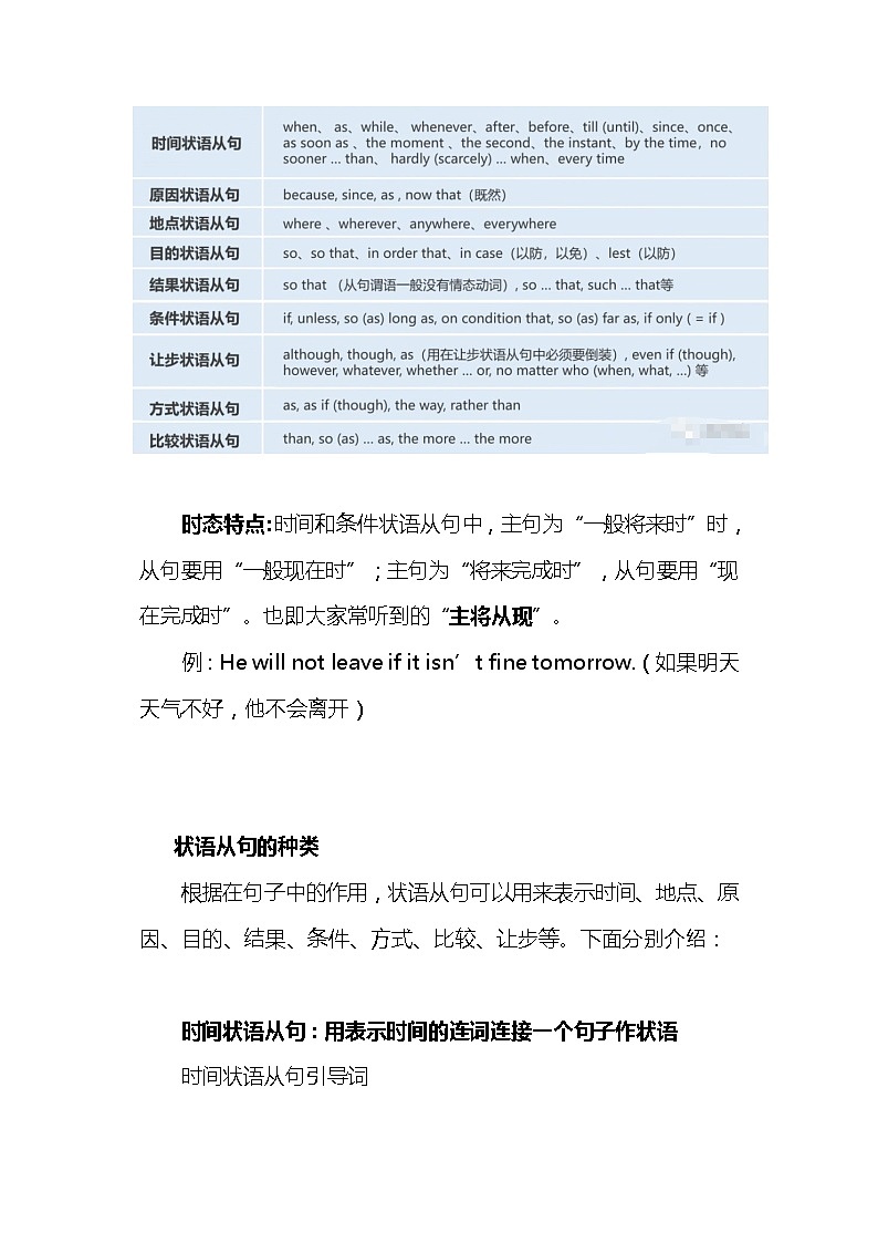
高中英语新高考语法一轮复习讲义(28)状语从句的种类及用法知识点总结整理从句主要分为三大类,即名词性从句、定语从句和状语从句,名词性从句和定语从句之前都分享了,分别是第3期和第30期,这期给大家分享状语从句,自此从句部分就先告一段落了。为了增加读者的阅读体验,先普及下什么是状语。状语:英语中修饰动词、形容词、副词等的成分叫状语。通常由副词、介词短语、动词不定式、分词等承担。例: I met him yesterday. 我昨天遇到了他。(副词yesterday修饰met) 状语从句学习要点状语从句:指在句子中做状语的从句。状语从句的作用:常用来修饰主句的谓语动词或整个主句。例:When we got there,the train had left.(当我们到达时,火车已经开走了,when we got there 修饰谓语动词“开走”)状语从句学习心得:状语从句是三大从句中相对比较简单的,关键是要掌握引导不同状语从句的引导词及主句和从句的时态选择。常用引导词:
时态特点:时间和条件状语从句中,主句为“一般将来时”时,从句要用“一般现在时”;主句为“将来完成时”,从句要用“现在完成时”。也即大家常听到的“主将从现”。例:He will not leave if it isn’t fine tomorrow.(如果明天天气不好,他不会离开) 状语从句的种类根据在句子中的作用,状语从句可以用来表示时间、地点、原因、目的、结果、条件、方式、比较、让步等。下面分别介绍: 时间状语从句:用表示时间的连词连接一个句子作状语时间状语从句引导词when、as、 while、 whenever、 after、 before、 till (until)、since、once、as soon as、the moment、the second、the instant、by the time, no sooner ...than、hardly (scarcely) ... when、every time等例1:When I came into the office, the teachers were having a meeting.(当我走进办公室,老师们已经在开会了) 例2:Once you see her, you will never forget her.(一旦你见到她,你将永远不会忘记她) 原因状语从句常用引导词:because, since, as , now that(既然)等,例1:He is disappointed because he didn't get the position.(因为没有得到这个职位,他很失望)例2:As the local hospital is poor equipment,he needs to be transfered to Beijing for treatment(因为当地医院设备很糟,他需要转移到北京治疗) 地点状语从句引导词:where 、wherever、 anywhere、everywhere等例1:Make a mark where you have a question.(请在你有疑问的地方标记)例2:Wherever you go, you should work hard.(无论你去哪里,你都应该努力工作) 目的状语从句引导词:so、so that、 in order that、in case(以防,以免)、lest(以防)例1:Speak clearly,so that they may understand you.(说清楚点,以便他们能理解)例2:We should get up early,in case we miss the train.(我们应该起早点,以免错过火车) 结果状语从句连接词:so that (从句谓语一般没有情态动词)、 so … that、 such … that等例1:She was ill, so that she didn't attend the meeting.(她生病了,因此她不能来参加会议)例2:He got up so early that he caught the first bus.(他起得如此的早,以至于他赶上了第一班车)so that 引导结果状语从句和目的状语从句区别:目的状语从句里往往带有can, could, may, might等情态动词,而结果状语从句往往没有,且所表达的目的很明确。目的状语从句:Speak clearly,so that they may understand you(说清楚点,以便他们能理解) 条件状语从句引导词:if、unless、so (as) long as、on condition that、so (as) far as、if only ( = if )例1:You can go swimming on condition that ( = if ) you finish your homework.(如果你完成了你的家庭作业,你就能去游泳例2:You will certainly succeed so long as you keep on trying.(只要你不断尝试,你一定会成功的) 让步状语从句引导词:although、though、as(用在让步状语从句中必须要倒装)、 even if (though)、however、whatever、whether … or、 no matter who/when/ what 等例1:Though he is a child, he knows a lot. 尽管他还是个孩子,他懂得很多例2:No matter how hard he tried, she could not change her mind.不管他如何努力,她都不会改变她的想法 方式状语从句引导词:as、as if (though)、the way、rather than等例1:You must do the exercise as I show you. (你必须按照我教你的练习)例2:he behaved as if he were the boss.(他表现得好像他是老板) 比较状语从句引导词:than、so (as) … as、the more … the more等例1:The busier he is, the happier he feels.(他越忙月感觉开心)例2:The house is three times as big as ours.(这个房子是我们的三倍大) 状语从句其他要点1.省略有些时间、地点、条件、方式或让步从句,如果从句的主语与主句主语一致(或虽不一致,是it),从句的谓语又包含动词be ,就可省略从句中的“主语 + be”部分。例1:When (he was) still a boy of ten, he had to work day and night.(当他还是个10岁男孩时,就得日复一夜的工作)例2:If (you are) asked you may come in.(叫到你,你就进来)例3:If (it is) necessary I'll explain to you again.(如果需要,我会再像你解释一遍)2. 条件状语从句和时间状语从句的时态遵循“主将从现”。不在赘述3. as引导的状语从句as可引导原因、时间和方式状语从句;但引导让步状语从句要倒装

