2023年新高考生物专题强化练 18:生态农业
展开
这是一份2023年新高考生物专题强化练 18:生态农业,共9页。
A.实现对能量的多级利用是设计农业生态系统的基本原理
B.与传统鱼塘相比,桑基鱼塘可显著提高不同营养级之间的能量传递效率
C.“蚯蚓养家禽”模式中,蚯蚓体内的能量被家禽同化后部分用于自身生长
D.农业生态系统的正常运转还需要系统外能量的补充
(2021·甘肃天水模拟)运用生态学原理可以解决实际生产中的问题,下列说法正确的是( )
A.引进新物种一定能增加当地的生物多样性,并提高生态系统的抵抗力稳定性
B.“桑基鱼塘”生态系统中将蚕粪喂鱼,实现了生态系统能量的反复循环利用
C.用人工合成的性引诱剂诱杀雄虫的目的是通过提高害虫的死亡率来降低其种群密度
D.建立大熊猫自然保护区的目的是提高大熊猫种群的环境容纳量
(2021·河北衡水金卷)设计生态工程的常用方法之一就是“加环”,如图就是一种“加环”示意图,据图判断下列说法正确的是( )
A.该设计遵循了循环原理、整体原理等,实现了能量的循环利用
B.分解者的有效利用,提高了该生态系统的能量利用率
C.人是该生态系统的基石
D.离开人的管理,该生态工程仍可以正常运转
(2022·河北冀州中学期中)下列关于生态工程基本原理的叙述,错误的是( )
A.遵循自生原理,需要在生态工程中有效选择生物组分并合理布设
B.循环原理是指在生态工程中促进系统的物质迁移和转化
C.协调原理不需要考虑环境的容纳量,但应处理好生物与环境的关系
D.遵循整体原理,要遵从自然生态系统的规律
(不定项)(2022·历城二中月考)建设人工湿地可将污水、污泥有控制地投放到人工建造的湿地上,主要利用了土壤、人工介质、微生物的作用对污水和污泥进行处理。下列叙述合理的是( )
A.在建设人工湿地过程中,降低水体污染物,增加水体溶氧量,可以改善水生生物的生存环境,从而有利于生态系统的自生
B.在选择人工湿地的水生植物时,需要考虑这些植物的生态位差异,以及它们之间的种间关系
C.遵循生态工程的循环原理,增大引入湿地的污水总量,促进该人工湿地的物质循环,提高能量传递效率
D.选择合适的人工介质以利于好氧微生物的分解作用
(不定项)(2022·北镇中学质检)生态农业,是按照生态学原理和经济学原理,以传统农业的有效经验为基础建立起来的现代化高效农业。设计生态农业是实现农业高效生产和可持续发展的重要途径,下图为种养结合型设施生态农业模式。下列说法正确的是( )
A.发酵处理中的生物分解产生的无机盐被植物重新利用,该设计主要体现了生态工程的循环原理
B.“设施养殖”不仅需要考虑资源状况,还要考虑社会需求,该生态工程的设计体现了整体原理
C.该生态农业提高了太阳能的能量传递效率
D.与传统农业相比,生态农业模式可实现农业的可持续发展
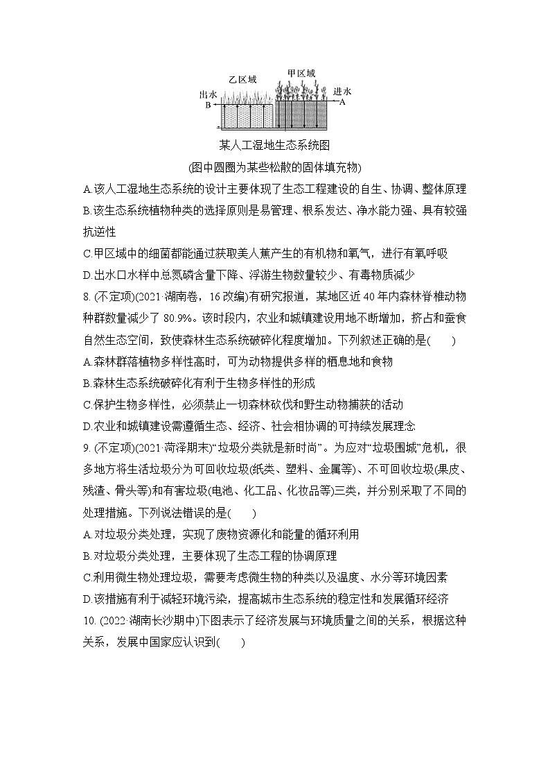
(2022·山东重点中学联考)为净化某地被污染的水体,科研人员通过构建人工湿地、设计湿地景观、优化植物种植等,建成如图湿地生态系统。微生物作为人工湿地除污的主体和核心,在物质转化过程中起到关键作用。河水由A处引入该系统,经甲(种植美人蕉)、乙区域(种植菖蒲)处理后由B处流出(箭头为污水流动方向),甲区域中会加入一定比例分解污水的细菌菌液,一段时间后,之前受到污染的水体环境改善明显。下列相关叙述不正确的是( )
某人工湿地生态系统图
(图中圆圈为某些松散的固体填充物)
A.该人工湿地生态系统的设计主要体现了生态工程建设的自生、协调、整体原理
B.该生态系统植物种类的选择原则是易管理、根系发达、净水能力强、具有较强抗逆性
C.甲区域中的细菌都能通过获取美人蕉产生的有机物和氧气,进行有氧呼吸
D.出水口水样中总氮磷含量下降、浮游生物数量较少、有毒物质减少
(不定项)(2021·湖南卷,16改编)有研究报道,某地区近40年内森林脊椎动物种群数量减少了80.9%。该时段内,农业和城镇建设用地不断增加,挤占和蚕食自然生态空间,致使森林生态系统破碎化程度增加。下列叙述正确的是( )
A.森林群落植物多样性高时,可为动物提供多样的栖息地和食物
B.森林生态系统破碎化有利于生物多样性的形成
C.保护生物多样性,必须禁止一切森林砍伐和野生动物捕获的活动
D.农业和城镇建设需遵循生态、经济、社会相协调的可持续发展理念
(不定项)(2021·菏泽期末)“垃圾分类就是新时尚”。为应对“垃圾围城”危机,很多地方将生活垃圾分为可回收垃圾(纸类、塑料、金属等)、不可回收垃圾(果皮、残渣、骨头等)和有害垃圾(电池、化工品、化妆品等)三类,并分别采取了不同的处理措施。下列说法错误的是( )
A.对垃圾分类处理,实现了废物资源化和能量的循环利用
B.对垃圾分类处理,主要体现了生态工程的协调原理
C.利用微生物处理垃圾,需要考虑微生物的种类以及温度、水分等环境因素
D.该措施有利于减轻环境污染,提高城市生态系统的稳定性和发展循环经济
(2022·湖南长沙期中)下图表示了经济发展与环境质量之间的关系,根据这种关系,发展中国家应认识到( )
A.环境污染不可避免,只能采取“先污染,后治理”的策略
B.后工业化阶段环境问题会自行解决
C.保护至关重要,必须杜绝兴建排污的工业
D.可以采取措施减少或避免生产过程中的环境污染问题
(2022·大连调研)下图是我国北方典型的生态农业模式,它以沼气为纽带,将沼气池、猪禽舍、蔬菜栽培与日光温室有机地组合在一起。下列有关叙述不正确的是( )
A.将牛粪、猪粪直接投入沼气池,可以为微生物的生长提供物质和能量
B.建立该系统遵循的主要原理是循环原理
C.该系统的主要成分是蔬菜,人、牛、猪等均为消费者
D.由于废物的再利用,提高了该系统中各营养级之间的能量传递效率
(不定项)(2022·河北保定调研)现有一生活污水净化处理系统,处理流程为“厌氧沉淀池→曝气池→兼氧池→植物池”,其中植物池中生活着水生植物、昆虫、鱼类、蛙类等生物。污水经净化处理后,可用于浇灌绿地。有关说法错误的是( )
A.污水流经厌氧沉淀池、曝气池和兼氧池后得到初步净化,在这个过程中,微生物通过无氧呼吸将有机物分解
B.植物池中水生植物、昆虫、鱼类、蛙类和底泥中的微生物共同组成了一个生态系统
C.在植物池的食物网中,植物位于第一营养级
D.该生态工程所遵循的生态学基本原理有整体、协调、循环和自生
(2022·湖南衡阳模拟)垃圾分类无疑是最近最热的话题之一,我国有多个城市将垃圾分类纳入法制框架,城市生态系统是由自然系统、经济系统和社会系统所组成的人工生态系统,要用生态工程的方法对城市环境进行综合治理。回答下列问题:
(1)一般来说,生态工程的主要任务是对____________进行修复,对造成环境污染和破坏的生产方式进行改善,并提高生态系统的生产力。
(2)城市中过度的人工碳排放,会破坏生态系统的碳平衡,导致大气中的CO2浓度偏高,从而加剧________效应。
(3)建设“海绵城市”(在适应环境变化和应对雨水带来的自然灾害等方面具有良好的“弹性”)的一个通常做法是做到雨水回收利用,城市蓄水池内不仅安装了现代化的雨水净化系统,还种植了许多水生植被辅助净化,这些植物的引种需遵循________原理。建设“海绵城市”的目的之一是“扩大公共产品有效投资,提高新型城镇化质量,促进人与自然和谐发展”,这体现了________原理。
(4)城市中的垃圾经过降解可减少对环境的污染,能降解垃圾的微生物属于生态系统的________(成分)。根据生态工程的内容请你列举出一种城市垃圾的处理办法:______________________________________________________。
(2022·湖南长郡中学调研)凤眼莲繁殖能力超强,吸收N、P能力非常强大,因此既可作为动物饲料,还可捕捞晒干后施于土壤,作为植物“绿肥”。凤眼莲被引入中国,现在被称为“水上绿魔”。请回答下列有关凤眼莲的问题:
(1)凤眼莲作为动物饲料、“绿肥”体现了生物多样性的________价值。
(2)作为外来物种,凤眼莲的种群数量几乎呈现指数增加的原因是_______________________________________________________(至少答出两点)。
(3)夏季来临,蓝细菌等迅速繁殖,在一些富含营养的水体中,会发生水华现象。蓝细菌与凤眼莲都属于生态系统的组成成分中的________________,两者细胞结构的主要区别是________________________。
(4)我国科技人员创造了浮床生态工艺法来净化污水水华,化“废”为“宝”,如图所示。在漂浮在水面的浮床上种植以凤眼莲为主的水生植物,与水面蓝细菌等形成________的种间关系,争夺________等。利用生物种间关系,你认为控制水华还可以采取什么措施,提出你的合理建议:__________________________________。
浮床上的凤眼莲能富集镉、汞等,不适合做家畜饲料,原因是________________________。
参考答案
【答案】B
【解析】农业生态系统可实现对能量的多级利用,提高了能量的利用率,但不能改变能量在营养级之间的传递效率,A正确,B错误;蚯蚓体内的能量被家禽同化后一部分能量用于自身的呼吸消耗,另一部分能量用于自身的生长、发育和繁殖等生命活动,C正确;任何生态系统都需要不断得到来自系统外的能量补充,以便维持生态系统的正常功能,D正确。
【答案】D
【解析】引入新物种不一定能增加当地的生物多样性,外来物种入侵可能会破坏当地的生物多样性,A错误;能量传递具有单向性,“桑基鱼塘”生态系统中将蚕粪喂鱼,实现了生态系统能量的多级利用,B错误;用性引诱剂诱杀雄性害虫,使种群的性别比例失调,导致种群的出生率下降,进而降低其种群密度,C错误;建立大熊猫自然保护区的目的是改善其生存环境,提高大熊猫种群的环境容纳量,D正确。
【答案】B
【解析】该设计遵循了循环原理、整体原理等生态工程基本原理,但能量是不能循环利用的,A错误;分解者的有效利用,提高了该生态系统的能量利用率,B正确;生产者是该生态系统的基石,C错误;离开人的管理,该生态工程将不能正常运转,D错误。
【答案】C
【解析】协调原理要考虑环境的容纳量,如果生物的数量超过了环境承载力的限度,就会引起系统的失衡和破坏,C错误。
【答案】ABD
【解析】遵循生态工程的循环原理,增大引入湿地的污水总量,促进该人工湿地的物质循环,但能量传递效率不会改变。
【答案】ABD
【解析】发酵处理中的生物分解产生的无机盐被植物重新利用,该设计主要利用了生态工程的循环原理,A正确;“设施养殖”不仅需要考虑资源状况,还要考虑社会需求,该生态工程的设计利用了生态工程的整体原理,B正确;该生态农业提高了太阳能利用率,并没有提高太阳能的能量传递效率,C错误;与传统农业相比,生态农业模式可实现农业的可持续发展,原因是实现了物质的良性循环,D正确。
【答案】C
【解析】甲区域中的细菌有的可以进行有氧呼吸,有的应该也能进行无氧呼吸,加入的细菌主要以分解污水中的有机物为目的。
【答案】AD
【解析】森林群落植物多样性高时,植食动物的食物来源更广泛,可为动物提供食物条件,同时还可以为动物提供多样的栖息空间,A正确;由题干信息可知,森林生态系统破碎化的原因是人类活动破坏了自然环境,不利于生物多样性的形成,B错误;保护生物多样性并不是要禁止一切形式的猎杀、买卖和开发利用,而是合理地开发和利用,C错误;可持续发展理念是指生态、经济、社会的协调统一发展,这种发展既能满足当代人的需求,又不损害后代人的长远利益,D正确。
【答案】AB
【解析】生态系统中能量单向流动,逐级递减,不能循环利用;对垃圾分类处理中,可回收垃圾可以作为有效资源进行回收利用,主要体现了生态工程的循环原理。
【答案】D
【解析】吸取发达国家发展过程中的一些经验教训,发展中国家就应少走弯路,避免出现“先污染、破坏,后治理”的现象,A错误;后工业化阶段环境问题不会自行解决,过度消耗的资源仍需不断治理恢复,B错误;保护至关重要,必须减少兴建大量排污的工业,C错误;应提前采取相应措施,对必须建设的污染企业进行污物处理,D正确。
【答案】D
【解析】微生物可将牛粪、猪粪进行分解利用,A正确;生态农业遵循循环原理,实现物质的分层次多级利用,B正确;生态系统的主要成分是生产者(蔬菜),人、牛、猪等均为消费者,C正确;废物的再利用只能提高该系统中总能量的利用率,不能提高各营养级之间的能量传递效率,D错误。
【答案】AB
【解析】污水流经厌氧沉淀池、曝气池和兼氧池的过程中,厌氧沉淀池中厌氧微生物通过无氧呼吸将有机物分解,曝气池中需氧微生物通过有氧呼吸将有机物分解,兼氧池中微生物则通过有氧呼吸和无氧呼吸将有机物分解,A错误;该植物池中的生产者、消费者和分解者共同组成了一个群落,B错误;植物为生产者,属于第一营养级,C正确;该生态工程建设考虑了社会、经济和自然的统一,生物与环境相协调,充分利用了废弃物中的能量,并增加了生物的种类以增强生态系统的稳定性,故该生态工程所遵循的生态学基本原理有整体、协调、循环和自生,D正确。
【答案】(1)已被破坏的生态环境 (2)温室 (3)协调 整体 (4)分解者 改露天放置为掩埋处理、地表种植植物、燃烧发电等(答案合理即可)
【解析】(1)一般来说,生态工程的主要任务是对已被破坏的生态环境进行修复,对造成环境污染和破坏的生产方式进行改善,并提高生态系统的生产力。(2)城市过度的人工碳排放,会破坏生态系统的碳平衡,导致大气中的CO2浓度偏高,从而加剧温室效应。(3)植物的引种需遵循协调原理;建设“海绵城市”的目的之一是“扩大公共产品有效投资,提高新型城镇化质量,促进人与自然和谐发展”,这体现了整体原理。(4)能降解垃圾的微生物属于生态系统的分解者;城市垃圾的处理办法有改露天放置为掩埋处理、地表种植植物、燃烧发电等。
【答案】(1)直接
(2)繁殖能力强(或出生率高而死亡率低)、无天敌、环境适宜等
(3)生产者 有无以核膜为界限的细胞核
(4)种间竞争 N、P、阳光 放养草食性鱼类等 重金属可通过生物富集作用进入人体
【解析】(1)凤眼莲作为动物饲料、“绿肥”体现了生物多样性的直接价值。(2)作为外来物种,凤眼莲因繁殖能力强、无天敌、环境适宜等导致其种群数量几乎呈现指数增加。(3)蓝细菌与凤眼莲能进行光合作用,都属于生态系统组成成分中的生产者。蓝细菌是原核生物,凤眼莲是真核生物,两者细胞结构的主要区别是有无以核膜为界限的细胞核。(4)在漂浮在水面的浮床上种植以凤眼莲为主的水生植物,与水面蓝细菌等形成种间竞争的种间关系,争夺N、P、阳光等。利用生物种间关系,可以放养草食性鱼类等控制水华。重金属可通过生物富集作用进入人体,因此浮床上的凤眼莲不适合做家畜饲料。
相关试卷
这是一份高考生物微专题(通用版)微专题20 生态农业,共4页。试卷主要包含了生态农业的设计原理,我国生态农业的常见类型等内容,欢迎下载使用。
这是一份2023年新高考生物专题强化练 17:能量流动的相关计算,共10页。试卷主要包含了5 kg,6%,1×105 kJ/,3 不能,25+0,28×109,35×105等内容,欢迎下载使用。
这是一份2023年新高考生物专题强化练 15:病毒,共8页。

