河北省唐山市第一中学2022-2023学年高一化学上学期10月月考试题(Word版附答案)
展开唐山一中2022-2023学年度第一学期高一年级10月月考
化学试卷
可能用到的相对原子质量:H-1;He4;C-12;N-14;O-16;Na-23;S-32;Cl-35.5;Ca-40;Ba-137
卷Ⅰ(选择题 共60分)
一.单项选择题(共9小题,每小题3分,计27分。在每小题给出的四个选项中,只有一个选项正确。)
1.下列不符合当今化学研究方向的是( )
A.发现新物质 B.合成新材料
C.研究化学反应中原子守恒关系 D.研究化学反应的微观过程
2.我国航天事业突飞猛进。下列火箭发射涉及的材料中,主要成分均为非金属单质的是( )
A.可作为运载火箭发动机推进剂的液氧和液氢
B.制作神舟十三号飞船蒙皮、侧壁、物品柜板的铝材
C.返回舱减速伞材料是含碳、氢等元素的锦纶纤维
D.返回舱表面所贴的“暖宝宝”主要成分为铁粉、碳粉
3.生活中我们经常听说这些名词“加碘盐”、“补铁酱油”、“高钙奶”,这里的碘、铁、钙指的是( )
A.元素 B.原子 C.分子 D.单质
4.材料一:我国明代《本草纲目》中收载药物1892种,其中“烧酒”条目下写道:“自元时始创其法,用浓酒和糟入甑,蒸令气上…其清如水,味极浓烈,盖酒露也。”
材料二:《本草衍义》中对精制砒霜过程有如下叙述:“取砒之法,将生砒就置火上,以器覆之,令砒烟上飞着覆器,遂凝结累然下垂如乳,尖长者为胜,平短者次之。”
材料一中的“法”,材料二中的操作方法分别指( )
A.蒸馏、蒸发 B.萃取、蒸馏 C.蒸发、过滤 D.蒸馏、升华
5.下列各组物质分类正确的是( )
选项 | 纯净物 | 混合物 | 酸 | 碱 | 盐 | 酸性氧化物 | 碱性氧化物 |
A | 液氯 | 碱石灰 | 纯碱 | CO | |||
B | 石墨 | 盐酸 | 烧碱 | Cuo | |||
C | 大理石 | 碘酒 | 苛性钾 | NaCl | |||
D | 空气 | 水银 | 熟石灰 | CaO |
6.从海带中提取碘要经过灼烧、浸取、过滤、氧化、萃取、分液、蒸馏等操作,下列对应的装置合理、操作规范的是( )
A.海带灼烧成灰 B.过滤含的溶液
C.放出碘的溶液 D.分离碘并回收
7.氧化还原反应与四种基本反应类型的关系如图所示,下列化学反应属于阴影3区域的是( )
A. B.
C. D.
8.某种煤气的主要成分是CO、,把一套以煤气为燃料的灶具改为以天然气为燃料的灶具时,灶具应作相应的调整,正确的方法是( )
A.空气和天然气的进入量都减少
B.减小天然气的进入量或增大空气的进入量
C.空气和天然气的进入量都增大
D.增大天然气的进入量或减小空气的进入量
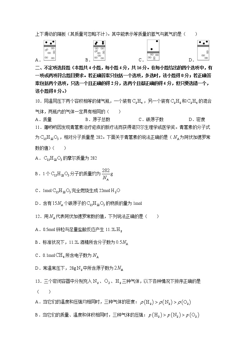
9.下列示意图中,白球代表氢原子,黑球代表氦原子,方框代表容器,容器中间有一个可以上下滑动的隔板(其质量可忽略不计)。其中能表示等质量的氢气与氦气的是( )
A. B. C. D.
二、不定项选择题(本题共4小题,每小题4分,共16分。在每小题给出的四个选项中,有一项或两项符合题目要求。若正确答案只包括一个选项,多选时,该小题得0分;若正确答案包括两个选项,只选一个且正确的得2分,选两个且都正确的得4分,但只要选错一个,该小题得0分。)
10.同温同压下两个容积相等的储气瓶,一个装有,另一个装有和的混合气体,两瓶内的气体一定具有相同的( )
A.质量 B.原子总数 C.碳原子数 D.密度
11.屠哟哟因发现青蒿素治疗疟疾的新疗法而获得诺贝尔生理学或医学奖。青蒿素的分子式为,相对分子质量是282。下面关于青蒿素的说法正确的是(为阿伏加德罗常数的值)( )
A.的摩尔质量为282
B.1个分子的质量约为
C.1mol完全燃烧生成22mol
D.含有个碳原子的的物质的量为1mol
12.用代表阿伏加德罗常数的值,下列说法正确的是( )
A.0.5mol锌粒与足量盐酸反应产生11.2L
B.标准状况下,11.2L酒精所含分子数为
C.0.1mol所含电子数为
D.常温常压下,28g中所含原子数为
13.三个密闭容器中分别充入、、三种气体,以下各种情况下排序正确的是( )
A.当它们的温度和压强均相同时,三种气体的密度:
B.当它们的质量、温度和体积相同时,三种气体的压强:
C.当它们的质量、温度和压强均相同时,三种气体的体积:
D.当它们的压强、体积和温度均相同时,三种气体的质量:
三、正误判断题(本题共17小题,每小题1分,共17分。正确的命题在答题卡对应选项中涂A,错误的命题在答题卡对应选项中涂B。)
14.仅由一种元素组成的物质一定是纯净物
15.碱性氧化物一定是金属氧化物
16.反应说明为碱性氧化物
17.有单质参加的反应一定是氧化还原反应
18.摩尔是国际单位制中的一个基本物理量
19.一定温度和压强下,气体体积由其分子的大小和数目决定
20.标准状况下的,那么时也一定是标准状况
21.胶体、溶液和浊液都为混合物
22.“纳米级”氯化钠颗粒放入盛水的烧杯中,形成的分散系能产生丁达尔效应
23.盛放浓硫酸的试剂瓶上应贴的危险化学品标识为
24.“……欲去杂还纯,再入水煎炼……,倾入盆中,经宿结成白雪”采用了结晶法
25.蒸馏时若忘加沸石,应立即补加
26.蒸馏结束时先撤酒精灯,再停通冷却水
27.萃取振荡时要不时打开旋塞放气
28.用苯萃取溴水中的溴,分液时从下层放出有机层
29.某溶液中加入过量稀盐酸,产生使澄清石灰水变浑浊的无色无味气体,说明溶液中含
30.对某溶液做焰色反应时,未看到紫色,证明无
卷Ⅱ(非选择题 共40分)
四、填空题(本题共3小题,计40分,每空1分。)
31.(1)个氨分子的物质的量是______mol,标准状况下的体积是______L,质量为______g。
(2)______mol所含氢原子数与0.2mol所含氢原子数相等。
(3)等质量的和的物质的量之比为______,在相同条件下的体积之比为______,密度之比为______,原子数之比为______。
(4)40.5g某金属氯化物,含有0.6mol氯离子,则金属R的相对原子质量为______。
(5)20gA物质和14gB物质恰好完全反应,生成8.8gC物质、3.6gD物质和0.2molE物质,则E物质的摩尔质量为______。
(6)NO和可以发生反应,若反应生成46g,则参加反应的的物质的量为______mol。若有a molNO与b mol充分反应,则反应后氮原子与氧原子的个数比为______(用含a、b的代数式表示)。
(7)36gCO与的混合气体与足量充分反应后,将所得气体通入过量的澄清石灰水中,生成白色沉淀的质量为100g,则36gCO与的混合气体的总物质的量为______mol,其中的CO在标准状况下的体积为______L。
32.Ⅰ.海水晒盐所得粗盐中含有、、和泥沙杂质,某化学兴趣小组同学设计的提纯流程如下:
回答下列问题:
(1)海水晒盐的原理与实验室中______(填操作名称)的原理相同。
(2)操作①的名称是______。
(3)为了除去,NaOH与相比,较好的是______(填化学式),理由是______。试剂Ⅳ是______。
(4)当加入除杂试剂时,发生反应的化学方程式为:,______。
(5)实验室进行操作②时,下列说法正确的是______(填序号)。
A.蒸发皿中盛放溶液的量不能超过其容积的1/3
B.边加热边搅拌,防止液体进溅
C.应加热到蒸发皿中的水分全部气化,再停止加热
D.蒸发皿需要垫石棉网加热
Ⅱ.某工业纯碱样品中含NaCl杂质,为测定样品纯度,设计实验如下:
(6)如果从和中选择试剂a,你认为更好的是______(填化学式)。
(7)证明试剂a加至足量的实验操作是______。
(8)按你所选试剂a该工业纯碱样品的纯度是______(用含、的代数式表示)。
Ⅲ.下表是稀硫酸与某金属反应的实验数据:
实验序号 | 金属质量/g | 金属状态 | 硫酸浓度/% | 溶液温度/℃ | 金属消失的时间/s | |
1 | 0.10 | 丝 | 10 | 50 | 20 | 500 |
2 | 0.10 | 粉末 | 10 | 50 | 20 | 50 |
3 | 0.10 | 丝 | 15 | 50 | 20 | 250 |
4 | 0.10 | 丝 | 18 | 50 | 20 | 200 |
5 | 0.10 | 粉末 | 18 | 50 | 20 | 25 |
6 | 0.10 | 丝 | 20 | 50 | 20 | 125 |
7 | 0.10 | 丝 | 20 | 50 | 35 | 50 |
8 | 0.10 | 丝 | 25 | 50 | 20 | 100 |
9 | 0.10 | 丝 | 25 | 50 | 30 | 40 |
分析上述数据,回答下列问题:
(9)实验4和5表明,______对反应速率有影响,能表明同一规律的实验还有______(填实验序号)。
(10)本实验中影响反应速率的因素除(9)中提到的因素外,还有反应物浓度和______。
33.醋酸亚铬为砖红色晶体,难溶于冷水,易溶于酸,在空气中容易被氧气氧化。一般制备方法是先在封闭体系中利用金属锌作还原剂,将三价铬还原为二价铬;二价铬再与醋酸钠溶液作用即可制得醋酸亚铬。实验装置如图所示,回答下列问题:
(1)实验中所用蒸馏水均需经煮沸后迅速冷却,目的是______。
(2)仪器a的名称是______。为了使其中液体顺利滴下,一般有如下两种做法,一是打开上部的玻璃塞;二是旋转上部的玻璃塞,使玻璃塞上的______与漏斗上口部的小孔对齐。
(3)将过量锌粒和氯化铬固体置于c中,加入少量蒸馏水,按图连接好装置,打开K1、K2,关闭K3。c中主要发生两个反应:
①锌与氯化铬()反应生成氯化亚铬()和氯化锌,该反应的化学方程式为______,该反应是否属于氧化还原反应______(填“是”或“否”)
②锌与稀盐酸反应,对应的化学方程式为______。该反应属于四种基本反应类型中的______反应。
(4)收集烧杯b中的气体经______(填写操作名称)后,打开K3,关闭K1和K2。c中溶液流入d,其原因是______;d中析出砖红色沉淀,该反应的化学方程式为______。为使沉淀充分析出并分离,需采用的操作是______、______、洗涤、干燥。
(5)指出装置d可能存在的缺点______。
唐山一中2022-2023学年度第一学期高一年级10月月考
化学试卷参考答案及评分标准
题号 | 1 | 2 | 3 | 4 | 5 | 6 | 7 | 8 | 9 | 10 | 11 | 12 | 13 | 14 | 15 |
答案 | C | A | A | D | B | C | D | B | A | C | BD | CD | B | B | A |
题号 | 16 | 17 | 18 | 19 | 20 | 21 | 22 | 23 | 24 | 25 | 26 | 27 | 28 | 29 | 30 |
答案 | B | B | B | B | B | A | B | A | A | B | A | A | B | B | B |
31.本题共14分,每空1分
(1)1;22.4;17 (2)0.3 (3)2:1;2:1;1:2;4:3
(4)64 (5)108g/mol (6)0.5;
(7)1;11.2
32.本题共13分,每空1分
(1)蒸发(或蒸发结晶) (2)过滤
(3)NaOH;难溶,微溶;(稀)盐酸
(4) (5)B
(6) (7)静置,上层清液中继续滴加溶液,若无沉淀生成,说明已稍过量
(8)
(9)反应物的表面积(或反应物的接触面积或金属状态);1和2
(10)(溶液)温度
33.本题共13分,每空1分
(1)去除水中溶解氧
(2)分液(或滴液)漏斗;凹槽
(3)①;是 ②;置换
(4)验纯;c中产生使压强大于大气压;
;(冰浴)冷却;过滤
(5)敞开体系,可能使醋酸亚铬与空气接触
辽宁省实验中学2023-2024学年高一化学上学期10月月考试题(Word版附答案): 这是一份辽宁省实验中学2023-2024学年高一化学上学期10月月考试题(Word版附答案),共21页。试卷主要包含了 下列分散系最不稳定的是, 下列说法正确的是, 下列各组物质的分类正确的是, 下列离子方程式书写正确的是等内容,欢迎下载使用。
浙江省余姚市高风中学2022-2023学年高一化学上学期10月月考试题(Word版附答案): 这是一份浙江省余姚市高风中学2022-2023学年高一化学上学期10月月考试题(Word版附答案),共6页。试卷主要包含了选择题,简答题等内容,欢迎下载使用。
河北省石家庄市第二中学2022-2023学年高一化学上学期10月月考试题(Word版附答案): 这是一份河北省石家庄市第二中学2022-2023学年高一化学上学期10月月考试题(Word版附答案),共7页。试卷主要包含了选择题,填空题等内容,欢迎下载使用。

