北京市中国人民大学附中2023届高三生物10月月考试题(Word版附答案)
展开
这是一份北京市中国人民大学附中2023届高三生物10月月考试题(Word版附答案),共26页。试卷主要包含了 下图为某家族的遗传系谱图等内容,欢迎下载使用。
人大附中2023届高三十月考练习
生物学
本部分共15小题,每小题2分,共30分。在每题列出的四个选项中,选出最符合题目要求的一项。
1. 对于孟德尔一对相对性状的杂交实验和摩尔根证实基因位于染色体上的果蝇杂交实验的相关叙述,不正确的是:( )
A. 实验涉及的性状均受一对等位基因控制 B. 都设计了F1自交实验来验证其假说
C. 都采用了统计学方法分析实验数据 D. 均采用了“假说-演绎”的研究方法
【答案】B
【解析】
【分析】1、孟德尔以豌豆为实验材料,运用假说-演绎法得出两大遗传定律,即基因的分离定律和自由组合定律。
2、 摩尔根以果蝇为实验材料,运用假说-演绎法证明基因在染色体上。
【详解】A、一对相对形状的高茎和矮茎受一对等位基因控制,果蝇的红眼和白眼也受一对等位基因控制,A正确;
B、两实验都设计了F1测交实验来验证其假说,B错误;
C、两实验都采用了统计学的方法对实验结果进行处理和分析,从而发现其中的遗传规律,C正确;
D、孟德尔一对相对性状的杂交实验和摩尔根证实基因位于染色体上的果蝇杂交实验都此采用了假说-演绎法,都是先根据现象提出问题,继而做出假设,进行演绎推理,最后实验验证,得出结论,D正确。
故选B。
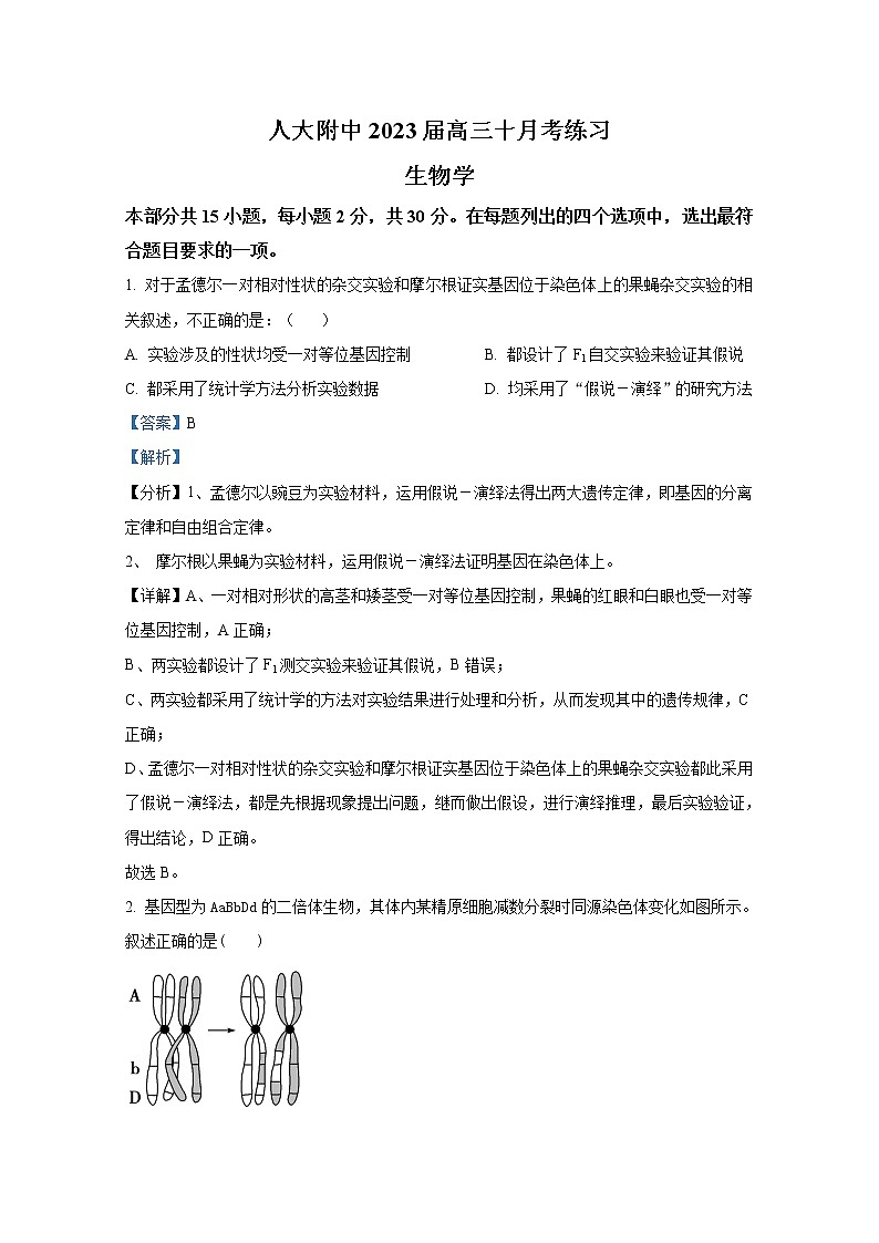
2. 基因型为AaBbDd的二倍体生物,其体内某精原细胞减数分裂时同源染色体变化如图所示。叙述正确的是( )
A. 三对等位基因的分离均发生在次级精母细胞中
B. 该细胞能产生AbD、ABD、abd、aBd四种精子
C. B(b)与D(d)间发生重组,遵循基因自由组合定律
D. 非姐妹染色单体发生交换导致了染色体结构变异
【答案】B
【解析】
【详解】A、等位基因的分离发生在减数第一次分裂后期,即初级精母细胞中,A错误;
B、由于AbD位于一条染色体上,则aBd位于另一条同源染色体上,由于染色体上B和b所在非姐妹染色单体上发生了交叉互换,所以最终产生的精子基因型为AbD、ABD、aBd、aBd四种精子,B正确;
C、B(b)与D(d)位于一对同源染色体上,不遵循基因自由组合定律,C错误;
D、同源染色体的非姐妹染色单体发生交换属于基因重组,D错误。
故选B。
【点睛】本题主要考查减数分裂、遗传规律以及生物变异的相关知识,要求学生理解基因分离和自由组合发生的时期。
3. 下图为某家族的遗传系谱图。关于该家族的遗传病,下列说法不正确的是( )
A. 该病可能受常染色体上显性致病基因控制
B. 该病可能受X染色体上显性致病基因控制
C. 若该病受常染色体上显性致病基因控制,Ⅰ2基因型为Aa
D. 若该病受X染色体上显性致病基因控制,则Ⅱ3再生一个女孩必正常
【答案】D
【解析】
【分析】伴X显性遗传病的特点是:男性患病,其女儿或母亲一定患病。伴X隐性遗传病的特点是:女性患者的儿子或父亲一定是患者。
【详解】A、若该病由常染色体上显性致病基因(设为A)控制,则患者基因型为AA或Aa,患者的子代可能患病或正常,与图示相符,A不符合题意;
B、若该病受X染色体上显性致病基因控制,则女性患者的基因型为XAXA或XAXa,女患者的儿子可能正常,也可能患病,与图示相符,B不符合题意;
C、若该病受常染色体上显性致病基因控制,由于Ⅰ2的子女有正常的个体,故Ⅰ2的基因型为Aa,C不符合题意;
D、若该病受X染色体上显性致病基因控制,由于Ⅰ1正常,则Ⅱ3为携带者,再生一个女孩不一定正常,D符合题意。
故选D。
4. 如图为DNA分子部分片段的示意图,下列有关叙述正确的是( )
A. ①为3'端,⑥为5'端
B. 解旋酶作用于④,DNA聚合酶作用于⑤
C. 该分子复制时,⑩与尿嘧啶配对
D. 若该分子中G-C碱基对比例高,则热稳定性较高
【答案】D
【解析】
【分析】据图分析,其中①是磷酸,②是脱氧核糖,③是腺嘌呤,④是磷酸二酯键,⑤表示氢键,⑥表示磷酸,⑦是腺嘌呤,⑧是胞嘧啶,⑨是鸟嘌呤,⑩是胸腺嘧啶。
【详解】A、DNA的每条链都具有两个末端,一端有一个游离的磷酸基团,这一端称作5′端,另一端有一个羟基(—OH),称作3′端,故①为5'端,⑥为5'端,A错误;
B、解旋酶作用于⑤氢键,DNA聚合酶作用于④磷酸二酯键,B错误;
C、DNA分子复制时,⑩胸腺嘧啶与腺嘌呤配对,C错误;
D、C和G之间有3个氢键,A与T之间有2个氢键,因此G-C碱基对比例高的DNA分子结构更稳定,D正确。
故选D。
5. 真核细胞的DNA分子复制时可观察到多个复制泡(下图所示)。结合所学知识分析,下列叙述不正确的是( )
A. 真核细胞DNA是多起点复制
B. 复制起始时间越晚,复制泡越大
C. 这种复制方式提高了复制效率
D. DNA分子复制时需要解旋
【答案】B
【解析】
【分析】
DNA 分子的复制过程是首先DNA分子在解旋酶的作用下解旋成两条单链,解开的两条链分别为模板,在DNA聚合酶的作用下,按照碱基互补配对原则形成子链,子链与模板链双螺旋成新的DNA分子,DNA分子是边解旋边复制的过程,分析题图可知,真核细胞的DNA分子的复制具有多个复制点,这种复制方式加速了复制过程。
【详解】A、真核细胞的DNA分子复制时可观察到多个复制泡,说明真核细胞DNA是多起点复制,A正确;
B、复制起始时间越晚,复制泡越小,B错误;
C、真核细胞的 DNA分子具有多个复制起点,这种复制方式加速了复制过程,提高了复制速率,C正确;
D、DNA分子复制过程需要解旋酶解开双链,以解开的双链作为模板进行复制,D正确。
故选B。
6. 在一个蜂群中,少数幼虫以蜂王浆为食发育成蜂王,大多数幼虫以花粉和花蜜为食发育成工蜂。DNMT3蛋白是DNMT3基因表达的一种DNA甲基化转移酶,能使DNA某些区域添加甲基基团,如下图所示。敲除DNMT3基因后,蜜蜂幼虫将发育成蜂王,这与取食蜂王浆有相同的效果。下列叙述错误的是( )
A. 被甲基化的DNA片段中碱基序列改变,从而使生物的性状发生改变
B. 蜂群中蜜蜂幼虫发育成蜂王可能与体内重要基因是否甲基化有关
C. DNA甲基化后可能干扰了RNA聚合酶等对DNA部分区域的识别和结合
D. 胞嘧啶和5′甲基胞嘧啶在DNA分子中都可以与鸟嘌呤配对
【答案】A
【解析】
【分析】DNA甲基化为DNA化学修饰的一种形式,能够在不改变DNA序列的前提下,改变遗传表现。大量研究表明,DNA甲基化能引起染色质结构、DNA构象、DNA稳定性及DNA与蛋白质相互作用方式的改变,从而控制基因表达。
【详解】A、DNA甲基化并没有改变基因的碱基序列,A错误;
B、DNMT3蛋白是DNMT3基因表达的一种DNA甲基化转移酶,能使DNA基些区域添加甲基基团,敲除DNMT3基因后,蜜蜂幼中将发育成蜂王,说明蜂群中蜜蜂幼虫发育成蜂王可能与体内重要基因是否甲基化有关,B正确;
C、DNA甲基化后可能干扰了RNA聚合酶等对DNA部分区域的识别和结合,从而影响基因的转录,C正确;
D、由图可知,部分被甲基化的片段中,5′甲基胞嘧啶在DNA分子中都可以与鸟嘌呤配对,D正确 。
故选A。
7. 某同学自豪地说“我的长相是独一无二的”。不支持上述说法的是( )
A. 精子和卵细胞在受精时随机结合
B. 母亲有丝分裂产生卵细胞时姐妹染色单体分离
C. 母亲产生卵细胞时非同源染色体发生了自由组合
D. 父亲产生精子时同源染色体的非姐妹染色单体发生互换
【答案】B
【解析】
【分析】减数分裂时产生的配子具有多样性,加上受精时雌雄配子随机结合,故同一双亲后代呈现多样性。
【详解】A、受精过程中,精子和卵细胞的结合具有随机性,同一双亲后代具有多样性,其中某一后代个体一般与其他个体具有差异性,支持上述说法,A不符合题意;
B、母亲有丝分裂不能产生卵细胞,有丝分裂能保持亲子代细胞遗传性状的稳定性,不支持上述说法,B符合题意;
C、母亲减数分裂产生卵细胞时非同源染色体发生了自由组合,发生了基因重组,使配子具有多样性,支持上述说法,C不符合题意;
D、父亲产生精子时同源染色体的非姐妹染色单体发生互换,发生了基因重组,使配子具有多样性,支持上述说法,D不符合题意。
故选B。
8. 下列叙述中与染色体变异无关的是( )
A. 通过孕妇产前筛查,可降低21三体综合征的发病率
B. 豌豆的某基因内部插入了一段DNA序列,引起种子皱缩
C. 通过植物体细胞杂交,可获得白菜-甘蓝
D. 通过普通小麦和黑麦杂交,培育出了小黑麦
【答案】B
【解析】
【分析】染色体变异包括染色体结构的变异和染色体数目的变异。染色体结构的变异会使染色体上基因的数目或排列顺序发生改变,从而导致性状的变异,包括缺失、重复、倒位、易位;染色体数目的变异是指染色体数目以染色体组的方式成倍地增加或减少,或个别染色体的增加或减少,分为非整倍性变异和整倍性变异。
【详解】A、21三体综合征属于染色体数目变异中的非整倍性变异,A不符合题意;
B、豌豆的某基因内部插入了一段DNA序列,引起种子皱缩属于基因突变与染色体无关,B符合题意;
C、植物体细胞杂交的过程细胞发生了染色体数目的变异,C不符合题意;
D、普通小麦与黑麦杂交后,需用秋水仙素处理使染色体数目加倍,才能培育出稳定遗传的小黑麦,利用了染色体数目的变异原理,D不符合题意。
故选B。
9. 内环境稳态是维持机体正常生命活动的必要条件。下列相关叙述中,错误的是( )
A. 内环境是大多组织细胞与外界环境进行物质交换的媒介
B. 正常情况下,抗体、氨基酸、血红蛋白均会出现在内环境中
C. 血液流过小肠后,营养物质含量升高、氧含量下降
D. 内环境中缓冲对及其他器官系统的参与可以维持内环境pH稳定
【答案】B
【解析】
【分析】内环境包括血浆、组织液和淋巴,是体内细胞直接生活的环境,是机体细胞与外界环境进行物质交换的媒介。
【详解】A、内环境是体内细胞直接生活的环境,因此,内环境是大多数细胞与外界环境进行物质交换的媒介,A正确;
B、正常情况下,抗体、氨基酸、均会出现在内环境中,但血红蛋白位于红细胞内,不出现在内环境中,B错误;
C、血液流过小肠后,小肠消化吸收的营养物质进入血管,使血液营养物质含量升高,同时小肠壁细胞等组织细胞需要消耗氧气,故血液流过小肠后血液氧含量下降,C正确;
D、内环境中的pH维持相对稳定,是因为内环境中有缓冲物质,同时也需要其他器官或系统的参与,D正确。
故选B。
10. 某同学以自来水、磷酸缓冲液、肝匀浆为实验材料,探究生物样品是否具有维持pH稳定的功能,实验数据如表所示。下列叙述不正确的是( )
A. 实验开始前,必须将三种液体的pH调为相同值 B. 清水组和缓冲液组都属于对照组
C. 每次滴加酸或碱后,均需摇匀后再测定pH D. 结果表明肝匀浆能够维持pH稳定
【答案】A
【解析】
【分析】一般情况下机体内环境能通过缓冲物质使pH稳定在一定范围内。
【详解】A、实验开始前,无需将三种液体的pH调为相同值,而是在实验开始时测量三种材料的pH获得实验前的数据,以便与实验后溶液的pH作比较,从而判断其pH的变化情况,A错误;
B、本实验目的是探究生物样品(肝匀浆)是否具有维持pH稳定的功能,可知实验中清水组和缓冲液组都属于对照组,肝匀浆组为实验组,B正确;
C、为了使实验结果更准确,每次滴加酸或碱后,均需摇匀后再测定pH,C正确;
D、分析题图曲线可知,肝匀浆组在滴入酸或碱之后pH基本保持不变,说明肝匀浆能够维持pH稳定,D正确。
故选A。
11. 神经组织局部电镜照片如下图。下列有关突触的结构及神经元间信息传递的叙述,不正确的是( )
A. 神经冲动传导至轴突末梢,可引起1与突触前膜融合
B. 1中的神经递质释放后可与突触后膜上的受体结合
C. 2所示的细胞器可以为神经元间的信息传递供能
D. 2所在的神经元只接受1所在的神经元传来的信息
【答案】D
【解析】
【分析】兴奋在神经元之间的传递过程:轴突→突触小体→突触小泡→神经递质→突触前膜→突触间隙→突触后膜(与突触后膜受体结合)→另一个神经元产生兴奋或抑制。
题图分析,图中1表示突触小泡,2表示线粒体。
【详解】A、神经冲动传导至轴突末梢,可引起突触小泡1与突触前膜融合,从而通过胞吐的方式将神经递质释放到突触间隙,A正确;
B、1中的神经递质释放后可与突触后膜上的受体发生特异性结合,从而引起下一个神经元兴奋或抑制,B正确;
C、2表示的是线粒体,线粒体是细胞中的动力工厂,其可以为神经元间的信息传递供能,C正确;
D、2所在的神经元可以和周围的多个神经元之间形成联系,因而不只接受1所在的神经元传来的信息,D错误。
故选D。
12. 膝反射需要伸肌和屈肌共同完成,反射过程如下图所示。下列有关叙述正确的是( )
A. 膝反射涉及图中的4个神经元,其中2个是传入神经元
B. 图中各突触释放的神经递质均引起突触后膜发生动作电位
C. 膝反射的神经中枢位于脊髓中,也受大脑皮层影响
D. 刺激肌梭后,引起伸肌和屈肌共同收缩完成膝反射
【答案】C
【解析】
【分析】膝反射是一种最为简单的反射类型,神经调节的基本方式是反射,从接受刺激,直到发生反应的全部神经传导途径叫做反射弧,包括感受器、传入神经、神经中枢、传出神经、效应器。
膝反射的神经中枢是低级神经中枢,位于脊髓的灰质内。但是,在完成膝跳反射的同时,脊髓中通向大脑的神经会将这一神经冲动传往大脑,使人感觉到膝盖被叩击了。膝反射先完成,然后感觉到膝盖被叩击了,但几乎是同时的。
刺激膝盖处大腿肌肉的感受器(伸肌肌腱内机械感受器),在感觉神经元中引发了动作电位,动作电位上行到脊髓(脊髓灰质),脊髓中感觉神经元直接与运动神经元建立突触联系。如果信号足够强,就可以在运动神经元中引发动作电位,当这个动作电位传递到大腿肌肉时,伸肌收缩,屈肌舒张,即可引起膝反射。
【详解】A、根据图像可知,膝反射共有四个神经元参与,其中两个为传出神经元,一个与伸肌相连,一个与屈肌相连,A错误;
B、膝反射最后引起伸肌收缩,屈肌舒张,所以与屈肌相连的神经元释放的神经递质并未引起突触后膜发生动作电位,B错误;
C、膝反射的神经中枢是低级神经中枢,位于脊髓的灰质内,但是低级中枢受到高级中枢控制,所以也会受大脑皮层影响,C正确;
D、刺激肌梭后,引起伸肌收缩,屈肌舒张,从而完成膝反射,D错误。
故选C。
13. 下丘脑在人体生命活动的调节中起到重要作用,下列关于下丘脑的说法中正确的是( )
A. 水盐平衡的调节中下丘脑只作为神经中枢
B. 下丘脑可直接感受外界温度变化
C. 下丘脑的活动只受神经调节不受激素调节
D. 下丘脑既是神经中枢也能分泌多种激素
【答案】D
【解析】
【分析】下丘脑在机体稳态中的作用主要包括以下四个方面:
①感受:渗透压感受器感受渗透压升降,维持水代谢平衡。
②传导:可将渗透压感受器产生的兴奋传导至大脑皮层,使之产生渴觉。
③分泌:分泌促激素释放激素,作用于垂体,使之分泌相应的激素或促激素;还能分泌抗利尿激素,并由垂体后叶释放。
④调节:体温调节中枢、血糖调节中枢、渗透压调节中枢。
【详解】A、下丘脑可作为水盐平衡调节的感受器和神经中枢,A错误;
B、直接感受外界温度变化的是感受器,不在下丘脑,下丘脑是作为体温调节中枢,B错误;
C、在调节甲状腺激素分泌的同时也受甲状腺激素的反馈调节,C错误;
D、下丘脑有体温调节中枢,同时可以分泌促激素释放激素等多种激素,D正确。
故选D。
【点睛】本题考查下丘脑的相关知识,要求考生识记下丘脑的具体功能,能对其相关知识进行归纳总结。
14. 人在幼年时期若生长激素(GH)分泌不足,会导致生长停滞,发生侏儒症,可通过及时补充GH进行治疗,使患者恢复生长。下列有关叙述正确的是( )
A. 临床上可用适量GH治疗成年侏儒症患者
B. 血液中GH减少,会导致下丘脑分泌的GH增多
C. GH发挥生理功能后就被灭活,治疗期间需持续补充GH
D. GH通过发挥催化作用,使靶细胞发生一系列的代谢变化
【答案】C
【解析】
【分析】生长激素:脑垂体前叶分泌的一种多肽,人出生后促生长的最主要的激素。
生长激素的生理作用:刺激骨骺端软骨细胞分化、增殖,从而促进骨生长,使骨长度增加;可直接刺激成骨细胞代谢,并对维持骨矿物质含量、骨密度起重要作用;协同性激素及促钙化激素共同干预骨的重塑。
【详解】A、注射GH无法治疗成年的侏儒患者,A错误;
B、GH是垂体前叶分泌的,不是下丘脑分泌的,B错误;
C、激素同受体结合后,激素原本的结构发生了改变,不再具有原来激素具有的生物学效应,即灭活了,因此治疗期间需持续补充GH,C正确;
D、激素通过与靶细胞结合进行生命活动的调节,并没有催化作用,D错误。
故选C。
15. 女子单人雪车是2022年北京东奥会新增小项之一。运动员单人驾驶雪车在赛道中进行,最高时速可达160km/h。下列对该项比赛中运动员机体生理功能调节的叙述,合理的是( )
A. 神经系统对躯体运动有分级调控,对内脏活动无调控
B. 交感神经和副交感神经同时兴奋,使心跳加快、支气管扩张
C. 下丘脑—垂体—靶腺轴兴奋,促进甲状腺激素等的分泌,提高代谢速率
D. 比赛在寒冷环境中进行,运动员机体的产热量和散热量无法维持平衡
【答案】C
【解析】
【分析】1、神经系统的分级调节
(1)人的中枢神经系统:包括脑和脊髓。脑包括大脑、小脑、间脑(主要由丘脑和下丘脑构成)、中脑、脑桥、延髓。
(2)神经中枢:中枢神经系统内调节某一特定生理功能的神经元群。包括:大脑皮层、躯体运动中枢、躯体感觉中枢、语言中枢、视觉中枢、听觉中枢等。
2、体温的平衡:人体的产热量与散热量的动态平衡;
热量来源:有机物氧化分解放能;
体温调节的中枢:下丘脑;
感受器为温度感受器,分冷觉和温觉感受器;
体温调节的方式:神经调节和体液调节。
【详解】A、神经系统对内脏活动、躯体运动均有分级调节,A错误;
B、当人体处于兴奋状态时,交感神经活动占据优势,心跳加快,支气管扩张,此时副交感神经受抑制,B错误;
C、甲状腺激素分泌是通过下丘脑—垂体—靶腺轴完成的,能够促进甲状腺激素等的分泌,提高代谢速率,C正确;
D、比赛在寒冷环境中进行,运动员机体的产热量和散热量维持平衡,体温维持相对稳定,D错误。
故选C。
本部分共6题,共70分。
16. 草本植物报春花多数为二型花柱,少数为同型花柱(如图1所示)。花药的位置明显低于柱头的为长柱型花;柱头位置明显低于花药的为短柱型花。同型花柱的花中,花药与柱头高度相近。
(1)熊蜂、蝴蝶和天蛾等昆虫为生态系统成分中的______,它们的喙细而长,在吸食花筒底部花蜜的同时,也起到帮助报春花传粉的作用,这是传粉动物与报春花______的结果。
(2)研究发现,随着海拔高度增加,高山上环境温度降低,传粉昆虫减少,同型花柱的花比例增大。为研究上述现象,科研人员进行模拟实验,处理及结果如图2所示。
①本实验中,套袋处理模拟了高山上______的条件。
②据图可知,套袋处理后______,推测同型花柱报春花传粉方式主要为______。结合图1和图2分析,二型花柱的花主要传粉方式为______,这种传粉方式有利于增加报春花的______多样性。
(3)请分析高海拔环境下同型花柱的花比例增大的原因______。
【答案】(1) ①. 消费者
②. 自然选择
(2) ①. 无传粉者 ②. 外来花粉的干扰 ③. 自花传粉 ④. 异花传粉 ⑤. 遗传
(3)同型花柱报春花的传粉方式主要为自花传粉,在传粉昆虫减少的条件下结实率更高,有利于繁殖
【解析】
【分析】1、分析图1,同型花柱的花中,花药与柱头高度相近,有助于自花传粉;而二型花柱则不利于自花授粉。2、分析图2,不套袋处理时,三种花柱类型的结束率差距不大;而套袋处理后,对同型花柱影响不大,长柱型花不结实,短柱型花结实率很低。
【小问1详解】
熊蜂、蝴蝶和天蛾等昆虫以花密为食,属于生态系统中的消费者,它们的喙细而长,在吸食花筒底部花蜜的同时,也起到帮助报春花传粉的作用,这是长期自然选择的结果。
【小问2详解】
①套袋处理可以防止外来花粉的干扰,模拟了高山上无传粉者的条件。②据图可知,套袋处理后同型花柱的花结实率较高,二型花柱的花结实率明显低或不结实,推测同型花柱报春花主要进行自花传粉。结合图l和图2分析,套袋处理后,二型花柱的花结实率低或不结实,说明其主要传粉方式为异花传粉,这种传粉方式虽然有利于增加报春花的遗传多样性。
【小问3详解】
同型花柱报春花主要为自花传粉,在传粉昆虫减少条件下结实率更高,有利于繁殖,因而高海拔环境下同型花柱的花比例增大。
17. 感知外界环境中潜在的危险信息,快速躲避天敌并作出最适宜的防御反应是动物生存所需具备的重要能力。为探究本能恐惧内在的大脑运作机制,研究人员开展了如下实验。
(1)将小鼠置于如图1的装置中,用黑色圆盘在小鼠的上视野产生阴影模拟小鼠被上空中的天敌(如老鹰)捕食的场景,阴影刺激了小鼠视网膜,引起视神经细胞产生______,最终诱发小鼠产生逃跑至遮蔽物中的防御行为。
(2)研究人员利用相关技术记录脑内腹侧被盖区(VTA)GABA能神经元的激活程度,结果(图2)显示______,推测阴影刺激通过激活VTA区GABA能神经元进而诱发小鼠逃跑行为。
(3)研究人员将光敏感的通道蛋白特异性表达在某一特定类型的神经元中,并通过特定波长的光刺激来调控神经元活动。神经元未受刺激时,细胞膜的静息电位为______,蓝光刺激光敏蛋白C会导致Na+内流,黄光刺激光敏蛋白N会导致Cl﹣内流。应用此技术设计实验进一步证实了VTA区GABA能神经元激活是诱发小鼠逃跑行为的必要条件。请从A~H中选择字母填入下表,将实验组的实验方案及相应结果补充完整。
分组
实验动物
实验条件
实验结果
实验组一
①______
黄光、②______
③______
实验组二
VTA区GABA能神经元表达光敏蛋白C的小鼠
④______、⑤______
⑥______
A.VTA区GABA能神经元表达光敏蛋白C的小鼠
B.VTA区GABA能神经元表达光敏蛋白N的小鼠
C.阴影刺激 D.无阴影刺激 E.黄光 F.蓝光
G.未见逃跑行为 H.迅速逃跑躲避
(4)科研人员对单次上视野阴影刺激诱发本能恐惧反应的小鼠展开进一步研究。对小鼠给予了连续性重复视觉危险刺激后,发现一部分小鼠逐渐“适应”,其本能恐惧反应被削弱;而另一部分小鼠则始终表现为“非适应”行为,表现出逃跑反应。针对上述“二态型”行为表征,请结合上述研究,提出一个可进一步研究的科学问题____________。
【答案】(1)神经冲动(兴奋)
(2)阴影刺激组在有阴影刺激时,VTA区CABA能神经元活性始终高于非阴影刺激组(阴影刺激后VTA区CABA能神经元活性迅速上升),并且在神经元活性达到峰值时,小鼠发生逃跑行为
(3) ①. 外正内负 ②. B ③. C ④. G ⑤. F ⑥. D ⑦. H
(4)研究引发“二态型”行为 表征生理学机制;研究“适应”和“非适应”小鼠的GABA能神经元活性的差异。
【解析】
【分析】未兴奋时神经元处于静息状态,膜内外电荷表现为外正内负,刺激会引起感受器产生神经冲动。分析曲线图需要把握两条曲线的关键差异。
【小问1详解】
图1中,用黑色圆盘在小鼠的上视野产生阴影模拟小鼠被上空中的天敌(如老鹰)捕食的场景,阴影刺激了小鼠视网膜的感受器,引起视神经细胞产生神经冲动,传至神经末梢,释放神经递质作用于突触后膜上的受体,最终诱发小鼠产生逃跑至遮蔽物中的防御行为。
【小问2详解】
根据图2中两曲线,阴影刺激组在阴影刺激后VTA区CABA能神经元活性迅速上升,VTA区CABA能神经元活性始终高于非阴影刺激组,并且在神经元活性达到峰值时,小鼠发生逃跑行为。据此推测,阴影刺激通过激活VTA区GABA能神经元进而诱发小鼠逃跑行为。
【小问3详解】
神经元未受刺激时表现为外正内负的静息电位。蓝光刺激光敏蛋白C会导致Na+内流,黄光刺激光敏蛋白N会导致Cl﹣内流,实验组二是VTA区GABA能神经元表达光敏蛋白C的小鼠,则根据所给的材料,实验组一应该是VTA区GABA能神经元表达光敏蛋白N的小鼠,两组分别是实验组一为黄光刺激、有阴影刺激,小鼠不逃跑;实验组二蓝光刺激、无阴影刺激,小鼠逃跑。
【小问4详解】
研究引发“二态型”行为 表征的生理学机制;研究“适应”和“非适应”小鼠的GABA能神经元活性的差异等,合理即可。
18. 耳是脊椎动物的感官之一,负责感受声音和维持躯体的平衡。研究者利用Tol2(特定DNA片段,可随机插入到染色体基因组任意位点)获得斑马鱼突变体。
(1)研究者用显微注射法将Tol2导入斑马鱼的______中,得到杂合体斑马鱼(F0)。Tol2的随机插入使每一条F0斑马鱼突变位点都不相同。为获得纯合突变体,需将每一条F0______。用上述方法获得的G突变体,只有突变基因纯合时表现为耳石减小、不能保持躯体平衡,说明该插入突变为______性突变。
(2)已报道的M突变体与G突变体性状一样。研究人员为探究M突变体与G突变体是否为同一基因突变导致,进行下图所示实验:
实验结果表明:__________________,且____________。
(3)为探究G基因和M基因对内耳发育的调控机制,研究人员进行如下实验。
实验一:将体外合成的斑马鱼M基因的mRNA注射到G突变体中
实验二:将体外合成的斑马鱼G基因的mRNA注射到M突变体中
若实验结果为______,则说明G基因通过调控M基因的表达来调控内耳的发育。
(4)G蛋白是转录因子,能结合在核苷酸序列“——AACCGGTT——”上,启动基因的转录。序列分析发现,M基因启动子含上述结合序列,由此推测____________。为验证这一假说,设计如下方案:
对照组:将野生型M基因的启动子与绿色荧光蛋白(GFP)基因连接,构建基因表达载体,导入野生型斑马鱼,观察绿色荧光蛋白在内耳中的表达情况;
实验组:将______与绿色荧光蛋白(GFP)基因连接,构建基因表达载体,导入野生型斑马鱼,观察绿色荧光蛋白在内耳中的表达情况。
【答案】(1) ①. 受精卵 ②. 与野生型杂交得到F1,再让F1随机交配(或F1与F0回交)得到F2,F2中即可出现突变基因纯合子
③. 隐
(2) ①. M突变体与G突变体不是同一基因突变导致 ②. M基因与G基因位于非同源染色体上
(3)实验一的斑马鱼恢复正常,实验二的斑马鱼仍表现为耳石减小、不能保持躯体平衡
(4) ①. G蛋白可能通过结合M基因的核苷酸序列“—AACCGGTT—”调控M基因的转录 ②. 核苷酸序列“—AACCGGTT—”突变的M基因的启动子
【解析】
【分析】由题意可知F2中正常表现型∶躯体平衡失调=9∶7,是9∶3∶3∶1的变式,所以可据此推断这两对基因位于两对同源染色体上,遵循基因自由组合定律。
【小问1详解】
将目基因导入动物细胞,常用的方法是:用显微注射技术将目的基因导入动物的受精卵内。Tol2的随机插入使每一条F0斑马鱼突变位点都不相同,且每一条F0斑马鱼都是杂合子,为获得纯合突变体,需将每一条F0与野生型杂交得到F1,以获得更多的杂合子,再让F1随机交配(或F1与F0回交)得到F2,F2中即可出现突变基因的纯合子。用上述方法获得的G突变体,只有突变基因纯合时表现为耳石减小、不能保持躯体平衡,若该插入突变为显性突变,则突变基因纯合和杂合时均表现为耳石减小、不能保持躯体平衡,与题意不符,说明该插入突变为隐性突变。
【小问2详解】
根据F2中正常表现型∶躯体平衡失调=9∶7,是9∶3∶3∶1的变式,可知两对基因遵循自由组合定律,即两对基因位于两对同源染色体上,由此可判断M突变体与G突变体不是同一基因突变导致。
【小问3详解】
结合(2)小问可知,若表现正常,则需要两对基因均为显性性状,M突变体中不能形成M基因表达的产物,G突变体中不能形成G基因表达的产物,故M突变体和G突变体均表现为躯体平衡失调。若G基因通过调控M基因的表达来调控内耳的发育,则实验一将体外合成的斑马鱼M基因的mRNA注射到G突变体中,可翻译形成M基因的蛋白,则斑马鱼应恢复正常;而实验二将体外合成的斑马鱼G基因的mRNA注射到M突变体中,由于M基因突变体不能转录形成M基因的mRNA,则斑马鱼仍表现为耳石减小、不能保持躯体平衡。
【小问4详解】
由题意已知,G蛋白能结合在核苷酸序列“一AACCGGTT一 ” 上,启动基因的转录,而M基因启动子含上述结合序列,据此可推测G蛋白可能通过结合M基因的核苷酸序列“一AACCGGTT一"调控M基因的转录。为了验证这一说法, 可将绿色荧光蛋白基因分别与野生型M基因的启动子、核苷酸序列“一AACCGGTT一"突变的M基因的启动子分别构建基因表达载体,并导入野生型斑马鱼,观察绿色荧光蛋白在内耳中的表达情况,该实验的自变量为M基因的启动子中核苷酸序列“一AACCGGTT一"是否突变,故实验组应为:将核苷酸序列“一AACCGGTT一"突变的M基因的启动子与绿色荧光蛋白(EGFP) 基因连接,构建基因表达载体,导入野生型斑马鱼,观察绿色荧光蛋白在内耳中的表达情况。
19. 玉米(2n=20)是我国栽培面积最大的作物,近年来常用的一种单倍体育种技术使玉米新品种选育更加高效。
(1)单倍体玉米体细胞的染色体数为______,因此在减数分裂过程中______,导致配子中无完整的______。
(2)研究者发现一种玉米突变体(S),用S的花粉给普通玉米授粉,会结出一定比例的单倍体籽粒(胚是单倍体;胚乳与二倍体籽粒胚乳相同,是含有一整套精子染色体的三倍体。见图1)。
①根据亲本中某基因的差异,通过PCR扩增以确定单倍体胚的来源,结果见图2。
从图2结果可以推测单倍体的胚是由______发育而来。
②玉米籽粒颜色由A、a与R、r两对独立遗传的基因控制,A、R同时存在时籽粒为紫色,缺少A或R时籽粒为白色。紫粒玉米与白粒玉米杂交,结出的籽粒中紫∶白=3∶5,出现性状分离的原因是______,推测白粒亲本的基因型是______。
③将玉米籽粒颜色作为标记性状,用于筛选S与普通玉米杂交后代中的单倍体,过程如下:
请根据F1籽粒颜色区分单倍体和二倍体籽粒并写出与表型相应的基因型______。
(3)现有高产抗病白粒玉米纯合子(G)、抗旱抗倒伏白粒玉米纯合子(H),欲培育出高产抗病抗旱抗倒伏的品种。结合(2)③中的育种材料与方法,育种流程应为:______;将得到的单倍体进行染色体加倍以获得纯合子;选出具有优良性状的个体。
【答案】(1) ①. 10条 ②. 染色体无法联会 ③. 染色体组
(2) ①. 卵细胞 ②. 紫粒玉米和白粒玉米均为杂合子 ③. aaRr或Aarr ④. 白色、ar;紫色、AaRr
(3)用G和H杂交,将所得F1为母本与S杂交;根据籽粒颜色挑出单倍体
【解析】
【分析】1、单倍体生物是由未经受精作用的配子发育成的个体,其染色体数为本物种配子染色体数。
2、玉米籽粒颜色由A、a与R、r两对独立遗传的基因控制,遵循基因的自由组合定律。A、R同时存在时籽粒为紫色,缺少A或R时籽粒为白色,则紫色的基因型为A_R_,白色的基因型为A_rr、aaR_、aarr。
【小问1详解】
玉米(2n=20)的正常体细胞中含20条染色体,所以其配子中含有10条染色体。由配子发育而成的单倍体玉米体细胞的染色体数为10条,不含同源染色体,因此单倍体玉米在减数第一次分裂过程中染色体无法联会,导致配子中无完整的染色体组。
【小问2详解】
①从图2结果可以看出,F1单倍体胚与普通玉米母本所含DNA片段相同,所以可推测单倍体的胚是由普通玉米的卵细胞发育而来。
②玉米籽粒颜色由A、a与R、r两对独立遗传的基因控制,A、R同时存在时籽粒为紫色,缺少A或R时籽粒为白色,紫粒玉米与白粒玉米杂交,结出的籽粒中紫∶白=3∶5,是3∶1∶3∶1的变式,说明亲本中存在一对等位基因的自交,另一对等位基因为测交,故可推测紫粒亲本的基因型是AaRr,白粒亲本的基因型是Aarr或aaRr。出现性状分离的原因是紫粒玉米和白粒玉米均为杂合子。
③由于单倍体的胚是由普通玉米的卵细胞发育而来,而母本是普通玉米白粒aarr,所以单倍体基因型为ar,为白粒。则二倍体基因型为AaRr,表现型为紫粒。
【小问3详解】
根据现有提供的材料,欲培育出高产抗病抗旱抗倒伏的品种。其育种流程应为:①将G和H杂交,得到F1的种子,这样就把高产、抗病、抗旱、抗倒伏的基因集中在一起。②将得到F1的种子种植得到F1的植株作母本,授以S的花粉,得到种子根据籽粒颜色挑出单倍体,再利用秋水仙素处理,使得到的植株细胞中染色体加倍以获得纯合子,从而选出具有优良性状的个体。
20. 学习以下材料,回答问题。
疼痛是一种复杂的生理和心理活动,它包括伤害性刺激作用于机体所引起的痛感觉——“痛觉”及机体对该刺激产生的一系列“痛反应”。与疼痛有关的分子、细胞及相关机制的研究是镇痛药物开发的基础。
研究表明,TRPV1是位于感觉神经末梢的非选择性阳离子通道蛋白,广泛分布于哺乳动物和人体不同组织中,它可以通过开合控制相关离子跨越细胞膜,而离子通道不断开合,电信号不断“跑位”,使神经细胞膜产生快速的电位变化,电信号就会沿着神经细胞传送到大脑。实验证明,辣椒素和43℃以上的高温都可以激活TRPV1,并打开其通道。
为研究辣椒素对TRPV1通道的作用机制,科学家对神经元首先进行荧光染剂处理,然后加入浓度为1μmol/L辣椒素,利用共聚焦显微成像法对细胞进行动态观察,并同步记录细胞内荧光值的变化,结果如图1。(说明:静息状态下,细胞外Ca2+浓度高于细胞内,此状态会抑制Na+内流。细胞内Ca2+浓度增加可导致荧光强度增加。)
研究还发现,TRPV1通道与关节炎引起的慢性炎症痛也有密切关系。图2表示白介素IL—6(由多种细胞分泌的一种炎症因子)引发炎症疼痛时的分子机制。(注:Gp130—JAK、P13K、AKT是参与细胞信号转导过程中的重要物质。)
TRP通道蛋白家族种类较多,TRPV1是结构、功能研究最清楚的家族成员之一,此外,科学家还发现了与感觉相关的其他离子通道,如TRPM8则可识别低温刺激和被薄荷醇激活,与冰爽的刺痛感产生有关。可见,不同的离子通道产生的电信号不完全相同,对于大脑来说,不同电信号代表着不一样的危机。
请根据上述信息,结合所学知识,回答相关问题。
(1)TRPV1通道蛋白能够被高温刺激并引发电信号,是反射弧中的______。
(2)本文关于“研究辣椒素对TRPV1通道的作用机制”的实验,若要证明“辣椒素可激活并打开TRPV1”,还需要做一个对照实验:用荧光染剂处理神经元,______,利用共聚焦显微成像法对细胞进行动态观察,同步记录______变化,并将结果与实验组作对比。
(3)请综合上述图文信息,结合所学知识,以文字和箭头方式,从细胞水平和分子水平层面阐述辣椒素刺激引起机体产生痛觉的一系列兴奋的产生、传导、传递过程。
辣椒素刺激→__________________→产生痛觉。
(4)基于IL-6炎症因子引发疼痛的分子机制,请为研制缓解慢性炎症痛的药物提供两条思路(简要阐明即可)。思路一:____________;思路二:____________。
(5)痛觉会给动物带来痛苦,为什么在漫长的进化历程中,依然保留了对痛觉的感知?____________。
【答案】(1)感受器 (2) ①. 不加入辣椒素
②. 细胞内的荧光值
(3)感觉神经末梢膜上TRPV1被激活,通道开启→Ca2+内流显著增强→胞外Ca2+浓度减小→对Na+内流的抑制作用减弱→Na+内流→感觉神经末梢产生外负内正的动作电位(产生兴奋)→兴奋通过传入神经,最终传至大脑皮层的感(痛)觉中枢
(4) ①. 降低IL-6等炎症因子的含量或信号通路中物质含量(如制备IL-6等炎症因子的抗体或制备信号通路分子的抗体等) ②. 抑制TRPV1通道在细胞内的转运途径
(5)疼痛可使动物个体对来自外界和身体内部的危机及疾病做出相应的判断,并采取保护措施减轻伤害,增加个体生存的机会 ,有助于维持种群数量的稳定,利于种群的繁衍
【解析】
【分析】神经调节是指在神经系统的直接参与下所实现的生理功能调节过程,是人体最重要的调节方式。人体通过神经系统对各种刺激作出规律性应答的过程叫做反射,反射是神经调节的基本方式。反射的结构基础为反射弧,包括五个基本环节:感受器、传入神经、神经中枢、传出神经和效应器。感受器是连接神经调节受刺激的器官,效应器是产生反应的器官;中枢在脑和脊髓中,传入和传出神经是将中枢与感受器和效应器联系起来的通路。
【小问1详解】
TRPV1通道蛋白位于感觉神经末梢的非选择性阳离子通道蛋白,属于反射弧中的感受器。
【小问2详解】
要证明“辣椒素可激活并打开TRPV1”,本实验的自变量是有无辣椒素,因变量为细胞的TRPV1是否打开,实验组有辣椒素处理,对照组不需要辣椒素处理,所以本实验除了实验组之外,还需要一个对照组,对照组的处理:用荧光染剂处理神经元,不加入辣椒素,利用共聚焦显微成像法对细胞进行动态观察,同步记录细胞内的荧光值的变化,并将结果与实验组作对比。
【小问3详解】
从细胞水平和分子水平层面阐述辣椒素刺激引起机体产生痛觉的一系列兴奋的产生、传导、传递过程,辣椒素刺激会导致感觉神经末梢膜上TRPV1被激活,通道开启,TRPV1是协助Ca2+运输的蛋白质,所以Ca2+内流显著增强,细胞外的Ca2+浓度减小,对Na+内流的抑制作用减弱,钠离子大量内流,感觉神经末梢产生兴奋,兴奋通过传入神经,最终传至大脑皮层的感觉中枢。
【小问4详解】
IL-6炎症因子引发疼痛的分子机制涉及多种中间转换信号,所以缓解慢性炎症痛时主要思路就是降低IL-6等炎症因子的含量或信号通路中物质含量(如制备IL-6等炎症因子的抗体或制备信号通路分子的抗体等)和抑制TRPV1通道在细胞内的转运途径。
【小问5详解】
生物存在痛觉对机体是有利的,从个体层面来讲,疼痛可使动物个体对来自外界和身体内部的危机及疾病做出相应的判断,并采取保护措施减轻伤害,增加个体生存的机会,从种群层面,个体的生存有助于维持种群数量的稳定,利于种群的繁衍。
21. 胰岛素是调节血糖的重要激素,研究者研制了一种“智能”胰岛素(IA)并对其展开了系列实验,以期用于糖尿病的治疗。
(1)正常情况下,人体血糖浓度升高时,胰岛B细胞分泌的胰岛素增多,经体液运输到______,促进其对葡萄糖的______和利用,使血糖浓度降低。
(2)GT是葡萄糖进入细胞的载体蛋白,IA(见图1)中的X能够抑制GT的功能。为测试葡萄糖对IA与GT结合的影响,将足量的带荧光标记的IA加入红细胞膜悬液中处理30分钟,使IA与膜上的胰岛素受体、GT充分结合。之后,分别加入葡萄糖至不同的终浓度,10分钟后检测膜上的荧光强度。图2结果显示:随着葡萄糖浓度的升高,______。研究表明葡萄糖浓度越高,______。据上述信息,推断IA、葡萄糖、GT三者的关系为______。
(3)为评估IA调节血糖水平的效果,研究人员给糖尿病小鼠和正常小鼠均分别注射适量胰岛素和IA,测量血糖浓度的变化,结果如图3。
该实验结果表明IA对血糖水平的调节比外源普通胰岛素更具优势,体现在______。
(4)细胞膜上GT含量呈动态变化,当胰岛素与靶细胞上的受体结合后,细胞膜上的GT增多。若IA作为治疗药物,糖尿病患者用药后进餐,血糖水平会先上升后下降。请从稳态与平衡的角度,完善IA调控血糖的机制图。(任选一个过程,在方框中以文字和箭头的形式作答。)______。
【答案】(1) ①. 全身各处
②. 摄取、利用和储存
(2) ①. 膜上的荧光强度降低 ②. IA与GT结合量越低 ③. 葡萄糖与IA竞争结合GT
(3)IA能响应血糖浓度变化发挥作用/IA降血糖的效果更久且能避免低血糖的风险
(4)
【解析】
【分析】血糖的来源:食物中的糖类的消化吸收、肝糖原的分解、脂肪等非糖物质的转化;去向:血糖的氧化分解为CO2、H2O和能量、合成肝糖原、肌糖原(肌糖原只能合成不能水解为葡萄糖)、血糖转化为脂肪、某些氨基酸。
【小问1详解】
人体血糖浓度升高时,胰岛B细胞分泌的胰岛素增多,运输到全身各处,促进各细胞加速摄取、利用和储存葡萄糖,从而起到降血糖的效果。
【小问2详解】
分析图2,随着悬液中葡萄糖浓度越高,细胞膜上的荧光强度越低。由题干分析,带荧光的IA能与GT和胰岛素受体结合位于红细胞膜上,加入葡萄糖,膜上的荧光强度会下降,意味着IA从膜上脱落下来,加入的葡萄糖浓度越高,膜上的IA越少,由于葡萄糖可以与GT结合而不能与胰岛素受体结合,故推断IA、葡萄糖、GT三者的关系为葡萄糖与IA竞争结合GT。
【小问3详解】
分析图3,对比两幅图可知,胰岛素会将血糖降至60mg•dL-1(低血糖),而IA能将血糖降至100mg•dL-1左右;IA能将血糖维持在正常水平约10个小时,而胰岛素只能维持2小时左右,故该实验结果表明IA对血糖水平的调节比外源普通胰岛素更具优势,体现在IA能响应血糖浓度变化发挥作用/IA降血糖的效果更久且能避免低血糖的风险。
【小问4详解】
由题干信息可知,GT是葡萄糖进入细胞的载体蛋白,血糖浓度升高时,GT数量多有利于降血糖,IA可以与GT或胰岛素受体结合,与GT结合会抑制GT的功能。糖尿病患者用药后进餐,由于食物的消化吸收,血糖浓度会先升高,葡萄糖与IA竞争性结合GT增多,故IA与GT结合减少,与胰岛素受体结合增多,导致膜上的GT增多,进一步有利于葡萄糖与GT结合,最终细胞摄取葡萄糖的速率升高。血糖下降时,葡萄糖与IA竞争性结合GT减少,IA与GT结合增多,与胰岛素受体结合减少,故膜上的GT减少,能与葡萄糖结合的GT也减少,最终细胞摄取的葡萄糖的速率降低。如图:
相关试卷
这是一份2024上海交大附中高三上学期10月月考试题生物含答案,共60页。试卷主要包含了植物生理,生物与环境,抑郁症,微生物与塑料降解,基因打靶,肌肉收缩缺损综合征等内容,欢迎下载使用。
这是一份四川省射洪中学2024届高三生物上学期10月月考试题(Word版附答案),共5页。试卷主要包含了下列有关实验的叙述,正确的是,下图为某二倍体生物,现有基因型为XDY的动物等内容,欢迎下载使用。
这是一份北京市中国人民大学附中2022-2023学年高三生物10月月考试题(Word版附答案),共16页。试卷主要包含了 下图为某家族的遗传系谱图等内容,欢迎下载使用。

