所属成套资源:五年(2018-2022)高考化学真题分项汇编(全国通用)
- 【五年高考真题】最新五年化学高考真题分项汇编——专题07《电化学及其应用》(2023全国卷地区通用) 试卷 3 次下载
- 【五年高考真题】最新五年化学高考真题分项汇编——专题08《水溶液中的离子平衡》(2023全国卷地区通用) 试卷 3 次下载
- 【五年高考真题】最新五年化学高考真题分项汇编——专题10《有机化合物》(2023全国卷地区通用) 试卷 3 次下载
- 【五年高考真题】最新五年化学高考真题分项汇编——专题11《化学工艺流程》(2023全国卷地区通用) 试卷 7 次下载
- 【五年高考真题】最新五年化学高考真题分项汇编——专题12《化学反应原理综合题》(2023全国卷地区通用) 试卷 4 次下载
【五年高考真题】最新五年化学高考真题分项汇编——专题09《化学实验基础》(2023全国卷地区通用)
展开
这是一份【五年高考真题】最新五年化学高考真题分项汇编——专题09《化学实验基础》(2023全国卷地区通用),文件包含2018-2022高考真题高考化学五年真题汇编专题09《化学实验基础》解析版全国卷地区通用docx、2018-2022高考真题高考化学五年真题汇编专题09《化学实验基础》原卷版全国卷地区通用docx等2份试卷配套教学资源,其中试卷共52页, 欢迎下载使用。
专题09 化学实验基础
【2022年】
1.(2022·浙江卷)名称为“吸滤瓶”的仪器是
A. B. C. D.
2.(2022·山东卷)下列试剂实验室保存方法错误的是
A.浓硝酸保存在棕色细口瓶中
B.氢氧化钠固体保存在广口塑料瓶中
C.四氯化碳保存在广口塑料瓶中
D.高锰酸钾固体保存在棕色广口瓶中
2.(2022·浙江卷)下列说法不正确的是
A.用标准液润洗滴定管后,应将润洗液从滴定管上口倒出
B.铝热反应非常剧烈,操作时要戴上石棉手套和护目镜
C.利用红外光谱法可以初步判断有机物中具有哪些基团
D.蒸发浓缩硫酸铵和硫酸亚铁(等物质的量)的混合溶液至出现晶膜,静置冷却,析出硫酸亚铁铵晶体
3.(2022·湖南卷)化学实验操作是进行科学实验的基础。下列操作符合规范的是
A.碱式滴定管排气泡
B.溶液加热
C.试剂存放
D.溶液滴加
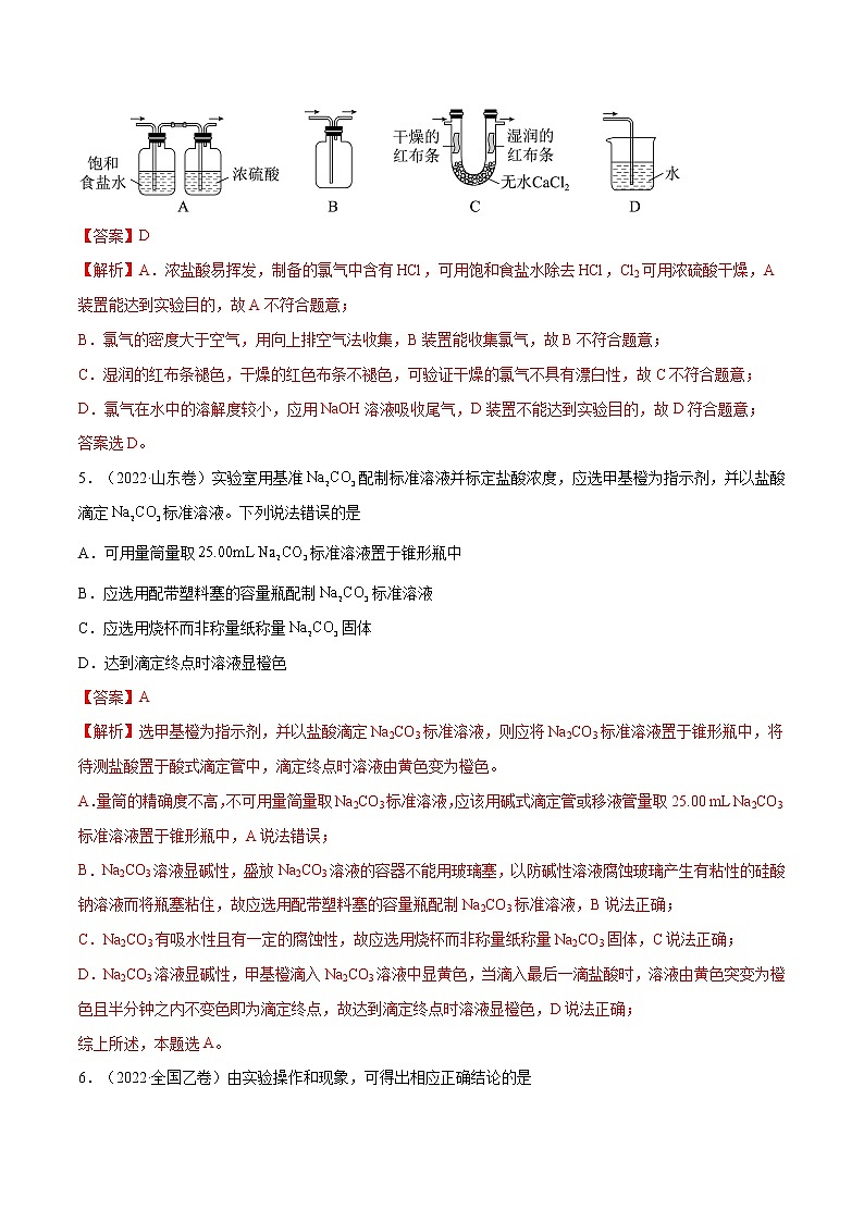
4.(2022·广东卷)实验室用和浓盐酸反应生成后,按照净化、收集、性质检验及尾气处理的顺序进行实验。下列装置(“→”表示气流方向)不能达到实验目的的是
5.(2022·山东卷)实验室用基准配制标准溶液并标定盐酸浓度,应选甲基橙为指示剂,并以盐酸滴定标准溶液。下列说法错误的是
A.可用量筒量取标准溶液置于锥形瓶中
B.应选用配带塑料塞的容量瓶配制标准溶液
C.应选用烧杯而非称量纸称量固体
D.达到滴定终点时溶液显橙色
6.(2022·全国乙卷)由实验操作和现象,可得出相应正确结论的是
实验操作
现象
结论
A
向NaBr溶液中滴加过量氯水,再加入淀粉KI溶液
先变橙色,后变蓝色
氧化性:
B
向蔗糖溶液中滴加稀硫酸,水浴加热,加入新制的悬浊液
无砖红色沉淀
蔗糖未发生水解
C
石蜡油加强热,将产生的气体通入的溶液
溶液红棕色变无色
气体中含有不饱和烃
D
加热试管中的聚氯乙烯薄膜碎片
试管口润湿的蓝色石蕊试纸变红
氯乙烯加聚是可逆反应
7.(2022·全国甲卷)根据实验目的,下列实验及现象、结论都正确的是
选项
实验目的
实验及现象
结论
A
比较和的水解常数
分别测浓度均为的和溶液的,后者大于前者
B
检验铁锈中是否含有二价铁
将铁锈溶于浓盐酸,滴入溶液,紫色褪去
铁锈中含有二价铁
C
探究氢离子浓度对、相互转化的影响
向溶液中缓慢滴加硫酸,黄色变为橙红色
增大氢离子浓度,转化平衡向生成的方向移动
D
检验乙醇中是否含有水
向乙醇中加入一小粒金属钠,产生无色气体
乙醇中含有水
8.(2022·山东卷)实验室制备过程为:①高温下在熔融强碱性介质中用氧化制备;②水溶后冷却,调溶液至弱碱性,歧化生成和;③减压过滤,将滤液蒸发浓缩、冷却结晶,再减压过滤得。下列说法正确的是
A.①中用瓷坩埚作反应器
B.①中用作强碱性介质
C.②中只体现氧化性
D.转化为的理论转化率约为66.7%
9.(2022·广东卷)为检验牺牲阳极的阴极保护法对钢铁防腐的效果,将镀层有破损的镀锌铁片放入酸化的溶液中。一段时间后,取溶液分别实验,能说明铁片没有被腐蚀的是
A.加入溶液产生沉淀
B.加入淀粉碘化钾溶液无蓝色出现
C.加入溶液无红色出现
D.加入溶液无蓝色沉淀生成
10.(2022·湖北卷)下列实验装置(部分夹持装置略)或现象错误的是
A.滴入酚酞溶液
B.吸氧腐蚀
C.钠的燃烧
D.石蜡油的热分解
11.(2022·浙江卷)亚硝酸钠俗称“工业盐”,其外观、口感与食盐相似,人若误服会中毒。现将适量某样品(成分为亚硝酸钠或氯化钠)溶于水配成溶液,分别取少量该溶液于试管中进行实验。下列方案设计、现象和结论都正确的是
方案设计
现象和结论
A
先加入少量溶液,再加溶液和足量稀硝酸,振荡
若产生白色沉淀,则样品为亚硝酸钠
B
加到少量溶液中,再加硫酸酸化,振荡
若溶液褪色,则样品为亚硝酸钠
C
先加到少量溶液中,再加入稀盐酸酸化,振荡
若溶液变黄色,则样品为亚硝酸钠
D
先加入少量溶液,再加入溶液和稀硝酸,振荡
若产生白色沉淀,则样品为亚硝酸钠
12.(2022·湖南卷)为探究的性质,进行了如下实验(和溶液浓度均为)。
实验
操作与现象
①
在水中滴加2滴溶液,呈棕黄色;煮沸,溶液变红褐色。
②
在溶液中滴加2滴溶液,变红褐色;
再滴加溶液,产生蓝色沉淀。
③
在溶液中滴加2滴溶液,变红褐色;
将上述混合液分成两份,一份滴加溶液,无蓝色沉淀生;
另一份煮沸,产生红褐色沉淀。
依据上述实验现象,结论不合理的是A.实验①说明加热促进水解反应
B.实验②说明既发生了水解反应,又发生了还原反应
C.实验③说明发生了水解反应,但没有发生还原反应
D.整个实验说明对的水解反应无影响,但对还原反应有影响
13.(2022·山东卷)已知苯胺(液体)、苯甲酸(固体)微溶于水,苯胺盐酸盐易溶于水。实验室初步分离甲苯、苯胺、苯甲酸混合溶液的流程如下。下列说法正确的是
A.苯胺既可与盐酸也可与溶液反应
B.由①、③分别获取相应粗品时可采用相同的操作方法
C.苯胺、甲苯、苯甲酸粗品依次由①、②、③获得
D.①、②、③均为两相混合体系
【2021年】
1.(2021·广东)测定浓硫酸试剂中含量的主要操作包括:①量取一定量的浓硫酸,稀释;②转移定容得待测液;③移取待测液,用的溶液滴定。上述操作中,不需要用到的仪器为
A. B. C. D.
2.(2021·山东)关于下列仪器使用的说法错误的是
A.①、④不可加热 B.②、④不可用作反应容器
C.③、⑤可用于物质分离 D.②、④、⑤使用前需检漏
3.(2021·浙江)下列图示表示灼烧操作的是
A.
B.
C.
D.
4.(2021·浙江)下列说法正确的是
A.减压过滤适用于过滤胶状氢氧化物类沉淀
B.实验室电器设备着火,可用二氧化碳灭火器灭火
C.制备硫酸亚铁铵晶体时,须将含和的溶液浓缩至干
D.将热的饱和溶液置于冰水中快速冷却即可制得颗粒较大的晶体
5.(2021·广东)化学是以实验为基础的科学。下列实验操作或做法正确且能达到目的的是
选项
操作或做法
目的
A
将铜丝插入浓硝酸中
制备
B
将密闭烧瓶中的降温
探究温度对平衡移动的影响
C
将溴水滴入溶液中,加入乙醇并振荡
萃取溶液中生成的碘
D
实验结束,将剩余固体放回原试剂瓶
节约试剂
6.(2021·河北)下列操作规范且能达到实验目的的是
A.图甲测定醋酸浓度 B.图乙测定中和热
C.图丙稀释浓硫酸 D.图丁萃取分离碘水中的碘
7.(2021·浙江)下列方案设计、现象和结论都正确的是
目的
方案设计
现象和结论
A
探究乙醇消去反应的产物
取乙醇,加入浓硫酸、少量沸石,迅速升温至140℃,将产生的气体通入溴水中
若溴水褪色,则乙醇消去反应的产物为乙烯
B
探究乙酰水杨酸样品中是否含有水杨酸
取少量样品,加入蒸馏水和少量乙醇,振荡,再加入1-2滴溶液
若有紫色沉淀生成,则该产品中含有水杨酸
C
探究金属钠在氧气中燃烧所得固体粉末的成分
取少量固体粉末,加入蒸馏水
若无气体生成,则固体粉末为;若有气体生成,则固体粉末为
D
探究固体样品是否变质
取少量待测样品溶于蒸馏水,加入足量稀盐酸,再加入足量溶液
若有白色沉淀产生,则样品已经变质
8.(2021·湖南)下列实验设计不能达到实验目的的是
实验目的
实验设计
A
检验溶液中是否被氧化
取少量待测液,滴加溶液,观察溶液颜色变化
B
净化实验室制备的
气体依次通过盛有饱和溶液、浓的洗气瓶
C
测定溶液的pH
将待测液滴在湿润的pH试纸上,与标准比色卡对照
D
工业酒精制备无水乙醇
工业酒精中加生石灰,蒸馏
9.(2021·湖南)1-丁醇、溴化钠和70%的硫酸共热反应,经过回流、蒸馏、萃取分液制得1-溴丁烷粗产品,装置如图所示:
已知:
下列说法正确的是
A.装置I中回流的目的是为了减少物质的挥发,提高产率
B.装置Ⅱ中a为进水口,b为出水口
C.用装置Ⅲ萃取分液时,将分层的液体依次从下放出
D.经装置Ⅲ得到的粗产品干燥后,使用装置Ⅱ再次蒸馏,可得到更纯的产品
10.(2021·山东)为完成下列各组实验,所选玻璃仪器和试剂均准确、完整的是(不考虑存放试剂的容器)
实验目的
玻璃仪器
试剂
A
配制100mL一定物质的量浓度的NaCl溶液
100mL容量瓶、胶头滴管、烧杯、量筒、玻璃棒
蒸馏水、NaCl固体
B
制备Fe(OH)3胶体
烧杯、酒精灯、胶头滴管
蒸馏水、饱和FeCl3溶液
C
测定NaOH溶液浓度
烧杯、锥形瓶、胶头滴管、酸式滴定管
待测NaOH溶液、已知浓度的盐酸、甲基橙试剂
D
制备乙酸乙酯
试管、量筒、导管、酒精灯
冰醋酸、无水乙醇、饱和Na2CO3溶液
【2020年】
1.(2020·新课标Ⅰ)下列气体去除杂质的方法中,不能实现目的的是
气体(杂质)
方法
A
SO2(H2S)
通过酸性高锰酸钾溶液
B
Cl2(HCl)
通过饱和的食盐水
C
N2(O2)
通过灼热的铜丝网
D
NO(NO2)
通过氢氧化钠溶液
2.(2020·新课标Ⅲ)喷泉实验装置如图所示。应用下列各组气体—溶液,能出现喷泉现象的是
气体
溶液
A.
H2S
稀盐酸
B.
HCl
稀氨水
C.
NO
稀H2SO4
D.
CO2
饱和NaHCO3溶液
3.(2020·江苏卷)实验室以CaCO3为原料,制备CO2并获得CaCl2﹒6H2O晶体。下列图示装置和原理不能达到实验目的的是
A. 制备CO2
B. 收集CO2
C. 滤去CaCO3
D. 制得CaCl2﹒6H2O
4.(2020·江苏卷)根据下列实验操作和现象所得到的结论正确的是
选项
实验操作和现象
结论
A
向淀粉溶液中加适量20%H2SO4溶液,加热,冷却后加NaOH溶液至中性,再滴加少量碘水,溶液变蓝
淀粉未水解
B
室温下,向HCl溶液中加入少量镁粉,产生大量气泡,测得溶液温度上升
镁与盐酸反应放热
C
室温下,向浓度均为的BaCl2和CaCl2混合溶液中加入Na2CO3溶液,出现白色沉淀
白色沉淀是BaCO3
D
向H2O2溶液中滴加KMnO4溶液,溶液褪色
H2O2具有氧化性
5.(2020·山东卷)实验室中下列做法错误的是
A. 用冷水贮存白磷 B. 用浓硫酸干燥二氧化硫
C. 用酒精灯直接加热蒸发皿 D. 用二氧化碳灭火器扑灭金属钾的燃烧
6.(2020·山东卷)利用下列装置(夹持装置略)进行实验,能达到实验目的的是
A. 用甲装置制备并收集CO2
B. 用乙装置制备溴苯并验证有HBr产生
C. 用丙装置制备无水MgCl2
D. 用丁装置在铁上镀铜
7.(2020·山东卷)实验室分离Fe3+和Al3+的流程如下:
知Fe3+在浓盐酸中生成黄色配离子【FeCl4】,该配离子在乙醚(Et2O,沸点34.6℃)中生成缔合物 。下列说法错误的是
A. 萃取振荡时,分液漏斗下口应倾斜向下
B. 分液时,应先将下层液体由分液漏斗下口放出
C. 分液后水相为无色,说明已达到分离目的
D. 蒸馏时选用直形冷凝管
8.(2020·山东卷)下列操作不能达到实验目的的是
目的
操作
A
除去苯中少量的苯酚
加入适量NaOH溶液,振荡、静置、分液
B
证明酸性:碳酸>苯酚
将盐酸与NaHCO3混合产生的气体直接通入苯酚钠溶液
C
除去碱式滴定管胶管内的气泡
将尖嘴垂直向下,挤压胶管内玻璃球将气泡排出
D
配制用于检验醛基的氢氧化铜悬浊液
向试管中加入2mL10%NaOH溶液,再滴加数滴2%CuSO4溶液,振荡
9.(2020·天津卷)下列实验仪器或装置的选择正确的是
配制5000mL0.1000
mol.L-1Na2CO3溶液
除去Cl2中的HCl
蒸馏用冷凝管
盛装Na2SiO3溶液的试剂瓶
A
B
C
D
10.(2020·天津卷)检验下列物所选用的试剂正确的是
待检验物质
所用试剂
A
海水中的碘元素
淀粉溶液
B
SO2气体
澄清石灰水
C
溶液中的Cu2+
氨水
D
溶液中的
NaOH溶液,湿润的蓝色石蕊试纸
11.(2020·浙江卷)固液分离操作中,需要用到的仪器是( )
A. B. C. D.
12.(2020·浙江卷)下列有关实验说法不正确的是( )
A. 萃取Br2时,向盛有溴水的分液漏斗中加入CCl4,振荡、静置分层后,打开旋塞,先将水层放出
B. 做焰色反应前,铂丝用稀盐酸清洗并灼烧至火焰呈无色
C. 乙醇、苯等有机溶剂易被引燃,使用时须远离明火,用毕立即塞紧瓶塞
D. 可用溶液和稀区分、和
【2019年】
1.[2019·新课标Ⅰ]实验室制备溴苯的反应装置如下图所示,关于实验操作或叙述错误的是
A.向圆底烧瓶中滴加苯和溴的混合液前需先打开K
B.实验中装置b中的液体逐渐变为浅红色
C.装置c中的碳酸钠溶液的作用是吸收溴化氢
D.反应后的混合液经稀碱溶液洗涤、结晶,得到溴苯
2.[2019·新课标Ⅱ] 下列实验现象与实验操作不相匹配的是
实验操作
实验现象
A
向盛有高锰酸钾酸性溶液的试管中通入足量的乙烯后静置
溶液的紫色逐渐褪去,静置后溶液分层
B
将镁条点燃后迅速伸入集满CO2的集气瓶
集气瓶中产生浓烟并有黑色颗粒产生
C
向盛有饱和硫代硫酸钠溶液的试管中滴加稀盐酸
有刺激性气味气体产生,溶液变浑浊
D
向盛有FeCl3溶液的试管中加过量铁粉,充分振荡后加1滴KSCN溶液
黄色逐渐消失,加KSCN后溶液颜色不变
3.[2019·新课标Ⅲ] 下列实验不能达到目的的是
选项
目的
实验
A
制取较高浓度的次氯酸溶液
将Cl2通入碳酸钠溶液中
B
加快氧气的生成速率
在过氧化氢溶液中加入少量MnO2
C
除去乙酸乙酯中的少量乙酸
加入饱和碳酸钠溶液洗涤、分液
D
制备少量二氧化硫气体
向饱和亚硫酸钠溶液中滴加浓硫酸
4.[2019·浙江4月选考]下列图示表示过滤的是
A. B. C. D.
5.[2019·浙江4月选考] 针对下列实验现象表述不正确的是
A.用同一针筒先后抽取80 mL氯气、20 mL水,振荡,气体完全溶解,溶液变为黄绿色
B.在表面皿中加入少量胆矾,再加入3 mL浓硫酸,搅拌,固体由蓝色变白色
C.向二氧化硫水溶液中滴加氯化钡溶液,再滴加双氧水,产生白色沉淀
D.将点燃后的镁条伸入充满二氧化碳的集气瓶,镁条剧烈燃烧,有白色、黑色固体生成
6.[2019·江苏卷]下列实验操作能达到实验目的的是
A.用经水湿润的pH试纸测量溶液的pH
B.将4.0 g NaOH固体置于100 mL容量瓶中,加水至刻度,配制1.000 mol·L−1NaOH溶液
C.用装置甲蒸干AlCl3溶液制无水AlCl3固体
D.用装置乙除去实验室所制乙烯中的少量SO2
7.[2019·江苏卷] 室温下进行下列实验,根据实验操作和现象所得到的结论正确的是
选项
实验操作和现象
结论
A
向X溶液中滴加几滴新制氯水,振荡,再加入少量KSCN溶液,溶液变为红色
X溶液中一定含有Fe2+
B
向浓度均为0.05 mol·L−1的NaI、NaCl混合溶液中滴加少量AgNO3溶液,有黄色沉淀生成
Ksp(AgI)> Ksp(AgCl)
C
向3 mL KI溶液中滴加几滴溴水,振荡,再滴加1mL淀粉溶液,溶液显蓝色
Br2的氧化性比I2的强
D
用pH试纸测得:CH3COONa溶液的pH约为
9,NaNO2溶液的pH约为8
HNO2电离出H+的能力比CH3COOH的强
8.[2019·天津卷]下列实验操作或装置能达到目的的是
A
B
C
D
混合浓硫酸和乙醇
配制一定浓度的溶液
收集气体
证明乙炔可使溴水褪色
9.[2019·北京卷] 探究草酸(H2C2O4)性质,进行如下实验。(已知:室温下,0.1 mol·L−1 H2C2O4的pH=1.3)
实验
装置
试剂a
现象
①
Ca(OH)2溶液(含酚酞)
溶液褪色,产生白色沉淀
②
少量NaHCO3溶液
产生气泡
③
酸性KMnO4溶液
紫色溶液褪色
④
C2H5OH和浓硫酸
加热后产生有香味物质
由上述实验所得草酸性质所对应的方程式不正确的是
A.H2C2O4有酸性,Ca(OH)2+ H2C2O4==CaC2O4↓+2H2O
B.酸性:H2C2O4> H2CO3,NaHCO3+ H2C2O4==NaHC2O4+CO2↑+H2O
C.H2C2O4具有还原性,2+5+16H+==2Mn2++10CO2↑+ 8H2O
D.H2C2O4可发生酯化反应,HOOCCOOH+2C2H5OHC2H5OOCCOOC2H5+2H2O
【2018年】
1. (2018·全国卷Ⅰ)在生成和纯化乙酸乙酯的实验过程中,下列操作未涉及的是
2. (2018·全国卷II)下列实验过程可以达到实验目的的是
编号
实验目的
实验过程
A
配制0.4000 mol·L−1的NaOH溶液
称取4.0 g固体NaOH于烧杯中,加入少量蒸馏水溶解,转移至250 mL容量瓶中定容
B
探究维生素C的还原性
向盛有2 mL黄色氯化铁溶液的试管中滴加浓的维生素C溶液,观察颜色变化
C
制取并纯化氢气
向稀盐酸中加入锌粒,将生成的气体依次通过NaOH溶液、浓硫酸和KMnO4溶液
D
探究浓度对反应速率的影响
向2支盛有5 mL不同浓度NaHSO3溶液的试管中同时加入2 mL 5%H2O2溶液,观察实验现象
3. (2018·全国卷II)实验室中用如图所示的装置进行甲烷与氯气在光照下反应的实验。
光照下反应一段时间后,下列装置示意图中能正确反映实验现象的是
4. (2018·全国卷Ⅲ)下列实验操作不当的是
A. 用稀硫酸和锌粒制取H2时,加几滴CuSO4溶液以加快反应速率
B. 用标准HCl溶液滴定NaHCO3溶液来测定其浓度,选择酚酞为指示剂
C. 用铂丝蘸取某碱金属的盐溶液灼烧,火焰呈黄色,证明其中含有Na+
D. 常压蒸馏时,加入液体的体积不超过圆底烧瓶容积的三分之二5. (2018·北京卷)验证牺牲阳极的阴极保护法,实验如下(烧杯内均为经过酸化的3%NaCl溶液)。
①
②
③
在Fe表面生成蓝色沉淀
试管内无明显变化
试管内生成蓝色沉淀
下列说法不正确的是
A. 对比②③,可以判定Zn保护了Fe
B. 对比①②,K3[Fe(CN)6]可能将Fe氧化
C. 验证Zn保护Fe时不能用①的方法
D. 将Zn换成Cu,用①的方法可判断Fe比Cu活泼6. (2018·天津卷)由下列实验及现象推出的相应结论正确的是
实验
现象
结论
A.某溶液中滴加K3[Fe(CN)6]溶液
产生蓝色沉淀
原溶液中有Fe2+,无Fe3+
B.向C6H5ONa溶液中通入CO2
溶液变浑浊
酸性:H2CO3>C6H5OH
C.向含有ZnS和Na2S的悬浊液中滴加CuSO4溶液
生成黑色沉淀
Ksp(CuS)Ksp(AgI)
相关试卷
这是一份【五年高考真题】最新五年化学高考真题分项汇编——专题15《有机化学基础综合题》(2023全国卷地区通用),文件包含2018-2022高考真题高考化学五年真题汇编专题15《有机化学基础综合题》解析版全国卷地区通用docx、2018-2022高考真题高考化学五年真题汇编专题15《有机化学基础综合题》原卷版全国卷地区通用docx等2份试卷配套教学资源,其中试卷共144页, 欢迎下载使用。
这是一份【五年高考真题】最新五年化学高考真题分项汇编——专题13《化学实验综合探究题》(2023全国卷地区通用)
这是一份【五年高考真题】最新五年化学高考真题分项汇编——专题11《化学工艺流程》(2023全国卷地区通用),文件包含2018-2022高考真题高考化学五年真题汇编专题11《化学工艺流程》解析版全国卷地区通用docx、2018-2022高考真题高考化学五年真题汇编专题11《化学工艺流程》原卷版全国卷地区通用docx等2份试卷配套教学资源,其中试卷共74页, 欢迎下载使用。

